A bank's total risk-weighted assets would be the sum of its credit risk-weighted assets and risk-weighted assets for operational risk, minus the sum of its excess eligible credit reserves (that is, its eligible credit reserves in excess of its total ECL) not included in tier 2 capital and allocated transfer risk reserves.
To calculate credit risk-weighted assets, a bank must group its exposures into four general categories: wholesale, retail, securitization, and equity. It must also identify assets not included in an exposure category and any non-material portfolios of exposures to which the bank elects not to apply the IRB framework. In order to exclude a portfolio from the IRB framework, a bank must demonstrate to the satisfaction of its primary Federal supervisor that the portfolio (when combined with all other portfolios of exposures that the bank seeks to exclude from the IRB framework) is not material to the bank.
The proposed rule defines a wholesale exposure as a credit exposure to a company, individual, sovereign or governmental entity (other than a securitization exposure, retail exposure, or equity exposure).38 The term "company" is broadly defined to mean a corporation, partnership, limited liability company, depository institution, business trust, SPE, association, or similar organization. Examples of a wholesale exposure include: (i) a non-tranched guarantee issued by a bank on behalf of a company;39 (ii) a repo-style transaction entered into by a bank with a company and any other transaction in which a bank posts collateral to a company and faces counterparty credit risk; (iii) an exposure that the bank treats as a covered position under the MRA for which there is a counterparty credit risk charge in section 32 of the proposed rule; (iv) a sale of corporate loans by a bank to a third party in which the bank retains full recourse; (v) an OTC derivative contract entered into by a bank with a company; (vi) an exposure to an individual that is not managed by the bank as part of a segment of exposures with homogeneous risk characteristics; and (vii) a commercial lease.
The agencies are proposing two subcategories of wholesale exposures HVCRE exposures and non-HVCRE exposures. Under the proposed rule, HVCRE exposures would be subject to a separate IRB risk-based capital formula that would produce a higher risk-based capital requirement for a given set of risk parameters than the IRB risk-based capital formula for non-HVCRE wholesale exposures. An HVCRE exposure is defined as a credit facility that finances or has financed the acquisition, development, or construction of real property, excluding facilities used to finance (i) one- to four-family residential properties or (ii) commercial real estate projects where: (A) the exposure's LTV ratio is less than or equal to the applicable maximum supervisory LTV ratio in the real estate lending standards of the agencies;40 (B) the borrower has contributed capital to the project in the form of cash or unencumbered readily marketable assets (or has paid development expenses out-of-pocket) of at least 15 percent of the real estate's appraised "as completed" value; and (C) the borrower contributed the amount of capital required before the bank advances funds under the credit facility, and the capital contributed by the borrower or internally generated by the project is contractually required to remain in the project throughout the life of the project.
Once an exposure is determined to be HVCRE, it would remain an HVCRE exposure until paid in full, sold, or converted to permanent financing. After considering comments received on the ANPR, the agencies are proposing to retain a separate IRB risk-based capital formula for HVCRE exposures in recognition of the high levels of systematic risk inherent in some of these exposures. The agencies believe that the revised definition of HVCRE in the proposed rule appropriately identifies exposures that are particularly susceptible to systematic risk. Question 24: The agencies seek comment on how to strike the appropriate balance between the enhanced risk sensitivity and marginally higher risk-based capital requirements obtained by separating HVCRE exposures from other wholesale exposures and the additional complexity the separation entails.
The New Accord identifies five sub-classes of specialized lending for which the primary source of repayment of the obligation is the income generated by the financed asset(s) rather than the independent capacity of a broader commercial enterprise. The sub-classes are project finance, object finance, commodities finance, income-producing real estate, and HVCRE. The New Accord provides a methodology to accommodate banks that cannot meet the requirements for the estimation of PD for these exposure types. The sophisticated banks that would apply the advanced approaches in the United States should be able to estimate risk parameters for specialized lending exposures, and therefore the agencies are not proposing a separate treatment for specialized lending beyond the separate IRB risk-based capital formula for HVCRE exposures specified in the New Accord.
In contrast to the New Accord, the agencies are not including in this proposed rule an adjustment that would result in a lower risk weight for a loan to a small- and medium-size enterprise (SME) that has the same risk parameter values as a loan to a larger firm. The agencies are not aware of compelling evidence that smaller firms with the same PD and LGD as larger firms are subject to less systematic risk. Question 25: The agencies request comment and supporting evidence on the consistency of the proposed treatment with the underlying riskiness of SME portfolios. Further, the agencies request comment on any competitive issues that this aspect of the proposed rule may cause for U.S. banks.
Under the proposed rule a retail exposure would generally include exposures (other than securitization exposures or equity exposures) to an individual or small business that are managed as part of a segment of similar exposures, that is, not on an individual-exposure basis. Under the proposed rule, there are three subcategories of retail exposure: (i) residential mortgage exposures; (ii) QREs; and (iii) other retail exposures. The agencies propose generally to define residential mortgage exposure as an exposure that is primarily secured by a first or subsequent lien on one-to-four-family residential property.41 This includes both term loans and revolving home equity lines of credit (HELOCs). An exposure primarily secured by a first or subsequent lien on residential property that is not one-to-four family would also be included as a residential mortgage exposure as long as the exposure has both an original and current outstanding amount of no more than $1 million. There would be no upper limit on the size of an exposure that is secured by one-to-four-family residential properties. To be a residential mortgage exposure, the bank must manage the exposure as part of a segment of exposures with homogeneous risk characteristics. Residential mortgage loans that are managed on an individual basis, rather than managed as part of a segment, would be categorized as wholesale exposures.
QREs would be defined as exposures to individuals that are (i) revolving, unsecured, and unconditionally cancelable by the bank to the fullest extent permitted by Federal law; (ii) have a maximum exposure amount (drawn plus undrawn) of up to $100,000; and (iii) are managed as part of a segment with homogeneous risk characteristics. In practice, QREs typically would include exposures where customers' outstanding borrowings are permitted to fluctuate based on their decisions to borrow and repay, up to a limit established by the bank. Most credit card exposures to individuals and overdraft lines on individual checking accounts would be QREs.
The category of other retail exposures would include two types of exposures. First, all exposures to individuals for non-business purposes (other than residential mortgage exposures and QREs) that are managed as part of a segment of similar exposures would be other retail exposures. Such exposures may include personal term loans, margin loans, auto loans and leases, credit card accounts with credit lines above $100,000, and student loans. The agencies are not proposing an upper limit on the size of these types of retail exposures to individuals. Second, exposures to individuals or companies for business purposes (other than residential mortgage exposures and QREs), up to a single-borrower exposure threshold of $1 million, that are managed as part of a segment of similar exposures would be other retail exposures. For the purpose of assessing exposure to a single borrower, the bank would aggregate all business exposures to a particular legal entity and its affiliates that are consolidated under GAAP. If that legal entity is a natural person, any consumer loans (for example, personal credit card loans or mortgage loans) to that borrower would not be part of the aggregate. A bank could distinguish a consumer loan from a business loan by the loan department through which the loan is made. Exposures to a borrower for business purposes primarily secured by residential property would count toward the $1 million single-borrower other retail business exposure threshold.42
The residual value portion of a retail lease exposure is excluded from the definition of an other retail exposure. A bank would assign the residual value portion of a retail lease exposure a risk-weighted asset amount equal to its residual value as described in section 31 of the proposed rule.
The proposed rule defines a securitization exposure as an on-balance sheet or off-balance sheet credit exposure that arises from a traditional or synthetic securitization. A traditional securitization is a transaction in which (i) all or a portion of the credit risk of one or more underlying exposures is transferred to one or more third parties other than through the use of credit derivatives or guarantees; (ii) the credit risk associated with the underlying exposures has been separated into at least two tranches reflecting different levels of seniority; (iii) performance of the securitization exposures depends on the performance of the underlying exposures; and (iv) all or substantially all of the underlying exposures are financial exposures. Examples of financial exposures are loans, commitments, receivables, asset-backed securities, mortgage-backed securities, corporate bonds, equity securities, or credit derivatives. For purposes of the proposed rule, mortgage-backed pass-through securities guaranteed by Fannie Mae or Freddie Mac (whether or not issued out of a structure that tranches credit risk) also would be securitization exposures.43
A synthetic securitization is a transaction in which (i) all or a portion of the credit risk of one or more underlying exposures is transferred to one or more third parties through the use of one or more credit derivatives or guarantees (other than a guarantee that transfers only the credit risk of an individual retail exposure); (ii) the credit risk associated with the underlying exposures has been separated into at least two tranches reflecting different levels of seniority; (iii) performance of the securitization exposures depends on the performance of the underlying exposures; and (iv) all or substantially all of the underlying exposures are financial exposures. Accordingly, the proposed definition of a securitization exposure would include tranched cover or guarantee arrangements that is, arrangements in which an entity transfers a portion of the credit risk of an underlying exposure to one or more other guarantors or credit derivative providers but also retains a portion of the credit risk, where the risk transferred and the risk retained are of different seniority levels.44
Provided that there is a tranching of credit risk, securitization exposures also could include, among other things, asset-backed and mortgage-backed securities; loans, lines of credit, liquidity facilities, and financial standby letters of credit; credit derivatives and guarantees; loan servicing assets; servicer cash advance facilities; reserve accounts; credit-enhancing representations and warranties; and CEIOs. Securitization exposures also could include assets sold with retained tranched recourse. Both the designation of exposures as securitization exposures and the calculation of risk-based capital requirements for securitization exposures will be guided by the economic substance of a transaction rather than its legal form.
As noted above, for a transaction to constitute a securitization transaction under the proposed rule, all or substantially all of the underlying exposures must be financial exposures. The proposed rule includes this requirement because the proposed securitization framework was designed to address the tranching of the credit risk of exposures to which the IRB framework can be applied. Accordingly, a specialized loan to finance the construction or acquisition of large-scale projects (for example, airports and power plants), objects (for example, ships, aircraft, or satellites), or commodities (for example, reserves, inventories, precious metals, oil, or natural gas) generally would not be a securitization exposure because the assets backing the loan typically would be nonfinancial assets (the facility, object, or commodity being financed). In addition, although some structured transactions involving income-producing real estate or HVCRE can resemble securitizations, these transactions generally would not be securitizations because the underlying exposure would be real estate. Consequently, exposures resulting from the tranching of the risks of nonfinancial assets are not subject to the proposed rule's securitization framework, but generally are subject to the proposal's rules for wholesale exposures. Question 26: The agencies request comment on the appropriate treatment of tranched exposures to a mixed pool of financial and non-financial underlying exposures. The agencies specifically are interested in the views of commenters as to whether the requirement that all or substantially all of the underlying exposures of a securitization be financial exposures should be softened to require only that some lesser portion of the underlying exposures be financial exposures.
The proposed rule defines an equity exposure to mean:
(i) A security or instrument whether voting or non-voting that represents a direct or indirect ownership interest in, and a residual claim on, the assets and income of a company, unless: (A) the issuing company is consolidated with the bank under GAAP; (B) the bank is required to deduct the ownership interest from tier 1 or tier 2 capital; (C) the ownership interest is redeemable; (D) the ownership interest incorporates a payment or other similar obligation on the part of the issuing company (such as an obligation to pay periodic interest); or (E) the ownership interest is a securitization exposure.
(ii) A security or instrument that is mandatorily convertible into a security or instrument described in (i).
(iii) An option or warrant that is exercisable for a security or instrument described in (i).
(iv) Any other security or instrument (other than a securitization exposure) to the extent the return on the security or instrument is based on the performance of security or instrument described in (i). For example, a short position in an equity security or a total return equity swap would be characterized as an equity exposure.
Nonconvertible term or perpetual preferred stock generally would be considered wholesale exposures rather than equity exposures. Financial instruments that are convertible into an equity exposure only at the option of the holder or issuer also generally would be considered wholesale exposures rather than equity exposures provided that the conversion terms do not expose the bank to the risk of losses arising from price movements in that equity exposure. Upon conversion, the instrument would be treated as an equity exposure.
The agencies note that, as a general matter, each of a bank's exposures will fit in one and only one exposure category. One principal exception to this rule is that equity derivatives generally will meet the definition of an equity exposure (because of the bank's exposure to the underlying equity security) and the definition of a wholesale exposure (because of the bank's credit risk exposure to the counterparty). In such cases, as discussed in more detail below, the bank's risk-based capital requirement for the derivative generally would be the sum of its risk-based capital requirement for the derivative counterparty credit risk and for the underlying exposure.
With the introduction of an explicit risk-based capital requirement for operational risk, issues arise about the proper treatment of operational losses that could also be attributed to either credit risk or market risk. The agencies recognize that these boundary issues are important and have significant implications for how banks would compile loss data sets and compute risk-based capital requirements under the proposed rule. Consistent with the treatment in the New Accord, the agencies propose treating operational losses that are related to market risk as operational losses for purposes of calculating risk-based capital requirements under this proposed rule. For example, losses incurred from a failure of bank personnel to properly execute a stop loss order, from trading fraud, or from a bank selling a security when a purchase was intended, would be treated as operational losses.
The agencies generally propose to treat losses that are related to both operational risk and credit risk as credit losses for purposes of calculating risk-based capital requirements. For example, where a loan defaults (credit risk) and the bank discovers that the collateral for the loan was not properly secured (operational risk), the bank's resulting loss would be attributed to credit risk (not operational risk). This general separation between credit and operational risk is supported by current U.S. accounting standards for the treatment of credit risk.
The proposed exception to this standard is retail credit card fraud losses. More specifically, retail credit card losses arising from non-contractual, third party-initiated fraud (for example, identity theft) are to be treated as external fraud operational losses under this proposed rule. All other third party-initiated losses are to be treated as credit losses. Based on discussions with the industry, this distinction is consistent with prevailing practice in the credit card industry, with banks commonly considering these losses to be operational losses and treating them as such for risk management purposes.
Question 27: The agencies seek commenters' perspectives on other loss types for which the boundary between credit and operational risk should be evaluated further (for example, with respect to losses on HELOCs).
Positions currently subject to the MRA include all positions classified as trading consistent with GAAP. The New Accord sets forth additional criteria for positions to be eligible for application of the MRA. The agencies propose to incorporate these additional criteria into the MRA through a separate notice of proposed rulemaking concurrently published in the Federal Register. Advanced approaches banks subject to the MRA would use the MRA as amended for trading exposures eligible for application of the MRA. Advanced approaches banks not subject to the MRA would use this proposed rule for all of their exposures. Question 28: The agencies generally seek comment on the proposed treatment of the boundaries between credit, operational, and market risk.
Under the proposed rule, the wholesale and retail risk-weighted assets calculation consists of four phases: (1) categorization of exposures; (2) assignment of wholesale exposures to rating grades and segmentation of retail exposures; (3) assignment of risk parameters to wholesale obligors and exposures and segments of retail exposures; and (4) calculation of risk-weighted asset amounts. Phase 1 involves the categorization of a bank's exposures into four general categories wholesale exposures, retail exposures, securitization exposures, and equity exposures. Phase 1 also involves the further classification of retail exposures into subcategories and identifying certain wholesale exposures that receive a specific treatment within the wholesale framework. Phase 2 involves the assignment of wholesale obligors and exposures to rating grades and the segmentation of retail exposures. Phase 3 requires the bank to assign a PD, ELGD, LGD, EAD, and M to each wholesale exposure and a PD, ELGD, LGD, and EAD to each segment of retail exposures. In phase 4, the bank calculates the risk-weighted asset amount (i) for each wholesale exposure and segment of retail exposures by inserting the risk parameter estimates into the appropriate IRB risk-based capital formula and multiplying the formula's dollar risk-based capital requirement output by 12.5; and (ii) for on-balance sheet assets that are not included in one of the defined exposure categories and for certain immaterial portfolios of exposures by multiplying the carrying value or notional amount of the exposures by a 100 percent risk weight.
In phase 1, a bank must determine which of its exposures fall into each of the four principal IRB exposure categories wholesale exposures, retail exposures, securitization exposures, and equity exposures. In addition, a bank must identify within the wholesale exposure category certain exposures that receive a special treatment under the wholesale framework. These exposures include HVCRE exposures, sovereign exposures, eligible purchased wholesale receivables, eligible margin loans, repo-style transactions, OTC derivative contracts, unsettled transactions, and eligible guarantees and eligible credit derivatives that are used as credit risk mitigants.
The treatment of HVCRE exposures and eligible purchased wholesale receivables is discussed below in this section. The treatment of eligible margin loans, repo-style transactions, OTC derivative contracts, and eligible guarantees and eligible credit derivatives that are credit risk mitigants is discussed in section V.C. of the preamble. In addition, sovereign exposures and exposures to or directly and unconditionally guaranteed by the Bank for International Settlements, the International Monetary Fund, the European Commission, the European Central Bank, and multi-lateral development banks45 are exempt from the 0.03 percent floor on PD discussed in the next section.
In phase 1, a bank also must subcategorize its retail exposures as residential mortgage exposures, QREs, or other retail exposures. In addition, a bank must identify any on-balance sheet asset that does not meet the definition of a wholesale, retail, securitization, or equity exposure, as well as any non-material portfolio of exposures to which it chooses, subject to supervisory review, not to apply the IRB risk-based capital formulas.
In phase 2, a bank must assign each wholesale obligor to a single rating grade (for purposes of assigning an estimated PD) and may assign each wholesale exposure to loss severity rating grades (for purposes of assigning an estimated ELGD and LGD). A bank that elects not use a loss severity rating grade system for a wholesale exposure will directly assign ELGD and LGD to the wholesale exposure in phase 3. As a part of the process of assigning wholesale obligors to rating grades, a bank must identify which of its wholesale obligors are in default.
In addition, a bank must divide its retail exposures within each retail subcategory into segments that have homogeneous risk characteristics.46 Segmentation is the grouping of exposures within each subcategory according to the predominant risk characteristics of the borrower (for example, credit score, debt-to-income ratio, and delinquency) and the exposure (for example, product type and LTV ratio). In general, retail segments should not cross national jurisdictions. A bank would have substantial flexibility to use the retail portfolio segmentation it believes is most appropriate for its activities, subject to the following broad principles:
· Differentiation of risk Segmentation should provide meaningful differentiation of risk. Accordingly, in developing its risk segmentation system, a bank should consider the chosen risk drivers' ability to separate risk consistently over time and the overall robustness of the bank's approach to segmentation.
· Reliable risk characteristics Segmentation should use borrower-related risk characteristics and exposure-related risk characteristics that reliably and consistently over time differentiate a segment's risk from that of other segments.
· Consistency Risk drivers for segmentation should be consistent with the predominant risk characteristics used by the bank for internal credit risk measurement and management.
· Accuracy The segmentation system should generate segments that separate exposures by realized performance and should be designed so that actual long-run outcomes closely approximate the retail risk parameters estimated by the bank.
A bank might choose to segment exposures by common risk drivers that are relevant and material in determining the loss characteristics of a particular retail product. For example, a bank may segment mortgage loans by LTV band, age from origination, geography, origination channel, and credit score. Statistical modeling, expert judgment, or some combination of the two may determine the most relevant risk drivers. Alternatively, a bank might segment by grouping exposures with similar loss characteristics, such as loss rates or default rates, as determined by historical performance of segments with similar risk characteristics.
Banks commonly obtain tranched credit protection, for example first-loss or second-loss guarantees, on certain retail exposures such as residential mortgages. The agencies recognize that the securitization framework, which applies to tranched wholesale exposures, is not appropriate for individual retail exposures. The agencies therefore are proposing to exclude tranched guarantees that apply only to an individual retail exposure from the securitization framework. An important result of this exclusion is that, in contrast to the treatment of wholesale exposures, a bank may recognize recoveries from both an obligor and a guarantor for purposes of estimating the ELGD and LGD for certain retail exposures. Question 29: The agencies seek comment on this approach to tranched guarantees on retail exposures and on alternative approaches that could more appropriately reflect the risk mitigating effect of such guarantees while addressing the agencies' concerns about counterparty credit risk and correlation between the credit quality of an obligor and a guarantor.
Banks have expressed concern about the treatment of retail margin loans under the New Accord. Due to the highly collateralized nature and low loss frequency of margin loans, banks typically collect little customer-specific information that they could use to differentiate margin loans into segments. The agencies believe that a bank could appropriately segment its margin loan portfolio using only product-specific risk drivers, such as product type and origination channel. A bank could then use the retail definition of default to associate a PD, ELGD, and LGD with each segment. As described in section 32 of the proposed rule, a bank could adjust the EAD of eligible margin loans to reflect the risk-mitigating effect of financial collateral. For a segment of retail eligible margin loans, a bank would associate an ELGD and LGD with the segment that do not reflect the presence of collateral. If a bank is not able to estimate PD, ELGD, and LGD for a segment of eligible margin loans, the bank may apply a 300 percent risk weight to the EAD of the segment. Question 30: The agencies seek comment on wholesale and retail exposure types for which banks are not able to calculate PD, ELGD, and LGD and on what an appropriate risk-based capital treatment for such exposures might be.
In phase 3, each retail segment will typically be associated with a separate PD, ELGD, LGD, and EAD. In some cases, it may be reasonable to use the same PD, ELGD, LGD, or EAD estimate for multiple segments.
A bank must segment defaulted retail exposures separately from non-defaulted retail exposures and should base the segmentation of defaulted retail exposures on characteristics that are most predictive of current loss and recovery rates. This segmentation should provide meaningful differentiation so that individual exposures within each defaulted segment do not have material differences in their expected loss severity.
A bank may also elect to use a top-down approach, similar to the treatment of retail exposures, for eligible purchased wholesale receivables. Under this approach, in phase 2, a bank would group its eligible purchased wholesale receivables that, when consolidated by obligor, total less than $1 million into segments that have homogeneous risk characteristics. To be an eligible purchased wholesale receivable, several criteria must be met:
· The purchased wholesale receivable must be purchased from an unaffiliated seller and must not have been directly or indirectly originated by the purchasing bank;
· The purchased wholesale receivable must be generated on an arm's-length basis between the seller and the obligor. Intercompany accounts receivable and receivables subject to contra-accounts between firms that buy and sell to each other are ineligible;
· The purchasing bank must have a claim on all proceeds from the receivable or a pro-rata interest in the proceeds; and
· The purchased wholesale receivable must have an effective remaining maturity of less than one year.
The agencies are proposing a treatment for wholesale lease residuals that differs from the New Accord. A wholesale lease residual typically exposes a bank to the risk of a decline in value of the leased asset and to the credit risk of the lessee. Although the New Accord provides for a flat 100 percent risk weight for wholesale lease residuals, the agencies believe this is excessively punitive for leases to highly creditworthy lessees. Accordingly, the proposed rule would require a bank to treat its net investment in a wholesale lease as a single exposure to the lessee. There would not be a separate capital calculation for the wholesale lease residual. In contrast, a retail lease residual, consistent with the New Accord, would be assigned a risk-weighted asset amount equal to its residual value (as described in more detail above).
In phase 3, a bank would associate a PD with each wholesale obligor rating grade; associate an ELGD or LGD with each wholesale loss severity rating grade or assign an ELGD and LGD to each wholesale exposure; assign an EAD and M to each wholesale exposure; and assign a PD, ELGD, LGD, and EAD to each segment of retail exposures. The quantification phase can generally be divided into four stepsobtaining historical reference data, estimating the risk parameters for the reference data, mapping the historical reference data to the bank's current exposures, and determining the risk parameters for the bank's current exposures.
A bank should base its estimation of the values assigned to PD, ELGD, LGD, and EAD47 on historical reference data that are a reasonable proxy for the bank's current exposures and that provide meaningful predictions of the performance of such exposures. A "reference data set" consists of a set of exposures to defaulted wholesale obligors and defaulted retail exposures (in the case of ELGD, LGD, and EAD estimation) or to both defaulted and non-defaulted wholesale obligors and retail exposures (in the case of PD estimation).
The reference data set should be described using a set of observed characteristics. Relevant characteristics might include debt ratings, financial measures, geographic regions, the economic environment and industry/sector trends during the time period of the reference data, borrower and loan characteristics related to the risk parameters (such as loan terms, LTV ratio, credit score, income, debt-to-income ratio, or performance history), or other factors that are related in some way to the risk parameters. Banks may use more than one reference data set to improve the robustness or accuracy of the parameter estimates.
A bank should then apply statistical techniques to the reference data to determine a relationship between risk characteristics and the estimated risk parameter. The result of this step is a model that ties descriptive characteristics to the risk parameter estimates. In this context, the term 'model' is used in the most general sense; a model may be simple, such as the calculation of averages, or more complicated, such as an approach based on advanced regression techniques. This step may include adjustments for differences between this proposed rule's definition of default and the default definition in the reference data set, or adjustments for data limitations. This step should also include adjustments for seasoning effects related to retail exposures.
A bank may use more than one estimation technique to generate estimates of the risk parameters, especially if there are multiple sets of reference data or multiple sample periods. If multiple estimates are generated, the bank must have a clear and consistent policy on reconciling and combining the different estimates.
Once a bank estimates PD, ELGD, LGD, and EAD for its reference data sets, it would create a link between its portfolio data and the reference data based on corresponding characteristics. Variables or characteristics that are available for the existing portfolio would be mapped or linked to the variables used in the default, loss-severity, or exposure amount model. In order to effectively map the data, reference data characteristics would need to allow for the construction of rating and segmentation criteria that are consistent with those used on the bank's portfolio. An important element of mapping is making adjustments for differences between reference data sets and the bank's exposures.
Finally, a bank would apply the risk parameters estimated for the reference data to the bank's actual portfolio data. The bank would attribute a PD to each wholesale obligor and each segment of retail exposures, and an ELGD, LGD, and EAD to each wholesale exposure and to each segment of retail exposures. If multiple data sets or estimation methods are used, the bank must adopt a means of combining the various estimates at this stage.
The proposed rule, as noted above, permits a bank to elect to segment its eligible purchased wholesale receivables like retail exposures. A bank that chooses to apply this treatment must directly assign a PD, ELGD, LGD, EAD, and M to each such segment. If a bank can estimate ECL (but not PD or LGD) for a segment of eligible purchased wholesale receivables, the bank must assume that the ELGD and LGD of the segment equal 100 percent and that the PD of the segment equals ECL divided by EAD. The bank must estimate ECL for the receivables without regard to any assumption of recourse or guarantees from the seller or other parties. The bank would then use the wholesale exposure formula in section 31(e) of the proposed rule to determine the risk-based capital requirement for each segment of eligible purchased wholesale receivables.
A bank may recognize the credit risk mitigation benefits of collateral that secures a wholesale exposure by adjusting its estimate of the ELGD and LGD of the exposure and may recognize the credit risk mitigation benefits of collateral that secures retail exposures by adjusting its estimate of the PD, ELGD, and LGD of the segment of retail exposures. In certain cases, however, a bank may take financial collateral into account in estimating the EAD of repo-style transactions, eligible margin loans, and OTC derivative contracts (as provided in section 32 of the proposed rule).
The proposed rule also provides that a bank may use an EAD of zero for (i) derivative contracts that are traded on an exchange that requires the daily receipt and payment of cash-variation margin; (ii) derivative contracts and repo-style transactions that are outstanding with a qualifying central counterparty, but not for those transactions that the qualifying central counterparty has rejected; and (iii) credit risk exposures to a qualifying central counterparty that arise from derivative contracts and repo-style transactions in the form of clearing deposits and posted collateral. The proposed rule defines a qualifying central counterparty as a counterparty (for example, a clearing house) that: (i) facilitates trades between counterparties in one or more financial markets by either guaranteeing trades or novating contracts; (ii) requires all participants in its arrangements to be fully collateralized on a daily basis; and (iii) the bank demonstrates to the satisfaction of its primary Federal supervisor is in sound financial condition and is subject to effective oversight by a national supervisory authority.
Some repo-style transactions and OTC derivative contracts giving rise to counterparty credit risk may give rise, from an accounting point of view, to both on- and off-balance sheet exposures. Where a bank is using an EAD approach to measure the amount of risk exposure for such transactions, factoring in collateral effects where applicable, it would not also separately apply a risk-based capital requirement to an on-balance sheet receivable from the counterparty recorded in connection with that transaction. Because any exposure arising from the on-balance sheet receivable is captured in the capital requirement determined under the EAD approach, a separate capital requirement would double count the exposure for regulatory capital purposes.
A bank may take into account the risk reducing effects of eligible guarantees and eligible credit derivatives in support of a wholesale exposure by applying the PD substitution approach or the LGD adjustment approach to the exposure as provided in section 33 of the proposed rule or, if applicable, applying double default treatment to the exposure as provided in section 34 of the proposed rule. A bank may decide separately for each wholesale exposure that qualifies for the double default treatment whether to apply the PD substitution approach, the LGD adjustment approach, or the double default treatment. A bank may take into account the risk reducing effects of guarantees and credit derivatives in support of retail exposures in a segment when quantifying the PD, ELGD, and LGD of the segment.
There are several supervisory limitations imposed on risk parameters assigned to wholesale obligors and exposures and segments of retail exposures. First, the PD for each wholesale obligor or segment of retail exposures may not be less than 0.03 percent, except for exposures to or directly and unconditionally guaranteed by a sovereign entity, the Bank for International Settlements, the International Monetary Fund, the European Commission, the European Central Bank, or a multi-lateral development bank, to which the bank assigns a rating grade associated with a PD of less than 0.03 percent. Second, the LGD of a segment of residential mortgage exposures (other than segments of residential mortgage exposures for which all or substantially all of the principal of the exposures is directly and unconditionally guaranteed by the full faith and credit of a sovereign entity) may not be less than 10 percent. These supervisory floors on PD and LGD apply regardless of whether the bank recognizes an eligible guarantee or eligible credit derivative as provided in sections 33 and 34 of the proposed rule.
The agencies would not allow a bank to artificially group exposures into segments specifically to avoid the LGD floor for mortgage products. A bank should use consistent risk drivers to determine its retail exposure segmentations and not artificially segment low LGD loans with higher LGD loans to avoid the floor.
A bank also must calculate the effective remaining maturity (M) for each wholesale exposure. For wholesale exposures other than repo-style transactions, eligible margin loans, and OTC derivative contracts subject to a qualifying master netting agreement, M would be the weighted-average remaining maturity (measured in whole or fractional years) of the expected contractual cash flows from the exposure, using the undiscounted amounts of the cash flows as weights. A bank may use its best estimate of future interest rates to compute expected contractual interest payments on a floating-rate exposure, but it may not consider expected but noncontractually required returns of principal, when estimating M. A bank could, at its option, use the nominal remaining maturity (measured in whole or fractional years) of the exposure. The M for repo-style transactions, eligible margin loans, and OTC derivative contracts subject to a qualifying master netting agreement would be the weighted-average remaining maturity (measured in whole or fractional years) of the individual transactions subject to the qualifying master netting agreement, with the weight of each individual transaction set equal to the notional amount of the transaction. Question 31: The agencies seek comment on the appropriateness of permitting a bank to consider prepayments when estimating M and on the feasibility and advisability of using discounted (rather than undiscounted) cash flows as the basis for estimating M.
Under the proposed rule, a qualifying master netting agreement is defined to mean any written, legally enforceable bilateral agreement, provided that:
(i) The agreement creates a single legal obligation for all individual transactions covered by the agreement upon an event of default, including bankruptcy, insolvency, or similar proceeding, of the counterparty;
(ii) The agreement provides the bank the right to accelerate, terminate, and close-out on a net basis all transactions under the agreement and to liquidate or set off collateral promptly upon an event of default, including upon an event of bankruptcy, insolvency, or similar proceeding, of the counterparty, provided that, in any such case, any exercise of rights under the agreement will not be stayed or avoided under applicable law in the relevant jurisdictions;
(iii) The bank has conducted and documented sufficient legal review to conclude with a well-founded basis that the agreement meets the requirements of paragraph (ii) of this definition and that in the event of a legal challenge (including one resulting from default or from bankruptcy, insolvency, or similar proceeding) the relevant court and administrative authorities would find the agreement to be legal, valid, binding, and enforceable under the law of the relevant jurisdictions;
(iv) The bank establishes and maintains procedures to monitor possible changes in relevant law and to ensure that the agreement continues to satisfy the requirements of this definition; and
(v) The agreement does not contain a walkaway clause (that is, a provision that permits a non-defaulting counterparty to make lower payments than it would make otherwise under the agreement, or no payment at all, to a defaulter or the estate of a defaulter, even if the defaulter or the estate of the defaulter is a net creditor under the agreement).
The agencies would consider the following jurisdictions to be relevant for a qualifying master netting agreement: the jurisdiction in which each counterparty is chartered or the equivalent location in the case of non-corporate entities, and if a branch of a counterparty is involved, then also the jurisdiction in which the branch is located; the jurisdiction that governs the individual transactions covered by the agreement; and the jurisdiction that governs the agreement.
For most exposures, M may be no greater than five years and no less than one year. For exposures that have an original maturity of less than one year and are not part of a bank's ongoing financing of the obligor, however, a bank may set M equal to the greater of one day and M. An exposure is not part of a bank's ongoing financing of the obligor if the bank (i) has a legal and practical ability not to renew or roll over the exposure in the event of credit deterioration of the obligor; (ii) makes an independent credit decision at the inception of the exposure and at every renewal or rollover; and (iii) has no substantial commercial incentive to continue its credit relationship with the obligor in the event of credit deterioration of the obligor. Examples of transactions that may qualify for the exemption from the one-year maturity floor include due from other banks, including deposits in other banks; bankers' acceptances; sovereign exposures; short-term self-liquidating trade finance exposures; repo-style transactions; eligible margin loans; unsettled trades and other exposures resulting from payment and settlement processes; and collateralized OTC derivative contracts subject to daily remargining.
After a bank assigns risk parameters to each of its wholesale obligors and exposures and retail segments, the bank would calculate the dollar risk-based capital requirement for each wholesale exposure to a non-defaulted obligor or segment of non-defaulted retail exposures (except eligible guarantees and eligible credit derivatives that hedge another wholesale exposure and exposures to which the bank is applying the double default treatment in section 34 of the proposed rule) by inserting the risk parameters for the wholesale obligor and exposure or retail segment into the appropriate IRB risk-based capital formula specified in Table C and multiplying the output of the formula (K) by the EAD of the exposure or segment. Eligible guarantees and eligible credit derivatives that are hedges of a wholesale exposure would be reflected in the risk-weighted assets amount of the hedged exposure (i) through adjustments made to the risk parameters of the hedged exposure under the PD substitution or LGD adjustment approach in section 33 of the proposed rule or (ii) through a separate double default risk-based capital requirement formula in section 34 of the proposed rule.
The sum of the dollar risk-based capital requirements for wholesale exposures to a non-defaulted obligor and segments of non-defaulted retail exposures (including exposures subject to the double default treatment described below) would equal the total dollar risk-based capital requirement for those exposures and segments. The total dollar risk-based capital requirement would be converted into a risk-weighted asset amount by multiplying it by 12.5.
To compute the risk-weighted asset amount for a wholesale exposure to a defaulted obligor, a bank would first have to compare two amounts: (i) the sum of 0.08 multiplied by the EAD of the wholesale exposure plus the amount of any charge-offs or write-downs on the exposure; and (ii) K for the wholesale exposure (as determined in Table C immediately before the obligor became defaulted), multiplied by the EAD of the exposure immediately before the exposure became defaulted. If the amount calculated in (i) is equal to or greater than the amount calculated in (ii), the dollar risk-based capital requirement for the exposure is 0.08 multiplied by the EAD of the exposure. If the amount calculated in (i) is less than the amount calculated in (ii), the dollar risk-based capital requirement for the exposure is K for the exposure (as determined in Table C immediately before the obligor became defaulted), multiplied by the EAD of the exposure. The reason for this comparison is to ensure that a bank does not receive a regulatory capital benefit as a result of the exposure moving from non-defaulted to defaulted status.
The proposed rule provides a simpler approach for segments of defaulted retail exposures. The dollar risk-based capital requirement for a segment of defaulted retail exposures equals 0.08 multiplied by the EAD of the segment. The agencies are proposing this uniform 8 percent risk-based capital requirement for defaulted retail exposures to ease implementation burden on banks and in light of accounting and other supervisory policies in the retail context that would help prevent the sum of a bank's ECL and risk-based capital requirement for a retail exposure from declining at the time of default.
To convert the dollar risk-based capital requirements to a risk-weighted asset amount, the bank would sum the dollar risk-based capital requirements for all wholesale exposures to defaulted obligors and segments of defaulted retail exposures and multiply the sum by 12.5.
A bank could assign a risk-weighted asset amount of zero to cash owned and held in all offices of the bank or in transit, and for gold bullion held in the bank's own vaults or held in another bank's vaults on an allocated basis, to the extent it is offset by gold bullion liabilities. On-balance sheet assets that do not meet the definition of a wholesale, retail, securitization, or equity exposure for example, property, plant, and equipment and mortgage servicing rights and portfolios of exposures that the bank has demonstrated to its primary Federal supervisor's satisfaction are, when combined with all other portfolios of exposures that the bank seeks to treat as immaterial for risk-based capital purposes, not material to the bank generally would be assigned risk-weighted asset amounts equal to their carrying value (for on-balance sheet exposures) or notional amount (for off-balance sheet exposures). For this purpose, the notional amount of an OTC derivative contract that is not a credit derivative is the EAD of the derivative as calculated in section 32 of the proposed rule.
Total wholesale and retail risk-weighted assets would be the sum of risk-weighted assets for wholesale exposures to non-defaulted obligors and segments of non-defaulted retail exposures, wholesale exposures to defaulted obligors and segments of defaulted retail exposures, assets not included in an exposure category, non-material portfolios of exposures, and unsettled transactions minus the amounts deducted from capital pursuant to the general risk-based capital rules (excluding those deductions reversed in section 12 of the proposed rule).
The general risk-based capital rules assign 50 and 100 percent risk weights to certain one-to-four family residential pre-sold construction loans and multifamily residential loans.48 The agencies adopted these provisions as a result of the Resolution Trust Corporation Refinancing, Restructuring, and Improvement Act of 1991 (RTCRRI Act).49 The RTCRRI Act mandates that each agency provide in its capital regulations (i) a 50 percent risk weight for certain one-to-four family residential pre-sold construction loans and multifamily residential loans that meet specific statutory criteria set forth in the Act and any other underwriting criteria imposed by the agencies; and (ii) a 100 percent risk weight for one-to-four family residential pre-sold construction loans for residences for which the purchase contract is cancelled.50
When Congress enacted the RTCRRI Act in 1991, the agencies' risk-based capital rules reflected the Basel I framework. Consequently, the risk weight treatment for certain categories of mortgage loans in the RTCRRI Act assumes a risk weight bucketing approach, instead of the more risk-sensitive IRB approach in the Basel II framework.
For purposes of this proposed rule implementing the Basel II IRB approach, the agencies are proposing that the three types of residential mortgage loans addressed by the RTCRRI Act should continue to receive the risk weights provided in the Act. Specifically, consistent with the general risk-based capital rules, the proposed rule requires a bank to use the following risk weights (instead of the risk weights that would otherwise be produced under the IRB risk-based capital formulas): (i) a 50 percent risk weight for one-to-four family residential construction loans if the residences have been pre-sold under firm contracts to purchasers who have obtained firm commitments for permanent qualifying mortgages and have made substantial earnest money deposits, and the loans meet the other underwriting characteristics established by the agencies in the general risk-based capital rules;51 (ii) a 50 percent risk weight for multifamily residential loans that meet certain statutory loan-to-value, debt-to-income, amortization, and performance requirements, and meet the other underwriting characteristics established by the agencies in the general risk-based capital rules;52 and (iii) a 100 percent risk weight for one-to-four family residential pre-sold construction loans for a residence for which the purchase contract is canceled.53 Mortgage loans that do not meet the relevant criteria do not qualify for the statutory risk weights and will be risk-weighted according to the IRB risk-based capital formulas.
The agencies understand that there is a tension between the statutory risk weights provided by the RTCRRI Act and the more risk-sensitive IRB approaches to risk-based capital that are contained in this proposed rule. Question 32: The agencies seek comment on whether the agencies should impose the following underwriting criteria as additional requirements for a Basel II bank to qualify for the statutory 50 percent risk weight for a particular mortgage loan: (i) that the bank has an IRB risk measurement and management system in place that assesses the PD and LGD of prospective residential mortgage exposures; and (ii) that the bank's IRB system generates a 50 percent risk weight for the loan under the IRB risk-based capital formulas. The agencies note that a capital-related provision of the Federal Deposit Insurance Corporation Improvement Act of 1991 (FDICIA), enacted by Congress just four days after its adoption of the RTCRRI Act, directs each agency to revise its risk-based capital standards for DIs to ensure that those standards "reflect the actual performance and expected risk of loss of multifamily mortgages."54
Question 33: The agencies seek comment on all aspects of the proposed treatment of one-to-four family residential pre-sold construction loans and multifamily residential loans.
Banks use a number of techniques to mitigate credit risk. This section of the preamble describes how the proposed rule recognizes the risk-mitigating effects of both financial collateral (defined below) and nonfinancial collateral, as well as guarantees and credit derivatives, for risk-based capital purposes. To recognize credit risk mitigants for risk-based capital purposes, a bank should have in place operational procedures and risk management processes that ensure that all documentation used in collateralizing or guaranteeing a transaction is legal, valid, binding, and enforceable under applicable law in the relevant jurisdictions. The bank should have conducted sufficient legal review to reach a well-founded conclusion that the documentation meets this standard and should reconduct such a review as necessary to ensure continuing enforceability.
Although the use of CRM techniques may reduce or transfer credit risk, it simultaneously may increase other risks, including operational, liquidity, and market risks. Accordingly, it is imperative that banks employ robust procedures and processes to control risks, including roll-off risk and concentration risk, arising from the bank's use of CRM techniques and to monitor the implications of using CRM techniques for the bank's overall credit risk profile.
Under the proposed rule, a bank generally recognizes collateral that secures a wholesale exposure as part of the ELGD and LGD estimation process and generally recognizes collateral that secures a retail exposure as part of the PD, ELGD, and LGD estimation process, as described above in section V.B.3. of the preamble. However, in certain limited circumstances described in the next section, a bank may adjust EAD to reflect the risk mitigating effect of financial collateral.
When reflecting the credit risk mitigation benefits of collateral in its estimation of the risk parameters of a wholesale or retail exposure, a bank should:
(i) Conduct sufficient legal review to ensure, at inception and on an ongoing basis, that all documentation used in the collateralized transaction is binding on all parties and legally enforceable in all relevant jurisdictions;
(ii) Consider the relation (that is, correlation) between obligor risk and collateral risk in the transaction;
(iii) Consider any currency and/or maturity mismatch between the hedged exposure and the collateral;
(iv) Ground its risk parameter estimates for the transaction in historical data, using historical recovery rates where available; and
(v) Fully take into account the time and cost needed to realize the liquidation proceeds and the potential for a decline in collateral value over this time period.
The bank also should ensure that:
(i) The legal mechanism under which the collateral is pledged or transferred ensures that the bank has the right to liquidate or take legal possession of the collateral in a timely manner in the event of the default, insolvency, or bankruptcy (or other defined credit event) of the obligor and, where applicable, the custodian holding the collateral;
(ii) The bank has taken all steps necessary to fulfill legal requirements to secure its interest in the collateral so that it has and maintains an enforceable security interest;
(iii) The bank has clear and robust procedures for the timely liquidation of collateral to ensure observation of any legal conditions required for declaring the default of the borrower and prompt liquidation of the collateral in the event of default;
(iv) The bank has established procedures and practices for (A) conservatively estimating, on a regular ongoing basis, the market value of the collateral, taking into account factors that could affect that value (for example, the liquidity of the market for the collateral and obsolescence or deterioration of the collateral), and (B) where applicable, periodically verifying the collateral (for example, through physical inspection of collateral such as inventory and equipment); and
(v) The bank has in place systems for promptly requesting and receiving additional collateral for transactions whose terms require maintenance of collateral values at specified thresholds.
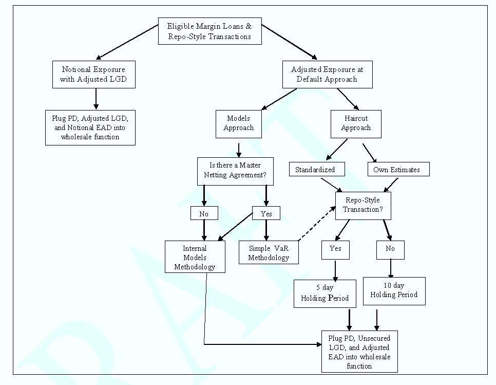
This section describes two EAD-based methodologiesa collateral haircut approach and an internal models methodologythat a bank may use instead of an ELGD/LGD estimation methodology to recognize the benefits of financial collateral in mitigating the counterparty credit risk associated with repo-style transactions, eligible margin loans, collateralized OTC derivative contracts, and single product groups of such transactions with a single counterparty subject to a qualifying master netting agreement. A third methodology, the simple VaR methodology, is also available to recognize financial collateral mitigating the counterparty credit risk of single product netting sets of repo-style transactions and eligible margin loans.
A bank may use any combination of the three methodologies for collateral recognition; however, it must use the same methodology for similar exposures. A bank may choose to use one methodology for agency securities lending transactions that is, repo-style transactions in which the bank, acting as agent for a customer, lends the customer's securities and indemnifies the customer against loss and another methodology for all other repo-style transactions. This section also describes the methodology for calculating EAD for an OTC derivative contract or set of OTC derivative contracts subject to a qualifying master netting agreement. Table D illustrates which EAD estimation methodologies may be applied to particular types of exposure.
| Models approach | ||||
| Current exposure methodology |
Collateral haircut approach |
Simple VaR55 methodology |
Internal models methodology |
|
| OTC derivative | X | N/A | N/A | X |
| Recognition of collateral for OTC derivatives | N/A | X56 | N/A | X |
| Repo-style transaction | N/A | X | X | X |
| Eligible margin loan | N/A | X | X | X |
| Cross-product netting set | N/A | N/A | N/A | X |
Question 34: For purposes of determining EAD for counterparty credit risk and recognizing collateral mitigating that risk, the proposed rule allows banks to take into account only financial collateral, which, by definition, does not include debt securities that have an external rating lower than one rating category below investment grade. The agencies invite comment on the extent to which lower-rated debt securities or other securities that do not meet the definition of financial collateral are used in these transactions and on the CRM value of such securities.
Under the proposal, a bank could recognize the risk mitigating effect of financial collateral that secures a repo-style transaction, eligible margin loan, or single-product group of such transactions with a single counterparty subject to a qualifying master netting agreement (netting set) through an adjustment to EAD rather than ELGD and LGD. The bank may use a collateral haircut approach or one of two models approaches: a simple VaR methodology (for single-product netting sets of repo-style transactions or eligible margin loans) or an internal models methodology. Figure 2 illustrates the methodologies available for calculating EAD and LGD for eligible margin loans and repo-style transactions.
The proposed rule defines repo-style transaction as a repurchase or reverse repurchase transaction, or a securities borrowing or securities lending transaction (including a transaction in which the bank acts as agent for a customer and indemnifies the customer against loss), provided that:
(i) The transaction is based solely on liquid and readily marketable securities or cash;
(ii) The transaction is marked to market daily and subject to daily margin maintenance requirements;
(iii) The transaction is executed under an agreement that provides the bank the right to accelerate, terminate, and close-out the transaction on a net basis and to liquidate or set off collateral promptly upon an event of default (including upon an event of bankruptcy, insolvency, or similar proceeding) of the counterparty, provided that, in any such case, any exercise of rights under the agreement will not be stayed or avoided under applicable law in the relevant jurisdictions;57 and
(iv) The bank has conducted and documented sufficient legal review to conclude with a well-founded basis that the agreement meets the requirements of paragraph (iii) of this definition and is legal, valid, binding, and enforceable under applicable law in the relevant jurisdictions.
Question 35: The agencies recognize that criterion (iii) above may pose challenges for certain transactions that would not be eligible for certain exemptions from bankruptcy or receivership laws because the counterpartyfor example, a sovereign entity or a pension fundis not subject to such laws. The agencies seek comment on ways this criterion could be crafted to accommodate such transactions when justified on prudential grounds, while ensuring that the requirements in criterion (iii) are met for transactions that are eligible for those exemptions.
The proposed rule defines an eligible margin loan as an extension of credit where:
(i) The credit extension is collateralized exclusively by debt or equity securities that are liquid and readily marketable;
(ii) The collateral is marked to market daily and the transaction is subject to daily margin maintenance requirements;
(iii) The extension of credit is conducted under an agreement that provides the bank the right to accelerate and terminate the extension of credit and to liquidate or set off collateral promptly upon an event of default (including upon an event of bankruptcy, insolvency, or similar proceeding) of the counterparty, provided that, in any such case, any exercise of rights under the agreement will not be stayed or avoided under applicable law in the relevant jurisdictions;58 and
(iv) The bank has conducted and documented sufficient legal review to conclude with a well-founded basis that the agreement meets the requirements of paragraph (iii) of this definition and is legal, valid, binding, and enforceable under applicable law in the relevant jurisdictions.
The proposed rule describes various ways that a bank may recognize the risk mitigating impact of financial collateral. The proposed rule defines financial collateral as collateral in the form of any of the following instruments in which the bank has a perfected, first priority security interest or the legal equivalent thereof: (i) cash on deposit with the bank (including cash held for the bank by a third-party custodian or trustee); (ii) gold bullion; (iii) long-term debt securities that have an applicable external rating of one category below investment grade or higher (for example, at least BB-); (iv) short-term debt instruments that have an applicable external rating of at least investment grade (for example, at least A-3); (v) equity securities that are publicly traded; (vi) convertible bonds that are publicly traded; and (vii) mutual fund shares for which a share price is publicly quoted daily and money market mutual fund shares. Question 36: The agencies seek comment on the appropriateness of requiring that a bank have a perfected, first priority security interest, or the legal equivalent thereof, in the definition of financial collateral.
The proposed rule defines an external rating as a credit rating assigned by a nationally recognized statistical rating organization (NRSRO) to an exposure that fully reflects the entire amount of credit risk the holder of the exposure has with regard to all payments owed to it under the exposure. For example, if a holder is owed principal and interest on an exposure, the external rating must fully reflect the credit risk associated with timely repayment of principal and interest. Moreover, the external rating must be published in an accessible form and must be included in the transition matrices made publicly available by the NRSRO that summarize the historical performance of positions it has rated.59 Under the proposed rule, an exposure's applicable external rating is the lowest external rating assigned to the exposure by any NRSRO.
Under the collateral haircut approach, a bank would set EAD equal to the sum of three quantities: (i) the value of the exposure less the value of the collateral; (ii) the absolute value of the net position in a given security (where the net position in a given security equals the sum of the current market values of the particular security the bank has lent, sold subject to repurchase, or posted as collateral to the counterparty minus the sum of the current market values of that same security the bank has borrowed, purchased subject to resale, or taken as collateral from the counterparty) multiplied by the market price volatility haircut appropriate to that security; and (iii) the sum of the absolute values of the net position of both cash and securities in each currency that is different from the settlement currency multiplied by the haircut appropriate to each currency mismatch. To determine the appropriate haircuts, a bank could choose to use standard supervisory haircuts or its own estimates of haircuts. For purposes of the collateral haircut approach, a given security would include, for example, all securities with a single Committee on Uniform Securities Identification Procedures (CUSIP) number and would not include securities with different CUSIP numbers, even if issued by the same issuer with the same maturity date. Question 37: The agencies recognize that this is a conservative approach and seek comment on other approaches to consider in determining a given security for purposes of the collateral haircut approach.
If a bank chooses to use standard supervisory haircuts, it would use an 8 percent haircut for each currency mismatch and the haircut appropriate to each security in table E below. These haircuts are based on the 10-business-day holding period for eligible margin loans and may be multiplied by the square root of ½ to convert the standard supervisory haircuts to the 5-business-day minimum holding period for repo-style transactions. A bank must adjust the standard supervisory haircuts upward on the basis of a holding period longer than 10 business days for eligible margin loans or 5 business days for repo-style transactions where and as appropriate to take into account the illiquidity of an instrument.
| Applicable external rating grade category for debt securities | Residual maturity for debt securities | Issuers exempt from the 3 b.p. floor | Other issuers |
| Two highest investment grade rating categories for long-term ratings/highest investment grade rating category for short-term ratings | ≤ 1 year | .005 | .01 |
| > 1 year, ≤ 5 years | .02 | .04 | |
| > 5 years | .04 | .08 | |
| Two lowest investment grade rating categories for both short- and long-term ratings | ≤ 1 year | .01 | .02 |
| > 1 year, ≤ 5 years | .03 | .06 | |
| > 5 years | .06 | .12 | |
| One rating category below investment grade | All | .15 | .25 |
| Main index equities60 (including convertible bonds) and gold | .15 | ||
| Other publicly traded equities (including convertible bonds) | .25 | ||
| Mutual funds | Highest haircut applicable to any security in which the fund can invest | ||
| Cash on deposit with the bank (including a certificate of deposit issued by the bank) | 0 | ||
As an example, assume a bank that uses standard supervisory haircuts has extended an eligible margin loan of $100 that is collateralized by 5-year U.S. Treasury notes with a market value of $100. The value of the exposure less the value of the collateral would be zero, and the net position in the security ($100) times the supervisory haircut (.02) would be $2. There is no currency mismatch. Therefore, the EAD of the exposure would be $0 + $2 = $2.
With the prior written approval of the bank's primary Federal supervisor, a bank may calculate security type and currency mismatch haircuts using its own internal estimates of market price volatility and foreign exchange volatility. The bank's primary Federal supervisor would base approval to use internally estimated haircuts on the satisfaction of certain minimum qualitative and quantitative standards. These standards include: (i) the bank must use a 99th percentile one-tailed confidence interval and a minimum 5-business-day holding period for repo-style transactions and a minimum 10-business-day holding period for all other transactions; (ii) the bank must adjust holding periods upward where and as appropriate to take into account the illiquidity of an instrument; (iii) the bank must select a historical observation period for calculating haircuts of at least one year; and (iv) the bank must update its data sets and recompute haircuts no less frequently than quarterly and must update its data sets and recompute haircuts whenever market prices change materially. A bank must estimate individually the volatilities of the exposure, the collateral, and foreign exchange rates, and may not take into account the correlations between them.
A bank that uses internally estimated haircuts would have to adhere to the following rules. The bank may calculate internally estimated haircuts for categories of debt securities that have an applicable external rating of at least investment grade. The haircut for a category of securities would have to be representative of the internal volatility estimates for securities in that category that the bank has actually lent, sold subject to repurchase, posted as collateral, borrowed, purchased subject to resale, or taken as collateral. In determining relevant categories, the bank would have to take into account (i) the type of issuer of the security; (ii) the applicable external rating of the security; (iii) the maturity of the security; and (iv) the interest rate sensitivity of the security. A bank would calculate a separate internally estimated haircut for each individual debt security that has an applicable external rating below investment grade and for each individual equity security. In addition, a bank would internally estimate a separate currency mismatch haircut for each individual mismatch between each net position in a currency that is different from the settlement currency.
When a bank calculates an internally estimated haircut on a TN-day holding period, which is different from the minimum holding period for the transaction type, the applicable haircut (HM) must be calculated using the following square root of time formula:
(i) TM = 5 for repo-style transactions and 10 for eligible margin loans;
(ii) TN = holding period used by the bank to derive HN; and
(iii) HN = haircut based on the holding period TN.
As noted above, a bank may use one of two internal models approaches to recognize the risk mitigating effects of financial collateral that secures a repo-style transaction or eligible margin loan. This section of the preamble describes the simple VaR methodology; a later section of the preamble describes the internal models methodology (which also may be used to determine the EAD for OTC derivative contracts).
With the prior written approval of its primary Federal supervisor, a bank may estimate EAD for repo-style transactions and eligible margin loans subject to a single product qualifying master netting agreement using a VaR model. Under the simple VaR methodology, a bank's EAD for the transactions subject to such a netting agreement would be equal to the value of the exposures minus the value of the collateral plus a VaR-based estimate of the potential future exposure (PFE), that is, the maximum exposure expected to occur on a future date with a high level of confidence. The value of the exposures is the sum of the current market values of all securities and cash the bank has lent, sold subject to repurchase, or posted as collateral to a counterparty under the netting set. The value of the collateral is the sum of the current market values of all securities and cash the bank has borrowed, purchased subject to resale, or taken as collateral from a counterparty under the netting set.
The VaR model must estimate the bank's 99th percentile, one-tailed confidence interval for an increase in the value of the exposures minus the value of the collateral (ΣE − ΣC) over a 5-business-day holding period for repo-style transactions or over a 10-business-day holding period for eligible margin loans using a minimum one-year historical observation period of price data representing the instruments that the bank has lent, sold subject to repurchase, posted as collateral, borrowed, purchased subject to resale, or taken as collateral.
The qualifying requirements for the use of a VaR model are less stringent than the qualification requirements for the internal models methodology described below. The main ongoing qualification requirement for using a VaR model is that the bank must validate its VaR model by establishing and maintaining a rigorous and regular backtesting regime.
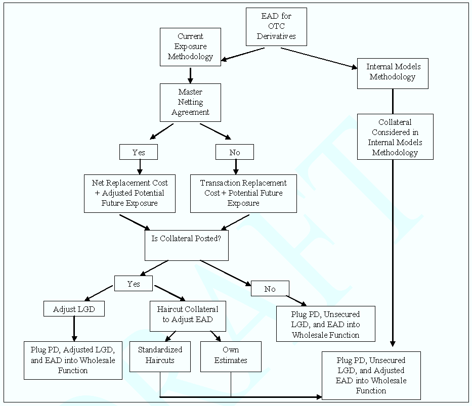
A bank may use either the current exposure methodology or the internal models methodology to determine the EAD for OTC derivative contracts. An OTC derivative contract is defined as a derivative contract that is not traded on an exchange that requires the daily receipt and payment of cash-variation margin. A derivative contract is defined to include interest rate derivative contracts, exchange rate derivative contracts, equity derivative contracts, commodity derivative contracts, credit derivatives, and any other instrument that poses similar counterparty credit risks. The proposed rule also would define derivative contracts to include unsettled securities, commodities, and foreign exchange trades with a contractual settlement or delivery lag that is longer than the normal settlement period (which the proposed rule defines as the lesser of the market standard for the particular instrument or 5 business days). This would include, for example, agency mortgage-backed securities transactions conducted in the To-Be-Announced market.
The proposed current exposure methodology for determining EAD for single OTC derivative contracts is similar to the methodology in the general risk-based capital rules, in that the EAD for an OTC derivative contract would be equal to the sum of the bank's current credit exposure and PFE on the derivative contract. The current credit exposure for a single OTC derivative contract is the greater of the mark-to-market value of the derivative contract or zero.
The proposed current exposure methodology for OTC derivative contracts subject to master netting agreements is also similar to the treatment set forth in the agencies' general risk-based capital rules. Banks would need to calculate net current exposure and adjust the gross PFE using a formula that includes the net to gross current exposure ratio. Moreover, under the agencies' general risk-based capital rules, a bank may not recognize netting agreements for OTC derivative contracts for capital purposes unless it obtains a written and reasoned legal opinion representing that, in the event of a legal challenge, the bank's exposure would be found to be the net amount in the relevant jurisdictions. The agencies are proposing to retain this standard for netting agreements covering OTC derivative contracts. While the legal enforceability of contracts is necessary for a bank to recognize netting effects in the capital calculation, there may be ways other than obtaining an explicit written opinion to ensure the enforceability of a contract. For example, the use of industry developed standardized contracts for certain OTC products and reliance on commissioned legal opinions as to the enforceability of these contracts in many jurisdictions may be sufficient. Question 38: The agencies seek comment on methods banks would use to ensure enforceability of single product OTC derivative netting agreements in the absence of an explicit written legal opinion requirement.
The proposed rule's credit conversion factor (CCF) matrix used to compute PFE is based on the matrices in the general risk-based capital rules, with two exceptions. First, under the proposed rule the CCF for credit derivatives that are not used to hedge the credit risk of exposures subject to an IRB credit risk capital requirement is specified to be 5.0 percent for contracts with investment grade reference obligors and 10.0 percent for contracts with non-investment grade obligors.61 The CCF for a credit derivative contract does not depend on the remaining maturity of the contract. The second change is that floating/floating basis swaps would no longer be exempted from the CCF for interest rate derivative contracts. The exemption was put into place when such swaps were very simple, and the agencies believe it is no longer appropriate given the evolution of the product. The computation of the PFE of multiple OTC derivative contracts subject to a qualifying master netting agreement would not change from the general risk-based capital rules.
If an OTC derivative contract is collateralized by financial collateral, a bank would first determine an unsecured EAD as described above and in section 32(b) of the proposed rule. To take into account the risk-reducing effects of the financial collateral, the bank may either adjust the ELGD and LGD of the contract or, if the transaction is subject to daily marking-to-market and remargining, adjust the EAD of the contract using the collateral haircut approach for repo-style transactions and eligible margin loans described above and in section 32(a) of the proposed rule.
Under part VI of the proposed rule, a bank must treat an equity derivative contract as an equity exposure and compute a risk-weighted asset amount for that exposure. If the bank is using the internal models approach for its equity exposures, it also must compute a risk-weighted asset amount for its counterparty credit risk exposure on the equity derivative contract. However, if the bank is using the simple risk weight approach for its equity exposures, it may choose not to hold risk-based capital against the counterparty credit risk of the equity derivative contract. Likewise, a bank that purchases a credit derivative that is recognized under section 33 or 34 of the proposed rule as a credit risk mitigant for an exposure that is not a covered position under the MRA does not have to compute a separate counterparty credit risk capital requirement for the credit derivative. If a bank chooses not to hold risk-based capital against the counterparty credit risk of such equity or credit derivative contracts, it must do so consistently for all such equity derivative contracts or for all such credit derivative contracts. Further, where the contracts are subject to a qualifying master netting agreement, the bank must either include them all or exclude them all from any measure used to determine counterparty credit risk exposure to all relevant counterparties for risk-based capital purposes.
Where a bank provides protection through a credit derivative that is not treated as a covered position under the MRA, it must treat the credit derivative as a wholesale exposure to the reference obligor and compute a risk-weighted asset amount for the credit derivative under section 31 of the proposed rule. The bank need not compute a counterparty credit risk capital requirement for the credit derivative, so long as it does so consistently for all such credit derivatives and either includes all or excludes all such credit derivatives that are subject to a qualifying master netting agreement from any measure used to determine counterparty credit risk exposure to all relevant counterparties for risk-based capital purposes. Where the bank provides protection through a credit derivative treated as a covered position under the MRA, it must compute a counterparty credit risk capital requirement under section 32 of the proposed rule.
This proposed rule includes an internal models methodology for the calculation of EAD for transactions with counterparty credit exposure, namely, OTC derivatives, eligible margin loans, and repo-style transactions. The internal models methodology requires a risk model that captures counterparty credit risk and estimates EAD at the level of a "netting set." A netting set is a group of transactions with a single counterparty that are subject to a qualifying master netting agreement. A transaction not subject to a qualifying master netting agreement is considered to be its own netting set and EAD must be calculated for each such transaction individually. A bank may use the internal models methodology for OTC derivatives (collateralized or uncollateralized) and single-product netting sets thereof, for eligible margin loans and single-product netting sets thereof, or for repo-style transactions and single-product netting sets thereof. A bank that uses the internal models methodology for a particular transaction type (that is, OTC derivative contracts, eligible margin loans, or repo-style transactions) must use the internal models methodology for all transactions in that transaction type. However, a bank may choose whether or not to use the internal models methodology for each transaction type.
A bank also may use the internal models methodology for OTC derivatives, eligible margin loans, and repo-style transactions subject to a qualifying cross-product master netting agreement if (i) the bank effectively integrates the risk mitigating effects of cross-product netting into its risk management and other information technology systems; and (ii) the bank obtains the prior written approval of its primary Federal supervisor.
A qualifying cross-product master netting agreement is defined as a qualifying master netting agreement that provides for termination and close-out netting across multiple types of financial transactions or qualifying master netting agreements in the event of a counterparty's default, provided that:
(i) The underlying financial transactions are OTC derivative contracts, eligible margin loans, or repo-style transactions; and
(ii) The bank obtains a written legal opinion verifying the validity and enforceability of the netting agreement under applicable law of the relevant jurisdictions if the counterparty fails to perform upon an event of default, including upon an event of bankruptcy, insolvency, or similar proceeding.
Banks use several measures to manage their exposure to counterparty credit risk including PFE, expected exposure (EE), and expected positive exposure (EPE). PFE is the maximum exposure estimated to occur on a future date at a high level of statistical confidence. Banks often use PFE when measuring counterparty credit risk exposure against counterparty credit limits. EE is the probability-weighted average exposure to a counterparty estimated to exist at any specified future date, whereas EPE is the time-weighted average of individual expected exposures estimated for a given forecasting horizon (one year in the proposed rule). Banks typically compute EPE, EE, and PFE using a common stochastic model.
A paper published by the BCBS in July 2005 titled "The Application of Basel II to Trading Activities and the Treatment of Double Default Effects" notes that EPE is an appropriate EAD measure for determining risk-based capital requirements for counterparty credit risk because transactions with counterparty credit risk "are given the same standing as loans with the goal of reducing the capital treatment's influence on a firm's decision to extend an on-balance sheet loan rather than engage in an economically equivalent transaction that involves exposure to counterparty credit risk."62 An adjustment to EPE, called effective EPE and described below, is used in the calculation of EAD under the internal models methodology. EAD is calculated as a multiple of effective EPE.
To address the concern that EE and EPE may not capture risk arising from the replacement of existing short-term positions over the one year horizon used for capital requirements (that is, rollover risk) or may underestimate the exposures of eligible margin loans, repo-style transactions, and OTC derivatives with short maturities, the proposed rule uses a netting set's "effective EPE" as the basis for calculating EAD for counterparty credit risk. Consistent with the use of a one-year PD horizon, effective EPE is the time-weighted average of effective EE over one year where the weights are the proportion that an individual effective EE represents in a one-year time interval. If all contracts in a netting set mature before one year, effective EPE is the average of effective EE until all contracts in the netting set mature. For example, if the longest maturity contract in the netting set matures in six months, effective EPE would be the average of effective EE over six months.
Effective EE is defined as:
Effective EEtk = max(Effective EEtk−1, EEtk)
where exposure is measured at future dates t1, t2, t3,. . . and effective EEt0 equals current exposure. Alternatively, a bank may use a measure that is more conservative than effective EPE for every counterparty (that is, a measure based on peak exposure) with prior approval of the primary Federal supervisor.
The EAD for instruments with counterparty credit risk must be determined assuming economic downturn conditions. To accomplish this determination in a prudent manner, the internal models methodology sets EAD equal to EPE multiplied by a scaling factor termed "alpha." Alpha is set at 1.4; a bank's primary Federal supervisor would have the flexibility to raise this value based on the bank's specific characteristics of counterparty credit risk. With supervisory approval, a bank may use its own estimate of alpha as described below, subject to a floor of 1.2. Question 39: The agencies request comment on all aspect of the effective EPE approach to counterparty credit risk, and in particular on the appropriateness of the monotonically increasing effective EE function, the alpha constant of 1.4, and the floor on internal estimates of alpha of 1.2.
A bank's primary Federal supervisor must determine that the bank meets certain qualifying criteria before the bank may use the internal models methodology. These criteria consist of operational requirements, modeling standards, and model validation requirements.
First, the bank must have the systems capability to estimate EE on a daily basis. While this requirement does not require the bank to report EE daily, or even estimate EE daily, the bank must demonstrate that it is capable of performing the estimation daily.
Second, the bank must estimate EE at enough future time points to accurately reflect all future cash flows of contracts in the netting set. To accurately reflect the exposure arising from a transaction, the model should incorporate those contractual provisions, such as reset dates, that can materially affect the timing, probability, or amount of any payment. The requirement reflects the need for an accurate estimate of EPE. However, in order to balance the ability to calculate exposures with the need for information on timely basis, the number of time points is not specified.
Third, the bank must have been using an internal model that broadly meets the minimum standards to calculate the distributions of exposures upon which the EAD calculation is based for a period of at least one year prior to approval. This requirement is to insure that the bank has integrated the modeling into its counterparty credit risk management process.
Fourth, the bank's model must account for the non-normality of exposure distribution where appropriate. Non-normality of exposures means high loss events occur more frequently than would be expected on the basis of a normal distribution, the statistical term for which is leptokurtosis. In many instances, there may not be a need to account for this. Expected exposures are much less likely to be affected by leptokurtosis than peak exposures or high percentile losses. However, the bank must demonstrate that its EAD measure is not affected by leptokurtosis or must account for it within the model.
Fifth, the bank must measure, monitor, and control the exposure to a counterparty over the whole life of all contracts in the netting set, in addition to accurately measuring and actively monitoring the current exposure to counterparties. The bank should exercise active management of both existing exposure and exposure that could change in the future due to market moves.
Sixth, the bank must measure and manage current exposures gross and net of collateral held, where appropriate. The bank must estimate expected exposures for OTC derivative contracts both with and without the effect of collateral agreements.
Seventh, the bank must have procedures to identify, monitor, and control specific wrong-way risk throughout the life of an exposure. In this context, wrong-way risk is the risk that future exposure to a counterparty will be high when the counterparty's probability of default is also high. Wrong-way risk generally arises from events specific to the counterparty, rather than broad market downturns.
Eighth, the data used by the bank should be adequate for the measurement and modeling of the exposures. In particular, current exposures must be calculated on the basis of current market data. When historical data are used to estimate model parameters, at least three years of data that cover a wide range of economic conditions must be used. This requirement reflects the longer horizon for counterparty credit risk exposures compared to market risk exposures. The data must be updated at least quarterly. Banks are encouraged also to incorporate model parameters based on forward looking measures for example, using implied volatilities in situations where historic volatilities may not capture changes in the risk drivers anticipated by the market - where appropriate.
Ninth, the bank must subject its models used in the calculation of EAD to an initial validation and annual model review process. The model review should consider whether the inputs and risk factors, as well as the model outputs, are appropriate. The review of outputs should include a rigorous program of backtesting model outputs against realized exposures.
Like corporate loan exposures, counterparty exposure on netting sets is susceptible to changes in economic value that stem from deterioration in the counterparty's creditworthiness short of default. The effective maturity parameter (M) reflects the impact of these changes on capital. The formula used to compute M for netting sets with maturities greater than one year must be different than that generally applied to wholesale exposures in order to reflect how counterparty credit exposures change over time. The proposed approach is based on a weighted average of expected exposures over the life of the transactions relative to their one year exposures.
If the remaining maturity of the exposure or the longest-dated contract
contained in a netting set is greater than one year, the bank must
set M for the exposure or netting set equal to the lower of 5 years
or M(EPE), where: (i)
;
and (ii) dfk is the
risk-free discount factor for future time period tk. The cap of five years
on M is consistent with the treatment of wholesale exposures under section 31
of the proposed rule.
If the remaining maturity of the exposure or the longest-dated contract in the netting set is one year or less, the bank must set M for the exposure or netting set equal to 1 year except as provided in section 31(d)(7) of the proposed rule. In this case, repo-style transactions, eligible margin loans, and collateralized OTC derivative transactions subject to daily remargining agreements may use the effective maturity of the longest maturity transaction in the netting set as M.
If the bank has prior written approval from its primary Federal supervisor, it may capture the effect on EAD of a collateral agreement that requires receipt of collateral when exposure to the counterparty increases within its internal model. In no circumstances may the bank take into account in EAD collateral agreements triggered by deterioration of counterparty credit quality. For this purpose, a collateral agreement means a legal contract that: (i) specifies the time when, and circumstances under which, the counterparty is required to exchange collateral with the bank for a single financial contract or for all financial contracts covered under a qualifying master netting agreement; and (ii) confers upon the bank a perfected, first priority security interest, or the legal equivalent thereof, in the collateral posted by the counterparty under the agreement. This security interest must provide the bank with a right to close out the financial positions and the collateral upon an event of default of or failure to perform by the counterparty under the collateral agreement. A contract would not satisfy this requirement if the bank's exercise of rights under the agreement may be stayed or avoided under applicable law in the relevant jurisdictions.
If the internal model does not capture the effects of collateral agreements, the following "shortcut" method is proposed that will provide some benefit, in the form of a smaller EAD, for collateralized counterparties. Although this "shortcut" method will be permitted, the agencies expect banks that make extensive use of collateral agreements to develop the modeling capacity to measure the impact of such agreements on EAD.
The "shortcut" method sets effective EPE for a counterparty subject to a collateral agreement equal to the lesser of:
(i) The threshold, defined as the exposure amount at which the counterparty is required to post collateral under the collateral agreement, if the threshold is positive, plus an add-on that reflects the potential increase in exposure over the margin period of risk. The add-on is computed as the expected increase in the netting set's exposure beginning from current exposure of zero over the margin period of risk; and
(ii) Effective EPE without a collateral agreement.
The margin period of risk means, with respect to a netting set subject to a collateral agreement, the time period from the most recent exchange of collateral with a counterparty until the next required exchange of collateral plus the period of time required to sell and realize the proceeds of the least liquid collateral that can be delivered under the terms of the collateral agreement, and, where applicable, the period of time required to re-hedge the resulting market risk, upon the default of the counterparty. The minimum margin period of risk is 5 business days for repo-style transactions and 10 days for other transactions when liquid financial collateral is posted under a daily margin maintenance requirement. This period should be extended to cover any additional time between margin calls; any potential closeout difficulties; any delays in selling collateral, particularly if the collateral is illiquid; and any impediments to prompt re-hedging of any market risk.
This proposed rule would allow a bank to estimate a bank-wide alpha, subject to prior written approval from its primary Federal supervisor. The internal estimate of alpha would be the ratio of economic capital from a full simulation of counterparty credit risk exposure that incorporates a joint simulation of market and credit risk factors (numerator) to economic capital based on EPE (denominator). For purposes of this calculation, economic capital is the unexpected losses for all counterparty credit risks measured at the 99.9 percent confidence level over a one-year horizon. Internal estimates of alpha are subject to a floor of 1.2. To obtain supervisory approval to use an internal estimate of alpha in the calculation of EAD, a bank must meet the following minimum standards to the satisfaction of its primary Federal supervisor:
(i) The bank's own estimate of alpha must capture the effects in the numerator of:
(A) The material sources of stochastic dependency of distributions of market values of transactions or portfolios of transactions across counterparties;
(B) Volatilities and correlations of market risk factors used in the joint simulation, which must be related to the credit risk factor used in the simulation to reflect potential increases in volatility or correlation in an economic downturn, where appropriate; and
(C) The granularity of exposures, that is, the effect of a concentration in the proportion of each counterparty's exposure that is driven by a particular risk factor;
(ii) The bank must assess the potential model risk in its estimates of alpha;
(iii) The bank must calculate the numerator and denominator of alpha in a consistent fashion with respect to modeling methodology, parameter specifications, and portfolio composition; and
(iv) The bank must review and adjust as appropriate its estimates of the numerator and denominator on at least a quarterly basis and more frequently as appropriate when the composition of the portfolio varies over time.
The proposed rule allows a bank to use an alternative model to determine EAD, provided that the bank can demonstrate to its primary Federal supervisor that the model output is more conservative than an alpha of 1.4 (or higher) times effective EPE. This may be appropriate where a new product or business line is being developed, where a recent acquisition has occurred, or where the bank believes that other more conservative methods to measure counterparty credit risk for a category of transactions are prudent. The alternative method should be applied to all similar transactions. When an alternative model is used, the bank should either treat the particular transactions concerned as a separate netting set with the counterparty or apply the alternative model to the entire original netting set.
The New Accord specifies that a bank may adjust either the PD or the LGD of a wholesale exposure to reflect the risk mitigating effects of a guarantee or credit derivative. Under the proposed rule, a bank may choose either a PD substitution or an LGD adjustment approach to recognize the risk mitigating effects of an eligible guarantee or eligible credit derivative on a wholesale exposure (or in certain circumstances may choose to use a double default treatment, as discussed below). In all cases a bank must use the same risk parameters for calculating ECL for a wholesale exposure as it uses for calculating the risk-based capital requirement for the exposure. Moreover, in all cases, a bank's ultimate PD and LGD for the hedged wholesale exposure may not be lower than the PD and LGD floors discussed above and described in section 31(d) of the proposed rule.
To be recognized as CRM for a wholesale exposure under the proposed rule, guarantees and credit derivatives must meet specific eligibility requirements. The proposed rule defines an eligible guarantee as a guarantee that:
(i) Is written and unconditional;
(ii) Covers all or a pro rata portion of all contractual payments of the obligor on the reference exposure;
(iii) Gives the beneficiary a direct claim against the protection provider;
(iv) Is non-cancelable by the protection provider for reasons other than the breach of the contract by the beneficiary;
(v) Is legally enforceable against the protection provider in a jurisdiction where the protection provider has sufficient assets against which a judgment may be attached and enforced; and
(vi) Requires the protection provider to make payment to the beneficiary
on the occurrence of a default (as defined in the guarantee) of the obligor
on the reference exposure without first requiring the beneficiary to demand
payment from the obligor.
Clearly, a bank could not provide an eligible guarantee on its own exposures.
The proposed rule defines an eligible credit derivative as a credit derivative in the form of a credit default swap, nth-to-default swap, or total return swap provided that:
(i) The contract meets the requirements of an eligible guarantee and has been confirmed by the protection purchaser and the protection provider;
(ii) Any assignment of the contract has been confirmed by all relevant parties;
(iii) If the credit derivative is a credit default swap or nth-to-default swap, the contract includes the following credit events:
(A) Failure to pay any amount due under the terms of the reference exposure (with a grace period that is closely in line with the grace period of the reference exposure); and
(B) Bankruptcy, insolvency, or inability of the obligor on the reference exposure to pay its debts, or its failure or admission in writing of its inability generally to pay its debts as they become due, and similar events;
(iv) The terms and conditions dictating the manner in which the contract is to be settled are incorporated into the contract;
(v) If the contract allows for cash settlement, the contract incorporates a robust valuation process to estimate loss reliably and specifies a reasonable period for obtaining post-credit event valuations of the reference exposure;
(vi) If the contract requires the protection purchaser to transfer an exposure to the protection provider at settlement, the terms of the exposure provide that any required consent to transfer may not be unreasonably withheld;
(vii) If the credit derivative is a credit default swap or nth-to-default swap, the contract clearly identifies the parties responsible for determining whether a credit event has occurred, specifies that this determination is not the sole responsibility of the protection provider, and gives the protection purchaser the right to notify the protection provider of the occurrence of a credit event; and
(viii) If the credit derivative is a total return swap and the bank records net payments received on the swap as net income, the bank records offsetting deterioration in the value of the hedged exposure (either through reductions in fair value or by an addition to reserves).
Question 40: The agencies request comment on the appropriateness of these criteria in determining whether the risk mitigation effects of a credit derivative should be recognized for risk-based capital purposes.
Under the proposed rule, a bank may recognize an eligible credit derivative that hedges an exposure that is different from the credit derivative's reference exposure used for determining the derivative's cash settlement value, deliverable obligation, or occurrence of a credit event only if:
(i) The reference exposure ranks pari passu (that is, equal) or junior to the hedged exposure; and
(ii) The reference exposure and the hedged exposure share the same obligor (that is, the same legal entity) and legally enforceable cross-default or cross-acceleration clauses are in place.
Under the PD substitution approach, if the protection amount (as defined below) of the eligible guarantee or eligible credit derivative is greater than or equal to the EAD of the hedged exposure, a bank would substitute for the PD of the hedged exposure the PD associated with the rating grade of the protection provider. If the bank determines that full substitution leads to an inappropriate degree of risk mitigation, the bank may substitute a higher PD for that of the protection provider.
If the guarantee or credit derivative provides the bank with the option to receive immediate payout on triggering the protection, then the bank would use the lower of the LGD of the hedged exposure (not adjusted to reflect the guarantee or credit derivative) and the LGD of the guarantee or credit derivative. The bank also would use the ELGD associated with the required LGD. If the guarantee or credit derivative does not provide the bank with the option to receive immediate payout on triggering the protection (and instead provides for the guarantor to assume the payment obligations of the obligor over the remaining life of the hedged exposure), the bank would use the LGD and ELGD of the guarantee or credit derivative.
If the protection amount of the eligible guarantee or eligible credit derivative is less than the EAD of the hedged exposure, however, the bank must treat the hedged exposure as two separate exposures (protected and unprotected) in order to recognize the credit risk mitigation benefit of the guarantee or credit derivative. The bank must calculate its risk-based capital requirement for the protected exposure under section 31 of the proposed rule (using a PD equal to the protection provider's PD, an ELGD and LGD determined as described above, and an EAD equal to the protection amount of the guarantee or credit derivative). If the bank determines that full substitution leads to an inappropriate degree of risk mitigation, the bank may use a higher PD than that of the protection provider. The bank must calculate its risk-based capital requirement for the unprotected exposure under section 31 of the proposed rule (using a PD equal to the obligor's PD, an ELGD and LGD equal to the hedged exposure's ELGD and LGD not adjusted to reflect the guarantee or credit derivative, and an EAD equal to the EAD of the original hedged exposure minus the protection amount of the guarantee or credit derivative).
The protection amount of an eligible guarantee or eligible credit derivative would be the effective notional amount of the guarantee or credit derivative reduced by any applicable haircuts for maturity mismatch, lack of restructuring, and currency mismatch (each described below). The effective notional amount of a guarantee or credit derivative would be the lesser of the contractual notional amount of the credit risk mitigant and the EAD of the hedged exposure, multiplied by the percentage coverage of the credit risk mitigant. For example, the effective notional amount of a guarantee that covers, on a pro rata basis, 40 percent of any losses on a $100 bond would be $40.
Under the LGD adjustment approach, if the protection amount of the eligible guarantee or eligible credit derivative is greater than or equal to the EAD of the hedged exposure, the bank's risk-based capital requirement for the hedged exposure would be the greater of (i) the risk-based capital requirement for the exposure as calculated under section 31 of the proposed rule (with the ELGD and LGD of the exposure adjusted to reflect the guarantee or credit derivative); or (ii) the risk-based capital requirement for a direct exposure to the protection provider as calculated under section 31 of the proposed rule (using the bank's PD for the protection provider, the bank's ELGD and LGD for the guarantee or credit derivative, and an EAD equal to the EAD of the hedged exposure).
If the protection amount of the eligible guarantee or eligible credit derivative is less than the EAD of the hedged exposure, however, the bank must treat the hedged exposure as two separate exposures (protected and unprotected) in order to recognize the credit risk mitigation benefit of the guarantee or credit derivative. The bank's risk-based capital requirement for the protected exposure would be the greater of (i) the risk-based capital requirement for the protected exposure as calculated under section 31 of the proposed rule (with the ELGD and LGD of the exposure adjusted to reflect the guarantee or credit derivative and EAD set equal to the protection amount of the guarantee or credit derivative); or (ii) the risk-based capital requirement for a direct exposure to the protection provider as calculated under section 31 of the proposed rule (using the bank's PD for the protection provider, the bank's ELGD and LGD for the guarantee or credit derivative, and an EAD set equal to the protection amount of the guarantee or credit derivative). The bank must calculate its risk-based capital requirement for the unprotected exposure under section 31 of the proposed rule using a PD set equal to the obligor's PD, an ELGD and LGD set equal to the hedged exposure's ELGD and LGD (not adjusted to reflect the guarantee or credit derivative), and an EAD set equal to the EAD of the original hedged exposure minus the protection amount of the guarantee or credit derivative.
The PD substitution approach allows a bank to effectively assess risk-based capital against a hedged exposure as if it were a direct exposure to the protection provider, and the LGD adjustment approach produces a risk-based capital requirement for a hedged exposure that is never lower than that of a direct exposure to the protection provider. Accordingly, these approaches do not fully reflect the risk mitigation benefits certain types of guarantees and credit derivatives may provide because the resulting risk-based capital requirement does not consider the joint probability of default of the obligor of the hedged exposure and the protection provider, sometimes referred to as the "double default" benefit. The agencies have decided, consistent with the New Accord, to recognize double default benefits in the wholesale framework only for certain hedged exposures covered by certain guarantees and credit derivatives. A later section of the preamble describes which hedged exposures would be eligible for the proposed double default treatment and describes the double default treatment that would be available to those exposures.
A bank that seeks to reduce the risk-based capital requirement on a wholesale exposure by recognizing an eligible guarantee or eligible credit derivative would have to adjust the protection amount of the credit risk mitigant downward to reflect any maturity mismatch between the hedged exposure and the credit risk mitigant. A maturity mismatch occurs when the effective residual maturity of a credit risk mitigant is less than that of the hedged exposure(s). When the hedged exposures have different residual maturities, the longest residual maturity of any of the hedged exposures would be used as the residual maturity of all hedged exposures.
The effective residual maturity of a hedged exposure should be gauged as the longest possible remaining time before the obligor is scheduled to fulfil its obligation on the exposure. When determining the effective residual maturity of the guarantee or credit derivative, embedded options that may reduce the term of the credit risk mitigant should be taken into account so that the shortest possible residual maturity for the credit risk mitigant is used to determine the potential maturity mismatch. Where a call is at the discretion of the protection provider, the residual maturity of the guarantee or credit derivative would be deemed to be at the first call date. If the call is at the discretion of the bank purchasing the protection, but the terms of the arrangement at inception of the guarantee or credit derivative contain a positive incentive for the bank to call the transaction before contractual maturity, the remaining time to the first call date would be deemed to be the residual maturity of the credit risk mitigant. For example, where there is a step-up in the cost of credit protection in conjunction with a call feature or where the effective cost of protection increases over time even if credit quality remains the same or improves, the residual maturity of the credit risk mitigant would be the remaining time to the first call.
Eligible guarantees and eligible credit derivatives with maturity mismatches may only be recognized if their original maturities are equal to or greater than one year. As a result, a guarantee or credit derivative would not be recognized for a hedged exposure with an original maturity of less than one year unless the credit risk mitigant has an original maturity of equal to or greater than one year or an effective residual maturity equal to or greater than that of the hedged exposure. In all cases, credit risk mitigants with maturity mismatches may not be recognized when they have an effective residual maturity of three months or less.
When a maturity mismatch exists, a bank would apply the following maturity mismatch adjustment to determine the protection amount of the guarantee or credit derivative adjusted for maturity mismatch: Pm = E × (t−0.25)/(T−0.25), where:
(i) Pm = protection amount of the guarantee or credit derivative adjusted for maturity mismatch;
(ii) E = effective notional amount of the guarantee or credit derivative;
(iii) t = lesser of T or effective residual maturity of the guarantee or credit derivative, expressed in years; and
(iv) T = lesser of 5 or effective residual maturity of the hedged exposure, expressed in years.
An originating bank that seeks to recognize an eligible credit derivative that does not include a distressed restructuring as a credit event that triggers payment under the derivative would have to reduce the recognition of the credit derivative by 40 percent. A distressed restructuring is a restructuring of the hedged exposure involving forgiveness or postponement of principal, interest, or fees that results in a charge-off, specific provision, or other similar debit to the profit and loss account.
In other words, the protection amount of the credit derivative adjusted for lack of restructuring credit event (and maturity mismatch, if applicable) would be: Pr = Pm × 0.60, where:
(i) Pr = protection amount of the credit derivative, adjusted for lack of restructuring credit event (and maturity mismatch, if applicable); and
(ii) Pm = effective notional amount of the credit derivative (adjusted for maturity mismatch, if applicable).
Where the eligible guarantee or eligible credit derivative is denominated in a currency different from that in which any hedged exposure is denominated, the protection amount of the guarantee or credit derivative adjusted for currency mismatch (and maturity mismatch and lack of restructuring credit event, if applicable) would be: Pc = Pr × (1−Hfx), where:
(i) Pc = protection amount of the guarantee or credit derivative, adjusted for currency mismatch (and maturity mismatch and lack of restructuring credit event, if applicable);
(ii) Pr = effective notional amount of the guarantee or credit derivative (adjusted for maturity mismatch and lack of restructuring credit event, if applicable); and
(iii) Hfx = haircut appropriate for the currency mismatch between the guarantee or credit derivative and the hedged exposure.
A bank may use a standard supervisory haircut of 8 percent for Hfx (based on a 10-business day holding period and daily marking-to-market and remargining). Alternatively, a bank may use internally estimated haircuts for Hfx based on a 10-business day holding period and daily marking-to-market and remargining if the bank qualifies to use the own-estimates haircuts in paragraph (a)(2)(iii) of section 32, the simple VaR methodology in paragraph (a)(3) of section 32, or the internal models methodology in paragraph (c) of section 32 of the proposed rule. The bank must scale these haircuts up using a square root of time formula if the bank revalues the guarantee or credit derivative less frequently than once every 10 business days.
Assume that a bank holds a five-year $100 corporate exposure, purchases a $100 credit derivative to mitigate its credit risk on the exposure, and chooses to use the PD substitution approach. The unsecured ELGD and LGD of the corporate exposure are 20 and 30 percent, respectively; the ELGD and LGD of the credit derivative are 75 and 80 percent, respectively. The credit derivative is an eligible credit derivative, has the bank's exposure as its reference exposure, has a three-year maturity, immediate cash payout on default, no restructuring provision, and no currency mismatch with the bank's hedged exposure. The effective notional amount and initial protection amount of the credit derivative would be $100. The maturity mismatch would reduce the protection amount to $100 × (3−.25)/(5−.25) or $57.89. The haircut for lack of restructuring would reduce the protection amount to $57.89 × 0.6 or $34.74. So the bank would treat the $100 corporate exposure as two exposures: (i) an exposure of $34.74 with the PD of the protection provider, an ELGD of 20 percent, an LGD of 30 percent, and an M of 5; and (ii) an exposure of $65.26 with the PD of the obligor, an ELGD of 20 percent, an LGD of 30 percent, and an M of 5.
The New Accord provides that if multiple credit risk mitigants (for example, two eligible guarantees) cover a single exposure, a bank must disaggregate the exposure into portions covered by each credit risk mitigant (for example, the portion covered by each guarantee) and must calculate separately the risk-based capital requirement of each portion.63 The New Accord also indicates that when credit risk mitigants provided by a single protection provider have differing maturities, they should be subdivided into separate layers of protection.64 Question 41: The agencies are interested in the views of commenters as to whether and how the agencies should address these and other similar situations in which multiple credit risk mitigants cover a single exposure.
As noted above, the proposed rule contains a separate risk-based capital methodology for hedged exposures eligible for double default treatment. To be eligible for double default treatment, a hedged exposure must be fully covered or covered on a pro rata basis (that is, there must be no tranching of credit risk) by an uncollateralized single-reference-obligor credit derivative or guarantee (or certain nth-to-default credit derivatives) provided by an eligible double default guarantor (as defined below). Moreover, the hedged exposure must be a wholesale exposure other than a sovereign exposure.65 In addition, the obligor of the hedged exposure must not be an eligible double default guarantor, an affiliate of an eligible double default guarantor, or an affiliate of the guarantor.
The proposed rule defines eligible double default guarantor to include a depository institution (as defined in section 3 of the Federal Deposit Insurance Act (12 U.S.C. 1813)); a bank holding company (as defined in section 2 of the Bank Holding Company Act (12 U.S.C. 1841)); a savings and loan holding company (as defined in 12 U.S.C. 1467a) provided all or substantially all of the holding company's activities are permissible for a financial holding company under 12 U.S.C. 1843(k)); a securities broker or dealer registered (under the Securities Exchange Act of 1934) with the Securities and Exchange Commission (SEC); an insurance company in the business of providing credit protection (such as a monoline bond insurer or re-insurer) that is subject to supervision by a state insurance regulator; a foreign bank (as defined in section 211.2 of the Federal Reserve Board's Regulation K (12 CFR 211.2)); a non-U.S. securities firm; or a non-U.S. based insurance company in the business of providing credit protection. To be an eligible double default guarantor, the entity must (i) have a bank-assigned PD that, at the time the guarantor issued the guarantee or credit derivative, was equal to or lower than the PD associated with a long-term external rating of at least the third highest investment grade rating category; and (ii) have a current bank-assigned PD that is equal to or lower than the PD associated with a long-term external rating of at least investment grade. In addition, a non-U.S. based bank, securities firm, or insurance company may qualify as an eligible double default guarantor only if the firm is subject to consolidated supervision and regulation comparable to that imposed on U.S. banks, securities firms, or insurance companies (as the case may be) or has issued and outstanding an unsecured long-term debt security without credit enhancement that has a long-term applicable external rating in one of the three highest investment grade rating categories.
Effectively, the scope of an eligible double default guarantor is limited to financial firms whose normal business includes the provision of credit protection, as well as the management of a diversified portfolio of credit risk. This restriction arises from the agencies' concern to limit double default recognition to professional counterparties that have a high level of credit risk management expertise and that provide sufficient market disclosure. The restriction is also designed to limit the risk of excessive correlation between the creditworthiness of the guarantor and the obligor of the hedged exposure due to their performance depending on common economic factors beyond the systematic risk factor. As a result, hedged exposures to potential credit protection providers or affiliates of credit protection providers would not be eligible for the double default treatment. In addition, the agencies have excluded hedged exposures to sovereign entities from eligibility for double default treatment because of the potential high correlation between the creditworthiness of a sovereign and that of a guarantor.
In addition to limiting the types of guarantees, credit derivatives, guarantors, and hedged exposures eligible for double default treatment, the proposed rule limits wrong-way risk further by requiring a bank to implement a process to detect excessive correlation between the creditworthiness of the obligor of the hedged exposure and the protection provider. The bank must receive prior written approval from its primary Federal supervisor for this process in order to recognize double default benefits for risk-based capital purposes. To apply double default treatment to a particular hedged exposure, the bank must determine that there is not excessive correlation between the creditworthiness of the obligor of the hedged exposure and the protection provider. For example, the creditworthiness of an obligor and a protection provider would be excessively correlated if the obligor derives a high proportion of its income or revenue from transactions with the protection provider. If excessive correlation is present, the bank may not use the double default treatment for the hedged exposure.
The risk-based capital requirement for a hedged exposure subject to double default treatment is calculated by multiplying a risk-based capital requirement for the hedged exposure (as if it were unhedged) by an adjustment factor that considers the PD of the protection provider (see section 34 of the proposed rule). Thus, the PDs of both the obligor of the hedged exposure and the protection provider are factored into the hedged exposure's risk-based capital requirement. In addition, as under the PD substitution treatment in section 33 of the proposed rule, the bank would be allowed to set LGD equal to the lower of the LGD of the unhedged exposure or the LGD of the guarantee or credit derivative if the guarantee or credit derivative provides the bank with the option to receive immediate payout on the occurrence of a credit event. Otherwise, the bank must set LGD equal to the LGD of the guarantee or credit derivative. In addition, the bank must set ELGD equal to the ELGD associated with the required LGD. Accordingly, in order to apply the double default treatment, the bank must estimate a PD for the protection provider and an ELGD and LGD for the guarantee or credit derivative. Finally, a bank using the double default treatment must make applicable adjustments to the protection amount of the guarantee or credit derivative to reflect maturity mismatches, currency mismatches, and lack of restructuring coverage (as under the PD substitution and LGD adjustment approaches in section 33 of the proposed rule).
The proposed rule provides a different treatment for guarantees and credit derivatives that cover retail exposures. The approach set forth above for guarantees and credit derivatives that cover wholesale exposures is an exposure-by-exposure approach consistent with the overall exposure-by-exposure approach the proposed rule takes to wholesale exposures. The agencies believe that a different treatment for guarantees that cover retail exposures is necessary and appropriate because of the proposed rule's segmentation approach to retail exposures. The approaches to retail guarantees described in this section generally apply only to guarantees of individual retail exposures. Guarantees of multiple retail exposures (such as pool private mortgage insurance (PMI)) are typically tranched (that is, they cover less than the full amount of the hedged exposures) and, therefore, would be securitization exposures.
The proposed rule does not specify the ways in which guarantees and credit derivatives may be taken into account in the segmentation of retail exposures. Likewise, the proposed rule does not explicitly limit the extent to which a bank may take into account the credit risk mitigation benefits of guarantees and credit derivatives in its estimation of the PD, ELGD, and LGD of retail segments, except by the application of overall floors on certain PD and LGD assignments. This approach has the principal advantage of being relatively easy for banks to implement the approach generally would not disrupt the existing retail segmentation practices of banks and would not interfere with banks' quantification of PD, ELGD, and LGD for retail segments. The agencies are concerned, however, that because this approach would provide banks with substantial discretion to incorporate double default and double recovery effects, the resulting treatment for guarantees of retail exposures would be inconsistent with the treatment for guarantees of wholesale exposures.
To address these concerns, the agencies are considering for purposes of the final rule two principal alternative treatments for guarantees of retail exposures. The first alternative would distinguish between eligible retail guarantees and all other (non-eligible) guarantees of retail exposures. Under this alternative, an eligible retail guarantee would be an eligible guarantee that applies to a single retail exposure and is (i) PMI issued by an insurance company that (A) has issued a senior unsecured long-term debt security without credit enhancement that has an applicable external rating in one of the two highest investment grade rating categories or (B) has a claims payment ability that is rated in one of the two highest rating categories by an NRSRO; or (ii) issued by a sovereign entity or a political subdivision of a sovereign entity. Under this alternative, PMI would be defined as insurance provided by a regulated mortgage insurance company that protects a mortgage lender in the event of the default of a mortgage borrower up to a predetermined portion of the value of a single one- to four-family residential property.
Under this alternative, a bank would be able to recognize the credit risk mitigation benefits of eligible retail guarantees that cover retail exposures in a segment by adjusting its estimates of ELGD and LGD for the segment to reflect recoveries from the guarantor. However, the bank would have to estimate the PD of a segment without reflecting the benefit of guarantees; that is, a segment's PD would be an estimate of the stand-alone probability of default for the retail exposures in the segment, before taking account of any guarantees. Accordingly, for this limited set of traditional guarantees of retail exposures by high credit quality guarantors, a bank would be allowed to recognize the benefit of the guarantee when estimating ELGD and LGD, but not when estimating PD. Question 42: The agencies seek comment on this alternative approach's definition of eligible retail guarantee and treatment for eligible retail guarantees, and on whether the agencies should provide similar treatment for any other forms of wholesale credit insurance or guarantees on retail exposures, such as student loans, if the agencies adopt this approach.
This alternative approach would provide a different treatment for non-eligible retail guarantees. In short, within the retail framework, a bank would not be able to recognize non-eligible retail guarantees when estimating PD, ELGD, and LGD for any segment of retail exposures. In other words, a bank would be required to estimate PD, ELGD, and LGD for segments containing retail exposures with non-eligible guarantees as if the exposures were not guaranteed. However, a bank would be permitted to recognize non-eligible retail guarantees provided by a wholesale guarantor by treating the hedged retail exposure as a direct exposure to the guarantor and applying the appropriate wholesale IRB risk-based capital formula. In other words, for retail exposures covered by non-eligible retail guarantees, a bank would be permitted to reflect the guarantee by "desegmenting" the retail exposures (which effectively would convert the retail exposures into wholesale exposures) and then applying the rules set forth above for guarantees that cover wholesale exposures. Thus, under this approach, a bank would not be allowed to recognize either double default or double recovery effects for non-eligible retail guarantees.
The agencies understand that this approach to non-eligible retail guarantees, while addressing the prudential concerns of the agencies, is conservative and may not harmonize with banks' internal risk measurement and management practices in this area. Question 43: The agencies seek comment on the types of non-eligible retail guarantees banks obtain and the extent to which banks obtain credit risk mitigation in the form of non-eligible retail guarantees.
A second alternative that the agencies are considering for purposes of the final rule would permit a bank to recognize the credit risk mitigation benefits of all eligible guarantees (whether eligible retail guarantees or not) that cover retail exposures by adjusting its estimates of ELGD and LGD for the relevant segments, but would subject a bank's risk-based capital requirement for a segment of retail exposures that are covered by one or more non-eligible retail guarantees to a floor. Under this second alternative, the agencies could impose a floor on risk-based capital requirements of between 2 percent and 6 percent on such a segment of retail exposures.
Question 44: The agencies seek comment on both of these alternative approaches to guarantees that cover retail exposures. The agencies also invite comment on other possible prudential treatments for such guarantees.
Section 35 of the proposed rule sets forth the risk-based capital requirements for unsettled and failed securities, foreign exchange, and commodities transactions. Certain transaction types are excluded from the scope of this section, including:
(i) Transactions accepted by a qualifying central counterparty that are subject to daily marking-to-market and daily receipt and payment of variation margin (which do not have a risk-based capital requirement);66
(ii) Repo-style transactions (the risk-based capital requirements of which are determined under sections 31 and 32 of the proposed rule);
(iii) One-way cash payments on OTC derivative contracts (the risk-based capital requirements of which are determined under sections 31 and 32 of the proposed rule); and
(iv) Transactions with a contractual settlement period that is longer than the normal settlement period (defined below), which transactions are treated as OTC derivative contracts and assessed a risk-based capital requirement under sections 31 and 32 of the proposed rule. The proposed rule also provides that, in the case of a system-wide failure of a settlement or clearing system, the bank's primary Federal supervisor may waive risk-based capital requirements for unsettled and failed transactions until the situation is rectified.
The proposed rule contains separate treatments for delivery-versus-payment (DvP) and payment-versus-payment (PvP) transactions with a normal settlement period, on the one hand, and non-DvP/non-PvP transactions with a normal settlement period, on the other hand. The proposed rule provides the following definitions of a DvP transaction, a PvP transaction, and a normal settlement period. A DvP transaction is a securities or commodities transaction in which the buyer is obligated to make payment only if the seller has made delivery of the securities or commodities and the seller is obligated to deliver the securities or commodities only if the buyer has made payment. A PvP transaction is a foreign exchange transaction in which each counterparty is obligated to make a final transfer of one or more currencies only if the other counterparty has made a final transfer of one or more currencies. A transaction has a normal settlement period if the contractual settlement period for the transaction is equal to or less than the market standard for the instrument underlying the transaction and equal to or less than five business days.
A bank must hold risk-based capital against a DvP or PvP transaction with a normal settlement period if the bank's counterparty has not made delivery or payment within five business days after the settlement date. The bank must determine its risk-weighted asset amount for such a transaction by multiplying the positive current exposure of the transaction for the bank by the appropriate risk weight in Table F. The positive current exposure of a transaction of a bank is the difference between the transaction value at the agreed settlement price and the current market price of the transaction, if the difference results in a credit exposure of the bank to the counterparty.
| Number of business days after contractual settlement date | Risk weight to be applied to positive current exposure |
|---|---|
| From 5 to 15 | 100% |
| From 16 to 30 | 625% |
| From 31 to 45 | 937.5% |
| 46 or more | 1,250% |
A bank must hold risk-based capital against any non-DvP/non-PvP transaction with a normal settlement period if the bank has delivered cash, securities, commodities, or currencies to its counterparty but has not received its corresponding deliverables by the end of the same business day. The bank must continue to hold risk-based capital against the transaction until the bank has received its corresponding deliverables. From the business day after the bank has made its delivery until five business days after the counterparty delivery is due, the bank must calculate its risk-based capital requirement for the transaction by treating the current market value of the deliverables owed to the bank as a wholesale exposure.
A bank may assign an internal obligor rating to a counterparty for which it is not otherwise required under the proposed rule to assign an obligor rating on the basis of the applicable external rating of any outstanding senior unsecured long-term debt security without credit enhancement issued by the counterparty. A bank may estimate loss severity ratings or ELGD and LGD for the exposure, or may use a 45 percent ELGD and LGD for the exposure provided the bank uses the 45 percent ELGD and LGD for all such exposures. Alternatively, a bank may use a 100 percent risk weight for the exposure as long as the bank uses this risk weight for all such exposures.
If, in a non-DvP/non-PvP transaction with a normal settlement period, the bank has not received its deliverables by the fifth business day after counterparty delivery was due, the bank must deduct the current market value of the deliverables owed to the bank 50 percent from tier 1 capital and 50 percent from tier 2 capital.
The total risk-weighted asset amount for unsettled transactions equals the sum of the risk-weighted asset amount for each DvP and PvP transaction with a normal settlement period and the risk-weighted asset amount for each non-DvP/non-PvP transaction with a normal settlement period.
This section describes the framework for calculating risk-based capital requirements for securitization exposures under the proposed rule (the securitization framework). In contrast to the proposed framework for wholesale and retail exposures, the proposed securitization framework does not permit a bank to rely on its internal assessments of the risk parameters of a securitization exposure.67 For securitization exposures, which typically are tranched exposures to a pool of underlying exposures, such assessments would require implicit or explicit estimates of correlations among the losses on the underlying exposures and estimates of the credit risk consequences of tranching. Such correlation and tranching effects are difficult to estimate and validate in an objective manner and on a going-forward basis. Instead, the proposed securitization framework relies principally on two sources of information, where available, to determine risk-based capital requirements: (i) an assessment of the securitization exposure's credit risk made by an NRSRO; or (ii) the risk-based capital requirement for the underlying exposures as if the exposures had not been securitized (along with certain other objective information about the securitization exposure, such as the size and relative seniority of the exposure).
A bank must use the securitization framework for exposures to any transaction that involves the tranching of credit risk (with the exception of a tranched guarantee that applies only to an individual retail exposure), regardless of the number of underlying exposures in the transaction.68 A single, unified approach to dealing with the tranching of credit risk is important to create a level playing field across the securitization, credit derivatives, and other financial markets. The agencies believe that basing the applicability of the proposed securitization framework on the presence of some minimum number of underlying exposures would complicate the proposed rule without any material improvement in risk sensitivity. The proposed securitization framework is designed specifically to deal with tranched exposures to credit risk, and the principal risk-based capital approaches of the proposed securitization framework take into account the effective number of underlying exposures.
The proposed securitization framework contains three general approaches for determining the risk-based capital requirement for a securitization exposure: a Ratings-Based Approach (RBA), an Internal Assessment Approach (IAA), and a Supervisory Formula Approach (SFA). Under the proposed rule, banks generally must apply the following hierarchy of approaches to determine the risk-based capital requirement for a securitization exposure.
First, a bank must deduct from tier 1 capital any after-tax gain-on-sale resulting from a securitization and must deduct from total capital any portion of a CEIO that does not constitute a gain-on-sale, as described in section 42(c) of the proposed rule. Second, a bank must apply the RBA to a securitization exposure if the exposure qualifies for the RBA. As a general matter, an exposure qualifies for the RBA if the exposure has an external rating from an NRSRO or has an inferred rating (that is, the exposure is senior to another securitization exposure in the transaction that has an external rating from an NRSRO). For example, a bank generally must use the RBA approach to determine the risk-based capital requirement for an asset-backed security that has an applicable external rating of AA+ from an NRSRO and for another tranche of the same securitization that is unrated but senior in all respects to the asset-backed security that was rated. In this example, the senior unrated tranche would be treated as if it were rated AA+.
If a securitization exposure does not qualify for the RBA but is an exposure to an ABCP program such as a credit enhancement or liquidity facility the bank may apply the IAA (if the bank, the exposure, and the ABCP program qualify for the IAA) or the SFA (if the bank and the exposure qualify for the SFA) to the exposure. As a general matter, a bank would qualify for use of the IAA if the bank establishes and maintains an internal risk rating system for exposures to ABCP programs that has been approved by the bank's primary Federal supervisor. Alternatively, a bank may use the SFA if the bank is able to calculate a set of risk factors relating to the securitization, including the risk-based capital requirement for the underlying exposures as if they were held directly by the bank. A bank that chooses to use the IAA must use the IAA for all exposures that qualify for the IAA.
If a securitization exposure is not a gain-on-sale or a CEIO, does not qualify for the RBA and is not an exposure to an ABCP program, the bank may apply the SFA to the exposure if the bank is able to calculate the SFA risk factors for the securitization. In many cases an originating bank would use the SFA to determine its risk-based capital requirements for retained securitization exposures. If a securitization exposure is not a gain-on-sale or a CEIO and does not qualify for the RBA, the IAA, or the SFA, the bank must deduct the exposure from total capital. Total risk-weighted assets for securitization exposures would be the sum of risk-weighted assets calculated under the RBA, IAA, and SFA, plus any risk-weighted asset amounts calculated under the early amortization provisions in section 47 of the proposed rule.
Numerous commenters criticized the complexity of the ANPR's treatment of approaches to securitization exposures and the different treatment accorded to originating banks versus investing banks. As discussed elsewhere in this section, the agencies have responded to these comments by eliminating most of the differences in treatment for originating banks and investing banks and by eliminating the "Alternative RBA" from the hierarchy of approaches. As discussed in more detail below, there is one difference in treatment between originating and investing banks in the RBA, consistent with the general risk-based capital rules.
Some commenters expressed dissatisfaction that the ANPR required banks to use the RBA to assess risk-based capital requirements against a securitization exposure with an external or inferred rating. These commenters argued that banks should be allowed to choose between the RBA and the SFA when both approaches are available. The agencies have not altered the proposed securitization framework to provide this element of choice to banks because the agencies believe it would likely create a means for regulatory capital arbitrage.
Under the proposed securitization framework, unless one or more of the underlying exposures does not meet the definition of a wholesale, retail, securitization, or equity exposure, the total risk-based capital requirement for all securitization exposures held by a single bank associated with a single securitization (including any regulatory capital requirement that relates to an early amortization provision, but excluding any capital requirements that relate to the bank's gain-on-sale or CEIOs associated with the securitization) cannot exceed the sum of (i) the bank's total risk-based capital requirement for the underlying exposures as if the bank directly held the underlying exposures; and (ii) the bank's total ECL for the underlying exposures. The ECL of the underlying exposures is included in this calculation because if the bank held the underlying exposures on its balance sheet, the bank would have had to estimate the ECL of the exposures and hold reserves or capital against the ECL. This cap ensures that a bank's effective risk-based capital requirement for exposure to a pool of underlying exposures generally would not be greater than the applicable risk-based capital requirement if the underlying exposures were held directly by the bank, taking into consideration the agencies' safety and soundness concerns with respect to CEIOs.
This proposed maximum risk-based capital requirement would be different from the general risk-based capital rules. Under the general risk-based capital rules, banks generally are required to hold a dollar in capital for every dollar in residual interest, regardless of the effective risk-based capital requirement on the underlying exposures. The agencies adopted this dollar-for-dollar capital treatment for a residual interest to recognize that in many instances the relative size of the residual interest retained by the originating bank reveals market information about the quality of the underlying exposures and transaction structure that may not have been captured under the general risk-based capital rules. Given the significantly heightened risk sensitivity of the IRB framework, the agencies believe that the proposed maximum risk-based capital requirement in the proposed securitization framework is more appropriate.
In addition, the proposed rule would address various situations involving overlapping exposures. Consistent with the general risk-based capital rules, if a bank has multiple securitization exposures to an ABCP program that provide duplicative coverage of the underlying exposures of the program (such as when a bank provides a program-wide credit enhancement and multiple pool-specific liquidity facilities to an ABCP program), the bank is not required to hold duplicative risk-based capital against the overlapping position. Instead, the bank would apply to the overlapping position the applicable risk-based capital treatment under the securitization framework that results in the highest capital requirement. If different banks have overlapping exposures to an ABCP program, however, each bank must hold capital against the entire maximum amount of its exposure. Although duplication of capital requirements will not occur for individual banks, some systemic duplication may occur where multiple banks have overlapping exposures to the same ABCP program.
The proposed rule also addresses overlapping exposures that arise when a bank holds a securitization exposure in the form of a mortgage-backed security or participation certificate that results from a mortgage loan swap with recourse. In these situations, a bank must determine a risk-based capital requirement for two separate exposures the retained recourse obligation on the swapped loans and the percentage of the mortgage-backed security or participation certificate that is not covered by the recourse obligation. The total risk-based capital requirement is capped at the risk-based capital requirement for the underlying exposures as if they were held directly on the bank's balance sheet.
The proposed rule also addresses the risk-based capital treatment of a securitization of non-IRB assets. Specifically, if a bank has a securitization exposure and any underlying exposure of the securitization is not a wholesale, retail, securitization or equity exposure, the bank must (i) apply the RBA if the securitization exposure qualifies for the RBA and is not gain-on-sale or a CEIO; or (ii) otherwise, deduct the exposure from total capital. Music concert and film receivables are examples of types of assets that are not wholesale, retail, securitization, or equity exposures.
The proposed rule contains several additional exceptions to the general hierarchy. For example, in light of the substantial volatility in asset value related to prepayment risk and interest rate risk associated with interest-only mortgage-backed securities, the proposed rule provides that the risk weight for such a security may not be less than 100 percent. In addition, the proposed rule follows the general risk-based capital rules by allowing a sponsoring bank that qualifies as a primary beneficiary and must consolidate an ABCP program as a variable interest entity under GAAP to exclude the consolidated ABCP program assets from risk-weighted assets. In such cases, the bank would hold risk-based capital only against any securitization exposures of the bank to the ABCP program.69 Moreover, the proposed rule follows the general risk-based capital rules and a Federal statute70 by including a special set of more lenient rules for the transfer of small business loans and leases with recourse by well-capitalized depository institutions.71
A traditional securitization typically employs a servicing bank that on a day-to-day basis collects principal, interest, and other payments from the underlying exposures of the securitization and forwards such payments to the securitization SPE or to investors in the securitization. Such servicing banks often provide to the securitization a credit facility under which the servicing bank may advance cash to ensure an uninterrupted flow of payments to investors in the securitization (including advances made to cover foreclosure costs or other expenses to facilitate the timely collection of the underlying exposures). These servicer cash advance facilities are securitization exposures, and a servicing bank must determine its risk-based capital requirement for the funded portion of any such facility by using the proposed securitization framework.
Consistent with the general risk-based capital rules with respect to residential mortgage servicer cash advances, however, a servicing bank would not be required to hold risk-based capital against the undrawn portion of an "eligible" servicer cash advance facility. Under the proposed rule, an eligible servicer cash advance facility is a servicer cash advance facility in which (i) the servicer is entitled to full reimbursement of advances (except that a servicer may be obligated to make non-reimburseable advances if any such advance with respect to any underlying exposure is limited to an insignificant amount of the outstanding principal balance of the underlying exposure); (ii) the servicer's right to reimbursement is senior in right of payment to all other claims on the cash flows from the underlying exposures of the securitization; and (iii) the servicer has no legal obligation to, and does not, make advances to the securitization if the servicer concludes the advances are unlikely to be repaid. If these conditions are not satisfied, a bank that provides a servicer cash advance facility must determine its risk-based capital requirement for the undrawn portion of the facility in the same manner as the bank would determine its risk-based capital requirement for any other undrawn securitization exposure.
For all of the securitization approaches, the amount of an on-balance sheet securitization exposure is the bank's carrying value, if the exposure is held-to-maturity or for trading, or the bank's carrying value minus any unrealized gains and plus any unrealized losses on the exposure, if the exposure is available for sale. The amount of an off-balance sheet securitization exposure is the notional amount of the exposure. For a commitment, such as a liquidity facility extended to an ABCP program, the notional amount may be reduced to the maximum potential amount that the bank currently would be required to fund under the arrangement's documentation (that is, the amount that could be drawn given the assets held by the program). For an OTC derivative contract that is not a credit derivative, the notional amount is the EAD of the derivative contract (as calculated in section 32).
The proposed rule also sets forth the regulatory capital consequences if a bank provides support to a securitization in excess of the bank's predetermined contractual obligation to provide credit support to the securitization. First, consistent with the general risk-based capital rules,72 a bank that provides such implicit support must hold regulatory capital against all of the underlying exposures associated with the securitization as if the exposures had not been securitized, and must deduct from tier 1 capital any after-tax gain-on-sale resulting from the securitization. Second, the bank must disclose publicly (i) that it has provided implicit support to the securitization, and (ii) the regulatory capital impact to the bank of providing the implicit support. The bank's primary Federal supervisor also may require the bank to hold regulatory capital against all the underlying exposures associated with some or all the bank's other securitizations as if the exposures had not been securitized, and to deduct from tier 1 capital any after-tax gain-on-sale resulting from such securitizations.
In a traditional securitization, an originating bank typically transfers a portion of the credit risk of exposures to third parties by selling them to an SPE. Banks engaging in a traditional securitization may exclude the underlying exposures from the calculation of risk-weighted assets only if each of the following conditions is met: (i) the transfer is a sale under GAAP; (ii) the originating bank transfers to third parties credit risk associated with the underlying exposures; and (iii) any clean-up calls relating to the securitization are eligible clean-up calls (as discussed below).
Originating banks that meet these conditions must hold regulatory capital against any securitization exposures they retain in connection with the securitization. Originating banks that fail to meet these conditions must hold regulatory capital against the transferred exposures as if they had not been securitized and must deduct from tier 1 capital any gain-on-sale resulting from the transaction.
For purposes of these operational requirements, a clean-up call is a contractual provision that permits a servicer to call securitization exposures (for example, asset-backed securities) before the stated (or contractual) maturity or call date. In the case of a traditional securitization, a clean-up call is generally accomplished by repurchasing the remaining securitization exposures once the amount of underlying exposures or outstanding securitization exposures has fallen below a specified level. In the case of a synthetic securitization, the clean-up call may take the form of a clause that extinguishes the credit protection once the amount of underlying exposures has fallen below a specified level.
To satisfy the operational requirements for securitizations and, therefore, to enable an originating bank to exclude the underlying exposures from the calculation of its risk-based capital requirements any clean-up call associated with a securitization must be an eligible clean-up call. An eligible clean-up call is a clean-up call that:
(i) Is exercisable solely at the discretion of the servicer;
(ii) Is not structured to avoid allocating losses to securitization exposures held by investors or otherwise structured to provide credit enhancement to the securitization (for example, to purchase non-performing underlying exposures); and
(iii) (A) For a traditional securitization, is only exercisable when 10 percent or less of the principal amount of the underlying exposures or securitization exposures (determined as of the inception of the securitization) is outstanding.
(B) For a synthetic securitization, is only exercisable when 10 percent or less of the principal amount of the reference portfolio of underlying exposures (determined as of the inception of the securitization) is outstanding.
Over the last several years, the agencies have published a significant amount of supervisory guidance to assist banks with assessing the extent to which they have transferred credit risk and, consequently, may recognize any reduction in required regulatory capital as a result of a securitization or other form of credit risk transfer.73 In general, the agencies would expect banks to continue to use this guidance, most of which remains applicable to the securitization framework. Banks are encouraged to consult with their primary Federal supervisor about transactions that require additional guidance.
Under the RBA, a bank would determine the risk-weighted asset amount for a securitization exposure that has an external rating or inferred rating by multiplying the amount of the exposure by the appropriate risk-weight provided in the tables in section 43 of the proposed rule. An originating bank must use the RBA if its retained securitization exposure has at least two external ratings or an inferred rating based on at least two external ratings; an investing bank must use the RBA if its securitization exposure has one or more external or inferred ratings. For purposes of the proposed rule, an originating bank means a bank that meets either of the following conditions: (i) the bank directly or indirectly originated or securitized the underlying exposures included in the securitization; or (ii) the securitization is an ABCP program and the bank serves as a sponsor of the ABCP program.
This two-rating requirement for originating banks is the only material difference between the treatment of originating banks and investing banks under the securitization framework. Although this two-rating requirement is not included in the New Accord, it is generally consistent with the treatment of originating and investing banks in the general risk-based capital rules. The agencies believe that the market discipline evidenced by a third party purchasing a securitization exposure obviates the need for a second rating for an investing bank. Question 45: The agencies seek comment on this differential treatment of originating banks and investing banks and on alternative mechanisms that could be employed to ensure the reliability of external and inferred ratings of non-traded securitization exposures retained by originating banks.
Under the proposed rule, a bank also must use the RBA for securitization exposures with an inferred rating. Similar to the general risk-based capital rules, an unrated securitization exposure would have an inferred rating if another securitization exposure associated with the securitization transaction (that is, issued by the same issuer and backed by the same underlying exposures) has an external rating and the rated securitization exposure (i) is subordinated in all respects to the unrated securitization exposure; (ii) does not benefit from any credit enhancement that is not available to the unrated securitization exposure; and (iii) has an effective remaining maturity that is equal to or longer than the unrated securitization exposure. Under the RBA, securitization exposures with an inferred rating are treated the same as securitization exposures with an identical external rating.
Under the RBA, the risk-based capital requirement per dollar of securitization exposure would depend on four factors: (i) the applicable rating of the exposure; (ii) whether the rating reflects a long-term or short-term assessment of the exposure's credit risk; (iii) whether the exposure is a "senior" exposure; and (iv) a measure of the effective number ("N") of underlying exposures. For a securitization exposure with only one external or inferred rating, the applicable rating of the exposure is that external or inferred rating. For a securitization exposure with more than one external or inferred rating, the applicable rating of the exposure is the lowest external or inferred rating assigned to the exposure.
A "senior securitization exposure" is a securitization exposure that has a first priority claim on the cash flows from the underlying exposures, disregarding the claims of a service provider (such as a swap counterparty or trustee, custodian, or paying agent for a securitization) to fees from the securitization. A liquidity facility that supports an ABCP program is a senior securitization exposure if the liquidity facility provider's right to reimbursement of the drawn amounts is senior to all claims on the cash flow from the underlying exposures except claims of a service provider to fees. Question 46: The agencies seek comment on the appropriateness of basing the risk-based capital requirement for a securitization exposure under the RBA on the seniority level of the exposure.
Under the RBA, a bank must use Table G below when the securitization exposure's external rating represents a long-term credit rating or its inferred rating is based on a long-term credit rating. A bank must apply the risk weights in column 1 of Table G to the securitization exposure if the effective number of underlying exposures (N) is 6 or more and the securitization exposure is a senior securitization exposure. If the notional number of underlying exposures of a securitization is 25 or more or if all the underlying exposures are retail exposures, a bank may assume that N is 6 or more (unless the bank knows or has reason to know that N is less than 6). If the notional number of underlying exposures of a securitization is less than 25 and one or more of the underlying exposures is a non-retail exposure, the bank must compute N as described in the SFA section below. If N is 6 or more but the securitization exposure is not a senior securitization exposure, the bank must apply the risk weights in column 2 of Table G. A bank must apply the risk weights in column 3 of Table G to the securitization exposure if N is less than 6. Question 47: The agencies seek comment on how well this approach captures the most important risk factors for securitization exposures of varying degrees of seniority and granularity.
| Column 1 | Column 2 | Column 3 | |
| Applicable rating (Illustrative rating example) | Risk weights for senior securitization exposures backed by granular pools | Risk weights for non-senior securitization exposures backed by granular pools | Risk weights for securitization exposures backed by non-granular pools |
| Highest investment grade (for example, AAA) | 7% | 12% | 20% |
| Second highest investment grade (for example, AA) | 8% | 15% | 25% |
| Third-highest investment grade positive designation (for example, A+) | 10% | 18% | 35% |
| Third-highest investment grade (for example, A) | 12% | 20% | |
| Third-highest investment grade negative designation (for example, A−) | 20% | 35% | |
| Lowest investment grade-positive designation (for example, BBB+) | 35% | 50% | |
| Lowest investment grade (for example, BBB) | 60% | 75% | |
| Lowest investment grade negative designation (for example, BBB−) | 100% | ||
| One category below investment grade positive designation (for example, BB+) | 250% | ||
| One category below investment grade (for example, BB) | 425% | ||
| One category below investment grade-negative designation (for example, BB−) | 650% | ||
| More than one category below investment grade | Deduction from tier 1 and tier 2 capital | ||
A bank must apply the risk weights in Table H when the securitization exposure's external rating represents a short-term credit rating or its inferred rating is based on a short-term credit rating. A bank must apply the decision rules outlined in the previous paragraph to determine which column of Table H applies.
| Column 1 | Column 2 | Column 3 | |
| Applicable
Rating (Illustrative rating example) |
Risk
weights for senior securitization exposures backed by granular pools |
Risk weights for non-senior securitization exposures backed by granular pools | Risk weights for securitization exposures backed by non-granular pools |
| Highest investment grade (for example, A1) | 7% | 12% | 20% |
| Second highest investment grade (for example, A2) | 12% | 20% | 35% |
| Third highest investment grade (for example, A3) | 60% | 75% | 75% |
| All other ratings | Deduction from tier 1 and tier 2 capital | ||
Within tables G and H, risk weights increase as rating grades decline. Under column 2 of Table G, for example, the risk weights range from 12 percent for exposures with the highest investment grade rating to 650 percent for exposures rated one category below investment grade with a negative designation. This pattern of risk weights is broadly consistent with analyses employing standard credit risk models and a range of assumptions regarding correlation effects and the types of exposures being securitized.74 These analyses imply that, compared with a corporate bond having a given level of stand-alone credit risk (for example, as measured by its expected loss rate), a securitization tranche having the same level of stand-alone credit risk but backed by a reasonably granular and diversified pool will tend to exhibit more systematic risk.75 This effect is most pronounced for below-investment-grade tranches and is the primary reason why the RBA risk-weights increase rapidly as ratings deteriorate over this range much more rapidly than for similarly rated corporate bonds.
Under the RBA, a securitization exposure that has an investment grade rating and has fewer than six effective underlying exposures generally receives a higher risk weight than a similarly rated securitization exposure with six or more effective underlying exposures. The agencies have designed the risk weights in this manner to discourage a bank from engaging in regulatory capital arbitrage by securitizing very high-quality wholesale exposures (that is, wholesale exposures with a low PD and LGD), obtaining external ratings on the securitization exposures issued by the securitization, and retaining essentially all the credit risk of the pool of underlying exposures.
Consistent with the ANPR, the proposed rule requires a bank to deduct from regulatory capital any securitization exposure with an external or inferred rating below one category below investment grade for long-term ratings or below investment grade for short-term ratings. Several commenters argued that this deduction is excessive in light of the credit risk of such exposures. Although this proposed capital treatment is more conservative than suggested by credit risk modeling analyses, the agencies have decided to retain the deduction approach for low-non-investment grade exposures. The agencies believe that there are significant modeling uncertainties for such low-rated securitization tranches. Moreover, external ratings of these tranches are subject to less market discipline because these positions generally are retained by the bank.
The proposed RBA differs in several important respects from the RBA in the ANPR. First, under the ANPR, an originating bank (but not an investing bank) would have to deduct from regulatory capital the amount of any securitization exposure below the risk-based capital requirement for the underlying exposures as if they were held directly by the bank, regardless of whether the exposure would have qualified for a lower risk-based capital requirement under the RBA. The agencies took this position in the ANPR, in part, to provide incentives for originating banks to shed deeply subordinated, high risk, difficult-to-value securitization exposures. The agencies also were concerned that an external credit rating may be less reliable when the rating applies to a retained, non-traded exposure and is sought by an originating bank primarily for regulatory capital purposes. Numerous commenters criticized this aspect of the ANPR as lacking risk sensitivity and inconsistently treating originating and investing banks. After further review, the agencies have concluded that the risk sensitivity and logic of the securitization framework would be enhanced by permitting originating banks and investing banks to use the RBA on generally equal terms. The agencies have revised the RBA to permit originating banks to use the RBA even if the retained securitization exposure is below the risk-based capital requirement for the underlying exposures as if they were held directly by the bank.
In addition, the agencies have enhanced the risk sensitivity of the RBA in the ANPR by introducing more risk-weight gradations for securitization exposures with a long-term external or inferred rating in the third-highest investment grade rating category. Although the ANPR RBA applied the same risk weight to all securitization exposures with long-term external ratings in the third-highest investment grade rating category, the proposed rule provides three different risk weights to securitization exposures that have long-term external ratings in the third-highest investment grade rating category depending on whether the rating has positive, negative, or no designation.
The agencies also have modified the ANPR RBA to expand the set of lower risk-weights applicable to the most senior tranches of reasonably granular securitizations to better reflect the low systematic risk of such tranches. For example, under the ANPR, certain relatively senior tranches of reasonably granular securitizations with long-term external ratings in the two highest investment grade rating categories received a lower risk-weight than more subordinated tranches of the same securitizations. Under the proposed rule, the most senior tranches of reasonably granular securitizations with long-term investment grade external ratings receive a more favorable risk-weight as compared to more subordinated tranches of the same securitizations. In addition, in response to comments, the agencies have reduced the granularity requirement for a senior securitization exposure to qualify for the lower risk weights. Under the ANPR RBA, only securitization exposures to a securitization that has an N of 100 or more could qualify for the lower risk-weights. Under the proposed rule, securitization exposures to a securitization that has an N of 6 or more would qualify for the lower risk weights.
Although the proposed rule's RBA expands the availability of the lower risk weights for senior securitization exposures in several respects, it also has a more conservative but simpler definition of a senior securitization exposure. The ANPR RBA imposed a mathematical test for determining the relative seniority of a securitization tranche. This test allowed the designation of multiple senior securitization tranches for a particular securitization. By contrast, the proposed RBA designates the most senior securitization tranche in a particular securitization as the only securitization tranche eligible for the lower risk weights.
In addition, some commenters argued that the ANPR RBA risk weights for highly-rated senior retail securitization exposures were excessive in light of the credit risk associated with such exposures. The agencies have determined that empirical research on this point (including that provided by commenters) is inconclusive and does not warrant a reduction in the RBA risk weights of these exposures.
The proposed rule permits a bank to compute its risk-based capital requirement for a securitization exposure to an ABCP program (such as a liquidity facility or credit enhancement) using the bank's internal assessment of the credit quality of the securitization exposure. To do so, the bank's internal assessment process and the ABCP program must meet certain qualification requirements in section 44 of the proposed rule, and the securitization exposure must initially be internally rated at least equivalent to investment grade. A bank that elects to use the IAA for any securitization exposure to an ABCP program must use the IAA to compute risk-based capital requirements for all securitization exposures that qualify for the IAA approach. Under the IAA, a bank would map its internal credit assessment of a securitization exposure to an equivalent external credit rating from an NRSRO. The bank would determine the risk-weighted asset amount for a securitization exposure by multiplying the amount of the exposure (using the methodology set forth above in the RBA section) by the appropriate risk weight provided in Table G or H above.
The agencies included the IAA for securitization exposures to ABCP programs in response to comments on the ANPR. The ANPR indicated that the agencies expected banks to use the SFA or a "Look-Through Approach" to determine risk-based capital requirements for exposures to ABCP programs. Under the Look-Through Approach, a bank would determine its risk-based capital requirement for an eligible liquidity facility provided to an ABCP program by multiplying (i) 8 percent; (ii) the maximum potential drawdown on the facility; (iii) an applicable conversion factor of between 50 and 100 percent; and (iv) the applicable risk weight (which would typically be 100 percent). Commenters expressed concern that ABCP program sponsors would not have sufficient data about the underlying exposures in the ABCP program to use the SFA and that the Look-Through Approach produced economically unreasonable capital requirements for these historically safe credit exposures. The agencies are proposing to replace the Look-Through Approach with the IAA, which is similar to an approach already available to qualifying banks under the general risk-based capital rules for credit enhancements to ABCP programs and which the agencies believe would provide a more risk-sensitive and economically appropriate risk-based capital treatment for bank exposures to ABCP programs.
To use the IAA, a bank must receive prior written approval from its primary Federal supervisor. To receive such approval, the bank would have to demonstrate that its internal credit assessment process satisfies all the following criteria. The bank's internal credit assessments of securitization exposures to ABCP programs must be based on publicly available rating criteria used by an NRSRO for evaluating the credit risk of the underlying exposures. The bank's internal credit assessments of securitization exposures used for regulatory capital purposes must be consistent with those used in the bank's internal risk management process, capital adequacy assessment process, and management information reporting systems.
In addition, the bank's internal credit assessment process must have sufficient granularity to identify gradations of risk. Each of the bank's internal credit assessment categories must correspond to an external credit rating of an NRSRO. The proposed rule also requires that the bank's internal credit assessment process, particularly the stress test factors for determining credit enhancement requirements, be at least as conservative as the most conservative of the publicly available rating criteria of the NRSROs that have provided external credit ratings to the commercial paper issued by the ABCP program.
Moreover, the bank must have an effective system of controls and oversight that ensures compliance with these operational requirements and maintains the integrity of the internal credit assessments. The bank must review and update each internal credit assessment whenever new material information is available, but no less frequently than annually. The bank must also validate its internal credit assessment process on an ongoing basis, but not less frequently than annually.
To use the IAA on a specific exposure to an ABCP program, the program must exhibit the following characteristics:
(i) All the commercial paper issued by the ABCP program must have an external rating.
(ii) The ABCP program must have robust credit and investment guidelines (that is, underwriting standards).
(iii) The ABCP program must perform a detailed credit analysis of the asset sellers' risk profiles.
(iv) The ABCP program's underwriting policy must establish minimum asset eligibility criteria that include a prohibition of the purchase of assets that are significantly past due or defaulted, as well as limitations on concentrations to an individual obligor or geographic area and the tenor of the assets to be purchased.
(v) The aggregate estimate of loss on an asset pool that the ABCP program is considering purchasing must consider all sources of potential risk, such as credit and dilution risk.
(vi) The ABCP program must incorporate structural features into each purchase of assets to mitigate potential credit deterioration of the underlying exposures. Such features may include wind-down triggers specific to a pool of underlying exposures.
Under the SFA, a bank would determine the risk-weighted asset amount for a securitization exposure by multiplying the SFA risk-based capital requirement for the exposure (as determined by the supervisory formula set forth below) by 12.5. If the SFA risk weight for a securitization exposure is 1,250 percent or greater, however, the bank must deduct the exposure from total capital rather than risk weight the exposure. Deduction is consistent with the treatment of other high-risk securitization exposures, such as CEIOs.
The SFA capital requirement for a securitization exposure depends on the following seven inputs:
(i) The amount of the underlying exposures (UE);
(ii) The securitization exposure's proportion of the tranche in which it resides (TP);
(iii) The sum of the risk-based capital requirement and ECL for the underlying exposures as if they were held directly on the bank's balance sheet divided by the amount of the underlying exposures (KIRB);
(iv) The tranche's credit enhancement level (L);
(v) The tranche's thickness (T);
(vi) The securitization's effective number of underlying exposures (N); and
(vii) The securitization's exposure-weighted average loss given default (EWALGD).
A bank may only use the SFA to determine its risk-based capital requirement for a securitization exposure if the bank can calculate each of these seven inputs on an ongoing basis. In particular, if a bank cannot compute KIRB because the bank cannot compute the risk-based capital requirement for all underlying exposures, the bank may not use the SFA to compute its risk-based capital requirement for the securitization exposure. In those cases, the bank would deduct the exposure from regulatory capital.
The SFA capital requirement for a securitization exposure is UE multiplied by TP multiplied by the greater of (i) 0.0056 * T; or (ii) S[L+T] − S[L], where:
(x)
d = 1 − (1 − h) • (1 − β[KIRB;a,b])
In these expressions, β[Y; a, b] refers to the cumulative beta distribution with parameters a and b evaluated at Y. In the case where N=1 and EWALGD=100 percent, S[Y] in formula (1) must be calculated with K[Y] set equal to the product of KIRB and Y, and d set equal to 1 − KIRB. The major inputs to the SFA formula (UE, TP, KIRB, L, T, EWALGD, and N) are defined below and in section 45 of the proposed rule.
The SFA formula effectively imposes a 56 basis point minimum risk-based capital requirement (8 percent of the 7 percent risk weight) per dollar of securitization exposure. A number of commenters on the ANPR contended that this floor capital requirement in the SFA would be excessive for many senior securitization exposures. Although such a floor may impose a capital requirement that is too high for some securitization exposures, the agencies continue to believe that some minimum prudential capital requirement is appropriate in the securitization context. This 7 percent risk-weight floor is also consistent with the lowest capital requirement available under the RBA and, thus, should reduce incentives for regulatory capital arbitrage.
The SFA formula is a blend of credit risk modeling results and supervisory judgment. The function S[Y] incorporates two distinct features. First, a pure model-based estimate of the pool's aggregate systematic or non-diversifiable credit risk that is attributable to a first loss position covering losses up to and including Y. Because the tranche of interest covers losses over a specified range (defined in terms of L and T), the tranche's systematic risk can be represented as S[L+T] − S[L]. The second feature involves a supervisory add-on primarily intended to avoid behavioral distortions associated with what would otherwise be a discontinuity in capital requirements for relatively thin mezzanine tranches lying just below and just above the KIRB boundary: all tranches at or below KIRB would be deducted from capital, whereas a very thin tranche just above KIRB would incur a pure model-based percentage capital requirement that could vary between zero and one, depending on the number of effective underlying exposures (N). The supervisory add-on applies primarily to positions just above KIRB, and its quantitative effect diminishes rapidly as the distance from KIRB widens.
Under the SFA, a bank must deduct from regulatory capital any securitization exposures (or parts thereof) that absorb losses at or below the level of KIRB. However, the specific securitization exposures that are subject to this deduction treatment under the SFA may change over time in response to variation in the credit quality of the pool of underlying exposures. For example, if the pool's IRB capital requirement were to increase after the inception of a securitization, additional portions of unrated securitization exposures may fall below KIRB and thus become subject to deduction under the SFA. Therefore, if a bank owns an unrated first-loss securitization exposure well in excess of KIRB, the capital requirement on the exposure could climb rapidly in the event of marked deterioration in the credit quality of the underlying exposures.
Apart from the risk-weight floor and other supervisory adjustments described above, the supervisory formula attempts to be as consistent as possible with the parameters and assumptions of the IRB framework that would apply to the underlying exposures if held directly by a bank.76 The specification of S[Y] assumes that KIRB is an accurate measure of the total systematic credit risk of the pool of underlying exposures and that a securitization merely redistributes this systematic risk among its various tranches. In this way, S[Y] embodies precisely the same asset correlations as are assumed elsewhere within the IRB framework. In addition, this specification embodies the result that a pool's systematic risk (that is, KIRB) tends to be redistributed toward more senior tranches as the effective number of underlying exposures in the pool (N) declines.77 The importance of pool granularity depends on the pool's average loss severity rate, EWALGD. For small values of N, the framework implies that, as EWALGD increases, systematic risk is shifted toward senior tranches. For highly granular pools, such as securitizations of retail exposures, EWALGD would have no influence on the SFA capital requirement.
The proposed rule provides the following definitions of the seven inputs into the SFA formula.
(i) Amount of the underlying exposures (UE). This input (measured in dollars) is the EAD of any underlying wholesale and retail exposures plus the amount of any underlying exposures that are securitization exposures (as defined in section 42(e) of the proposed rule) plus the adjusted carrying value of any underlying equity exposures (as defined in section 51(b) of the proposed rule). UE also would include any funded spread accounts, cash collateral accounts, and other similar funded credit enhancements.
(ii) Tranche percentage (TP). TP is the ratio of (i) the amount of the bank's securitization exposure to (ii) the amount of the securitization tranche that contains the bank's securitization exposure.
(iii) KIRB. KIRB is the ratio of (i) the risk-based capital requirement for the underlying exposures plus the ECL of the underlying exposures (all as determined as if the underlying exposures were directly held by the bank) to (ii) UE. The definition of KIRB includes the ECL of the underlying exposures in the numerator because if the bank held the underlying exposures on its balance sheet, the bank also would hold reserves against the exposures.
The calculation of KIRB must reflect the effects of any credit risk mitigant applied to the underlying exposures (either to an individual underlying exposure, a group of underlying exposures, or to the entire pool of underlying exposures). In addition, all assets related to the securitization are to be treated as underlying exposures for purposes of the SFA, including assets in a reserve account (such as a cash collateral account).
(iv) Credit enhancement level (L). L is the ratio of (i) the amount of all securitization exposures subordinated to the securitization tranche that contains the bank's securitization exposure to (ii) UE. Banks must determine L before considering the effects of any tranche-specific credit enhancements (such as third-party guarantees that benefit only a single tranche). Any after-tax gain-on-sale or CEIOs associated with the securitization may not be included in L.
Any reserve account funded by accumulated cash flows from the underlying exposures that is subordinated to the tranche that contains the bank's securitization exposure may be included in the numerator and denominator of L to the extent cash has accumulated in the account. Unfunded reserve accounts (that is, reserve accounts that are to be funded from future cash flows from the underlying exposures) may not be included in the calculation of L.
In some cases, the purchase price of receivables will reflect a discount that provides credit enhancement (for example, first loss protection) for all or certain tranches. When this arises, L should be calculated inclusive of this discount if the discount provides credit enhancement for the securitization exposure.
(v) Thickness of tranche (T). T is the ratio of (i) the size of the tranche that contains the bank's securitization exposure to (ii) UE.
(vi) Effective number of exposures (N). As a general matter, the effective number of exposures would be calculated as follows:
where EADi represents the EAD associated with the ith instrument in the pool of underlying exposures. For purposes of computing N, multiple exposures to one obligor must be treated as a single underlying exposure. In the case of a re-securitization (that is, a securitization in which some or all of the underlying exposures are themselves securitization exposures), a bank must treat each underlying securitization exposure as a single exposure and must not look through to the exposures that secure the underlying securitization exposures. The agencies recognize that this simple and conservative approach to re-securitizations may result in the differential treatment of economically similar securitization exposures. Question 48: The agencies seek comment on suggested alternative approaches for determining the N of a re-securitization.
N represents the granularity of a pool of underlying exposures using an "effective" number of exposures concept rather than a "gross" number of exposures concept to appropriately assess the diversification of pools that have individual underlying exposures of different sizes. An approach that simply counts the gross number of underlying exposures in a pool treats all exposures in the pool equally. This simplifying assumption could radically overestimate the granularity of a pool with numerous small exposures and one very large exposure. The effective exposure approach captures the notion that the risk profile of such an unbalanced pool is more like a pool of several medium-sized exposures than like a pool of a large number of equally sized small exposures.
For example, suppose Pool A contains four loans with EADs of $100 each. Under the formula set forth above, N for Pool A would be four, precisely equal to the actual number of exposures. Suppose Pool B also contains four loans: one loan with an EAD of $100 and three loans with an EAD of $1. Although both pools contain four loans, Pool B is much less diverse and granular than Pool A because Pool B is dominated by the presence of a single $100 loan. Intuitively, therefore, N for Pool B should be closer to one than to four. Under the formula in the rule, N for Pool B is calculated as follows:
(vii) Exposure-weighted average loss given default (EWALGD). The EWALGD is calculated as:
,
where LGDi represents the average LGD associated with all exposures to the ith obligor. In the case of a re-securitization, an LGD of 100 percent must be assumed for any underlying exposure that is itself a securitization exposure.
Under certain conditions, a bank may employ the following simplifications to the SFA. First, for securitizations all of whose underlying exposures are retail exposures, a bank may set h = 0 and v = 0. In addition, if the share of a securitization corresponding to the largest underlying exposure (C1) is no more than 0.03 (or 3 percent of the underlying exposures), then for purposes of the SFA the bank may set EWALGD=0.50 and N equal to the following amount:
where Cm is the ratio of (i) the sum of the amounts of the largest 'm' underlying exposures of the securitization; to (ii) UE. A bank may select the level of 'm' in its discretion. For example, if the three largest underlying exposures of a securitization represent 15 percent of the pool of underlying exposures, C3 for the securitization is 0.15. As an alternative simplification option, if only C1 is available, and C1 is no more than 0.03, then the bank may set EWALGD=0.50 and N=1/C1.
The version of the SFA contained in the New Accord provides a more favorable capital treatment for eligible disruption liquidity facilities than for other securitization exposures. Under the New Accord, an eligible disruption liquidity facility is a liquidity facility that supports an ABCP program and that (i) is subject to an asset quality test that precludes funding of underlying exposures that are in default; (ii) can be used to fund only those exposures that have an investment grade external rating at the time of funding, if the underlying exposures that the facility must fund against are externally rated exposures at the time that the exposures are sold to the program; and (iii) may only be drawn in the event of a general market disruption. Under the New Accord, a bank that uses the SFA to compute its risk-based capital requirement for an eligible disruption liquidity facility may multiply the facility's SFA-determined risk weight by 20 percent. Question 49: The agencies have not included this concept in the proposed rule but seek comment on the prevalence of eligible disruption liquidity facilities and a bank's expected use of the SFA to calculate risk-based capital requirements for such facilities.
An originating bank that has obtained a credit risk mitigant to hedge its securitization exposure to a synthetic or traditional securitization that satisfies the operational criteria in section 41 of the proposed rule may recognize the credit risk mitigant, but only as provided in section 46 of the proposed rule. An investing bank that has obtained a credit risk mitigant to hedge a securitization exposure also may recognize the credit risk mitigant, but only as provided in section 46. A bank that has used the RBA or IAA to calculate its risk-based capital requirement for a securitization exposure whose external or inferred rating (or equivalent internal rating under the IAA) reflects the benefits of a particular credit risk mitigant provided to the associated securitization or that supports some or all of the underlying exposures, however, may not use the securitization credit risk mitigation rules to further reduce its risk-based capital requirement for the exposure based on that credit risk mitigant. For example, a bank that owns a AAA-rated asset-backed security that benefits, along with all the other securities issued by the securitization SPE, from an insurance wrap that is part of the securitization transaction would calculate its risk-based capital requirement for the security strictly under the RBA; no additional credit would be given for the presence of the insurance wrap. On the other hand, if a bank owns a BBB-rated asset-backed security and obtains a credit default swap from a AAA-rated counterparty to protect the bank from losses on the security, the bank would be able to apply the securitization CRM rules to recognize the risk mitigating effects of the credit default swap and determine the risk-based capital requirement for the position.
The proposed rule contains a separate treatment of CRM for securitization exposures (versus wholesale and retail exposures) because the wholesale and retail exposure CRM approaches rely on substitutions of, or adjustments to, the risk parameters of the hedged exposure. Because the securitization framework does not rely on risk parameters to determine risk-based capital requirements for securitization exposures, a different treatment of CRM for securitization exposures is necessary.
The securitization CRM rules, like the wholesale and retail CRM rules, address collateral separately from guarantees and credit derivatives. A bank is not permitted to recognize collateral other than financial collateral as a credit risk mitigant for securitization exposures. A bank may recognize financial collateral in determining the bank's risk-based capital requirement for a securitization exposure using a collateral haircut approach. The bank's risk-based capital requirement for a collateralized securitization exposure is equal to the risk-based capital requirement for the securitization exposure as calculated under the RBA or the SFA multiplied by the ratio of adjusted exposure amount (E*) to original exposure amount (E), where:
(i) E* = max {0, [E − C x (1 − Hs − Hfx)]};
(ii) E = the amount of the securitization exposure (as calculated under section 42(e) of the proposed rule);
(iii) C = the current market value of the collateral;
(iv) Hs = the haircut appropriate to the collateral type; and
(v) Hfx = the haircut appropriate for any currency mismatch between the collateral and the exposure.
Where the collateral is a basket of different asset types
or a basket of assets denominated in different currencies, the haircut
on the basket will be ![]()
,
where ai is the current
market value of the asset in the basket divided by the current market value
of all assets in the basket and Hi is the haircut applicable
to that asset.
With the prior written approval of its primary Federal supervisor, a bank may calculate haircuts using its own internal estimates of market price volatility and foreign exchange volatility, subject to the requirements for use of own-estimates haircuts contained in section 32 of the proposed rule. Banks that use own-estimates haircuts for collateralized securitization exposures must assume a minimum holding period (TM) for securitization exposures of 65 business days.
A bank that does not qualify for and use own-estimates haircuts must use the collateral type haircuts (Hs) in Table 3 of this preamble and must use a currency mismatch haircut (Hfx) of 8 percent if the exposure and the collateral are denominated in different currencies. To reflect the longer-term nature of securitization exposures as compared to eligible margin loans and OTC derivative contracts, however, these standard supervisory haircuts (which are based on a 10-business-day holding period and daily marking-to-market and remargining) must be adjusted to a 65-business-day holding period (the approximate number of business days in a calendar quarter) by multiplying them by the square root of 6.5 (2.549510). A bank also must adjust the standard supervisory haircuts upward on the basis of a holding period longer than 65 business days where and as appropriate to take into account the illiquidity of an instrument.
A bank may only recognize an eligible guarantee or eligible credit derivative provided by an eligible securitization guarantor in determining the bank's risk-based capital requirement for a securitization exposure. Eligible guarantee and eligible credit derivative are defined the same way as in the CRM rules for wholesale and retail exposures. An eligible securitization guarantor is defined to mean (i) a sovereign entity, the Bank for International Settlements, the International Monetary Fund, the European Central Bank, the European Commission, a Federal Home Loan Bank, the Federal Agricultural Mortgage Corporation (Farmer Mac), a multi-lateral development bank, a depository institution (as defined in section 3 of the Federal Deposit Insurance Act (12 U.S.C. 1813)), a bank holding company (as defined in section 2 of the Bank Holding Company Act (12 U.S.C. 1841)), a savings and loan holding company (as defined in 12 U.S.C. 1467a) provided all or substantially all of the holding company's activities are permissible for a financial holding company under 12 U.S.C. 1843(k)), a foreign bank (as defined in section 211.2 of the Federal Reserve Board's Regulation K (12 CFR 211.2)), or a securities firm; (ii) any other entity (other than an SPE) that has issued and outstanding an unsecured long-term debt security without credit enhancement that has a long-term applicable external rating in one of the three highest investment grade rating categories; or (iii) any other entity (other than an SPE) that has a PD assigned by the bank that is lower than or equivalent to the PD associated with a long-term external rating in the third-highest investment grade rating category.
A bank may recognize an eligible guarantee or eligible credit derivative provided by an eligible securitization guarantor in determining the bank's risk-based capital requirement for the securitization exposure as follows. If the protection amount of the eligible guarantee or eligible credit derivative equals or exceeds the amount of the securitization exposure, then the bank may set the risk-weighted asset amount for the securitization exposure equal to the risk-weighted asset amount for a direct exposure to the eligible securitization guarantor (as determined in the wholesale risk weight function described in section 31 of the proposed rule), using the bank's PD for the guarantor, the bank's ELGD and LGD for the guarantee or credit derivative, and an EAD equal to the amount of the securitization exposure (as determined in section 42(e) of the proposed rule).
If, on the other hand, the protection amount of the eligible guarantee or eligible credit derivative is less than the amount of the securitization exposure, then the bank must divide the securitization exposure into two exposures in order to recognize the guarantee or credit derivative. The risk-weighted asset amount for the securitization exposure is equal to the sum of the risk-weighted asset amount for the covered portion and the risk-weighted asset amount for the uncovered portion. The risk-weighted asset amount for the covered portion is equal to the risk-weighted asset amount for a direct exposure to the eligible securitization guarantor (as determined in the wholesale risk weight function described in section 31 of the proposed rule), using the bank's PD for the guarantor, the bank's ELGD and LGD for the guarantee or credit derivative, and an EAD equal to the protection amount of the credit risk mitigant. The risk-weighted asset amount for the uncovered portion is equal to the product of (i) 1.0 minus (the protection amount of the eligible guarantee or eligible credit derivative divided by the amount of the securitization exposure); and (ii) the risk-weighted asset amount for the securitization exposure without the credit risk mitigant (as determined in sections 42-45 of the proposed rule).
For any hedged securitization exposure, the bank must make applicable adjustments to the protection amount as required by the maturity mismatch, currency mismatch, and lack of restructuring provisions in paragraphs (d), (e), and (f) of section 33 of the proposed rule. If the risk-weighted asset amount for a guaranteed securitization exposure is greater than the risk-weighted asset amount for the securitization exposure without the guarantee or credit derivative, a bank may always elect not to recognize the guarantee or credit derivative.
When a bank recognizes an eligible guarantee or eligible credit derivative provided by an eligible securitization guarantor in determining the bank's risk-based capital requirement for a securitization exposure, the bank also must (i) calculate ECL for the exposure using the same risk parameters that it uses for calculating the risk-weighted asset amount of the exposure (that is, the PD associated with the guarantor's rating grade, the ELGD and LGD of the guarantee, and an EAD equal to the protection amount of the credit risk mitigant); and (ii) add this ECL to the bank's total ECL.
In a synthetic securitization, an originating bank uses credit derivatives or guarantees to transfer the credit risk, in whole or in part, of one or more underlying exposures to third-party protection providers. The credit derivative or guarantee may be either collateralized or uncollateralized. In the typical synthetic securitization, the underlying exposures remain on the balance sheet of the originating bank, but a portion of the originating bank's credit exposure is transferred to the protection provider or covered by collateral pledged by the protection provider.
In general, the proposed rule's treatment of synthetic securitizations is identical to that of traditional securitizations. The operational requirements for synthetic securitizations are more detailed than those for traditional securitizations and are intended to ensure that the originating bank has truly transferred credit risk of the underlying exposures to one or more third-party protection providers.
Although synthetic securitizations typically employ credit derivatives, which might suggest that such transactions would be subject to the CRM rules in section 33 of the proposed rule, banks must first apply the securitization framework when calculating risk-based capital requirements for a synthetic securitization exposure. Banks may ultimately be redirected to the securitization CRM rules to adjust the securitization framework capital requirement for an exposure to reflect the CRM technique used in the transaction.
For synthetic securitizations, an originating bank may recognize for risk-based capital purposes the use of CRM to hedge, or transfer credit risk associated with, underlying exposures only if each of the following conditions is satisfied:
(i) The credit risk mitigant is financial collateral, an eligible credit derivative from an eligible securitization guarantor (defined above), or an eligible guarantee from an eligible securitization guarantor.
(ii) The bank transfers credit risk associated with the underlying exposures to third-party investors, and the terms and conditions in the credit risk mitigants employed do not include provisions that:
(A) Allow for the termination of the credit protection due to deterioration in the credit quality of the underlying exposures;
(B) Require the bank to alter or replace the underlying exposures to improve the credit quality of the underlying exposures;
(C) Increase the bank's cost of credit protection in response to deterioration in the credit quality of the underlying exposures;
(D) Increase the yield payable to parties other than the bank in response to a deterioration in the credit quality of the underlying exposures; or
(E) Provide for increases in a retained first loss position or credit enhancement provided by the bank after the inception of the securitization.
(iii) The bank obtains a well-reasoned opinion from legal counsel that confirms the enforceability of the credit risk mitigant in all relevant jurisdictions.
(iv) Any clean-up calls relating to the securitization are eligible clean-up calls (as discussed above).
Failure to meet the above operational requirements for a synthetic securitization would prevent the originating bank from using the securitization framework and would require the originating bank to hold risk-based capital against the underlying exposures as if they had not been synthetically securitized. A bank that provides credit protection to a synthetic securitization must use the securitization framework to compute risk-based capital requirements for its exposures to the synthetic securitization even if the originating bank failed to meet one or more of the operational requirements for a synthetic securitization.
Consistent with the treatment of traditional securitization exposures, banks would be required to use the RBA for synthetic securitization exposures that have an appropriate number of external or inferred ratings. For an originating bank, the RBA would typically be used only for the most senior tranche of the securitization, which often would have an inferred rating. If a bank has a synthetic securitization exposure that does not have an external or inferred rating, the bank would apply the SFA to the exposure (if the bank and the exposure qualify for use of the SFA) without considering any CRM obtained as part of the synthetic securitization. Then, if the bank has obtained a credit risk mitigant on the exposure as part of the synthetic securitization, the bank would apply the securitization CRM rules to reduce its risk-based capital requirement for the exposure. For example, if the credit risk mitigant is financial collateral, the bank must use the standard supervisory or own-estimates haircuts to reduce its risk-based capital requirement. If the bank is a protection provider to a synthetic securitization and has obtained a credit risk mitigant on its exposure, the bank would also apply the securitization CRM rules in section 46 of the proposed rule to reduce its risk-based capital requirement on the exposure. If neither the RBA nor the SFA is available, a bank would deduct the exposure from regulatory capital.
If a bank has a first-loss position in a pool of underlying exposures in connection with a synthetic securitization, the bank must deduct the position from regulatory capital unless (i) the position qualified for use of the RBA or (ii) the bank and the position qualified for use of the SFA and a portion of the position was above KIRB.
In a typical synthetic securitization, an originating bank obtains credit protection on a mezzanine, or second-loss, tranche of a synthetic securitization by either (i) obtaining a credit default swap or financial guarantee from a third-party financial institution; or (ii) obtaining a credit default swap or financial guarantee from an SPE whose obligations are secured by financial collateral.
For a bank that creates a synthetic mezzanine tranche by obtaining an eligible credit derivative or guarantee from an eligible securitization guarantor, the bank generally would treat the notional amount of the credit derivative or guarantee (as adjusted to reflect any maturity mismatch, lack of restructuring coverage, or currency mismatch) as a wholesale exposure to the protection provider and use the IRB framework for wholesale exposures to determine the bank's risk-based capital requirement for the exposure. A bank that creates the synthetic mezzanine tranche by obtaining a guarantee or credit derivative that is collateralized by financial collateral but provided by a non-eligible securitization guarantor generally would (i) first use the SFA to calculate the risk-based capital requirement on the exposure (ignoring the guarantee or credit derivative and the associated collateral); and (ii) then use the securitization CRM rules to calculate any reductions to the risk-based capital requirement resulting from the associated collateral. The bank may look only to the protection provider from which it obtains the guarantee or credit derivative when determining its risk-based capital requirement for the exposure (that is, if the protection provider hedges the guarantee or credit derivative with a guarantee or credit derivative from a third party, the bank may not look through the protection provider to that third party when calculating its risk-based capital requirement for the exposure).
For a bank providing credit protection on a mezzanine tranche of a synthetic securitization, the bank would use the RBA to determine the risk-based capital requirement for the exposure if the exposure has an external or inferred rating. If the exposure does not have an external or inferred rating and the exposure qualifies for use of the SFA, the bank would use the SFA to calculate the risk-based capital requirement for the exposure. If neither the RBA nor the SFA are available, the bank would deduct the exposure from regulatory capital. If a bank providing credit protection on the mezzanine tranche of a synthetic securitization obtains a credit risk mitigant to hedge its exposure, the bank could apply the securitization CRM rules to reflect the risk reduction achieved by the credit risk mitigant.
A bank that has the most senior position in a pool of underlying exposures in connection with a synthetic securitization would use the RBA to calculate its risk-based capital requirement for the exposure if the exposure has at least one external or inferred rating (in the case of an investing bank) or at least two external or inferred ratings (in the case of an originating bank). If the super-senior tranche does not have an external or inferred rating and the bank and the exposure qualify for use of the SFA, the bank would use the SFA to calculate the risk-based capital requirement for the exposure. If neither the RBA nor the SFA are available, the bank would deduct the exposure from regulatory capital. If an investing bank in the super-senior tranche of a synthetic securitization obtains a credit risk mitigant to hedge its exposure, however, the investing bank may apply the securitization CRM rules to reflect the risk reduction achieved by the credit risk mitigant.
Credit derivatives that provide credit protection only for the nth defaulting reference exposure in a group of reference exposures (nth to default credit derivatives) are similar to synthetic securitizations that provide credit protection only after the first-loss tranche has defaulted or become a loss. A simplified treatment is available to banks that purchase and provide such credit protection. A bank that obtains credit protection on a group of underlying exposures through a first-to-default credit derivative must determine its risk-based capital requirement for the underlying exposures as if the bank had synthetically securitized only the underlying exposure with the lowest capital requirement (K) (as calculated under Table 2 of the proposed rule) and had obtained no credit risk mitigant on the other (higher capital requirement) underlying exposures. If the bank purchases credit protection on a group of underlying exposures through an nth-to-default credit derivative (other than a first-to-default credit derivative), it may only recognize the credit protection for risk-based capital purposes either if it has obtained credit protection on the same underlying exposures in the form of first-through-(n−1)-to-default credit derivatives, or if n − 1 of the underlying exposures have already defaulted. In such a case, the bank would again determine its risk-based capital requirement for the underlying exposures as if the bank had only synthetically securitized the n − 1 underlying exposures with the lowest capital requirement (K) (as calculated under Table 2 of the proposed rule) and had obtained no credit risk mitigant on the other underlying exposures.
A bank that provides credit protection on a group of underlying exposures through a first-to-default credit derivative must determine its risk-weighted asset amount for the derivative by applying the RBA (if the derivative qualifies for the RBA) or, if the derivative does not qualify for the RBA, by setting its risk-weighted asset amount for the derivative equal to the product of (i) the protection amount of the derivative; (ii) 12.5; and (iii) the sum of the risk-based capital requirements (K) of the individual underlying exposures (as calculated under Table 2 of the proposed rule), up to a maximum of 100 percent. If a bank provides credit protection on a group of underlying exposures through an nth-to-default credit derivative (other than a first-to-default credit derivative), the bank must determine its risk-weighted asset amount for the derivative by applying the RBA (if the derivative qualifies for the RBA) or, if the derivative does not qualify for the RBA, by setting the risk-weighted asset amount for the derivative equal to the product of (i) the protection amount of the derivative; (ii) 12.5; and (iii) the sum of the risk-based capital requirements (K) of the individual underlying exposures (as calculated under Table 2 of the proposed rule and excluding the n − 1 underlying exposures with the lowest risk-based capital requirements), up to a maximum of 100 percent.
For example, a bank provides credit protection in the form of a second-to-default credit derivative on a basket of five reference exposures. The derivative is unrated and the protection amount of the derivative is $100. The risk-based capital requirements of the underlying exposures are 2.5 percent, 5.0 percent, 10.0 percent, 15.0 percent, and 20 percent. The risk-weighted asset amount of the derivative would be $100 × 12.5 × (.05 + .10 + .15 + .20) or $625. If the derivative were externally rated in the lowest investment grade rating category with a positive designation, the risk-weighted asset amount would be $100 × 0.50 or $50.
Many securitizations of revolving credit facilities (for example, credit card receivables) contain provisions that require the securitization to be wound down and investors to be repaid if the excess spread falls below a certain threshold.78 This decrease in excess spread may, in some cases, be caused by deterioration in the credit quality of the underlying exposures. An early amortization event can increase a bank's capital needs if new draws on the revolving credit facilities would need to be financed by the bank using on-balance sheet sources of funding. The payment allocations used to distribute principal and finance charge collections during the amortization phase of these transactions also can expose a bank to greater risk of loss than in other securitization transactions. To address the risks that early amortization of a securitization poses to originating banks, the agencies propose the capital treatment described below.
The proposed rule would define an early amortization provision as a provision in a securitization's governing documentation that, when triggered, causes investors in the securitization exposures to be repaid before the original stated maturity of the securitization exposure, unless the provision is solely triggered by events not related to the performance of the underlying exposures or the originating bank (such as material changes in tax laws or regulations). Under the proposed rule, an originating bank must generally hold regulatory capital against the sum of the originating bank's interest and the investors' interest arising from a revolving securitization that contains an early amortization provision. An originating bank must compute its capital requirement for its interest using the hierarchy of approaches for securitization exposures as described above. The originating bank's risk-weighted asset amount with respect to the investors' interest in the securitization is equal to the product of the following four quantities: (i) the EAD associated with the investors' interest; (ii) the appropriate credit conversion factor (CCF) as determined below; (iii) KIRB; and (iv) 12.5.
Under the proposed rule, as noted above, a bank is not required to hold regulatory capital against the investors' interest if early amortization is solely triggered by events not related to the performance of the underlying exposures or the originating bank, such as material changes in tax laws or regulation. Under the New Accord, a bank is also not required to hold regulatory capital against the investors' interest if (i) the securitization has a replenishment structure in which the individual underlying exposures do not revolve and the early amortization ends the ability of the originating bank to add new underlying exposures to the securitization; (ii) the securitization involves revolving assets and contains early amortization features that mimic term structures (that is, where the risk of the underlying exposures does not return to the originating bank); or (iii) investors in the securitization remain fully exposed to future draws by borrowers on the underlying exposures even after the occurrence of early amortization. Question 50: The agencies seek comment on the appropriateness of these additional exemptions in the U.S. markets for revolving securitizations.
Under the proposed rule, the investors' interest with respect to a revolving securitization captures both the drawn balances and undrawn lines of the underlying exposures that are allocated to the investors in the securitization. The EAD associated with the investors' interest is equal to the EAD of the underlying exposures multiplied by the ratio of the total amount of securitization exposures issued by the SPE to investors; divided by the outstanding principal amount of underlying exposures.
In general, the applicable CCF would depend on whether the early amortization provision repays investors through a "controlled" or "non-controlled" mechanism and whether the underlying exposures are revolving retail credit facilities that are uncommitted that is, unconditionally cancelable by the bank to the fullest extent of Federal law (for example, credit card receivables) or are other revolving credit facilities (for example, revolving corporate credit facilities). Under the proposed rule, a "controlled" early amortization provision meets each of the following conditions:
(i) The originating bank has appropriate policies and procedures to ensure that it has sufficient capital and liquidity available in the event of an early amortization;
(ii) Throughout the duration of the securitization (including the early amortization period) there is the same pro rata sharing of interest, principal, expenses, losses, fees, recoveries, and other cash flows from the underlying exposures, based on the originating bank's and the investors' relative shares of the underlying exposures outstanding measured on a consistent monthly basis;
(iii) The amortization period is sufficient for at least 90 percent of the total underlying exposures outstanding at the beginning of the early amortization period to have been repaid or recognized as in default; and
(iv) The schedule for repayment of investor principal is not more rapid than would be allowed by straight-line amortization over an 18-month period.
An early amortization provision that does not meet any of the above criteria is a "non-controlled" early amortization provision. Question 51: The agencies solicit comment on the distinction between controlled and non-controlled early amortization provisions and on the extent to which banks use controlled early amortization provisions. The agencies also invite comment on the proposed definition of a controlled early amortization provision, including in particular the 18-month period set forth above.
To calculate the appropriate CCF for a securitization of uncommitted revolving retail exposures that contains a controlled early amortization provision, a bank must compare the three-month average excess spread for the securitization to the point at which the bank is required to trap excess spread under the securitization transaction. In securitizations that do not require excess spread to be trapped, or that specify a trapping point based primarily on performance measures other than the three-month average excess spread, the excess spread trapping point is 4.5 percent. The bank must divide the three-month average excess spread level by the excess spread trapping point and apply the appropriate CCF from Table I. Question 52: The agencies seek comment on the appropriateness of the 4.5 percent excess spread trapping point and on other types and levels of early amortization triggers used in securitizations of revolving retail exposures that should be considered by the agencies.
| Uncommitted | Committed | |
| Retail Credit Lines | 3-month
average excess spread Credit Conversion Factor (CCF) |
90% CCF |
| 133.33%
of trapping point or more 0% CCF |
||
| less
than 133.33% to 100% of trapping point 1% CCF |
||
| less
than 100% to 75% of trapping point 2% CCF |
||
| less
than 75% to 50% of trapping point 10% CCF |
||
| less
than 50% to 25% of trapping point 20% CCF |
||
| less
than 25% of trapping point 40% CCF |
||
| Non-retail Credit Lines | 90% CCF | 90% CCF |
A bank must apply a 90 percent CCF for all other revolving underlying exposures (that is, committed exposures and nonretail exposures) in securitizations containing a controlled early amortization provision. The CCFs for uncommitted revolving retail credit lines are much lower than for committed retail credit lines or for non-retail credit lines because of the demonstrated ability of banks to monitor and, when appropriate, to curtail promptly uncommitted retail credit lines for customers of deteriorating credit quality. Such account management tools are unavailable for committed lines, and banks may be less proactive about using such tools in the case of uncommitted non-retail credit lines owing to lender liability concerns and the prominence of broad-based, longer-term customer relationships.
Question 53: The agencies seek comment on and supporting empirical analysis of the appropriateness of a more simple alternative approach that would impose at all times a flat CCF on the entire investors' interest of a revolving securitization with a controlled early amortization provision, and on what an appropriate level of such a CCF would be (for example, 10 or 20 percent).
To calculate the appropriate CCF for securitizations of uncommitted revolving retail exposures that contain a noncontrolled early amortization provision, a bank must perform the excess spread calculations described in the controlled early amortization section above and then apply the CCFs in Table J.
| Uncommitted | Committed | |
| Retail Credit Lines | 3-month
average excess spread Credit Conversion Factor (CCF) |
100% CCF |
| 133.33%
of trapping point or more 0% CCF |
||
| less
than 133.33% to 100% of trapping point 5% CCF |
||
| less
than 100% to 75% of trapping point 15% CCF |
||
| less
than 75% to 50% of trapping point 50% CCF |
||
| less
than 50% of trapping point 100% CCF |
||
| Non-retail Credit Lines | 100% CCF | 100% CCF |
A bank must use a 100 percent CCF for all other revolving underlying exposures (that is, committed exposures and nonretail exposures) in securitizations containing a noncontrolled early amortization provision. In other words, no risk transference would be recognized for these transactions; an originating bank's IRB capital requirement would be the same as if the underlying exposures had not been securitized.
In circumstances where a securitization contains a mix of retail and nonretail exposures or a mix of committed and uncommitted exposures, a bank may take a pro rata approach to determining the risk-based capital requirement for the securitization's early amortization provision. If a pro rata approach is not feasible, a bank must treat the securitization as a securitization of nonretail exposures if a single underlying exposure is a nonretail exposure and must treat the securitization as a securitization of committed exposures if a single underlying exposure is a committed exposure.
This section describes the proposed rule's risk-based capital treatment for equity exposures. Under the proposed rule, a bank would have the option to use either a simple risk-weight approach (SRWA) or an internal models approach (IMA) for equity exposures that are not exposures to an investment fund. A bank would use a look-through approach for equity exposures to an investment fund. Under the SRWA, a bank would generally assign a 300 percent risk weight to publicly traded equity exposures and a 400 percent risk weight to non-publicly traded equity exposures. Certain equity exposures to sovereigns, multilateral institutions, and public sector enterprises would have a risk weight of 0 percent, 20 percent, or 100 percent; and certain community development equity exposures, hedged equity exposures, and, up to certain limits, non-significant equity exposures would receive a 100 percent risk weight.
Alternatively, a bank that meets certain minimum quantitative and qualitative requirements on an ongoing basis and obtains the prior written approval of its primary Federal supervisor could use the IMA to determine its risk-based capital requirement for all modeled equity exposures. A bank that qualifies to use the IMA may apply the IMA to its publicly traded and non-publicly traded equity exposures, or may choose to apply the IMA only to its publicly traded equity exposures. However, if the bank applies the IMA to its publicly traded equity exposures, it must apply the IMA to all such exposures. Similarly, if a bank applies the IMA to both publicly traded and non-publicly traded equity exposures, it must apply the IMA to all such exposures. If a bank does not qualify to use the IMA, or elects not to use the IMA, to compute its risk-based capital requirements for equity exposures, the bank must apply the SRWA to assign risk weights to its equity exposures.
The proposed rule defines a publicly traded equity exposure as an equity exposure traded on (i) any exchange registered with the SEC as a national securities exchange under section 6 of the Securities Exchange Act of 1934 (15 U.S.C. 78f); (ii) NASDAQ; or (iii) any non-U.S.-based securities exchange that is registered with, or approved by, a national securities regulatory authority, provided that there is a liquid, two-way market for the exposure (that is, there are enough bona fide offers to buy and sell so that a sales price reasonably related to the last sales price or current bona fide competitive bid and offer quotations can be determined promptly and a trade can be settled at such a price within five business days). Question 54: The agencies seek comment on this definition.
A bank using either the IMA or the SRWA must determine the adjusted carrying value for each equity exposure. The proposed rule defines the adjusted carrying value of an equity exposure as:
(i) For the on-balance sheet component of an equity exposure, the bank's carrying value of the exposure reduced by any unrealized gains on the exposure that are reflected in such carrying value but excluded from the bank's tier 1 and tier 2 capital;79 and
(ii) For the off-balance sheet component of an equity exposure, the effective notional principal amount of the exposure, the size of which is equivalent to a hypothetical on-balance sheet position in the underlying equity instrument that would evidence the same change in fair value (measured in dollars) for a given small change in the price of the underlying equity instrument, minus the adjusted carrying value of the on-balance sheet component of the exposure as calculated in (i).
The agencies created the definition of the effective notional principal amount of the off-balance sheet portion of an equity exposure to provide a uniform method for banks to measure the on-balance sheet equivalent of an off-balance sheet exposure. For example, if the value of a derivative contract referencing the common stock of company X changes the same amount as the value of 150 shares of common stock of company X, for a small (for example, 1 percent) change in the value of the common stock of company X, the effective notional principal amount of the derivative contract is the current value of 150 shares of common stock of company X regardless of the number of shares the derivative contract references. The adjusted carrying value of the off-balance sheet component of the derivative is the current value of 150 shares of common stock of company X minus the adjusted carrying value of any on-balance sheet amount associated with the derivative. Question 55: The agencies seek comment on the approach to adjusted carrying value for the off-balance sheet component of equity exposures and on alternative approaches that may better capture the market risk of such exposures.
For purposes of determining risk-weighted assets under both the SRWA and the IMA, a bank may identify hedge pairs, which the proposed rule defines as two equity exposures that form an effective hedge so long as each equity exposure is publicly traded or has a return that is primarily based on a publicly traded equity exposure. A bank may risk weight only the effective and ineffective portions of a hedge pair rather than the entire adjusted carrying value of each exposure that makes up the pair. Two equity exposures form an effective hedge if the exposures either have the same remaining maturity or each has a remaining maturity of at least three months; the hedge relationship is formally documented in a prospective manner (that is, before the bank acquires at least one of the equity exposures); the documentation specifies the measure of effectiveness (E) the bank will use for the hedge relationship throughout the life of the transaction; and the hedge relationship has an E greater than or equal to 0.8. A bank must measure E at least quarterly and must use one of three alternative measures of Ethe dollar-offset method, the variability-reduction method, or the regression method.
It is possible that only part of a bank's exposure to a particular equity instrument would be part of a hedge pair. For example, assume a bank has an equity exposure A with a $300 adjusted carrying value and chooses to hedge a portion of that exposure with an equity exposure B with an adjusted carrying value of $100. Also assume that the combination of equity exposure B and $100 of the adjusted carrying value of equity exposure A form an effective hedge with an E of 0.8. In this situation the bank would treat $100 of equity exposure A and $100 of equity exposure B as a hedge pair, and the remaining $200 of its equity exposure A as a separate, stand-alone position.
The effective portion of a hedge pair is E multiplied by the greater of the adjusted carrying values of the equity exposures forming a hedge pair, whereas the ineffective portion is (1 − E) multiplied by the greater of the adjusted carrying values of the equity exposures forming a hedge pair. In the above example, the effective portion of the hedge pair would be 0.8 × $100 = $80 and the ineffective portion of the hedge pair would be (1 − 0.8) × $100 = $20.
Under the dollar-offset method of measuring effectiveness, the bank must determine the ratio of the cumulative sum of the periodic changes in the value of one equity exposure to the cumulative sum of the periodic changes in the value of the other equity exposure, termed the ratio of value change (RVC). If the changes in the values of the two exposures perfectly offset each other, the RVC will be −1. If RVC is positive, implying that the values of the two equity exposures moved in the same direction, the hedge is not effective and E = 0. If RVC is negative and greater than or equal to −1 (that is, between zero and −1), then E equals the absolute value of RVC. If RVC is negative and less than −1, then E equals 2 plus RVC.
The variability-reduction method of measuring effectiveness compares changes in the value of the combined position of the two equity exposures in the hedge pair (labeled X) to changes in the value of one exposure as though that one exposure were not hedged (labeled A). This measure of E expresses the time-series variability in X as a proportion of the variability of A. As the variability described by the numerator becomes small relative to the variability described by the denominator, the measure of effectiveness improves, but is bounded from above by a value of 1. E can be computed as:
,
where
Xt = At − Bt
At the value at time t of the one exposure in a hedge pair, and
Bt the value at time t of the other exposure in a hedge pair.
The value of t will range from zero to T, where T is the length of the observation period for the values of A and B, and is comprised of shorter values each labeled t.
The regression method of measuring effectiveness is based on a regression in which the change in value of one exposure in a hedge pair is the dependent variable and the change in value of the other exposure in a hedge pair is the independent variable. E equals the coefficient of determination of this regression, which is the proportion of the variation in the dependent variable explained by variation in the independent variable. The closer the relationship between the values of the two exposures, the higher E will be.
Under the SRWA in section 52 of the proposed rule, a bank would determine the risk-weighted asset amount for each equity exposure, other than an equity exposure to an investment fund, by multiplying the adjusted carrying value of the equity exposure, or the effective portion and ineffective portion of a hedge pair as described below, by the lowest applicable risk weight in Table K. A bank would determine the risk-weighted asset amount for an equity exposure to an investment fund as set forth below (and in section 54 of the proposed rule). Use of the SRWA would be most appropriate when a bank's equity holdings are principally composed of non-traded instruments.
If a bank exclusively uses the SRWA for its equity exposures, the bank's aggregate risk-weighted asset amount for its equity exposures (other than equity exposures to investment funds) would be equal to the sum of the risk-weighted asset amounts for each of the bank's individual equity exposures.
| Risk weight | Equity Exposure |
| 0 Percent | An equity exposure to an entity whose credit exposures are exempt from the 0.03 percent PD floor |
| 20 Percent | An equity exposure to a Federal Home Loan Bank or Farmer Mac if the equity exposure is not publicly traded and is held as a condition of membership in that entity |
| 100 Percent |
|
| 300 Percent | A publicly traded equity exposure (including the ineffective portion of a hedge pair) |
| 400 Percent | An equity exposure that is not publicly traded |
A bank may apply a 100 percent risk weight to non-significant equity exposures, which the proposed rule defines as equity exposures to the extent that the aggregate adjusted carrying value of the exposures does not exceed 10 percent of the bank's tier 1 capital plus tier 2 capital. To compute the aggregate adjusted carrying value of a bank's equity exposures for determining non-significance, the bank may exclude (i) equity exposures that receive less than a 300 percent risk weight under the SRWA (other than equity exposures determined to be non-significant), (ii) the equity exposure in a hedge pair with the smaller adjusted carrying value, and (iii) a proportion of each equity exposure to an investment fund equal to the proportion of the assets of the investment fund that are not equity exposures. If a bank does not know the actual holdings of the investment fund, the bank may calculate the proportion of the assets of the fund that are not equity exposures based on the terms of the prospectus, partnership agreement, or similar contract that defines the fund's permissible investments. If the sum of the investment limits for all exposure classes within the fund exceeds 100 percent, the bank must assume that the investment fund invests to the maximum extent possible in equity exposures.
When determining which of a bank's equity exposures qualify for a 100 percent risk weight based on non-significance, a bank must first include equity exposures to unconsolidated small business investment companies or held through consolidated small business investment companies described in section 302 of the Small Business Investment Act of 1958 (15 U.S.C. 682) and then must include publicly traded equity exposures (including those held indirectly through investment funds) and then must include non-publicly traded equity exposures (including those held indirectly through investment funds).
The IMA is designed to provide banks with a more sophisticated and risk-sensitive mechanism for calculating risk-based capital requirements for equity exposures. To qualify to use the IMA, a bank must receive prior written approval from its primary Federal supervisor. To receive such approval, the bank must demonstrate to its primary Federal supervisor's satisfaction that the bank meets the following quantitative and qualitative criteria.
First, the bank must have a model that (i) assesses the potential decline in value of its modeled equity exposures; (ii) is commensurate with the size, complexity, and composition of the bank's modeled equity exposures; and (iii) adequately captures both general market risk and idiosyncratic risks. Second, the bank's model must produce an estimate of potential losses for its modeled equity exposures that is no less than the estimate of potential losses produced by a VaR methodology employing a 99.0 percent one-tailed confidence interval of the distribution of quarterly returns for a benchmark portfolio of equity exposures comparable to the bank's modeled equity exposures using a long-term sample period.
In addition, the number of risk factors and exposures in the sample and the data period used for quantification in the bank's model and benchmarking exercise must be sufficient to provide confidence in the accuracy and robustness of the bank's estimates. The bank's model and benchmarking exercise also must incorporate data that are relevant in representing the risk profile of the bank's modeled equity exposures, and must include data from at least one equity market cycle containing adverse market movements relevant to the risk profile of the bank's modeled equity exposures. If the bank's model uses a scenario methodology, the bank must demonstrate that the model produces a conservative estimate of potential losses on the bank's modeled equity exposures over a relevant long-term market cycle. If the bank employs risk factor models, the bank must demonstrate through empirical analysis the appropriateness of the risk factors used.
The agencies also would require that daily market prices be available for all modeled equity exposures, either direct holdings or proxies. Finally, the bank must be able to demonstrate, using theoretical arguments and empirical evidence, that any proxies used in the modeling process are comparable to the bank's modeled equity exposures and that the bank has made appropriate adjustments for differences. The bank must derive any proxies for its modeled equity exposures or benchmark portfolio using historical market data that are relevant to the bank's modeled equity exposures or benchmark portfolio (or, where not, must use appropriately adjusted data), and such proxies must be robust estimates of the risk of the bank's modeled equity exposures.
In evaluating a bank's internal model for equity exposures, the bank's primary Federal supervisor would consider, among other factors, (i) the nature of the bank's equity exposures, including the number and types of equity exposures (for example, publicly traded, non-publicly traded, long, short); (ii) the risk characteristics and makeup of the bank's equity exposures, including the extent to which publicly available price information is obtainable on the exposures; and (iii) the level and degree of concentration of, and correlations among, the bank's equity exposures. Banks with equity portfolios containing equity exposures with values that are highly nonlinear in nature (for example, equity derivatives or convertibles) would have to employ an internal model designed to appropriately capture the risks associated with these instruments.
The agencies do not intend to dictate the form or operational details of a bank's internal model for equity exposures. Accordingly, the agencies would not prescribe any particular type of model for determining risk-based capital requirements. Although the proposed rule requires a bank that uses the IMA to ensure that its internal model produces an estimate of potential losses for its modeled equity exposures that is no less than the estimate of potential losses produced by a VaR methodology employing a 99.0 percent one-tailed confidence interval of the distribution of quarterly returns for a benchmark portfolio of equity exposures, the proposed rule does not require a bank to use a VaR-based model. The agencies recognize that the type and sophistication of internal models will vary across banks due to differences in the nature, scope, and complexity of business lines in general and equity exposures in particular. The agencies recognize that some banks employ models for internal risk management and capital allocation purposes that can be more relevant to the bank's equity exposures than some VaR models. For example, some banks employ rigorous historical scenario analysis and other techniques for assessing the risk of their equity portfolios.
Banks that choose to use a VaR-based internal model under the IMA should use a historical observation period that includes a sufficient amount of data points to ensure statistically reliable and robust loss estimates relevant to the long-term risk profile of the bank's specific holdings. The data used to represent return distributions should reflect the longest sample period for which data are available and should meaningfully represent the risk profile of the bank's specific equity holdings. The data sample should be long-term in nature and, at a minimum, should encompass at least one complete equity market cycle containing adverse market movements relevant to the risk profile of the bank's modeled exposures. The data used should be sufficient to provide conservative, statistically reliable, and robust loss estimates that are not based purely on subjective or judgmental considerations.
The parameters and assumptions used in a VaR model must be subject to a rigorous and comprehensive regime of stress-testing. Banks utilizing VaR models must subject their internal model and estimation procedures, including volatility computations, to either hypothetical or historical scenarios that reflect worst-case losses given underlying positions in both publicly traded and non-publicly traded equities. At a minimum, banks that use a VaR model must employ stress tests to provide information about the effect of tail events beyond the level of confidence assumed in the IMA.
Banks using non-VaR internal models that are based on stress tests or scenario analyses would have to estimate losses under worst-case modeled scenarios. These scenarios would have to reflect the composition of the bank's equity portfolio and should produce risk-based capital requirements at least as large as those that would be required to be held against a representative market index or other relevant benchmark portfolio under a VaR approach. For example, for a portfolio consisting primarily of publicly held equity securities that are actively traded, risk-based capital requirements produced using historical scenario analyses should be greater than or equal to risk-based capital requirements produced by a baseline VaR approach for a major index or sub-index that is representative of the bank's holdings. Similarly, non-publicly traded equity exposures may be benchmarked against a representative portfolio of publicly traded equity exposures.
The loss estimate derived from the bank's internal model would constitute the regulatory capital requirement for the modeled equity exposures. The equity capital requirement would be incorporated into a bank's risk-based capital ratio through the calculation of risk-weighted equivalent assets. To convert the equity capital requirement into risk-weighted equivalent assets, a bank would multiply the capital requirement by 12.5.
Question 56: The agencies seek comment on the proposed rule's requirements for IMA qualification, including in particular the proposed rule's use of a 99.0 percent, quarterly returns standard.
As noted above, a bank may apply the IMA only to its publicly traded equity exposures or may apply the IMA to its publicly traded and non-publicly traded equity exposures. In either case, a bank is not allowed to apply the IMA to equity exposures that receive a 0 or 20 percent risk weight under Table 9, community development equity exposures, equity exposures to a Federal Home Loan Bank or Farmer Mac that receive a 100 percent risk weight, and equity exposures to investment funds (collectively, excluded equity exposures).
If a bank applies the IMA to both publicly traded and non-publicly traded equity exposures, the bank's aggregate risk-weighted asset amount for its equity exposures would be equal to the sum of the risk-weighted asset amount of each excluded equity exposure (calculated outside of the IMA section of the proposed rule) and the risk-weighted asset amount of the non-excluded equity exposures (calculated under the IMA section of the proposed rule). The risk-weighted asset amount of the non-excluded equity exposures is generally set equal to the estimate of potential losses on the bank's non-excluded equity exposures generated by the bank's internal model multiplied by 12.5. To ensure that a bank holds a minimum amount of risk-based capital against its modeled equity exposures, however, the proposed rule contains a supervisory floor on the risk-weighted asset amount of the non-excluded equity exposures. As a result of this floor, the risk-weighted asset amount of the non-excluded equity exposures could not fall below the sum of (i) 200 percent multiplied by the aggregate adjusted carrying value or ineffective portion of hedge pairs, as appropriate, of the bank's non-excluded publicly traded equity exposures; and (ii) 300 percent multiplied by the aggregate adjusted carrying value of the bank's non-excluded non-publicly traded equity exposures.
If, on the other hand, a bank applies the IMA only to its publicly traded equity exposures, the bank's aggregate risk-weighted asset amount for its equity exposures would be equal to the sum of (i) the risk-weighted asset amount of each excluded equity exposure (calculated outside of the IMA section of the proposed rule); (ii) 400 percent multiplied by the aggregate adjusted carrying value of the bank's non-excluded non-publicly traded equity exposures; and (iii) the aggregate risk-weighted asset amount of its non-excluded publicly traded equity exposures. The risk-weighted asset amount of the non-excluded publicly traded equity exposures would be equal to the estimate of potential losses on the bank's non-excluded publicly traded equity exposures generated by the bank's internal model multiplied by 12.5. The risk-weighted asset amount for the non-excluded publicly traded equity exposures would be subject to a floor of 200 percent multiplied by the aggregate adjusted carrying value or ineffective portion of hedge pairs, as appropriate, of the bank's non-excluded publicly traded equity exposures. Question 57: The agencies seek comment on the operational aspects of these floor calculations.
A bank must determine the risk-weighted asset amount for equity exposures to investment funds using one of three approaches: the Full Look-Through Approach, the Simple Modified Look-Through Approach, or the Alternative Modified Look-Through Approach, unless the equity exposure to an investment fund is a community development equity exposure. Such equity exposures would be subject to a 100 percent risk weight. If an equity exposure to an investment fund is part of a hedge pair, a bank may use the ineffective portion of a hedge pair as the adjusted carrying value for the equity exposure to the investment fund. A bank may choose to apply a different approach to different equity exposures to investment funds; the proposed rule does not require a bank to apply the same approach to all of its equity exposures to investment funds.
The proposed rule defines an investment fund as a company all or substantially all of the assets of which are financial assets and which has no material liabilities. The agencies have proposed a separate treatment for equity exposures to an investment fund to prevent banks from arbitraging the proposed rule's high risk-based capital requirements for certain high-risk exposures and to ensure that banks do not receive a punitive risk-based capital requirement for equity exposures to investment funds that hold only low-risk assets. Question 58: The agencies seek comment on the necessity and appropriateness of the separate treatment for equity exposures to investment funds and the three approaches in the proposed rule. The agencies also seek comment on the proposed definition of an investment fund.
Each of the approaches to equity exposures to investment funds imposes a 7 percent minimum risk weight on equity exposures to investment funds. This minimum risk weight is similar to the minimum 7 percent risk weight under the RBA for securitization exposures and the effective 56 basis point minimum risk-based capital requirement per dollar of securitization exposure under the SFA. The agencies believe that this minimum prudential capital requirement is appropriate for exposures not directly held by the bank.
A bank may use the full look-through approach only if the bank is able to compute a risk-weighted asset amount for each of the exposures held by the investment fund (calculated under the proposed rule as if the exposures were held directly by the bank). Under this approach, a bank would set the risk-weighted asset amount of the bank's equity exposure to the investment fund equal to the greater of (i) the product of (A) the aggregate risk-weighted asset amounts of the exposures held by the fund as if they were held directly by the bank and (B) the bank's proportional ownership share of the fund; and (ii) 7 percent of the adjusted carrying value of the bank's equity exposure to the investment fund.
Under this approach, a bank may set the risk-weighted asset amount for its equity exposure to an investment fund equal to the adjusted carrying value of the equity exposure multiplied by the highest risk weight in Table L that applies to any exposure the fund is permitted to hold under its prospectus, partnership agreement, or similar contract that defines the fund's permissible investments. The bank may exclude derivative contracts that are used for hedging, not speculative purposes, and do not constitute a material portion of the fund's exposures. A bank may not assign an equity exposure to an investment fund to an aggregate risk weight of less than 7 percent under this approach.
| Risk Weight | Exposure Class |
| 0 percent | Sovereign exposures with a long-term external rating in the highest investment grade rating category and sovereign exposures of the United States |
| 20 percent | Exposures with a long-term external rating in the highest or second-highest investment grade rating category; exposures with a short-term external rating in the highest investment grade rating category; and exposures to, or guaranteed by, depository institutions, foreign banks (as defined in 12 CFR 211.2), or securities firms subject to consolidated supervision or regulation comparable to that imposed on U.S. securities broker-dealers that are repo-style transactions or bankers' acceptances |
| 50 percent | Exposures with a long-term external rating in the third-highest investment grade rating category or a short-term external rating in the second-highest investment grade rating category |
| 100 percent | Exposures with a long-term or short-term external rating in the lowest investment grade rating category |
| 200 percent | Exposures with a long-term external rating one rating category below investment grade |
| 300 percent | Publicly traded equity exposures |
| 400 percent | Non-publicly traded equity exposures; exposures with a long-term external rating two or more rating categories below investment grade; and unrated exposures (excluding publicly traded equity exposures) |
| 1,250 percent | OTC derivative contracts and exposures that must be deducted from regulatory capital or receive a risk weight greater than 400 percent under this appendix |
Under this approach, a bank may assign the adjusted carrying value of an equity exposure to an investment fund on a pro rata basis to different risk-weight categories in Table L according to the investment limits in the fund's prospectus, partnership agreement, or similar contract that defines the fund's permissible investments. If the sum of the investment limits for all exposure classes within the fund exceeds 100 percent, the bank must assume that the fund invests to the maximum extent permitted under its investment limits in the exposure class with the highest risk weight under Table L, and continues to make investments in the order of the exposure class with the next highest risk-weight under Table L until the maximum total investment level is reached. If more than one exposure class applies to an exposure, the bank must use the highest applicable risk weight. A bank may exclude derivative contracts held by the fund that are used for hedging, not speculative, purposes and do not constitute a material portion of the fund's exposures. The overall risk weight assigned to an equity exposure to an investment fund under this approach may not be less than 7 percent.
- The proposed rule excludes from the definition of a wholesale exposure certain pre-sold one-to-four family residential construction loans and certain multifamily residential loans. The treatment of such loans is discussed below in section V.B.5. of the preamble. Return to text
- As described below, tranched guarantees (like most transactions that involve a tranching of credit risk) generally would be securitization exposures under this proposal. The proposal defines a guarantee broadly to include almost any transaction (other than a credit derivative executed under standard industry credit derivative documentation) that involves the transfer of the credit risk of an exposure from one party to another party. This definition of guarantee generally would include, for example, a credit spread option under which a bank has agreed to make payments to its counterparty in the event of an increase in the credit spread associated with a particular reference obligation issued by a company. Return to text
- 12 CFR part 34, Subpart D (OCC); 12 CFR part 208, Appendix C (Board); 12 CFR part 365, Subpart D (FDIC); and 12 CFR 560.100-560.101 (OTS). Return to text
- The proposed rule excludes from the definition of a residential mortgage exposure certain pre-sold one-to-four family residential construction loans and certain multifamily residential loans. The treatment of such loans is discussed below in section V.B.5. of the preamble. Return to text
- The proposed rule excludes from the definition of an other retail exposure certain pre-sold one-to-four family residential construction loans and certain multifamily residential loans. The treatment of such loans is discussed below in section V.B.5. of the preamble. Return to text
- In addition, margin loans and other credit exposures to personal investment companies, all or substantially all of whose assets are financial exposures, typically would meet the definition of a securitization exposure. Return to text
- If a bank purchases an asset-backed security issued by a securitization SPE and purchases a credit derivative to protect itself from credit losses associated with the asset-backed security, the purchase of the credit derivative by the investing bank does not turn the traditional securitization into a synthetic securitization. Instead, under the proposal, the investing bank would be viewed as having purchased a traditional securitization exposure and would reflect the CRM benefits of the credit derivative through the securitization CRM rules described later in the preamble and in section 46 of the proposed rule. Return to text
- Multi-lateral development bank is defined as any multi-lateral lending institution or regional development bank in which the U.S. government is a shareholder or contributing member. These institutions currently are the International Bank for Reconstruction and Development, the International Finance Corporation, the Inter-American Development Bank, the Asian Development Bank, the African Development Bank, and the European Bank for Reconstruction and Development. Return to text
- A bank must segment defaulted retail exposures separately from non-defaulted retail exposures and, if the bank determines the EAD for eligible margin loans using the approach in section 32(a) of the proposed rule, it must segment retail eligible margin loans for which the bank uses this approach separately from other retail exposures. Return to text
- EAD for repo-style transactions, eligible margin loans, and OTC derivatives is calculated as described in section 32 of the proposed rule. Return to text
- See 12 CFR part 3, Appendix A, section 3(a)(3)(iii) (national banks); 12 CFR part 208, Appendix A, section III.C.3. (state member banks); 12 CFR part 225, Appendix A, section III.C.3. (bank holding companies); 12 CFR part 325, Appendix A, section II.C.a. (state non-member banks); 12 CFR 567.6(a)(1)(iii) and (iv) (savings associations). Return to text
- See §§ 618(a) and (b) of the RTCRRI Act. The first class includes loans for the construction of a residence consisting of 1-to-4 family dwelling units that have been pre-sold under firm contracts to purchasers who have obtained firm commitments for permanent qualifying mortgages and have made substantial earnest money deposits. The second class includes loans that are secured by a first lien on a residence consisting of more than 4 dwelling units if the loan meets certain criteria outlined in the RTCRRI Act. Return to text
- See §§ 618(a) and (b) of the RTCRRI Act. Return to text
- See § 618(a)(1)((B) of the RTCRRI Act. Return to text
- See § 618(b)(1)(B) of the RTCRRI Act. Return to text
- See § 618(a)(2) of the RTCRRI Act. Return to text
- Section 305(b)(1)(B) of FDICIA (12 U.S.C. 1828 notes). Return to text
- Only repo-style transactions and eligible margin loans subject to a single-product qualifying master netting agreement are eligible for the simple VaR methodology. Return to text
- In conjunction with the current exposure methodology. Return to text
- This requirement is met where all transactions under the agreement are (i) executed under U.S. law and (ii) constitute "securities contracts" or "repurchase agreements" under section 555 or 559, respectively, of the Bankruptcy Code (11 U.S.C. 555 or 559), qualified financial contracts under section 11(e)(8) of the Federal Deposit Insurance Act (12 U.S.C. 1821(e)(8)), or netting contracts between or among financial institutions under sections 401-407 of the Federal Deposit Insurance Corporation Improvement Act of 1991 (12 U.S.C. 4401-4407) or the Federal Reserve Board's Regulation EE (12 CFR part 231). Return to text
- This requirement is met under the circumstances described in the previous footnote. Return to text
- Banks should take particular care with these requirements where the financial collateral is in the form of a securitization exposure. Return to text
- The proposed rule defines a "main index" as the S&P 500 Index, the FTSE All-World Index, and any other index for which the bank demonstrates to the satisfaction of its primary Federal supervisor that the equities represented in the index have comparable liquidity, depth of market, and size of bid-ask spreads as equities in the S&P 500 Index and the FTSE All-World Index. Return to text
- The counterparty credit risk of a credit derivative that is used to hedge the credit risk of an exposure subject to an IRB credit risk capital requirement is captured in the IRB treatment of the hedged exposure, as detailed in sections 33 and 34 of the proposed rule. Return to text
- BCBS, "The Application of Basel II to Trading Activities and the Treatment of Double Default Effects," July 2005, 15. Return to text
- New Accord, ¶206. Return to text
- Id. Return to text
- The New Accord permits certain retail small business exposures to be eligible for double default treatment. Under this proposal, however, a bank must effectively desegment a retail small business exposure (thus rendering it a wholesale exposure) to make it eligible for double default treatment. Return to text
- The agencies consider a qualifying central counterparty to be the functional equivalent of an exchange, and have long exempted exchange-traded contracts from risk-based capital requirements. Transactions rejected by a qualifying central counterparty (because, for example, of a discrepancy in the details of the transaction such as in quantity, price, or in the underlying security, between the buyer and seller) potentially give rise to risk exposure to either party. Return to text
- Although the Internal Assessment Approach described below does allow a bank to use an internal-ratings-based approach to determine its risk-based capital requirement for an exposure to an ABCP program, banks are required to follow NRSRO rating criteria and therefore are required implicitly to use the NRSRO's determination of the correlation of the underlying exposures in the ABCP program. Return to text
- As noted above, mortgage-backed pass-through securities guaranteed by Fannie Mae or Freddie Mac are also securitization exposures. Return to text
- See Financial Accounting Standards Board, Interpretation No. 46: Consolidation of Certain Variable Interest Entities (Jan. 2003). Return to text
- See 12 U.S.C. 1835, which places a cap on the risk-based capital requirement applicable to a well-capitalized depository institution that transfers small business loans with recourse. Return to text
- The proposed rule does not expressly state that the agencies may permit adequately capitalized banks to use the small business recourse rule on a case-by-case basis because the agencies may do this under the general reservation of authority contained in section 1 of the rule. Return to text
- Interagency Guidance on Implicit Recourse in Asset Securitizations, May 23, 2002. Return to text
- See, e.g., OCC Bulletin 99-46 (Dec. 14, 1999) (OCC); FDIC Financial Institution Letter 109-99 (Dec. 13, 1999) (FDIC); SR Letter 99-37 (Dec. 13, 1999) (Board); CEO Ltr. 99-119 (Dec. 14, 1999) (OTS). Return to text
- See Vladislav Peretyatkin and William Perraudin, "Capital for Asset-Backed Securities," Bank of England, February 2003. Return to text
- See, e.g., Michael Pykhtin and Ashish Dev, "Credit Risk in Asset Securitizations: An Analytical Model," Risk (May 2002) S16-S20. Return to text
- The conceptual basis for specification of K[x] is developed in Michael B. Gordy and David Jones, "Random Tranches," Risk (Mar. 2003) 78-83. Return to text
- See Michael Pykhtin and Ashish Dev, "Coarse-grained CDOs," Risk (Jan. 2003) 113-116. Return to text
- The proposed rule defines excess spread for a period as gross finance charge collections (including market interchange fees) and other income received by the SPE over the period minus interest paid to holders of securitization exposures, servicing fees, charge-offs, and other senior trust similar expenses of the SPE over the period, all divided by the principal balance of the underlying exposures at the end of the period. Return to text
- The potential downward adjustment to the carrying value of an equity exposure reflects the fact that 100 percent of the unrealized gains on available-for-sale equity exposures are included in carrying value but only up to 45 percent of any such unrealized gains are included in regulatory capital. Return to text
- The proposed rule generally defines these exposures as exposures that would qualify as community development investments under 12 U.S.C. 24(Eleventh), excluding equity exposures to an unconsolidated small business investment company and equity exposures held through a consolidated small business investment company described in section 302 of the Small Business Investment Act of 1958 (15 U.S.C. 682). For savings associations, community development investments would be defined to mean equity investments that are designed primarily to promote community welfare, including the welfare of low- and moderate-income communities or families, such as by providing services or jobs, and excluding equity exposures to an unconsolidated small business investment company and equity exposures held through a consolidated small business investment company described in section 302 of the Small Business Investment Act of 1958 (15 U.S.C. 682). Return to text






