
Abstract
Since the financial crisis of 2007-2009, policymakers have debated the need for a new toolkit of cyclical "macroprudential" policies to constrain the build-up of risks in financial markets, for example, by dampening credit-fueled asset bubbles. These discussions tend to ignore America's long and varied history with many of the instruments under consideration to smooth the credit cycle, presumably because of their sparse usage in the last three decades. We provide the first comprehensive survey and historic narrative of these efforts. The tools whose background and use we describe include underwriting standards, reserve requirements, deposit rate ceilings, credit growth limits, supervisory pressure, and other financial regulatory policy actions. The contemporary debates over these tools highlighted a variety of concerns, including "speculation," undesirable rates of inflation, and high levels of consumer spending, among others. Ongoing statistical work suggests that macroprudential tightening lowers consumer debt but macroprudential easing does not increase it.1
Keywords: Macroprudential policy; financial stability; credit cycles; regulation; Federal Reserve history; credit controls
JEL codes: E32, E44, E63, E65
Prior to the financial crisis of 2007-2009, standard economic models suggested that finance was a "veil" and not an independent source of risk. Moreover, it was commonly thought that monetary policy should react to asset bubbles only insofar as they affected the real economy (Mishkin 2008). There were some exceptions to this view. Bernanke, Gertler, and Gilchrist (1999) emphasized that the financial system could be an important propagation mechanism for shocks, although their model did not have an independent role for the financial system as a source of shocks. Minsky (1992) and Kindleberger (1989) introduced theories of financial fragility resulting from speculative bubbles, although these had little effect on mainstream economic thought.
Since the crisis, there has been renewed interest in the financial system as a primary source of shocks as well as an amplification mechanism. Adrian and Shin (2009) present evidence that contractions in nonbank liabilities tend to precede economic slowdowns. Gorton (2010) emphasizes the role played by the destructive cycle of asset price declines, deleveraging, and fire sales. Schularick and Taylor (2012) present compelling evidence that credit booms tend to precede particularly severe and prolonged downturns.
As a result of this work, there is growing support for the view that policymakers should use a variety of tools to minimize the frequency and severity of asset bubbles fueled by excessive credit growth and ultimately to limit their potential to damage the wider economy (Bernanke 2011).
Much of the policy debate emphasizes the ability of non-standard tools to control credit growth; for example, underwriting standards are commonly cited as a way of curbing loan growth. In practice, however, many of the tools under active consideration operate more by making the financial system more resilient to shocks; for example, countercyclical capital buffers or margin requirements certainly increase lenders' loss-absorbing capacity. Their ability to actually constrain lending has, as yet, been untested.
Our paper is, to the best of our knowledge, the first comprehensive catalog of the financial regulatory policies--now known as "macroprudential policies"--taken by a developed Western economy to control credit growth. It is thus a contribution to the debate over the appropriate policy response to lending booms. Our historical review highlights the administrative challenges of macroprudential policies and the political debate touched off by their use. In addition, we provide preliminary results from ongoing statistical analysis of the effectiveness of macroprudential tools in their primary purpose--controlling credit growth.
Macroprudential policies remain somewhat poorly defined. Many of the tools, such as supervisory guidance and limits on underwriting standards, are regulatory in nature, creating ambiguity about when (if ever) such tools should be used to promote financial stability rather than safety and soundness or consumer protection. Other tools, such as reserve requirements, can affect the functioning of monetary policy. A few tools, such as the mortgage interest deduction, are properly the domain of fiscal policy.
An emerging consensus taxonomy divides macroprudential policies into structural and cyclical policies: structural policies mitigate threats to financial stability that are present at all times while cyclical policies mitigate threats to the financial system that wax and wane over time. Structural threats include so-called "too big to fail" banks and money market mutual funds' implicit promise to repay investors at par on demand, which leaves them susceptible to redemption waves comparable to bank runs. Cyclical threats include asset price bubbles that are associated with rapidly growing leverage and credit. In the face of such threats, policymakers might strengthen the financial system against subsequent rapid asset price declines or deleveraging by requiring key intermediaries to hold more capital or add to other safety margins, or they might attempt to constrain credit growth directly. In this paper, we use the term "macroprudential tools" to refer to cyclical macroprudential tools aimed at slowing or accelerating credit growth.
Cyclical or structural macroprudential policies are also distinct from crisis-response policies that focus on overall economic stimulus or on infusing capital into the financial sector, although easing of macroprudential conditions may go hand-in-hand with this, in order to encourage lending during a credit crunch induced by a financial crisis. Because many central banks around the world have an explicit financial stability mandate, they are often involved in macroprudential policymaking. As we discuss, the governance of macroprudential policy is nonetheless quite a bit more complex than the governance of monetary policy because of the number of government actors and market participants that can be involved.
In the United States, macroprudential policies are usually described as novel and their tools as an innovation. While American authorities have not actively used the macroprudential tools discussed in this paper since the early 1990s, prior to that they were in frequent use and a commonly accepted part of the policy toolkit. Some of these tools were closely connected to monetary policy, when the central bank used them to affect general monetary and credit conditions. Other tools addressed credit distress or excess in specific sectors of the economy on a selective basis and were less connected to monetary policy.2
We provide a simple taxonomy and economic model of the countercyclical macroprudential tools that the Federal Reserve and other agencies have used since the First World War. The key distinction is between tools that operate on the demand for credit, such as limits on loan-to-value ratios and loan maturities, and those that operate on the supply of credit, such as limits on deposit rates (and therefore the supply of funds to lend), limits on lending rates, restrictions on banks' portfolios, reserve requirements, capital requirements, and supervisory pressure.
We next provide a brief overview of each tool and its historical usage. Most of the tools described were originally conceived to promote the safety and soundness of financial institutions or to protect consumers from aggressive practices by lenders and other financial service providers. However, at one time or another, governments have used these techniques to promote or discourage credit growth, often with specific sectors in mind. Key episodes include the government responses to the 1920s stock market bubble, the 1930s real estate slump, the threat of wartime inflation during World War II and the Korean War, the 1950s housing boom, the 1960s credit crunches, the 1970s inflation, and the 1980s banking and thrift crisis.
We include a qualitative assessment of the costs and benefits of macroprudential policies in the U.S. Many of these tools appear to have succeeded in their short-term goals; for example, limiting specific types of bank credit or liability and impacting terms of lending. It is less obvious that they have improved long-term financial stability or, in particular, successfully managed an asset price bubble, and this is fertile ground for future research. Meanwhile, these tools have faced substantial administrative complexities, uneven political support, and competition from nonbank or other providers of credit outside the set of regulated institutions.
We provide preliminary results from ongoing statistical analyses. The macroprudential tools themselves are complex, difficult to code, and shift over time, while the outcome variables (credit growth and asset prices) are inconsistently measured historically. Nonetheless, we attempt to use the standard monetary policy evaluation framework. Our results to date suggest that macroprudential policies designed to tighten credit availability do have a notable effect, especially for tools such as underwriting standards, while macroprudential policies designed to ease credit availability have little effect on debt outstanding.
The application and relevance to future policy debates of the historical experiences we study depend in part on the extent to which the financial system has fundamentally changed over time. It is certainly true that the economic and financial systems in which the macroprudential tools were used in the past have evolved considerably, both over the period of active usage of the tools, and in the subsequent decades. Preliminary lessons taken from the historical successes and failures of such policies will need to be translated into current circumstances and examined for their relevance going forward.
A few papers have analyzed these historical episodes. Romer and Romer (1993) use statistical tests to measure the effects of monetary tightening and macroprudential policy actions in specific episodes on the quantity of bank lending relative to commercial paper issuance and on the spread between interest rates on bank loans and on commercial paper. They find that the macroprudential policy actions were effective in disrupting bank lending. The most recent survey of U.S. macroprudential tools appears to be Studies in Selective Credit Policies, published by the Federal Reserve Bank of Philadelphia in 1975 (Kaminow and O'Brien 1975); however, it is a collection of articles rather than a historical overview and is not comprehensive. Recent studies by the IMF and others on the "macroprudential policy toolkit" provide similar taxonomies but without a historical perspective (Kashyap, Berner and Goodhart 2011). Reinhart and Rogoff (2013) note that the Federal Reserve has used a number of these instruments in the pursuit of financial stability over its first 100 years.
In section 2 below, we lay out the conceptual framework for analyzing macroprudential policies. In section 3 we review the history of each of the major macroprudential tools used by the U.S. in the last century. Section 4 presents the results of a statistical analysis of the effect of macroprudential policies on credit growth, asset prices and income. Section 5 concludes.
"Macroprudential" refers to an approach to financial regulation that fills the gap between conventional macroeconomic policy and traditional "microprudential" (or "safety and soundness") regulation of individual financial institutions (Elliott 2011). The policymaker's goal is to manage factors that could endanger the financial system as a whole, even if they would not be obvious as serious threats when viewed in the context of any single institution. "Structural macroprudential" policies aim to bolster the system against threats that are always present to some degree; "cyclical macroprudential" policies aim to restrain financial imbalances that could destabilize the system and which wax and wane over time. This paper focuses on cyclical macroprudential policies aimed at controlling credit growth (Table 1).
One difficulty in any historical evaluation of macroprudential policy is that the term, and the particular framework through which we now view such actions, is a fairly recent invention, apparently surfacing in public for the first time in 1986 (Clement 2010). However, actions which clearly fall within this framework were taken by monetary and regulatory authorities decades before.
For the purposes of this paper, we consider actions to be of a cyclical macroprudential nature if they meet several criteria:
We focus particularly on credit growth because many analysts have concluded that excessive credit growth is central to the development of a large proportion of asset bubbles; see Schularick and Taylor (2012) and the references therein. As a result, central banks and bank regulators in a number of countries have recently developed macroprudential approaches that have control of credit growth at their core. The Basel Committee on Banking Supervision, for its part, has advocated the use of measures of excessive credit growth to determine whether a countercyclical capital buffer needs to be established or revised.
Because the macroprudential framework is of recent invention, we have tried to look past the particular language used to explain the actions. Put another way, we are defining macroprudential policies in retrospect based on the use of the term today. Sometimes actions have been framed as responding to speculative excesses, which fits naturally into our modern framework. Other actions have targeted excessive credit growth without a deep explanation of the rationale for doing so, which at least has the virtue of failing to contradict the modern framework. Often, policy actions have ostensibly targeted credit growth or asset prices in order to curb inflation, even though, in some of these cases, there may have been little evidence of a direct inflationary impact of these intermediate goals. We consider such policies to be macroprudential in our framework because they target credit growth or asset prices in pursuit of better macroeconomic performance.
A related historical issue is that the authors of macroprudential actions often had mixed purposes, both in the minds of individuals and among different people involved in the decision process. For example, in implementing the 1980 credit controls to fight inflation, the Fed said it wanted to crack down on "speculation" (defined to include various things from commodities prices to corporate M&A), which was seen as inflationary. However, it is hard to see direct regulatory controls on the volume of credit, undertaken for cyclical reasons, as being other than cyclical macroprudential actions. Again, our intent is to judge how such actions would be viewed in the modern framework.
For these reasons, our determinations of what is of a cyclical macroprudential nature are inherently somewhat subjective. Nonetheless, reviewing past macroprudential actions in the United States remains a valuable exercise with interesting implications for future actions of this nature.
Taxonomy of tools. Each macroprudential tool discussed below has a unique history. At times, these tools have been used to address excesses in specific markets, such as the Federal Reserve's frequent revisions to margin requirements between 1934 and 1974 in response to changing stock market conditions and the efforts to address the rapid housing expansion in the early 1950s, which encompassed measures by both the Federal Housing Administration and the Federal Reserve. At other times, they have consisted of comprehensive packages to address concerns about credit market excess or weakness, often in conjunction with monetary policy. For example, wartime controls during World War II and the Korean War included restrictions on lending growth, loan-to-value limits, and maturity limits in sectors not related to defense; and the 1980 credit control program included credit growth limits and special reserve requirements that penalized growth in specific types of credit and liability. The wartime examples in particular also illustrate the use of these tools to allocate credit within the economy to achieve a larger national purpose, such as maximizing the war effort. One of the concerns of those who oppose macroprudential policy, or worry about potential excesses, is the possibility that governments will return to micromanaging credit allocation within their economies.
Regulatory authority. Another important aspect of macroprudential policy is the inherently fragmented authority governing their use; in some cases, the regulatory authorities vested with the power to exercise a particular tool may not have an explicit mandate to promote financial stability. The Federal Reserve System has had some degree of control over several (but not all) of the tools we consider and promotes financial stability through its monetary policy and through its supervisory authority. The Federal Home Loan Bank System also has a specific mandate to smooth the provision of credit to the residential real estate market, which can be seen as a financial stability mandate. Historically it has achieved this goal by financing the mortgage lending business of savings and loan associations and banks and, before 1989, through its regulation of savings and loan associations. Other financial regulators do not have a financial stability mandate and do not necessarily see it as their job to promote lending in busts or discourage lending in booms, unless such policies are directly tied to the safety and soundness of the institutions they supervise, an issue discussed in the final section of this report.
The Federal Reserve has had specific countercyclical tools that were not always limited to companies it regulated, including stock margin requirements (since 1934), reserve requirements (which applied to all member banks, and were expanded to cover all depository institutions after 1982), and interest rates paid on deposits and other liabilities (which applied to all member banks until they were terminated in 1986).
Furthermore, at several points in history, Congress or the President has given the Federal Reserve broad authority to impose credit controls on any lender or transaction, including banks and bank holding companies supervised by the Federal Reserve, banks supervised by other agencies, and nonbank financial institutions with no supervisor at all. Those include the wartime Trading With the Enemy Act of 1917, which is still in force; a 1948 Joint Resolution of Congress and the 1950 Defense Production Act, which were both temporary in nature; and the 1969 Credit Control Act, which was rescinded as of 1982. Presidents issued Executive Orders based on these laws in 1941, 1950, 1968, and 1980. These are all discussed below.
Some countercyclical tools have remained in the power of Congress and not subject to the discretion of an agency. Those include early reserve and capital requirements, statutory limits on lending terms, and portfolio restrictions. Congress also introduced an investment tax credit to promote business investment in the 1960s and then alternatively removed it and brought it back amid changing economic cycles. These tax credits and related actions are more properly seen as fiscal policy or public finance, and we do not describe or analyze them at length here.
Governments have long regulated the terms--the underwriting standards--on loans offered by banks and other financial institutions to protect borrowers and as a prudential safeguard for lenders. These regulations typically include maturity limits and minimum down payments or loan-to-value (LTV) limits. Underwriting standards are currently being used as a cyclical macroprudential tool by some countries in an attempt to slow real estate price growth. In order to affect credit growth, minimum underwriting standards, of course, must exceed those commonly in force. In addition, if they do not apply to all lenders they may simply push lending away from lenders affected by the standards.
In the U.S., federal regulators and federal lending institutions have adjusted underwriting standards at times to promote lending during recessions (notably during the 1930s and 1950s) or to limit credit during expansions (during the 1940s and 1950s). The 1969 Credit Control Act, in effect until 1982, gave the Federal Reserve broad powers, at the President's request, to manipulate terms by any lender.
Early regulations focused on the mortgage market and were revised on numerous occasions as the financial system evolved, often, but not always, without regard to credit cycles. The National Banking Act of 1863, which created the charter for national banks and their regulator, the Office of the Comptroller of the Currency (OCC), forbade national banks from extending mortgages because of the maturity mismatch.3 Congress, in the Federal Reserve Act of 1913, opened the door for national banks to extend farm mortgage loans, but for terms no longer than five years and with a 50 percent limit on the ratio of the loan amount to the value of the underlying asset (the loan-to-value ratio or LTV); the Act also limited mortgage portfolios to 25 percent of capital and surplus or one-third of time deposits. Congress gradually liberalized those rules. In 1916, Congress amended the Federal Reserve Act to provide for loans on urban real estate but with terms of only one year or less; the same LTV and portfolio restrictions applied (Behrens 1952, 17-18). The 1927 McFadden Act extended the maximum maturity of urban real estate loans to five years and increased the portfolio restriction to 50 percent of deposits.
Regulations on state banks and mortgage-focused building and loan associations were more liberal. Before the 1930s, state laws generally allowed state-chartered banks to offer mortgages, with caps on first-lien loan-to-value ratios of 50 or 60 percent, and generally with maturities of three to five years (Carliner 1998, 304). Building and loans offered LTVs up to two-thirds with full amortization of 11 or 12 years (Snowden 2009, 5).
During the 1930s, loan-to-value and maturity restrictions in the mortgage market were eased as part of the government's efforts to stimulate the housing sector. The Banking Act of 1935 amended the Federal Reserve Act to permit national banks to make 10-year, 60 percent LTV real estate loans. In 1932, Congress created the Federal Home Loan Bank System to help stabilize the provision of credit in the housing market and act as a quasi-central bank for savings and loan institutions. The Federal Home Loan Bank Board could set underwriting standards on the loans the Federal Home Loan Banks were willing to accept as collateral for advances.
In addition, the Federal Housing Administration (FHA), created in 1934 to insure home loans originated by commercial banks and other lenders, was authorized by Congress to set underwriting standards at its discretion subject to statutory limits. For FHA-insured loans, Congress initially imposed maximum loan-to-value ratios, loan maturities, and interest rates of 80 percent, 20 years, and 6 percent, respectively (National Housing Act of 1934, 3-4); at the time, these standards were significantly less stringent than "conventional," uninsured mortgages. To support the housing market during ongoing weakness, Congress eased those standards to 90 percent, 25 years, and 5.5 percent in 1938 (Federal Home Loan Bank System 1938, 197).
The New Deal also included two programs aimed at stimulating consumer spending which, like the FHA mortgage insurance program, depended in part on relaxed credit terms. First, from August 1934 to April 1937, the FHA insured up to 20 percent of loans for the purpose of improving residential properties, on maturities up to five years, with a 9.7 percent interest rate ceiling (Coppock 1940, 4, 93). Second, from 1934 to 1942, the Electric Home and Farm Authority, created by an Executive Order of the President, provided low-cost, long-term financing to consumers for electric appliances, requiring a 5 percent down payment, maturities of up to 36 months, and interest rates of just under 10 percent (Smith 1975, 135-137).
1941-1952: Underwriting standards under Regulations W and X. During and after World War II, the Federal Reserve, responding to presidential and Congressional mandates, deployed selective credit controls in the form of tighter underwriting standards on consumer installment loans (Regulation W) and, briefly, on residential construction loans (Regulation X). In each case, the Federal Reserve's powers were expanded beyond companies over which it had supervisory authority to cover all lenders, both banks and nonbanks. The administrative requirements were significant and the Board of Governors created a short-lived Division of Selective Credit Regulation to run the programs.
During World War II, consumer credit controls were part of a much broader government effort to reallocate the nation's resources toward the war effort. In August, 1941, President Roosevelt drew on his authority under the 1917 Trading with the Enemy Act to order the Federal Reserve Board to implement controls on installment credit for consumer durable goods.4 The President noted in an Executive Order that "liberal terms for such credit tend to stimulate demand for consumers' durable goods the production of which requires materials, skills, and equipment needed for national defense."5
When the Federal Reserve Board first implemented Regulation W on September 1, 1941, it covered extensions of credit to purchase automobiles and other durable goods. The regulation applied to all lenders, bank and nonbank, which significantly extended the responsibilities of the Federal Reserve authorities beyond the field of banking.6,7 The Board's announcement emphasized the goal of selective controls as curbing demand for durable goods in order to fight inflation; it was "a supplemental instrument to be used in conjunction with the broader, more basic fiscal and other governmental powers in combating price inflation...Controls were supposed to work by restricting demand. They work only if the public does not spend on other goods or services but saves instead, and if it uses the saving to finance government spending. Credit controls alone have little effect on aggregate demand" (Meltzer 2003, 558).
The variety of arguments used by President Roosevelt and the Fed--which included allocating resources toward defense, fighting inflation, and restraining the development of the consumer debt infrastructure--serves to illustrate some of the ambiguity of retrospectively applying a macroprudential framework to past actions. For that matter, the imposition of credit controls in a wartime environment where interest rates were held down for other reasons is arguably an application of monetary policy by other means.
The Board initially imposed down payment and maturity limits that were "in line with existing trade standards," but it tightened those terms and increased the number of listed articles in March, 1942. The Board later expanded the controls to cover all types of consumer installment loans, including single payment loans and charge accounts, and not just durable goods. The Board further expanded its scope over time as market forces substituted unregulated for regulated types of credit (Smith 1975, 140). Toward the end of the war, the Board reduced the list of controlled items and eased maturity limits on some items.
The Fed believed that tighter underwriting standards were successful at restraining credit growth; it reported in its 1942 Annual Report that consumer installment credit had fallen by $800 million, or 50 percent, and all non-military loans had fallen by $4 billion. "Regulation of consumer credit was a substantial factor contributing to the large reduction in the outstanding volume of this type of credit. It has had, therefore, a not insignificant influence in combating inflationary forces. This seems to have been due in large part to the specific provisions of Regulation W, but also in large part to the fact that the admonitions of the President and the publicizing of the Government's policy of war-time restraint on consumer credit struck a responsive chord" (Board of Governors 1942, 26).
After the war, the Federal Reserve Board did not want to relinquish Regulation W consumer credit controls, "as an integral part of the System's function of maintaining sound credit conditions," it wrote in its 1945 Annual Report: "From time to time...the expansion and subsequent contraction of consumer credit have gone so far as to accentuate the upswings and downswings of the business cycle. There is no way of preventing such excessive expansion and contraction except government regulation of the terms on which consumer credit shall be made available, such as the down payment required on installment sales or financing and the length permissible for installment contracts" (Board of Governors 1945, 24-25).
Congress terminated the program in 1947 except during national emergencies declared by the President, and, as a result, Regulation W expired in November, 1947. However, only weeks later, amidst concerns about rapid postwar credit expansion and inflationary pressure, President Truman asked Congress to restore the authority, supported by the Federal Reserve.8 The central bank argued that the consumer credit controls and other nontraditional methods described in this paper were important tools in fighting postwar inflation at a time when its ability to execute monetary policy remained inhibited by the need to defer to the Treasury Department in setting interest rates to promote government borrowing.9 "As a result of recent war finance, the Reserve System's available means of influencing current credit developments with a view to greater economic stability have been seriously weakened. Extension of the Reserve System's temporary authority to regulate consumer instalment credit would have gone some distance toward remedying this condition" (Board of Governors 1948, 8).
Responding to those concerns, Congress restored the Federal Reserve's authority to impose consumer credit controls under Regulation W, effective in September, 1948, with similar scope as before.10 Contemporary accounts suggest that policymakers believed these to be effective at limiting consumer credit growth (Federal Reserve Bulletin 1949 (April), 336). Sales of automobiles and other items fell shortly after the imposition of controls, although this may have been partly an automatic reaction following an earlier rise in anticipation of the regulation. By early 1949, economic activity had already softened and the Federal Reserve eased some of the credit terms; Congress allowed the controls to expire in June.
In 1950, following the outbreak of the Korean War, Congress for the third time gave the Federal Reserve Board emergency authority, at the President's request, to implement temporary, broad-based credit controls as part of the Defense Production Act. In September, the Board reestablished Regulation W, applied once again to all bank and nonbank consumer installment lenders (Federal Reserve Bulletin 1950 (September), 1177). As in World War II, the consumer controls were initially only moderately restrictive, but the Board tightened them in October.
Importantly, the 1950 statute, for the first time, gave the Federal Reserve the authority to set lending terms for residential mortgages, with the concurrence of the Housing and Home Finance Administrator. The Federal Reserve had requested this authority, noting in a memo to Congress that residential construction had expanded faster than ever before and that mortgage debt had more than doubled since the end of World War II (Board of Governors, Statement on Defense Production Act, 1950, 6-7). The new authority applied to all non-government lenders, bank and nonbank, and temporarily superseded the statutory maturity and loan-to-value limits to which national banks and savings and loan associations were then subject.11
In October, the Board introduced the housing credit control program as Regulation X, setting a specific target to reduce housing production by one-third in 1951 relative to 1950. Regulation X consisted of a complex set of loan-to-value and maturity caps on residential real estate loans that became more restrictive as loan size grew.12 The loan-to-value limits included second-lien mortgages; in other words, borrowers were required to make down payments from their "own funds in connection with extensions of credit on new residential construction and not from the proceeds of supplemental mortgages or personal loans in excess of the permissible loan value" (Federal Reserve Bulletin 1950 (October), 1285). At the same time, the FHA and VA, in response to direct requests from President Truman, took the first restrictive actions they had taken in nearly 20 years of existence. Most importantly, they raised the down payment requirement by 5 percent and reduced the maximum FHA loan on one-family homes to $14,000 from $16,000 (Klaman 1961, 57).
Total private housing starts fell by about one-quarter in 1951, although short of the targeted one-third; government-funded starts fell by 40 percent, while private starts fell by less than 10 percent (Grebler 1960, 6). Federal Reserve analysts, in an internal memo at the time, noted the significant backlog of construction already permitted prior to the imposition of the controls. They also noted that the impact of the regulations on inflation would have been diluted by the fact that they applied only to new construction and not existing homes (Board of Governors of the Federal Reserve System, Division of Selective Credit Regulation 1951, 5).
The selective credit controls on both housing and consumer credit were always controversial. At a 1952 Congressional hearing, critics argued that those consumers with diverse available sources of borrowing could thwart the purpose of the regulation, and that it was administratively difficult to regulate many types of lender and many types of loan product (Chandler 1952, 258). Bankers called the controls "a long step in the direction of Government planning" (The New York Clearing House Association 1953, 123). Industry participants said that, by restricting access to credit, they discriminated against low-income borrowers and others with limited options for raising cash (American Bankers Association 1951, 117). An academic noted: "[I]t seems safe to say that it does not command the general approval enjoyed by margin requirements on security loans" (Chandler 1952, 256-258).
At the 1952 Congressional hearing, the Federal Reserve justified selective credit controls on two grounds: to prevent excesses in certain sectors that were seen as insufficiently responsive to general credit controls, and to address certain sectors that posed particular threats to economic stability. Chairman William McChesney Martin told the subcommittee that "stock market, consumer, and real estate credit regulations in this country aim principally at influencing the flow of particularly important, unstable, and pervasive tributaries of the general flow of credit" (Federal Reserve Bank of Richmond 1953, 6-7). The Federal Reserve described four "basic tests" for determining the need for selective credit controls:
But the subcommittee concluded that the controls had allocated credit inefficiently. While the central bank continued to defend controls as "helpful supplemental instruments" to general credit controls, they had become politically unpopular (Federal Reserve Bank of Richmond 1953, 12). Congress rescinded the Federal Reserve's authority to issue both Regulation W and X in 1952. Regulation X was suspended as of September 16, 1952; restrictions on FHA and VA lending terms were removed except the 5 percent minimum down payment, the maximum maturity of 25 years, and the $14,000 maximum loan amount. By April 1953, all remaining credit restrictions were revoked and the statutory terms of mortgage lending returned to the levels before October 12, 1950.
1954-1955: Housing boom. The housing market surged forward in early 1954, possibly a delayed reaction to the monetary policy easing that began in May 1953. The increase was concentrated in mortgages insured by the FHA and VA and partly reflected eased terms by those agencies; for example, 28 percent of VA loans closed in 1954 had no down payment, compared with 8.4 percent in 1953. New loan commitments by insurance companies to fund mortgages doubled between mid-1953 and the peak in mid-1954. (Insurers were major mortgage lenders at the time.) In August 1954, Congress reduced maximum down payment requirements on FHA loans and raised the maximum value of loans that federal savings and loan associations could make, but these liberalizing measures likely had only a minor impact on a home building boom that was already well in stride. The Housing Amendments of 1953 and the Housing Act of 1954 gave the President the authority to raise loan-to-value and loan maturity requirements for FHA loans, but these authorities were never invoked; President Eisenhower had requested even broader powers to use FHA credit terms both to stimulate or to restrain the provision of housing credit (Grebler 1960, 35).
By early 1955, there were many signs of excess in housing construction. The Bureau of Labor Statistics reported 1.4 million housing starts in January, up from 1 million units a year earlier. FHA and VA surveys showed signs of surpluses across the country and vacancy rates in FHA-financed products grew rapidly (Grebler 1960, 37). The average market price for sites for new homes bought with FHA loans rose from $1,456 in 1954 to $1,626 in 1955 and $1,887 in 1956 (Housing and Home Finance Agency 1956, 98). Mortgage warehousing loans - interim loans extended by commercial banks to finance origination of mortgages by nonbank lenders - more than doubled between August 1954 and August 1955 (Grebler 1960, 57). "[T]here are elements of real danger to the economy from overbuilding of homes made possible by excessive easy mortgage terms," former Federal Reserve Chairman Marriner Eccles told Congress in March 1955 (Eccles 1955, 464). Consumer and commercial credit accelerated as well.
The Federal Reserve Board responded by moderately tightening monetary policy, shifting from "active credit ease" to "ease" in December 1954 and raising stock margin requirements; it increased discount rates from 1.5 to 1.75 percent in April and again raised stock margin requirements. But the central bank, reluctant to disrupt the economic recovery, did not shift to a clear policy of restraint until July 30. In the mean time, it resorted to selective controls to address the overheating housing sector.
But the central bank no longer had explicit authorities to implement mortgage credit controls under Regulation X. Instead, a host of measures were taken, though not just by the central bank. First, the Federal Housing Administration and Veterans Administration raised down payment requirements, reduced maximum maturities from 30 to 25 years, and instructed field offices to "intensify their surveys of local housing markets, and to take coordinated steps to restrain Federal underwriting of mortgages in localities where housing surpluses were found to exist." Second, the FHLBB sent a letter to the Federal Home Loan Banks asking them to curb the extension of loan commitments to thrifts; in September, the FHLBB introduced formal restraints on lending by savings and loans. (This was consistent with the mandate of the FHLBB; the Congressional majority report of 1932 describing the proposed act creating the FHLBB noted that its mandate was to "regulate the supply of mortgage credit in a way that will discourage building booms and support normal construction year in and year out.") Third, the Federal Reserve Bank of New York cautioned commercial banks in its District to restrain mortgage warehouse lending; about a quarter of mortgage warehouse lending nationally had been extended by banks in the New York District (Grebler 1960, 43, 62).
However, the measures had limited impact. Time lags in the financing process delayed any effects, as lenders worked through prior commitments; and expansion in the housing market had already moderated by mid-1955 (Grebler 1960, 51). The FHA and VA rescinded the shorter maturity requirement in January 1956, after only six months; the additional down payment requirements remained through March 1957 for FHA loans and April 1958 for VA loans.13 The FHA and VA gradually loosened down payment requirements in the 1960s. In 1965, the FHA settled permanently on a 90 percent minimum LTV for new construction and 80 percent for existing homes and the VA settled on 100 percent for all real estate loans.
Credit Control Act of 1969. In 1969, Congress passed the Credit Control Act, giving the Federal Reserve broad and unprecedented powers to control credit, at the request of the President - but without the limitations to specific sectors that had always existed under the orders and legislation authorizing Regulations W and X, and without limitation to wartime.14 The Act read in part: "Whenever the President determines that such action is necessary or appropriate for the purpose of preventing or controlling inflation generated by the extension of credit in excessive volumes, the President may authorize the Board to regulate and control any or all extension of credit" (Credit Control Act 1969). The Board could apply those controls to any "transactions or persons," and specifically prescribe "maximum rate of interest, maximum maturity, minimum periodic payment, maximum period between payments, and other specification or limitation of the terms and conditions of any extension of credit," and could "prohibit or limit any extensions of credit under any circumstances the Board deems appropriate."
From Committee reports, it is clear that Congress intended the new powers to mitigate the diverse impacts of the Federal Reserve's anti-inflationary policies on different sectors of the economy. Federal Reserve Chairman William McChesney Martin had advocated the restoration of a standby authority under which the central bank could institute credit controls similar to Regulation W.15 Credit controls would provide the Federal Reserve with the ability to target monetary policy on certain sectors prone to inflation while protecting sectors that might be most vulnerable to interest rate shocks. "The use of general interest rate increases to fight inflation is not neutral in its effects on the economy," a Joint Economic Committee report recommending selective credit controls noted in 1966. In some sectors, "interest rate increases may have an inflationary rather than a deflationary effect. On the other hand, residential construction, which we do not want to discourage, is hit much harder by higher rates" (Joint Economic Committee 1969, 1475).
President Nixon signed the Credit Control Act because it was attached to legislation authorizing continuation of interest rate ceilings, discussed below, which he argued were "essential to avoid the risk of destructive competition among these institutions." However, Nixon registered his objection to the credit controls: "Two provisions of the bill would authorize voluntary and mandatory credit controls, which, if invoked, would take the Nation a long step toward a directly controlled economy and would weaken the will for needed fiscal and financial discipline" (Nixon 1969). Similarly, the Republican minority view noted: "This is far broader credit control authority than has ever before been granted, not excepting World War II...If fully invoked, it would be heady power for the Fed--complete credit control over all of our economy, nonbanking as well as banking institutions...It would establish a complete credit police state" (Joint Economic Committee 1969, 1516). The Federal Reserve consistently stated that it wanted to retain the powers available under the Credit Control Act. In a 1979 Congressional hearing, Governor Nancy Teeters testified that credit controls, including the ability to revise loan-to-value ratios and maturities, were a critical part of the Fed's toolkit in fighting inflation but that "we have no intention of using it in circumstances short of a national war."16
In 1980, President Carter did authorize the Federal Reserve to exercise the authority under the Credit Control Act to supplement its anti-inflation program. As discussed below, the administration and central bank chose to use reserve requirements and voluntary credit restraints, but not controls on lending terms. Federal Reserve Chairman Paul Volcker told Congress at the time: "We haven't done any of those things; and we don't intend to do any of those things; I don't like any of those things."17
Credit controls are another area of ambiguity in trying to apply current macroprudential frameworks to past actions. The words of the Fed at the time clearly focused on inflation and the invocation of the Credit Control Act by President Carter in 1980 was equally clearly driven by inflation concerns. At the same time, it is hard to justify completely excluding direct credit controls using regulation from a review of cyclical macroprudential policies and there are likely useful lessons for future macroprudential policy from the practical experience in 1980.
In 1982, Congress abolished restrictions on loan-to-value ratios and maturities for national banks in the Garn-St Germain Act. But, following the real estate-related banking and thrift crises of the 1980s and early 1990s, Congress reconsidered. The Federal Deposit Insurance Corporation Improvement Act of 1991 directed the federal financial supervisors to prescribe real estate lending standards, in order to protect consumers and promote safe and sound banking. Congress considered bringing back statutory LTV standards but chose instead to leave that to the regulators. The regulators demurred as well, in response to comments received from banks, removing LTV limits from the final rule after including them in a draft rule: "A significant number of commenters expressed concern that rigid application of a regulation implementing LTV ratios would constrict credit, impose additional lending costs, reduce lending flexibility, impede economic growth, and cause other undesirable consequences" (OCC and others 1993). In 1999, regulators recommended limits on a bank's total holdings of loans with LTVs above 90 percent unless those loans had protection such as mortgage insurance, and they advised banks to be careful in managing the risk of high LTV loans.
The restoration of LTV ratios and other regulatory lending standards following the savings and loan crisis should probably be viewed as structural macroprudential policies intended to ensure safety during all phases of the credit cycle. That said, the legislation did implicitly give regulators the power to institute cyclical macroprudential policies using these same tools.
Margin requirements set minimum investment levels for securities investors, based on a percentage of the purchase price. These are essentially limitations on the investor's leverage. For example, the current 50 percent margin for equities sets the maximum leverage at 2-to-1, representing the ratio of a stock's purchase price to the minimum margin required.
Countercyclical margins and haircuts are often cited as important macroprudential tools for future use. The inherently procyclical nature of private margin requirements, in which margins increase sharply during financial turbulence, thus automatically forcing a round of fire sales, deleveraging, and still tighter margins acts as a natural amplification mechanism for financial shocks. Leaning against this cycle could, in principle, stabilize the financial system. In addition, authorities might contemplate increasing margin requirements during periods of rapidly rising asset prices. This could decrease speculative excesses or, at the least, increase the resilience of the financial system to a fall in asset prices. As will be seen below, mandatory margin requirements were used in exactly this fashion on multiple occasions in the U.S., clearly representing cyclical macroprudential actions in today's framework.
Prior to the 1929 stock market crash, margin requirements were subject only to self-regulation by stock exchanges. Congress explicitly gave the Federal Reserve the authority to set margin requirements in the 1934 Securities Exchange Act to prevent a recurrence of the perceived excesses in leverage used by investors during the 1920s. For 40 years, the Federal Reserve manipulated margin requirements in order to counter shifts in stock market credit, and steadfastly defended the value of the practice. It stopped doing so for several reasons. Most significantly, market innovations since the 1930s had vastly expanded the options for investors to leverage themselves, through derivatives or through other sources of credit, reducing the effectiveness of the tool at addressing stock market leverage. The Federal Reserve has left the margin requirement steady at 50 percent for nearly four decades.
Federal stock margin requirements had their origins during the Great Depression, which many in the public and Congress blamed on the stock market bust, although the causal links today remain unclear. A widely held view was that the stock market boom and bust had been fueled by excessive credit creation outside the banking sector in what some called "bootleg banking" (bringing to mind the businesses that have been more recently dubbed "shadow banking").18 That credit creation took place largely in the century-old "call loan" market, in which banks had traditionally extended short-term credit to stock brokers, collateralized by stocks and bonds.19 Many argued that margin lending was poorly regulated and excessive compared to other countries, and that this had contributed to the boom and bust in stock prices.20 Both brokers' loans and market capitalization on the New York Stock Exchange more than doubled between 1926 and the 1929 peak. A chart of loans to brokers illustrates that the growth in lending by nonbanks was coterminous with the growth in stock market capitalization.
Following the market crash, Congress in the Securities Exchange Act of 1934 gave the Federal Reserve the power to set margin requirements, in part to prevent another credit-backed stock market bubble from emerging.21 Congress concluded that credit-financed speculation had diverted resources from more productive uses and that "such activities created or reinforced tendencies for `bubbles' to occur in the stock market, with share prices first rising well above intrinsic values, and then collapsing as speculators with highly leveraged positions rushed to sell and as those providing securities credit called the loans."22
Responding to the statutory mandate, the Federal Reserve introduced margin requirements under its Regulation T in 1934. Between 1934 and 1974, the Federal Reserve changed the initial margin requirement a total of 23 times in response to market fluctuations. The central bank argued that margin requirements were effective in achieving the statutory purpose of preventing "excessive use of credit for the purchase or carrying of securities." Call loans and margin lending declined dramatically during the 1930s and never returned to the prior levels; in 1946 the New York Stock Exchange closed its call desk (Federal Reserve Staff 1984, 134). During the market boom of the mid-1930s, nonbank loans to brokers were minimal and margin lending overall rose less dramatically than in the 1920s period. The Federal Reserve's public materials advocated the benefits of stock market credit controls.23 The memory of the crash also made the measure popular relative to other measures of government credit control.24
In the beginning, the Federal Reserve was "extremely lenient" in its application of Regulation T, apparently due to the low level of stock market credit at the time the regulation was introduced in 1934. It set the margin requirement initially at about the same levels as a rule recently introduced by the New York Stock Exchange (Federal Reserve Bank of Richmond 1953, 27). In 1936, the Federal Reserve raised the margin requirement for the first time in response to increasing stock market activity, from 45 percent to 55 percent. At the time, it noted that the tool of manipulating margin requirements differed from its other countercyclical tools in that it addressed the demand for credit rather than the supply.25 Also in 1936, as banks had begun once again to increase their lending on stocks, the Board issued Regulation U, extending the scope of margin requirements to lending by banks, "in order to place borrowing for speculative purposes, whether from brokers or from banks, on as nearly an equal basis as the law and the differences in the nature of the enterprises would permit, and in order to place the Board of Governors in a better position to control a speculative expansion" (Board of Governors 1936, 32).
Federal Reserve decisions on Regulations T and U followed a consistent pattern. A 1953 Richmond Federal Reserve Bank study observed that: (1) Board decisions to change margin requirements had always "included consideration of the general credit situation" and, (2) the Board had only raised margin requirements "at a time when there had been recent rapid increases in the level of stock prices accompanied by increases in stock market credit," and had only lowered them "under conditions of declining security prices and decreasing volume of stock market credit" (Federal Reserve Bank of Richmond 1953, 27).
For example, in 1945, the Federal Reserve, facing a boom in stock market prices and increasing use of margin credit, boosted the margin requirement in a series of measures from 40 percent to 100 percent. In its 1945 annual report, the Board reported that the initial increase from 40 to 50 percent "had little observable effect, either on the growth in stock market credit or on the course of stock prices, but it did operate to reduce somewhat the proportion of trading in stocks that consists of margin trading. After the requirements were raised in July to the 75 per cent level, however, the upward trend of stock market credit was reversed notwithstanding a further sharp increase in stock prices, the proportion of margin trading was further reduced, and margin traders sold more securities than they bought. This afforded evidence of the potency of margin requirements as an instrument of credit policy, the most impressive evidence in fact that has been afforded since the instrument was brought into use, by congressional mandate, in 1934" (Board of Governors 1945, 25).
Since 1974, the Federal Reserve has left the margin requirement static at 50 percent, taking the view that it was no longer effective and that it didn't affect volatility and prices. With innovations in the derivatives markets, investors had other options for achieving leverage on equity investments, and the Federal Reserve's staff research suggested it was not effective in addressing stock market volatility.26 Nonetheless, there have been periodic calls for a return to active policy. Following the 1987 stock market crash, official reports by the SEC and the New York Stock Exchange argued that manipulation of margin requirements could be an effective tool in controlling market fluctuations and that low margins tend to increase market volatility, contradicting the Federal Reserve's research (Kupiec 1998). Again, during the 1990s technology stock boom, when the ratio of margin credit to New York Stock Exchange market capitalization hit its highest level since the 1930s, some economists called on the central bank to respond as it would have in the past (Shiller 2000). Federal Reserve Chairman Alan Greenspan consistently argued against doing so - because margin debt had become very small relative to market capitalization, because options and derivatives afforded investors with other ways to use leverage, and because the history of the Federal Reserve's active use of Regulation T suggested it was not effective at affecting prices or volatility in equity markets (Greenspan 2002).
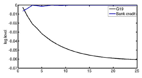
The Federal Reserve's countercyclical Regulation T and U adjustments may have been successful at reducing stock market lending; margin credit relative to market capitalization generally declined after Federal Reserve moves to tighten Regulation T and U margin requirements, and rose after moves to ease (Figure 1). Even since 1974, stock market capitalization and margin credit have continued to move together. Still, Kwan (2000), using a Granger-causality test, found that the growth in stock market capitalization between 1971 and 1999 preceded the growth in margin credit; there was no evidence that the growth in margin credit had fueled stock market gains. Meanwhile, several authors have illustrated that margin requirements were not effective in reducing stock market volatility or moderating price cycles (Kupiec 1998). The 1953 Richmond Federal Reserve study observed that, while "it is generally conceded that margin requirements have affected the flow of credit to the stock market for speculative trading," "[t]here is some question as to the effect of margin requirements on stock prices and the volume of new flotations; there is no clear evidence that margin requirements have been a determining factor in either instance" (Federal Reserve Bank of Richmond 1953, 20).
For the purposes of countercyclical policy, the experience with margin requirements provides a mixed message. The policy appears to have had some success at restraining the amount of margin credit for cash purchases of equities, but its success at second-order goals, such as reducing market volatility or limiting asset price booms, remains unproven.
As noted above, banks and thrifts over the years were subject to restrictions on the types of loans they could hold in portfolio; Congress and regulators gradually eased those restrictions for a variety of reasons: to keep up with changing thinking about what constituted "safe" lending, to
affirmatively promote lending, or to help specific classes of financial institution compete. At times over the 20
century, Congress, the Administration, and the Federal Reserve also
imposed "voluntary" restraints on banks' portfolios or the growth in those portfolios in order to address short-term macroeconomic concerns. Such restraints tended to depend on the definitions of loans extended for "speculative" or "non-productive" ends. This section will briefly describe
those episodes of restraint. Efforts that were primarily aimed at supervised institutions are reserved for the final section on supervision.
1947. Shortly after Congress allowed Regulation W to expire, the central bank on November 1, 1947, asked bankers to exercise restraint voluntarily. The effort did not involve quantitative targets. But, preferring voluntary restraint to mandatory controls, the American Bankers Association responded by sponsoring an organized effort by the country's 15,000 commercial banks to restrain inflationary bank credit expansion. "To the extent that individual banks restrict voluntarily their lending and investing programs, anti-inflationary monetary and supervisory policies pursued by the Federal Reserve System and the Treasury are reinforced and made more effective. Such voluntary action, to be effective in restricting credit expansion, requires the adoption by individual banks of rigid standards in all lending operations, with a view to preventing further expansion in the total volume of bank deposits as well as avoiding loans that may involve a high degree of risk" (Board of Governors 1947, 6-7). The request was accompanied by a letter from all of the federal financial supervisors, as noted below.
1951-1952 (Korean War). During the Korean War, Congress gave the Federal Reserve the authority to establish "voluntary" credit restraints in the Defense Production Act of 1950. As these restraints operated on the supply of credit, they complemented the demand-side controls on lending terms that were in place at the time under Regulations W and X.
In September, 1950, President Truman issued an executive order delegating the authority to the Federal Reserve to set such restraints on any type of business involved in extending credit (Truman 1950). On March 12, 1951, the Federal Reserve distributed a "request" to all financing institutions, including both banks and nonbanks. As in 1947, there were no quantitative targets, only qualitative preferences. The central bank asked lenders to limit unproductive loans, defined as loans that do not "commensurately increase or maintain production, processing, and distribution of essential goods and services." Lenders were asked to "screen loan applications on the basis of their purpose, in addition to the usual tests of credit worthiness." The Fed included two tests of speculation: "The first test of speculation is whether the purchase is for any purpose other than use or distribution in the normal course of the borrowers' business. The second test is whether the amounts involved are disproportionate to the borrower's normal business operations" (Federal Reserve Bulletin 1951 (March), 264-266).
To administer the Voluntary Credit Restraint Program, the Federal Reserve appointed a 12-member Voluntary Credit Restraint Committee representing four life insurance companies, four investment banks, and four commercial banks. Financial institutions were requested to keep records of individual loans and industry associations were charged with compiling the necessary data. The program was in place for about a year. In 1952, the Federal Reserve's authority to establish voluntary credit restraint programs under the Defense Production Act was terminated by Congress.
1965-1974. In the 1960s, the dollar faced devaluation pressures, despite a current account surplus, due to growing overseas private investment and high levels of military and foreign aid spending. Rather than shrink the money supply or take the dollar off the gold standard, the government imposed controls. President Kennedy created the Cabinet-level Committee on the Balance of Payments in 1962; its first measure, in 1963, was to impose an Interest Equalization Tax to discourage purchases of foreign securities.
In 1965, that committee recommended a comprehensive program, including "voluntary" lending restraints administered by the Federal Reserve, that sought to reduce net capital outflows by 15 to 20 percent below the 1964 level. The Voluntary Foreign Credit Restraint Program, announced on February 10, included the first-ever quantitative credit targets, an initial 5 percent ceiling on growth in foreign loans. Neither the President's message to Congress nor the Federal Reserve's public statements at the time referred to any statutory authority for the program; it was described as purely voluntary and there were no penalties for non-compliance (Johnson 1965). In January, 1968, President Johnson, by Executive Order, gave the Federal Reserve the authority to make the program mandatory, referring to wartime powers under the 1917 Trading with the Enemy Act (Johnson 1968), but the central bank chose to continue the program on a voluntary basis "in view of the degree of cooperation exhibited by financial institutions" (Board of Governors 1968, 57).
Like the voluntary program during the Korean War, the program applied to both bank and nonbank lenders. Preference was given to export finance, loans to Canada, and some developing country borrowers (Stockwell 1989, 23). Another complex administrative function was required, as nonbank financial institutions had never reported their activities to the central bank before, and rules governing eligible assets and exemptions became increasingly complex (Strauber 1970, 10-12, 87-89). For example, Congress passed legislation in 1971 exempting all export finance (Board of Governors 1971, 205). The longest voluntary credit restraint program in U.S. history was finally terminated in January, 1974, along with an easing of the Interest Equalization Tax and other balance of payments program (Board of Governors 1973, 226).
1966. In 1966, the housing sector faced a credit crunch while overall credit was growing rapidly. To address inflationary pressure, the Federal Reserve sought to slow growth in business loans by calling on banks to voluntarily moderate their lending. On September 1, the Board sent a letter to banks noting that total bank lending had grown at a 12 percent annual rate in the year to-date, while loans to businesses had grown at a 20 percent rate. The Board said it would limit access to credit at its discount window to banks that did not cooperate with the voluntary program (Board of Governors 1966, 103). As the economy slowed, the Board removed those restrictions on December 23.
1980. A central component of President Carter's credit control program was the "voluntary" Special Credit Restraint Program, under which all banks, bank holding companies, finance companies, and foreign bank branches were asked to limit credit growth to the 6 to 9 percent range that the central bank had previously targeted for money supply growth. Banks were also asked to avoid increases in commitments for support to commercial paper and other bank credit lines.
The central bank stated strong preferences in favor of certain sectors. Illustrating concerns that housing credit not be disturbed, the program did not cover savings and loan associations and credit unions, "in light of the reduced trend in their asset growth." Banks were asked to "maintain availability of funds to small business, farmers, homebuyers and others without access to other forms of financing," and "credit for automobiles, home mortgage and home improvement loans should be treated normally in the light of general market conditions." On the other hand, banks were asked to restrain credit card lending and other unsecured consumer loans. Also, the program discouraged the use of credit to support "essentially speculative uses of funds, including voluntary buildup of inventories by business beyond operating needs, or to finance transactions such as takeovers or mergers that can reasonably be postponed, that do not contribute to economic efficiency or productivity, or may be financed from other sources of funds." The definition of "speculation" also covered "financing of purely speculative holdings of commodities or precious metals" (Board of Governors press release 1980). At a Congressional hearing the following week, Volcker defined speculative credit as "someone who's not even in business goes out and acquires, let's say, a lot of commodities or precious metals or whatever for the purpose of speculating on price increases" (Volcker 1980, 38).
Banks and finance companies with assets above $1 billion were asked to submit monthly reports on their lending activities; smaller banks were asked to report quarterly. Certain large corporations were asked to report monthly on their commercial paper issuance. In response to a question from a Congressman, Volcker said the "voluntary" program wasn't "jawboning" so much as "backboning:" "We want to get the banks, in good faith, to begin making those tough decisions about what kind of loan is within this framework and what kind is not within this framework and saying no, if they have to. A bank is very reluctant to say no because of very obvious competitive pressures...But we are giving them, I believe, a strong incentive to say no when the occasion presents itself" (Volcker 1980, 38).
On May 22, Volcker sent a letter to bank executives noting, "Preliminary review of reports of large banks under the Special Credit Restraint Program, together with analysis of other banking data, now indicates that bank loans appear to be running comfortably within the 6 to 9 percent guideline" (Volcker, SR-618 1980). The letter noted that the Board had reduced the reporting requirements for large banks and discontinued reporting requirements for corporations. The voluntary program was terminated in July along with the special reserve requirements described below.
Governments require banks to hold cash and other liquid assets as "reserves," based on a percentage of deposits or other liabilities. Banks generally earn less interest on reserves than they can earn on longer-term assets, hence the term "reserve tax." That tax increases if reserves are in non-interest-bearing accounts at the central bank; from its founding in 1914 until 2008, the Federal Reserve was not allowed by statute to pay interest on reserve balances of banks that were members of the Federal Reserve System. Reserve requirements thus describe the ratio of required reserves to liabilities for different kinds of liabilities as well as the permissible assets to satisfy the requirements.
Most treatments of reserve requirements describe them as tools of monetary policy, along with open market operations and discount rates. Indeed, in the U.S., by setting a floor on the volume of reserves banks have to hold, reserve requirements influence the demand for federal funds and thus the equilibrium federal funds rate. Nonetheless, we include them in our taxonomy of macroprudential tools because they can, in principle, exert a direct effect on the supply of loans, while a change in the target federal funds rate affects both the supply and demand for loans. In practice, policymakers, even in modern times, have described changes in reserve requirements as motivated by a desire to control credit supply independently from the setting of monetary policy. For example, the 1992 decrease in reserve requirements was part of a coordinated program of government actions to ease what were perceived at the time to be excessively tight credit conditions.
Reserve requirements began as a measure to prevent banking panics; their use as a macroprudential tool began following the creation of the Federal Reserve System. The first reserve requirements were introduced by some state governments during the 1800s to ensure that state-chartered banks had sufficient liquidity (typically gold or other specie) to redeem circulating bank notes and to meet deposit withdrawals. In 1863, Congress introduced the first nation-wide reserve requirements in the National Bank Act for banks with national charters.
Despite these successive measures to increase liquidity in the banking system, banking panics remained a chronic problem, increasing in severity and culminating in the Panic of 1907. While requiring individual banks to hold additional reserves would indeed make idiosyncratic forced liquidations less likely, such requirements could never be sufficient to meet the wholesale redemption demands that would accompany a banking panic. By creating an official lender of last resort in the form of the Federal Reserve System charged with providing for an "elastic currency," Congress hoped to end the systemic liquidity shortfalls accompanying banking panics (Carlson 2013). Indeed, Robert Latham Owen, co-sponsor of the Federal Reserve Act of 1913, wrote: "It is the duty of the United States to provide a means by which the periodic panics which shake the American Republic and do it enormous injury shall be stopped" (cited in Carlson and Wheelock (2013)).
With the view that the presence of an official lender of last resort lessened the need for individual bank reserve requirements, Congress eased those requirements in the Federal Reserve Act in 1913.27
28 Under the Banking Act of 1935, Congress gave the Federal Reserve the authority to set reserve requirements subject to statutory ranges.29 Until 1980, reserve requirements were set by a number of regulators. The Federal Reserve set requirements for national banks and state-chartered member banks; state governments set requirements for non-member banks, generally below those for member banks; the federal
savings and loan regulator set a liquidity requirement, analogous to the reserve requirement. The 1980 Monetary Control Act gave the Federal Reserve authority to set reserve requirements for all depository institutions.
Use of reserve requirements as a general credit control. When Congress gave the Federal Reserve the power to raise or lower reserve requirements in 1935, the motivation was countercyclical. "It is essential to give the Board more authority in controlling credit conditions in view of the possibility of dangerous credit expansion on the basis of existing member bank reserves, and also in order to give the Board another instrument for easing credit conditions if at some time in the future that policy should become in the public interest" (Banking Act of 1935, 13).
In July, 1936, the central bank raised reserve requirements for the first time and, by May 1937, after additional hikes announced in January, the requirements stood at the new statutory caps. At the time, banks had built high levels of excess reserves. The central bank said that it meant to absorb excess reserves as a precautionary measure, noting that the Banking Act "places responsibility on the Board to use its power to change reserve requirements not only to restrict and minimize an injurious credit expansion or contraction after it has developed, but to anticipate and prevent such an expansion or contraction" (Board of Governors 1936, 14). As such, the increase in reserve requirements was not intended to contravene the policy of monetary easing that the central bank had pursued since the beginning of the Depression (Federal Reserve Bulletin 1938 (November), 971). The Board noted the following year that the move had had "no perceptible effect on the credit situation, and money rates continued low," partly because the Board had acted to mitigate the impacts of the increase by purchasing government securities through open market operations (Board of Governors 1937, 2, 6). By the middle of 1937, the Board was more concerned about a weak economic recovery and eased monetary policy by lowering discount rates; in the spring of 1938, it lowered reserve requirements slightly as part of President Roosevelt's program encouraging economic recovery (Board of Governors 1938, 22).
During and immediately after World War II, the Federal Reserve's ability to affect interest rates and credit conditions through monetary policy was subordinated to the Treasury Department's need to finance the war at a reasonable cost. As a result, the central bank, with support from Congress and the Administration, focused on other tools to achieve macroeconomic goals during this period. The Federal Reserve eased reserve requirements three times in 1942, held them steady through the war, and tightened three times in 1948 back to the statutory caps; between 1949 and 1951, it adjusted the requirements nine times, easing in 1949 and tightening in 1951. In 1947, while undertaking a voluntary credit restraint program, the central bank requested from Congress, but did not get, authority to impose a special temporary reserve requirement of 25 percent on demand deposits (Board of Governors 1947, 9).
Following the Federal Reserve's return to an independent monetary policy in 1951, manipulation of reserve requirements became a frequent supplementary tool when the central bank sought to make credit more or less available in the economy. In conjunction with tighter monetary policy and other specific credit measures described elsewhere in this report, the Federal Reserve raised reserve requirements in 1966-1969, 1973, and 1979-1980.
Reserve requirements were subject to regulatory arbitrage throughout the 1960s and 1970s, as banks developed new types of funding instruments to continue lending and to avoid the so-called reserve tax, such as commercial paper, Eurodollars, repurchase agreements or repos, and large-denomination certificates of deposits (CDs).30 Many of these instruments would be christened "shadow banking" during the 2007-2009 financial crisis.
In response, the Federal Reserve began to impose reserve requirements on these instruments as well. In July 1969, it imposed reserve requirements on repos to "forestall the recent and contemplated use by some member banks of repurchase agreements to avoid reserve requirements and the rules governing payment of interest on deposits."31 Under the revised Regulation D, repos would be treated as time deposits, subject to the then-active 6 percent reserve requirement. Net repo borrowings by the banking sector fell from $850 million on June 30 to $200 million by the end of the year (Board of Governors 1969, 18, 23).
Also in 1969, to address the use by some banks of their overseas branches to skirt reserve requirements by borrowing Eurodollars, the Board set a 10 percent marginal reserve requirement on new bank borrowings from overseas branches and on sales of assets by member banks to their overseas branches (Board of Governors 1969, 85). A year later, the Board raised those requirements to 20 percent; the Board lowered them to 8 percent in 1973, in line with the requirement then in force for large certificates of deposit.
At the central bank's request, Congress in 1969 gave the Federal Reserve authority to apply reserve requirements to commercial paper issued by member banks or their affiliates.32 The central bank set the initial reserve requirement on commercial paper at 5 percent in August, 1970 (Board of Governors 1970, 6:V). The volume of outstanding commercial paper issued by affiliates of banks fell by $5.2 billion by the end of the year.33 During the 1970s, the Federal Reserve continued to treat commercial paper as a type of deposit, subject to the same reserve requirements that it imposed on large certificates of deposit and time deposits.
In 1973, in conjunction with other measures to restrain bank credit growth under an anti-inflationary program, the Board raised the marginal reserve requirement on large CDs and bank-related commercial paper from 5 percent to 11 percent. In an unusual appeal, Chairman Arthur Burns wrote to the presidents of the largest 190 nonmember banks and 100 foreign-owned banks asking them to voluntarily abide by the reserve requirements; it remained a serious concern of the Federal Reserve that its statutory authority over reserve requirements extended only to national banks and other member banks (Board of Governors 1973, 87-90). As economic activity contracted and CD and CP issuance slowed, the Board removed these marginal requirements by mid-1974.
Higher reserve requirements also played a role in the Federal Reserve's aggressive monetary tightening in October 1979. The Board added a marginal reserve requirement of 8 percent on wholesale liabilities including large time deposits, Eurodollar borrowings, repurchase agreements backed by government or agency collateral, and federal funds borrowings. The following March, as part of its credit control program, the Board raised the marginal requirement on wholesale liabilities to 10 percent. It lowered the requirement to 5 percent in June and eliminated them in July.
The central bank also lowered reserve requirements to complement monetary easing. In 1990 and 1992, the Federal Reserve lowered reserve requirements explicitly in conjunction with efforts to promote credit availability. In removing the reserve requirement on nontransaction deposits at the end of 1990s, the Federal Reserve noted: "[T]he current 3 percent requirement has placed depository institutions at a disadvantage to other providers of credit, spawning efforts to circumvent the requirement. The Board took action at this time also in response to mounting evidence that commercial banks have been tightening their standards of creditworthiness...Lower reserve requirements at any given level of money market interest rates will reduce costs to depository institutions, providing added incentive to lend to creditworthy borrowers" (Federal Reserve Bulletin 1991 (February), 95). In 1992, the Board lowered the reserve requirement on transaction accounts from 12 percent to 10 percent, with a similar justification (Federal Reserve Bulletin 1992 (April), 272).
Use of reserve requirements as a selective credit control. Manipulating reserve requirements affects the liability side of bank balance sheets, without regard to their asset composition. Still, the tool affected the allocation of credit by impacting different types of institution differently. When the Board raised reserve requirements in the 1960s, smaller banks tended to feel the impact more immediately because they did not have access to the wholesale funding sources available to larger banks. The imposition of reserve requirements on those new funding sources addressed that problem in part by reducing the benefits to larger banks of switching to new liabilities. Also, to ease the burden of reserve requirements on smaller banks, in 1966 the Board started to vary requirements by the size of bank, using the size of deposits as a proxy.34
The regulator of savings and loans, meanwhile, subjected those institutions to liquidity requirements that were analogous to the Federal Reserve's reserve requirements, starting in 1950. The Federal Home Loan Bank Act of 1950 gave the regulator the authority to set liquidity requirements between 4 and 10 percent.35 By the late 1960s, the FHLBB's policy was generally to reduce requirements when savings declined, to make funds available for mortgage lending, and to increase requirements when funds seemed abundant.36 However, studies at the time showed that FHLBB moves to ease the liquidity requirement during the 1968-1969 and 1973-1974 episodes, in which thrifts were squeezed for funds by deposit ceilings, had "at most a limited, positive impact on mortgage lending" (Interagency Task Force on Thrift Institutions 1980, 41).
To affect credit allocation more directly, the Federal Reserve Board at times received proposals to vary reserve requirements based on the type of loan or asset that banks held.37,38 In 1969, as part of its measures to address banks' Euro-dollar borrowings, the Board set a 10 percent marginal reserve requirement on loans extended by overseas branches to U.S. residents; in 1971, the Board amended that regulation to permit banks to count, as part of their reserve-free base, investments by their foreign branches in Export-Import Bank securities issued by the Treasury (Board of Governors 1969, 85) (Board of Governors 1971, 71-72).
Federal Reserve Governor Andrew Brimmer proposed more extensive use of asset-based reserve requirements. First, in February 1970, he proposed a supplemental reserve requirement on loans extended by US banks to foreign borrowers to replace the "voluntary" foreign credit restraint program, which had been in place since 1965 to address the balance of payments problem. He argued at the time that the use of reserve requirements would be more market-oriented than the voluntary restraints, which relied on ceilings fixed by the Federal Reserve.
Later that year, Brimmer proposed a major policy overhaul under which the Federal Reserve would impose a supplemental reserve requirement based on loans in order to more directly address credit expansion in specific sectors,39 and to achieve a broader social agenda. "In fact, any array of loan priorities could be adopted and the reserve requirement scaled accordingly--depending on the changing needs of public policy."40,41 The Federal Reserve never implemented proposals to tie reserves directly to specific asset types to address social policy goals of the type promoted by Brimmer, although the idea has occasionally surfaced since then in the popular dialogue (Pollin 2009), (D'Arista and Boyce 2002).
The credit controls of 1980. Reserve requirements were the most significant tools when the Federal Reserve, at the President's request, invoked the 1969 Credit Control Act to reinforce its anti-inflation program. As noted, the Credit Control Act allowed the Board, with Presidential authorization, to apply the new restrictions on any type of company, including nonfinancial corporations, thus addressing the Board's longstanding concern about nonbanks.
The program, which was announced in March and phased out by August, had two unique aspects taking advantage of that law. First, the Federal Reserve imposed an unprecedented asset-based reserve requirement requiring all lenders to hold a special deposit of 15 percent on increases in specific types of consumer credit, which it lowered in May to 7.5 percent. The measure aimed to address inflation specifically in the consumer sector: like the coterminous Special Credit Restraint Program, the special reserve requirement covered credit cards, other forms of unsecured revolving credit, and personal loans, but not mortgages, home improvement loans, and automobile loans. The Board at the time estimated the consumer credit measure would affect more than 10,000 lenders across the country; all creditors with $2 million or more of covered credit were required to file a base report by April 1 followed by monthly updates. Thrifts and credit unions would hold special deposits with their regulators; all others, including commercial banks, finance companies, and nonfinancial corporate lenders (for example, "retail establishments, gasoline companies, and travel and entertainment card companies"), would hold special deposits with the Federal Reserve (Board of Governors press release 1980).
Second, the central bank imposed the only reserve requirement it has ever applied to money market funds. They were required to hold a special deposit of 15 percent on increases in their total assets, also later lowered to 7.5 percent. Money market funds were also required to file monthly reports.
At the time, the Federal Reserve viewed the measures as "quite limited" compared to the tools it had used in the past and which were allowable under the Credit Control Act (Volcker 1980). It was surprised at the size and speed of the response among borrowers and lenders. Uncertainty about the program led to a broad-based decline in credit activity, in consumer credit as well as in autos and mortgages. Consumers responded to the President's call by voluntarily borrowing less.42 Board Vice Chairman Preston Martin told Congress, two years later: "Some lenders, fearful of violating Board guidelines, drew back from the credit markets, cutting sharply their credit extensions, others used the credit restraint program as the occasion for accelerating a tightening of loan terms that had been in train for some time" (Martin 1982, 485). The Board quickly reversed its decisions, removing the restrictions completely by August. By the end of 1980, Congress had terminated the Credit Control Act, effective in June 1982 - ending four decades of debate and intermittent experimentation with selective credit controls (P.L. 96-508 1980).
Congress debated a bill in 1982 that would have resurrected the Credit Control Act, but it was opposed by the Federal Reserve as well as the Administration and it did not pass. Martin testified that the Board no longer believed credit controls were good policy. "Our experience with the administration of controls for a brief period in 1980 amply demonstrated the difficulties encountered in the application of credit controls...The ability of credit controls applied in this country to achieve their intended effects over any extended period is limited, and the costs to borrowers, lenders, and society as a whole from attempts to use controls to combat inflation or unemployment could become quite sizable."43 Martin noted the challenges for credit control measures generally: credit activity tends to shift to unregulated lenders; the administration of controls demands a substantial bureaucracy, rulemaking authority, and enforcement mechanisms; and controls create "distortions in resource allocation and inefficiencies that inevitably result when regulatory mandate is substituted for market decisions" (Martin 1982, 484).
States introduced the first ceilings on the rates that banks could pay depositors in the early 20
century as an element of state deposit insurance programs. The Federal Reserve Act
was amended in 1927 to limit the rates paid by national banks to the maximum allowed to state banks in each state. The Banking Act of 1933 gave the Federal Reserve the authority to set maximum rates on time and savings deposits for member banks, which it did shortly thereafter under its Regulation
Q; the 1935 Act extended that authority to the Federal Deposit Insurance Corporation (FDIC) for non-member insured banks. Meanwhile, interest rate ceilings did not apply to savings and loan institutions and mutual savings banks until 1968. There was a view that these institutions should receive a
competitive advantage over commercial banks because of their mission to provide credit for residential housing.
There were several justifications for the introduction of federal interest rate ceilings in the 1930s. First was to prevent the unwise competition that many believed drove the high-risk lending that had resulted in widespread bank failures.44 Second was to promote lending at reasonable rates.45 Third, the prohibition against paying interest on demand deposits specifically reflected the view that demand deposits had drawn funds from country banks to city banks to support stock speculation.46
In the 1960s and 1970s, Regulation Q became an important supplement to monetary policy, acting to constrain banks' ability to attract deposits and therefore helping to limit credit expansion. However, Regulation Q had important side effects on the allocation of credit, because large banks could access alternative sources of funds not available to small banks and thrifts. During that period, the Federal Reserve attempted to manipulate Regulation Q ceilings to cushion the impacts on certain sectors, particularly housing, but this was not seen to be effective.
Pre-1966: Accommodation. Shortly after receiving the authority to do so, the Board introduced Regulation Q with a 3 percent ceiling rate on all time and savings deposits in November, 1933. At the time, banks and thrifts faced little competition for depositor funds from short-term securities, which paid much lower rates than deposit accounts, so the main impact of the cap was to limit competition among banks and thrifts for depositor funds.47 In February, 1935, the Board lowered the ceiling to 2.5 percent in response to a further decline in market rates; the justification was to make it easier for banks to lend, and therefore promote economic recovery, by reducing their cost of funds. "The decrease in rates on time deposits should have a tendency to bring about a decline in the cost to borrowers and to encourage depositors to seek investment for their idle funds. A more favorable capital market may be expected to create a more favorable mortgage market as well as encourage refunding operations and the undertaking of new capital projects generally, a development essential to recovery."48
In January, 1936, the Board introduced a graduated scale for time deposits. The purpose of this policy was to mitigate the maturity transformation risks of bank activity by encouraging banks to extend maturities of their deposits in line with the longer-term nature of their loans. That was the only change between 1935 and 1957; Regulation Q was virtually forgotten for two decades, as market interest rates remained below deposit rate ceilings.
As interest rates rose during the 1950s, Regulation Q began to bind - that is, rates on securities rose above the ceiling deposit rates, making it more lucrative for depositors to purchase securities than to hold deposits.49 Effective at the beginning of 1957, the Federal Reserve raised rates for the first time, to prevent the regulation from becoming a binding constraint on bank balance sheets. The maximum rate was raised from 2.5 percent to 3 percent, for all savings deposits and for time deposits with maturities of 6 months or more. "The Board concluded that in a period of heavy demands for funds and a relatively high structure of interest rates generally, it would be desirable to permit individual member banks greater flexibility to encourage the accumulation of savings than was available under the existing maximum permissible rates" (Board of Governors 1956, 53).
Market rates rose again in 1960 and 1961, and the Federal Reserve again responded by raising Regulation Q ceilings, effective at the beginning of 1962. The Board split the ceilings more finely, allowing for higher rates on savings and time deposits with maturities of more than one year.50 It also said the ability to attract long-term savings with higher rates would "give banks greater assurance that they could invest a larger portion of their time deposits in longer-term assets" (Board of Governors 1961, 103). Between 1963 and 1965, the Federal Reserve Board raised Regulation Q ceilings three times in conjunction with discount rate hikes, in order to mitigate the impact of tighter monetary policy on the ability of commercial banks to raise deposits and extend credit.51
1966-1986: Constraint and selective application to promote housing. The Federal Reserve's policy on Regulation Q changed significantly in 1966, following a credit crunch that accentuated concerns about the allocative impacts of the regulation on small banks and thrifts and, by extension, the lending environment for small businesses and residential mortgage borrowers. Those concerns first emerged as Regulation Q became binding in the 1950s.52 In 1961, savings and loans were paying an average "effective" rate of 3.92 percent, compared with the Regulation Q ceiling of 3.00 percent that applied to commercial banks (Ruebling 1970, 36). It was argued that Regulation Q should be manipulated to protect the spread advantage for thrifts. The Federal Home Loan Bank Board (FHLBB), the supervisor of savings and loans from 1934 to 1989, imposed informal ceilings on dividends paid by savings and loans, generally held at 25 or 50 basis points above the Federal Reserve's rate for banks.
Market interest rates rose sharply in 1965 and 1966: the three-month Treasury bill, for example, rose from 3.84 percent in September 1965 to 5.37 percent in September 1966. With the ceiling on savings deposits set at 4 percent, banks and thrifts faced a funding crisis.53
A Congressional hearing in 1966 focused on the competition for deposits between banks and thrifts and the difficulties faced by small business and residential borrowers relative to large corporate borrowers. Based on those concerns, Congress passed the Interest Rate Regulation Act of 1966 with two broad goals. First, to promote lending for residential mortgages, Congress gave the FDIC and FHLBB the authority to set interest rate ceilings on deposits at mutual savings banks and savings and loans, respectively, and also gave the Federal Reserve the authority to set different rates for different classes of deposits. Regulators now had the ability to set interest rate ceilings slightly higher for thrifts than commercial banks, to promote the flow of credit to residential mortgages. This policy merely made formal the informal ceilings of the FHLBB. Second, in light of the high interest rate environment that was crimping profits for all depository institutions, Congress also asked the supervisory agencies to seek to bring about lower deposit rates to the extent feasible.
In July, shortly after that Act was signed, the Federal Reserve imposed a 5.5 percent ceiling on single-maturity CDs and lowered the ceiling rates on time deposits. The Federal Reserve also introduced lower ceiling rates for deposits smaller than $100,000 in order to ease competition for small banks and thrifts. "The System's reason for not raising the ceiling was specifically to reduce banks' ability to make business loans" (Romer and Romer 1993, 78).
However, the result of the measure was that Regulation Q interest rate ceilings became more binding, and the 1966 policy changes represented a significant tightening on both banks' and thrifts' ability to raise deposits. The impact was uneven and the policy change failed to promote the flow of deposits to small banks and thrifts. Rather, it had the opposite effect. Large banks were more nimble in developing alternative sources of funds through markets not available to small banks and thrifts. Also, the constraints on rates paid on deposits worked to the advantage of financial institutions and markets, such as farm credit banks and finance companies, not subject to the caps.
To continue lending, large banks sold securities and increased their borrowing through other sources that were not covered by Regulation Q or Regulation D, particularly Eurodollars and commercial paper. Small banks and thrifts, with fewer options, pulled back more. Nationally, from May to November 1966, S&L deposit growth was only 2.3 percent per annum, vs. 11 percent over the previous four and a half years; in the second half of 1969 it was 1.6 percent, vs. 5.4 percent over the previous year (Ruebling 1970, 36).
In 1968, the Federal Reserve again allowed Regulation Q to become binding. Large banks proved even more adept than they had been in 1966 at finding non-deposit sources of funds in order to continue lending (Romer and Romer 1993, 79). The Federal Home Loan Banks tried to ease the funding pressure on thrifts by extending credit at a relatively cheap rate, financed by selling government-backed securities. This cushioned the impact of binding interest rate ceilings compared to 1966. Time and savings deposits declined by $10.7 billion between December 1968 and 1969. Liquidity weakened for banks during periods when Regulation Q was binding, measured by the ratio of loans to deposits.
In 1973, the Federal Reserve removed the Regulation Q ceiling on CDs. While Regulation Q ceilings on savings deposits continued to bind during the 1970s, banks increasingly relied on CDs to ease the pressure during periods of monetary constraint. For example, the Federal Reserve aggressively tightened monetary policy in 1973 and 1974, raising the federal funds rate from 5 percent in late 1972 to close to 13 percent by July 1974. The Regulation Q ceiling for savings deposits was then 5 percent for banks and 5.25 percent for thrifts, but CD rates were not capped. As a result, savings deposits declined while issuance of CDs grew rapidly.
Money market mutual funds posed significant competition to banks and thrifts in the late 1970s. In 1978, the Federal Reserve relaxed Regulation Q ceilings, authorizing banks to issue large-denomination money market certificates, which had floating interest rate ceilings pegged to six-month Treasury bills. The Federal Reserve's aggressive monetary tightening in 1979 and 1980 led to substantial outflows from savings accounts subject to Regulation Q.
In March 1980, Congress eliminated Regulation Q in the Depository Institutions Deregulation and Monetary Control Act because it had failed to reduce excess competition and the 1966 changes had failed to promote housing credit (DIDMCA 1980). The ceilings were gradually phased out by 1986.
Capital is a fundamental measure of a financial institution's solvency, measured in simple terms as the excess in the value of its assets less the value of its liabilities. Capital is intended to protect the company against unexpected losses. Savings and loan institutions were subject to minimum capital ratios that were mandated by statute. Prior to the 1980s, nationally chartered commercial banks had capital requirements set in dollar terms but not as a ratio to total assets; capital adequacy was evaluated by examiners on a case-by-case basis and subject to subjective judgment. Bank regulators introduced minimum capital ratios in the 1980s, culminating in the first Basel Accord, which set the first international capital standard for banks.
Supervisors have never instituted a countercyclical capital regime, in which capital requirements would explicitly fluctuate with the credit cycle. Supervisory forbearance programs during the 1980s to help troubled banks muddle through a difficult period focused particularly on easing capital standards. Supervisors exercised forbearance - temporarily suspending their established safety-and-soundness standards - in several ways. A particularly notable and coordinated program of forbearance was put in place for savings and loans (S&Ls) in the 1980s. In 1982, the tangible capital of the industry was only 0.5 percent of assets, having fallen from 5.3 percent of assets in 1980.54 The administration opposed the use of government funds to support the industry and was concerned about alarming the public by closing a large number of S&Ls (FDIC 1997, 177). There were many government officials, in Congress and at the regulator, who believed that the S&Ls' apparent insolvency was merely an "on paper" loss that would reverse itself as soon as interest rates returned to lower historic levels (FDIC 1997, 173).
Instead, in the face of widespread insolvencies, the S&Ls were deregulated. In two laws, Congress expanded S&Ls' investment powers, removed interest rate caps, eliminated the previous statutory limit on loan-to-value ratios for construction loans, and gave the FHLBB the authority to lower the capital standard. The FHLBB soon did lower the capital standard from 5 percent to 3 percent.55 It also revised its regulatory accounting rules to make the industry appear more solvent: most significantly, the FHLBB liberalized the regulatory accounting treatment of goodwill, which is an accounting asset that firms are typically allowed to hold to reflect the amount by which the purchase value of an asset exceeds its fair value. In 1982, the FHLBB allowed S&Ls to amortize goodwill over 40 years rather than the previous 10, a decision that had the intended effect of encouraging healthy S&Ls to acquire insolvent ones without support from the S&L insurance fund. This policy often had disastrous unexpected consequences.56
Following these and other deregulatory measures, the industry grew rapidly between 1982 and 1985, with assets rising from $686 billion to $1.1 trillion. New S&L charters were issued in record numbers. S&L portfolios shifted dramatically from residential mortgages to more risky asset classes such as commercial mortgages, land loans, and even equity securities that the new rules allowed. The FHLBB did try to curb the rapid asset growth with new regulations at the end of 1984, but it was too late to address the exposures that S&Ls had already taken, particularly in a number of overbuilt commercial real estate markets. Ultimately, when prices in many regional real estate markets collapsed, the failure of the S&Ls cost an estimated $160 billion, including $132 billion from federal taxpayers. The commission Congress created to investigate the crisis estimated in 1993 that it would have cost the FSLIC only $25 billion to close these institutions had it acted in 1983 (FDIC 1997, 169).
Other forbearance programs--whether by luck or design--fared better, including programs aimed at thrifts, commercial banks with large exposures to Latin America or agricultural loans. Nonetheless, in 1991, Congress sought to put an end to regulatory forbearance in capital standards by creating "prompt corrective action" in the Federal Deposit Insurance Corporation Improvement Act.57
The aim of prudential supervision is to preserve the stability of the financial sector. There has always been a countercyclical element to that task, most obviously during economic expansions, when supervisors have on occasion warned institutions of excesses in specific markets and the risks they would face in the event of a bust. In economic downturns, supervisors have been called on to promote lending and address perceived conservatism among bankers and their examiners; at times, they have exercised forbearance - easing of standards - to help institutions through crisis periods in order to promote financial stability.
Meanwhile, supervisors are frequently criticized for acting pro-cyclically, underestimating risks during periods of credit expansion and overestimating risks during deleveraging; that criticism surfaces more often during downturns, when credit is hard to come by and examiners are seen as excessively cautious. To some extent, it should be appropriate for supervisors to adjust risk measures in response to changing risk conditions. On the other hand, supervisors, like banks and other market participants, may be willing, during an expansion, to believe that risks are falling when firms' profits are high and reported credit delinquencies are low; and, during a downturn, they may be willing to believe risks remain high even after losses have been fully realized. Credit availability measures during downturns in the 1990s and 2000s sought to mitigate that procyclical bias. More aggressively, Marriner Eccles, Chairman of the Federal Reserve Board from 1934 to 1948, advocated explicitly loosening examination standards during downturns.58
The following discussion focuses on supervisory guidance, which is a formal communication by supervisors to examiners and to the entities it supervises, as well as less formal letters describing supervisory policies. It does not include statutory rules or regulations that are issued under statutory authority (discussed elsewhere in this section).
Supervisory guidance and moral suasion to curtail lending in booms. Prudential supervisors mandated with protecting the safety and soundness of individual institutions should, and have, taken action to address credit market excesses. For the Federal Reserve, those measures have often supported broader macroeconomic goals. For example, in 1919, 1927-1929, 1947, 1966, and 1973, the Federal Reserve issued statements of concern about banks' credit excesses as part of its broader efforts to fight speculation and inflation using monetary policy, sometimes in conjunction with other supervisors. In other cases, most notably in the 1990s and 2000s, Federal Reserve in conjunction with other supervisors issued statements and guidance in an effort to address perceived credit excesses, often explicitly noting cyclical concerns, but outside the context of monetary policy.
The Federal Reserve enlisted supervisors in its efforts to dampen the credit expansion that followed World War I, resorting to "direct pressure" on banks to confine the extension of credit to productive rather than speculative uses. In 1919, a Board memo described "supervisory restrictions on the use of credit particularly for speculative purposes through close contact and cooperation of leading member banks with the policies and purposes of the reserve banks" (Harris 1933, 201). Federal Reserve and other officials believed they could use supervisory authority and moral suasion to address specific sectors selectively, whereas the typical monetary policy tools had more widespread impacts on the credit markets.
By mid-1927, stock market speculation was a prominent issue in policy discussions. Stocks rose 98 percent over 1927 and 1928, while loans to brokers and dealers grew rapidly. The Federal Reserve again enlisted supervisors, bringing "direct pressure" on individual banks to restrict call loans (Federal Reserve Bank of Richmond 1953, 17). In February, 1929, the central bank issued a strong statement decrying speculation, and saying that the Federal Reserve would refuse to lend at its discount window to banks that made call loans on stock market securities.59 The measures were successful in that member banks, largely those outside New York, cut down the proportion of credit used for stock market loans; New York banks had already curtailed loans to brokers (Meltzer 2003, 239). In the following seven weeks, brokers' loans by banks declined, but total loans to brokers secured by stocks and bonds rose. Most of the lending came from corporations and other nonbanks, attracted by interest rates of 9 or 10 percent; the program could not prevent them from borrowing from banks to lend to brokers (Meltzer 2003, 251).
During and immediately following World War II, macroeconomic concerns about excessive credit creation promoting inflation were in sync with macroprudential and microprudential concerns about the risk of a cyclical deterioration in lending standards and the potential impact on individual financial institutions.60 Supervisors chipped in with a November 24, 1947, interagency statement urging banks to "exercise extreme caution in their lending policies," continuing: "Under existing conditions...the banks should curtail all loans either to individuals or business for speculation in real estate, commodities or securities."61Federal Reserve Bulletin 1947 (December),(1465). The Federal Reserve also reported: "Past experience has clearly shown that many problems and subsequent losses have their origin in assets acquired during boom conditions such as prevailed during 1947. High levels of business activity tend to obscure underlying weaknesses in bank assets and to increase the difficulty of their proper appraisal both by examiners and by managements. During the year there were some instances of deterioration in the quality of loan portfolios, particularly in cases where the managements aggressively expanded loan accounts." (Board of Governors 1947, 41).
A similar dynamic played out in 1966, as rapid credit creation and monetary expansion drove concerns about inflation. In addition to measures described elsewhere in this paper, the central bank resorted to direct pressure in a September 1 letter to bankers.62 Again in 1973, the Federal Reserve used direct pressure on banks in the form of a letter signed by Chairman Arthur F. Burns and forwarded to banks by the head of supervision.63
Deregulation during the 1980s had a profound impact on countercyclical macroprudential policy. The Federal Reserve simply had fewer tools to address excessive credit expansions, and the restrictions on lending terms and banking activities that had acted as speed limits during credit expansions had mostly been dismantled. By the middle of the decade, Congress had overturned interest rate ceilings and loan-to-value restrictions on commercial banks, loosened portfolio restrictions on banks and savings and loans, and rescinded the Credit Control Act of 1969.
Although the history of economic thought that brought what we now consider standard macroeconomic thinking to prominence is beyond the scope of this paper, by the 1990s the emerging consensus was that central banks should not attempt to prick asset bubbles using monetary policy, but rather respond to the consequences of asset prices for mandated variables such as inflation and unemployment (Mishkin 2008). In responding to asset price increases, the focus shifted to what we might now describe as "microprudential" policies, focused on promoting the resilience of regulated financial institutions.
During the 1990s and 2000s, supervisors issued several statements warning of deterioration in lending standards. In 1995 - just two years after interagency guidance promoted extension of credit to sound borrowers, as described below - the Federal Reserve issued guidance to examiners to look out for excessive easing in credit underwriting standards and warning of the risks of a cyclical downturn.64 Those concerns largely reflected supervisors' experiences with the bank and thrift crises of the 1980s and early 1990s, which had been driven in significant part by boom and bust cycles in regional real estate markets (FDIC 1997). Following the failure of several banks in 1998 due to losses in subprime lending, the agencies in 1999 issued guidance warning of the risks and introducing the possibility of higher capital standards for institutions engaged in this business (Board of Governors and others 1999). Two years later, the agencies more explicitly stated that "examiners should reasonably expect" institutions to hold 150 to 300 percent more capital against subprime loans compared to non-subprime assets of a similar type (OCC and others 2001).
In the early and mid-2000s, officials frequently decried the rate of credit growth amidst a nationwide debate over whether the housing market was experiencing a bubble.65 Some banks pulled back from real estate lending during this period.66 During 2005, supervisors issued guidance on home equity lending and issued draft guidance on nontraditional mortgages and commercial real estate lending. Release of the nontraditional mortgage statement was delayed for more than a year, partly because supervisors of different types of depository institution disagreed on the extent of the problem and the need for action (FCIC 2011, 173).67 Supervisors have come under substantial criticism for not acting strongly enough to curtail the growth of real estate credit during this period. At the same time, a significant amount of mortgage lending and funding was conducted by nonbanks that were not subject to supervision.68 It is notable, however, that this was the first major credit expansion since the creation of the Federal Reserve during which supervisors' efforts to address credit growth were not backed by monetary policy, automatic stabilizers such as interest rate ceilings and usury laws, or more direct selective credit controls.
Credit availability programs during busts. Government behavior during economic downturns illustrates the potential tensions between microprudential and macroprudential supervision. During the Depression, during the credit crunch of the 1980s and 1990s, and during the recent financial crisis, supervisors have faced pressure to allow troubled banks to muddle through and to ease standards to promote credit availability.
Years into the Great Depression, bank lending remained below 1920s levels and supervisors faced widespread criticism for excessive caution, particularly in requiring banks to write down the value of marketable securities to their market valuations and to aggressively charge off loans to borrowers who were behind in their payments. Eccles strongly believed that examiners should have a statutory mandate to act countercyclically, easing standards in busts and raising them in booms. For that reason, he said, federal financial supervisors should be unified under the Federal Reserve, which alone had responsibility for mitigating economic cycles. Noting a complaint from a New York State Senator about examiners who "threw small loans out the window," Eccles wrote a letter to President Roosevelt in April 1938 arguing that examination standards should be countercyclical.69 "The real remedy, in my opinion, for the basic trouble about which the Senator complains is to put examination functions under the same tent and to see that examination policy takes account of changing economic conditions just as monetary policy does" (Eccles 1951, 272).
That month, President Roosevelt announced a broad credit expansion program and said that he had asked Treasury Secretary Henry Morgenthau, Jr., to convene bank regulators "to agree on a more liberal bank examination policy." Two months later, the three federal supervisors and the Treasury issued a joint statement announcing, for the first time, unified treatment of loans and securities by the agencies in their examinations.70 The revised procedures stepped away from mark-to-market accounting for marketable securities and created a distinction between "investment" securities, which received the four highest grades from rating agencies or were unrated but of equal value, and "speculative" holdings.71
In 1990, echoing Roosevelt's initiatives decades earlier, the administration of the time organized several events to address a perceived credit crunch toward the end of the thrift and banking crisis. In May, the heads of the OCC, Fed, and FDIC hosted an unusual meeting in which the regulators urged senior bank officials to continue to make loans to sound borrowers. In November, Bush Chief of Staff John Sununu and Commerce Secretary Robert Mosbacher told Federal Reserve Chairman Alan Greenspan and others that regulators were too tough and restricting the flow of credit (Jones 1992-93, 74).
In his January, 1991 State of the Union address, President Bush said: "Sound banks should be making more sound loans, now." Less than two months later, supervisors issued a joint statement to "clarify regulatory policies in a number of areas," while carefully not declaring an easing of supervisory standards. In the statement, the agencies noted that many institutions had appropriately tightened credit standards that had previously been too loose, while others had appropriately reduced lending to shore up their capital. "It is possible, however, that some depository institutions may have become overly cautious in their lending practices," they wrote. "The Federal banking and thrift regulators do not want the availability of credit to sound borrowers to be adversely affected by supervisory policies or depository institutions' misunderstandings of them."72 The statement explicitly described the cyclical aspect of the problem.73 Agency and Treasury officials followed up with a series of town hall meetings with bankers and businessmen to clarify these policies. In November, they issued a longer statement on the supervisory approach to commercial real estate lending, emphasizing again the consistency with existing policies (Board of Governors 1991).
Bank lending continued to grow slowly into the following year, an election year, and in March 1993, newly elected President Clinton announced his own credit availability initiative. On the same day, supervisors issued a joint statement with an initial package that included efforts to eliminate impediments to small business lending; reduce "appraisal burden"; enhance appeals by bankers of examiner decisions; and reduce the burden of the exam process through better coordination among agencies. Explaining the initiative in April, the new Comptroller, Gene Ludwig told Congress that "bank supervision is only one of several factors that have affected the volume of bank lending, and it may not be the most significant factor. Nonetheless, it has clearly had an impact...The President's program is designed to counter the adverse impact of these actions on lending to creditworthy customers, particularly small businesses and minorities. We want to ensure that regulators do not overreact to past problems and that bankers are not inadvertently discouraged from making good loans" (US House of Representatives 1993, 8). Supervisors issued an additional package of six initiatives on credit availability in June (Kane and Gibson 1996).74,75
During the 2007-2009 financial crisis, many observers blamed the inherent procyclicality of accounting and capital standards. Similar to their actions during the credit crunch of the early 1990s, supervisors issued a series of statements promoting credit availability, encouraging banks to lend to sound borrowers and to work with distressed borrowers, without weakening their examination standards.76
In this section we analyze the effect of macroprudential tools on credit growth, as well as characterizing policymakers' reaction function. As described in section 3, even in the post-war period, policymakers have relied on a wide variety of macroprudential tools, including adjustments to Regulation Q, supervisory pressure, underwriting standards, reserve requirements, and quantity restrictions on credit growth. Some of these tools are difficult to code: for example, it is not clear how to code the magnitude of speeches given by various policymakers exhorting firms to increase or decrease lending. Furthermore, the shifting popularity of tools means that one has to compare the effect of radically different tools across time. For example, any consistent measure of the macroprudential policy stance would have to compare the use of quantity restrictions in 1980 to the adjustments to Regulation W in the 1940s.
More formally, our dataset of macroprudential actions can be thought of as a
matrix where
is the number of variables required to describe the settings of macroprudential tools, and
is the number of periods in the dataset. An individual macroprudential tool
such as Regulation W underwriting standards may require several variables to be described adequately; for example, the minimum downpayment and maximum term on various consumer durables. For periods when Regulation W was not in force, we might set these variables to non-binding values, for example,
the smallest downpayments or longest terms commonly observed in the market at the time. Other tools, such as quantity restrictions on consumer credit, may be coded using a single indicator variable indicating whether the tool is in use or not. However, in the case of quantity restrictions, there is
only a single episode during which the tool was in use (from March to June 1980).
A variety of approaches can be used to analyze the effect of macroprudential tools. One could simply use the entire
matrix of variables as controls. However, this makes policy
experiments somewhat difficult as well as comparisons across tools. Furthermore, a reasonably rich specification of macroprudential tools requires a large
relative to
. Alternatively, one could use a dimension-reduction procedure such as using the first one or two principal components of the policy matrix. Such a procedure makes identifying the effect of a particular
policy difficult, although it appears to be a fruitful avenue for future work.
Our preferred approach is to code each macroprudential action as either an easing or a tightening. That is, we code whether a particular adjustment should have, in principle, constrained or loosened credit supply. Thus we are left with two
matrices of indicator variables, where
is the raw number of tools (rather than
, the number of variables required to describe the settings of the tools; in general
). One matrix,
, takes on unit values in months and for tools that are tightened; similarly, the other matrix,
, takes on unit values in months and for tools that are eased. From these matrices we construct two vectors,
and
, defined as:
That is,
takes on a value of unity in those months in which at least one macroprudential tool was employed to ease credit supply, and similarly for
. These vectors are the key explanatory variables in our statistical work.
For the purposes of this paper, we examine two main outcome variables: consumer credit growth and commercial bank credit growth. Consumer credit and bank credit differ in two key aspects: consumer credit measures non-mortgage borrowing by households from any source, including regulated depositories and non-depository institutions subject to less regulation. Bank credit, by contrast, measures all loans outstanding, whether to households, businesses, non-profits, local governments and so on. Furthermore, bank credit is by definition computed only among regulated depository institutions.
In the statistical analysis presented here, we typically estimate so-called transfer functions of the form:
Here
refers to the outcome variable of interest and
refers to a vector of
control variables (given data limitations, this is typically just the log change in the industrial production index). We include three lags of all variables; for the additional controls we include contemporaneous values as well.
As has long been recognized in the monetary policy literature, in principle we should be examining innovations to policymakers' reaction functions rather than raw policy variables. Typically, analysts examine the reaction of variables of interest to the shocks to the monetary policy equation in a vector autoregression (VAR). However, as the previous section made abundantly clear, macroprudential policy instruments are inherently multidimensional and, moreover, the set of commonly used instruments shifts over time. For this reason, we restrict our analysis to single-equation models in which the policy reaction is characterized as engaging in a single, discrete, macroprudential tightening or easing. While this is a fruitful area for future work, in our work here we limit ourselves to estimating policymakers' reaction functions:
As before,
refers to (log) level of credit outstanding. We interpret this specification as a linear probability model.
We test for the effect of macroprudential policy on credit aggregates using three related specifications. As a first pass, we use all macroprudential actions in our dataset. In effect, this analysis mixes all tools in all periods without regard to their relative magnitude--mixing "dynamite and firecrackers." However, this is a useful benchmark with which to begin our analysis. Second, we focus on a single policy tool over all periods; in this case, changes to bank reserve requirements. Reserve requirements were commonly used to attempt to control credit growth, and hence the business cycle, in the 1930s and 1940s. Moreover, because reserve requirements largely operate in a similar fashion over time, a tightening in 1979 ought to be, in principle, comparable to a tightening in 1937. Third, we focus on a single tool in a single episode: the effect of changes to Regulation W on consumer loan growth. Regulation W-style limits on underwriting terms are often included in lists of potential macroprudential actions. These tools were, as we've described, explicitly targeted at the time at controlling credit growth, although they were in active (post WWII) use only from 1945 to 1952.
In our analysis of the historical record, we identified 245 separate macroprudential actions: 91 tightening actions and 154 easing actions. Table 2 gives the breakdown of macroprudential actions by decade; Figure 2 gives the macroprudential "stance," defined as the cumulative number of actions classified as easing less actions classified as tightenings. By our count, macroprudential policy was most active during the 1940s to the 1970s, and easing actions generally outnumbered tightening actions in each decade by a substantial margin. The exception, the 1940s, was the decade during which macroprudential policies were used to direct war production.
The goal of macroprudential actions is to control credit growth. Figure 3 and Figure 4 show the time series of year-over-year growth in consumer credit and bank credit plotted against macroprudential easings (the green vertical lines) and tightenings (the red vertical lines). The top panel shows all the data, while the bottom panel concentrates on the post-war period through 1960, both for clarity and because this was the period that saw some of the most active use of macroprudential policies. If easings promoted credit growth or tightenings constrained it, we would expect to see more rapid growth following green lines and less rapid growth following red lines. No such correlation is readily obvious in these figures.
Estimating the effect of macroprudential actions on credit growth is complicated by the lack of an outcome variable during the 1920s and 1930s, a time that saw many macroprudential actions; by the shifting use of tools; and by structural changes that have occurred in the U.S. financial system over the past century. To expand on these points: measures of credit outstanding, e.g. those published in the flow of funds accounts, are generally not available before World War II, and certainly not at a high frequency. Over time, policymakers have opted to use different tools, so that one faces the task of comparing the effect of the introduction of credit rationing in 1980 to the effect of an incremental increase in certain reserve requirements in 1948. Finally, the system of intermediation changed significantly between 1913 (when our data begin in earnest) and 1992 (the last macroprudential action we observe). To name but a few of the major changes that occurred during this period: deposit insurance was introduced, the Glass-Steagall Act imposed restrictions on the permitted activities of commercial banks, the Treasury Accord freed the Federal Reserve to raise short-term interest rates in response to macroeconomic developments, and the rise of market-based funding of a variety of loans made the U.S. financial system less dependent on bank funding.
Table 3 gives coefficient estimates from regressions of the outcome variables on our macroprudential indicators and the log difference of industrial production. Figure 5 gives the estimated cumulative response of consumer credit and bank credit to a macroprudential easing; Figure 6 gives the estimated cumulative response to a macroprudential tightening. Standard error bars are not shown, but in neither case are the cumulative responses different from zero (or each other).
Although the response of credit to a macroprudential policy action is imprecisely estimated, it is the case that credit generally expands following an easing and contracts after a tightening. Moreover, tightening has a larger effect than easing. The point estimates indicate a long-run effect of about 0.5 percentage points for an easing and 0.75 percentage points for a tightening. Thus, a macroprudential tightening would be expected to contract credit outstanding 0.75 percent relative to a counterfactual world in which policy had not been tightened. In this case, there is no real difference in the response of bank credit and consumer credit.
As we discussed in section 3, reserve requirements were a commonly used tool for controlling credit growth, and the business cycle more generally, in the early years of the Federal Reserve, until at least the 1951 Treasury Accord freed the Federal Reserve from the requirement to keep interest rates low. From 1936 to 1992 we identified 61 separate changes to reserve requirements; 37 easings and 24 tightenings. The bulk of these actions took place between 1936 and 1980, with just three actions in the 1981-1992 period.
As we described earlier, our set of macroprudential policies encompasses a variety of tools. Given that reserve requirements, in principle, represent a single tool which might be thought to have similar effects over long periods of time, we estimated our preferred specification using just those macroprudential tightenings or easings associated with a change in reserve requirements. Given that reserve requirements (indeed, macroprudential policy in general) fell out of favor after 1980, we compute estimates using the full sample and with a subsample running from 1948 to 1980. (The starting dates were chosen to keep the sample sizes the same when using either outcome variable).
The response of credit to an easing of reserve requirements is shown in Figure 7. No particular pattern is evident, the responses vary considerably depending on the sample period, and bank credit and consumer credit appear to have opposite responses.
The response of credit to a tightening of reserve requirements is shown in Figure 8. Here, using the 1948-1980 sample, bank credit falls 1 percent in response to a tightening relative to a counterfactual in which no tightening had occurred. Total consumer credit, which includes loans made by non-banks, falls less. This suggests either that non-bank lenders stepped in to make loans to households following a tightening in reserve requirements, or business lending fell by more than consumer lending in response to a tightening. Because reserve requirements operate directly on banks, it is at least plausible that some lending leaked outside the banking system in response to higher reserve requirements, although we cannot verify this directly.
As discussed above, Congress granted the Federal Reserve authority to implement terms on consumer loans. Although initially envisioned as a wartime measure to facilitate defense production, these controls were used intermittently until 1953. This is a particularly useful episode to study because the authorities were clearly targeting consumer credit growth and because authority was vested in a single entity (the Federal Reserve). Figure 9 shows credit growth, periods when Regulation W was in force, and instances of the use of Regulation W.
Table 4 gives sample statistics for a variety of variables of interest during the period when controls were under active consideration as policy tools, broken down by months in which Regulation W was in force, and months in which it was not. Total consumer credit, measured by the G.19, grew faster in months when Regulation W was not in force, with the difference statistically significant (p=0.09). No such difference is apparent for bank credit. Thus, merely having Regulation W in force appears to have constrained consumer credit, but not bank credit.
The next question is whether individual adjustments to Regulation W, such as decreasing the maximum permissible maturity on loans to purchase radios, affected credit. Coefficient estimates are shown in Table 5.
Figure 10 shows the cumulative change over 12 months in the log levels of consumer and bank credit to a single tightening action. As shown, total consumer credit, measured using the G.19, is six percent lower. Even in the context of the rapid post-war growth in credit, this is an economically meaningful quantity. By contrast, bank credit is unchanged. Note that this measure of bank credit, which is the only one available for this time period, reports all loans made by banks, including residential and commercial mortgages as well as loans to businesses. None of these loan types were affected by Regulation W, so it appears that banks were able to find other clients willing to borrow from them. By contrast, the G.19 measures just consumer credit, and covers all lenders, including thrifts, stores providing credit, insurance companies and others. The definition of the G.19 aligns quite well with the category of credit that was targeted by Regulation W.
Figure 11 shows the cumulative change over 12 months in the log levels of consumer and bank credit to a single easing action. As shown, both bank credit and total consumer credit rise slightly in response. However, the magnitudes are not meaningful.
Thus credit apparently responds asymmetrically to macroprudential tightening and easing, with tightening followed by a significant decrease in credit but easing followed by, at best, a small and insignificant increase in credit. Apparently, the underwriting terms associated with a tightening of Regulation W induced households to borrow less, either because the terms made debt less attractive or because marginal borrowers were completely rationed out of the market. That is, the underwriting terms were binding. However, they were apparently not binding when terms were eased, usually a few months later. This could be the macroprudential manifestation of the "pushing on a string" concept in monetary policy, although we do include a measure of the state of economic activity as a proxy for credit demand in our specification. Consumers' demand for loans goes down in the face of increased uncertainty, precisely the time when the macroprudential authorities might contemplate easing standards.
Figure 12 shows the cumulative response of the predicted values of the macroprudential tightening and easing variables to a one standard deviation shock to the log change in consumer credit. As shown, while the signs of the response make sense--policymakers are more likely to tighten following high credit growth and ease following low credit growth--the magnitudes are small.
Contrary to a common misperception, U.S. policymakers clearly took important actions at many times in the twentieth century that would be considered cyclical macroprudential actions under today's framework. That is, they used financial regulatory tools to try to slow or accelerate credit growth in the economy as a whole or in major sectors and did so for cyclical reasons rather than out of a new understanding of how the financial system should best operate on a permanent basis.
Sometimes these actions very clearly fall into the category of cyclical macroprudential responses, both in today's framework and in the words used by the key decision-makers, such as expressed goals of countering asset price speculation by slowing credit growth. At other times, the distinction with monetary policy is less clear, generally either because the stated rationale was to counter inflation or because the actions appear to be attempts to clear away structural obstacles to the working of monetary policy in periods when there were many more restrictions on the flow of credit geographically and between market segments.
We hope that this detailed historical review of past actions, and our attempts to place them within the modern macroprudential framework, will aid in drawing lessons from our own history of applying macroprudential policy in the U.S. To that end, we also included some very preliminary statistical analyses of the effectiveness of prior actions.
Both the practical issues discussed above in regard to specific historical actions and the preliminary statistical analysis suggest that cyclical macroprudential actions may indeed be worthwhile, but they are also difficult to implement effectively and subject to many cross-currents in the economy that reduce their effectiveness. We hope the analysis in this paper will help spur a deeper examination of this history that will allow policymakers to use even more effective policies in the future to mitigate the cycles to which the financial sector is susceptible.
| Examples | Examples of countercyclical use* | |
|---|---|---|
| Tools affecting demand for credit: Loan-to-value ratio | State Laws National Banking Act and Federal Reserve Act (OCC) Federal Reserve Regulation W (consumer credit) Federal Reserve Regulation X (housing credit) Federal Housing Administration lending rules | 1941-52 (consumer) 1950-2 (housing) 1950 1955 (FHA) |
| Tools affecting demand for credit:Margin requirements | Federal Reserve Regulations T and U (stock margins) Clearinghouse rules (stock and futures margins) | 1934-1974 (Fed) |
| Tools affecting demand for credit:Loan maturities | State Laws National Banking Act and Federal Reserve Act Federal Reserve Regulations W and X Federal Housing Administration lending rules | 1941-52 (consumer) 1950-2 (housing) 1950, 1955 (FHA) |
| Tools affecting demand for credit:Tax policy and incentives** | Mortgage interest deductions and credits Investment tax credit (ITC) | 1951, 1975, 1981 (housing) 1960s-1970s (ITC) |
| Tools affecting supply of credit: Lending rate ceilings | State usury laws Federal Housing Administration lending rules | -- |
| Tools affecting supply of credit:Interest rate ceilings | Deposit rates (Federal Reserve Regulation Q) Other liabilities (Federal Reserve Regulation Q) | 1966, 1969, 1973-4 |
| Tools affecting supply of credit:Reserve requirements | State laws Savings and loan regulations Commercial banks (Federal Reserve Regulation D) Special marginal reserve requirements Special asset-based reserve requirements | 1936-1991 (Federal Reserve) 1960s-1970s (FHLBB) 1960s-1970s (FHLBB) |
| Tools affecting supply of credit:Capital requirements | State laws Savings and loan regulations Commercial banks and holding companies | 1980s (savings and loans) 1985-6 (farm/energy banks) |
| Tools affecting supply of credit:Portfolio restrictions | State laws National Banking Act and Federal Reserve Act (OCC) Savings and loan regulations Special voluntary credit restraint programs | 1941-5, 1951-2 (wartime controls) 1947 (credit restraint) 1965-74 (foreign credit restraint) 1966 (business credit) 1980 (Special Credit Restraint) |
| Tools affecting supply of credit:Supervisory pressure | Measures to promote credit availability in recession Measures to discourage excess in booms | 1938, 1991, 1993 (promote) 1920s, 1995, 2000s (discourage) |
| Decade | Tightening actions | Easing actions | Average annual growth: Consumer credit | Average annual growth: Bank credit |
|---|---|---|---|---|
| 1910s | 1 | 3 | ||
| 1920s | 2 | 1 | ||
| 1930s | 7 | 13 | ||
| 1940s | 17 | 21 | ||
| 1950s | 31 | 42 | 12.1 | 5.3 |
| 1960s | 14 | 24 | 9 | 7.9 |
| 1970s | 16 | 33 | 10.5 | 10.6 |
| 1980s | 3 | 15 | 9 | 8.8 |
| 1990s | 0 | 2 | 6.9 | 6 |
| Variable | G.19 | Bank credit |
|---|---|---|
| Macroprudential easing: (t) | 0.0004 | 0.0016 |
| Macroprudential easing: (t-1) | 0.0003 | -0.0002 |
| Macroprudential easing: (t-2) | 0.0002 | 0.001 |
| Macroprudential easing: (t-3) | -0.0002 | 0.0006 |
| Macroprudential tightening: (t) | -0.0012 | -0.0014 |
| Macroprudential tightening: (t-1) | 0.0002 | -0.0019 |
| Macroprudential tightening: (t-2) | -0.0009 | 0.0001 |
| Macroprudential tightening: (t-3) | 0.0006 | -0.0001 |
| Industrial Production (log diff): (t) | 0.0823 | 0.0433 |
| Industrial Production (log diff): (t-1) | 0.0414 | -0.0574 |
| Industrial Production (log diff): (t-2) | -0.0574 | 0.0513 |
| Industrial Production (log diff): (t-3) | -0.0391 | -0.0139 |
| Own lag:(t-1) | 0.2871 | 0.357 |
| Own lag: (t-2) | 0.3971 | -0.0642 |
| Own lag:(t-3) | 0.1487 | 0.1887 |
| Constant | 0.0012 | 0.0028 |
| R2 | 0.5723 | 0.2029 |
| Observations | 800 | 776 |
| Reg. W in force:Mean | Reg. W in force:Std. Dev. | Reg. W in force:Obs. | Reg. W not in force:Mean | Reg. W not in force:Std. Dev. | Reg. W not in force:Obs. | |
|---|---|---|---|---|---|---|
| Growth in consumer credit (G.19) | 1.61 | 1.56 | 69 | 2.12 | 0.65 | 30 |
| Growth in bank credit | 0.27 | 0.55 | 45 | 0.24 | 0.65 | 30 |
| Growth in industrial production | -0.34 | 2.79 | 69 | 1.38 | 1.78 | 30 |
| Growth in the house price index | 0.89 | 0.68 | 69 | 0.52 | 1.31 | 30 |
| Growth in the S&P 500 index | 0.04 | 3.56 | 69 | 0.09 | 3.33 | 30 |
| Variable | G.19 | Bank credit |
|---|---|---|
| Easing of Reg W. terms:(t) | 0.0065 | 0.0029 |
| Easing of Reg W. terms:(t-1) | 0.0021 | 0.005 |
| Easing of Reg W. terms:(t-2) | 0.0055 | 0.003 |
| Easing of Reg W. terms:(t-3) | -0.0096 | 0.0011 |
| Tightening of Reg W. terms: (t) | -0.0025 | -0.0066 |
| Tightening of Reg W. terms:(t-1) | -0.0097 | 0.0069 |
| Tightening of Reg W. terms:(t-2) | -0.0057 | -0.0004 |
| Tightening of Reg W. terms:(t-3) | 0.0014 | 0.0001 |
| Industrial Production (log diff):(t) | 0.1396 | 0.0094 |
| Industrial Production (log diff):(t-1) | 0.0303 | 0.0079 |
| Industrial Production (log diff):(t-2) | -0.0552 | 0.095 |
| Industrial Production (log diff):(t-3) | -0.1139 | -0.0739 |
| Own lag:(t-1) | 0.1427 | 0.5992 |
| Own lag:(t-2) | 0.5063 | -0.3295 |
| Own lag:(t-3) | 0.0857 | 0.257 |
| Constant | 0.0053 | 0.0001 |
| R2 | 0.4343 | 0.4877 |
| Observations | 96 | 72 |
Green lines indicate macroprudential easing; red lines indicate macroprudential tightening actions. The black and blue lines show the year-on-year log difference in nominal consumer credit outstanding and bank credit.
Figure 7 Data
Figure 8 Data
Shaded regions indicate periods where Regulation W was in force. Green lines indicate months in which the Federal Reserve eased terms; red lines indicate months in which terms were tightened. The black and blue lines show the year-on-year log difference in nominal consumer credit outstanding and bank credit.
Figure 10 Data
Figure 11 Data
Adrian, Tobias, and Hyun Song Shin. "Money, liquidity and monetary policy." Federal Reserve Bank of New York Staff Report, no. 360 (January 2009).
American Bankers Association. Proceedings of the National Installment Credit Conference. Chicago, 1951.
Behrens, Carl F. Commercial Bank Activities in Urban Mortgage Refinancing. New York: NBER, 1952.
Bentson, George. "Interest Payments on Demand Deposits and Bank Investment Behavior." Journal of Political Economy, October 1964: 431-449.
Bernanke, Ben S. "The Effects of the Great Recession on Central Bank Doctrine and Practice." Federal Reserve Bank of Boston 56th Economic Conference, October 18, 2011.
Bernanke, Ben S., Mark Gertler, and Simon Gilchrist. "The financial accelerator in a quantitative business cycle framework." Handbook of Macroeconomics, 1999, 1 ed.: 1341-1393.
Bies, Susan. "Community Banks: A Regulatory Update." American Bankers Association Chief Financial Officers Exchange Conference, June 7, 2005.
Board of Governors of the Federal Reserve System. Annual Report. Washington, 1945.
--. Annual Report. Washington, 1947.
--. Annual Report. Washington, 1947.
--. Annual Report. Washington, 1970.
--.Annual Report. Washington, 1948.
--. Annual Report. Washington, 1936.
--. Annual Report. Washington, 1938.
--. Annual Report. Washington, 1929.
--. Annual Report. Washington, 1966
.--. Annual Report. Washington, 1968.
--. Annual Report. Washington, 1971.
--. Annual Report. Washington, 1973.
--. Annual Report. Washington, 1937.
--. Annual Report. Washington, 1969.
--. Annual Report. Washington, 1961.
--. Purposes and Functions. Washington, 1947.
--. Annual Report. Washington, 1956.
--. Annual Report. Washington, 1942.
--. Annual Report. Washington, 1934.
--. Statement on the Defense Production Act of 1950, Presented to the Committee on Banking and Currency of the House of Representatives. July 24, 1950. 6-7.
--. Press Release, September 1, 1966.
Board of Governors of the Federal Reserve System. "Bank Lending Terms and Standards." SR 95-36, 1995.
--. Banking and Monetary Statistics: 1914-1941.Washington, 1941.
--. Banking and Monetary Statistics: 1941-1970. Washington, 1970.
Board of Governors of the Federal Reserve System. "Communications Efforts Regarding Credit Availability Concerns." SR91-19, 1991.
--. Federal Reserve Bulletin, 1949 (April).
--. Federal Reserve Bulletin, 1948 (September).
--. Federal Reserve Bulletin, 1950 (September).
--. Federal Reserve Bulletin, 1950 (October).
--. Federal Reserve Bulletin, 1938 (July).
--. Federal Reserve Bulletin, 1991 (February).
--. Federal Reserve Bulletin, 1992 (April).
--. Federal Reserve Bulletin, 1934 (December).
--. Federal Reserve Bulletin, 1947 (December).
--. Federal Reserve Bulletin, 1941 (September).
--. Federal Reserve Bulletin, 1951 (March).
--. Federal Reserve Bulletin, 1980 (June).
--. Federal Reserve Bulletin, 1972 (March): 215-225.
Board of Governors of the Federal Reserve System. "Interagency Examination Guidance on Commercial Real Estate Loans." SR 91-24, 1991.
Board of Governors of the Federal Reserve System. "Interagency Policy Statements on Supervisory Initiatives Released Today." SR 93-30, 1993.
--. "Special Credit Restraint Program." Press Release, March 14, 1980.
--. "The History of Reserve Requirements for Banks in the United States." Federal Reserve Bulletin. 1938 (November). 953-972.
Board of Governors of the Federal Reserve System. "Working with Mortgage Borrowers." SR 07-6 / CA 07-1, 2007.
Board of Governors of the Federal Reserve System, Comptroller of the Currency, Federal Deposit Insurance Commission. "Concentrations in Commercial Real Estate Lending, Sound Risk Management Practices." Guidance, Washington, DC, 2006.
Board of Governors of the Federal Reserve System, Comptroller of the Currency, Office of Thrift Supervision, and Federal Deposit Insurance Commission. "General Statement". March 1, 1991.
Board of Governors of the Federal Reserve System, Division of Selective Credit Regulation. Briefing Materials on Regulation of Real Estate Credit. Vol. Memo No. 2. May 1951.
Board of Governors of the Federal Reserve System, Federal Deposit Insurance Corporation, Office of the Comptroller of the Currency, and Office of Thrift Supervision. Interagency Guidance on Subprime Lending. March 1, 1999.
Brimmer, Andrew. "The Banking Structure and Monetary Management." Remarks before the San Francisco Bond Club. San Francisco, April 1, 1970.
Burns, Arthur F. "Statement before the Subcommittee on Financial Institutions of the Committee on Banking, Housing, and Urban Affairs, U.S. Senate, March 31, 1971." Federal Reserve Bulletin, April 1971: 305.
--. "To the Chief Executive Officer of the Member Bank Addressed." Attachment to Federal Reserve Board of Governors, SR-211. May 22, 1973.
Carliner, Michael S. "Development of Federal Homeownership Policy." Housing Policy Debate 9, no. 2 (1998): 304.
Carlson, Mark A. "Lessons from the Historical Use of Reserve Requirements in the United States to Promote Bank Liquidity." Federal Reserve Board Finance and Economics Discussion Series, no. 2013-11 (January 2013).Carlson, Mark A., and David C. Wheelock. "The Lender of Last Resort: Lessons from the Fed's First 100 Years." Federal Reserve Bank of St. Louis Working Paper Series , no. 2012-056B (February 2013).
Chandler, Lester V. "Selective Credit Controls." American Journal of Economics and Sociology 11, no. 3 (1952): 258.
Clement, Piet. "The term 'macroprudential': origins and evolution." BIS Quarterly Review, March 2010: 59-67.
Coppock, Joseph D. Government Agencies of Consumer Instalment Credit. Cambridge: NBER, 1940.
Cox, Albert. "Regulation of interest rates on bank deposits." Michigan Business Studies (Bureau of Business Research, Graduate School of Business Administration, University of Michigan) 17, no. 4 (1966).
D'Arista, Jane, and James Boyce. "Where Credit Is Due: Allocating Credit to Advance Environmental Goals." Challenge 45, no. 3 (2002): 58-82.
Davis, Paul. "Synovus Taps Brakes in Real Estate." American Banker, June 13, 2005.
Eccles, Marriner. Beckoning Frontiers. Alfred A. Knopf, 1951.
--. "Stock Market Study." Hearings before the Senate Banking and Currency Committee. May 1955.
Elliott, Douglas. An Overview of Macroprudential Policy and Countercyclical Capital Requirements. Working Paper, Washington, DC: The Brookings Institution, 2011.
Federal Deposit Insurance Corporation. History of the Eighties - Lessons for the Future. Washington, 1997.
Federal Home Loan Bank Board. "Federal Home Loan Bank Board Annual Report." 1979.
Federal Home Loan Bank System. Federal Home Loan Bank Review, 1938: 197.
Federal Reserve Bank of Richmond. Selective Credit Controls: Theory and Administration. 1953.
Federal Reserve Bank Presidents. "82nd Congress." Monetary Policy and the Management of the Public Debt: Replies to Questions and Other Material for the Use of the Subcommittee on General Credit Control and Debt Management of the Joint Committee on the Economic Report, Part I. 1952. 503.
Feinman, Joshua. "Reserve Requirements: History, Current Practice, and Potential Reform." Federal Reserve Bulletin, June 1993: 569-589.
Financial Crisis Inquiry Commission. Final Report. Washington: Public Affairs, 2011.
Gilbert, R. Anton. "Requiem for Regulation Q: What it Did and Why it Passed Away." Federal Reserve Bank of St. Louis Review, February 1986: 22-37.
Goodfriend, Marvin, and Monica Hargraves. "A Historical Assessment of the Rationales and Functions of Reserve Requirements." Federal Reserve Bank of Richmond Economic Review 69 (March/April 1983): 3-21.
Gorton, Gary B. Slapped by the Invisible Hand: The Panic of 2007. New York: Oxford University Press, 2010.
Grebler, Leo. Housing Issues in Economic Stabilization Policy. Cambridge: NBER, 1960.
Greenspan, Alan. Economic Volatility. Federal Reserve Bank of Kansas City, 2002.
Guttentag, Jack M. "Selective Credit Controls on Residential Mortgage Credit." In Studies in Selective Credit Policies, by Ira Kaminow and James M. O'Brien, 35-65. Philadelphia: Federal Reserve Bank of Philadelphia, 1975.
Harris, S.E. Twenty Years of Federal Reserve Policy: Volume 1. Cambridge: Harvard University Press, 1933.
Harrison, George L. "Hearings before a Subcommittee of the Committee on Banking and Currency, United States Senate." Operation of the National and Federal Reserve Banking Systems. January 22, 1931.
Housing and Home Finance Agency. "10th Annual Report." 1956.
Johnson, Lyndon B. "Executive Order 11387: Governing Certain Capital Transfers Abroad." American Presidency Project, January 1, 1968.
--. "Special Message to the Congress on International Balance of Payments." American Presidency Project, February 10, 1965.
Joint Economic Committee. "Banking - Interest Rate Ceilings - Credit Control:." United States Code Congressional and Administrative News. Vol. 1. 91st Congress, 1st session, 1969.
Jones, David M. "Comments on 'Credit in the Macroeconomy': The Role of Credit in Economic Activity." FRBNY Quarterly Review, Spring 1992-93: 71-76.
Kaminow, Ira, and James M. O'Brien. Studies in Selective Credit Policies. Philadelphia: Federal Reserve Bank of Philadelphia, 1975.
Kane, Edward J., and G. Scott Gibson. "Impact of the Clinton Credit Availability Program on Commercial Banks." Journal of Financial Services Research, 1996: 273-293.
Kashyap, Anil, Richard Berner, and Charles A.E. Goodhart. "The Macroprudential Toolkit." IMF Economic Review 59, no. 2 (2011): 145-161.
Kindleberger, Charles P. Manias, Panics, and Crashes: A History of Financial Crises (Revised Edition). New York: Basic Books, 1989.
Klaman, Saul B. The Postwar Residential Mortgage Market. Cambridge: NBER, 1961.
Kupiec, Paul H. "Margin requirements, volatility, and market integrity: What have we learned since the crash?" Journal of Financial Services Research 13, no. 3 (1998): 231-255.
Kwan, Simon. "Margin Requirements as a Policy Tool?" FRBSF Economic Letter (Federal Reserve Bank of San Francisco) 2000-09 (March 2000): http://www.frbsf.org/econrsrch/wklyltr/2000/el2000-09.html (accessed April 15, 2013).
Luttrell, Clifton B. "Interest Rate Controls - Perspective, Purpose, and Problems." Federal Reserve Bank of St. Louis Review, September 1968: 6-14.
Martin, Preston. "Testimony before the Consumer Affairs and Coinage Subcommittee of the Committee on Banking, Finance, and Urban Affairs, U.S. Senate, July 15, 1982." Federal Reserve Bulletin, August 1982: 483-487.
Meltzer, Allan H. A History of the Federal Reserve, Volume I: 1913-1951. Chicago: University of Chicago Press, 2003.
Minsky, Hyman P. "The Financial Instability Hypothesis." Jerome Levy Economics Institute Working Papers, no. 74 (May 1992).
Mishkin, Frederick. "How Should We Respond to Asset Price Bubbles?" Wharton Financial Institutions Center and Oliver Wyman Institute's Annual Financial Risk Roundtable, May 15, 2008.
National Commission on Financial Institution Reform, Recovery, and Enforcement. Origin and Causes of the S&L Debacle: A Blueprint for Reform: A Report to the President and Congress of the United States. Washington, 1993.
Nixon, Richard. Statement on Signing a Bill Affecting Interest, Credit, and Lending. December 24, 1969.
Office of the Comptroller of the Currency. Annual Report. Washington, 1875.
Office of the Comptroller of the Currency, Board of Governors of the Federal Reserve System, Federal Deposit Insurance Corporation, and Office of Thrift Supervision. "Subprime Lending: Expanded Guidance for Subprime Lending Programs." Subprime Lending. January 31, 2001.
Office of the Comptroller of the Currency, Board of Governors of the Federal Reserve System, Federial Deposit Insurance Corporation, Office of Thrift Supervision. "Real Estate Lending Standards: Final Rule." Federal Reserve Board of Governors, SR 93-1. January 11, 1993.
"P.L. 96-508." December 1980.
Padoa-Schioppa, Tommaso, and Susan Krause Bell. Reducing Pro-cyclicality of Financial Regulation and Supervision. Washington: Promontory Financial Group, 2009.
Pecora Commission. The Pecora Report: The 1934 Report of the Practices of Stock Exchanges. 1934.
Pollin, Robert. "Tools for a New Economy." Boston Review, January/February 2009.
Reinhart, Carmen M., and Kenneth S. Rogoff. "Shifting Mandates: The Federal Reserve's First Centennial." NBER Working Paper, no. 1888 (March 2013).
Romer, Christina D., and David H. Romer. "Credit Channel or Credit Actions? An Interpretation of the Postwar Transmission Mechanism." Changing Capital Markets: Implications for Monetary Policy (Jackson Hole). Federal Reserve Bank of Kansas City, 1993. 71-116.
Roosevelt, Franklin D. "Executive Order 8843: Directing the Federal Reserve Board to Curb Installment Purchasing." American Presidency Project, August 9, 1941.
Ruebling, Charlotte E. "The Administration of Regulation Q." Federal Reserve Bank of St. Louis Review, February 1970: 29-40.
Schadrack, Frederick C., and Frederick S. Breimyer. "Recent Developments in the Commercial Paper Market." Federal Reserve Bank of New York Monthly Review, December 1970: 280-291.
Schularick, Moritz, and Alan M. Taylor. "Credit booms gone bust: Monetary policy, leverage cycles, and financial crises, 1870-2008." American Economic Review 102, no. 2 (2012): 1029-1061.
Shiller, Robert. "Margin Calls: Should the Fed Step In?" Wall Street Journal, April 10, 2000.
Smith, Paul F. "A Review of the History of Consumer Credit Controls." In Studies in Selective Credit Policies, by Ira Kaminow and James M. O'Brien, 123-144. Philadelphia: Federal Reserve Bank of Philadelphia, 1975.
Snowden, Kenneth A. The Anatomy of a Residential Mortgage Crisis: A Look Back to the 1930s. Working Paper, Greensboro, NC: UNC Greensboro, 2009.
Staff of the Federal Reserve Board of Governors. "A Review and Evaluation of Federal Margin Regulations." 1984, 134.
Stockwell, Eleanor. Working at the Board: 1930s-1970s. 1989.
Strauber, Rachel. "Voluntary Foreign Credit Restraint and the Nonbank Financial Institutions." Financial Analysts Journal 26, no. 3 (1970): 10-12, 87-89.
Teeters, Nancy H. "Hearings before the Committee on Banking, Housing, and Urban Affairs, U.S. House of Representatives." Amending the Credit Control Act. May 23-24, 1979. 255.
The New York Clearing House Association. "The Federal Reserve Re-examined." New York, 1953, 123.
Thomas, Woodlief. "Memo to Chairman Martin." Federal Reserve Archival System for Economic Research, November 2, 1964.
Truman, Harry S. "Executive Order 10161: Delegating Certain Functions of the President Under the Defense Production Act of 1950." American Presidency Project, September 9, 1950.
U.S. Department of the Treasury. Financial Regulatory Reform, A New Foundation: Rebuilding Supervision and Regulation. Washington, July 2009.
United States Congress. "Banking Act of 1935."
Report to Accompany HR 7617. April 19, 1935.
--. "Credit Control Act of 1969." Public Law 91-151, 83 Stat 376. 1969.
--. "Depository Institutions Deregulation and Monetary Control Act." Title II, Sec. 202(a). 1980.
United States Congress. "National Housing Act of 1934." 1934, 3-4.
--. "P.L. 91-151." December 23, 1969.
United States League of Savings Associations. "Savings and Loan Fact Book '80." 1980.
United States Senate, Committee on Banking, Housing, and Urban Affairs. "Report of the Interagency Task Force on Thrift Institutions." 1980.
US House of Representatives. "74th US Congress, 1st Session, H.R. 5357." Hearings Before the Committee on Banking and Currency. February 1935.
--. "78th Congress, 2nd Session on H.R. 3956." Hearings Before the Committee on Banking and Currency. December 1943.
--. "Committee on Small Business." Hearing on Credit Availability. April 29, 1993.
Volcker, Paul. "Hearing before Senate Committee on Banking, Housing, and Urban Affairs." Implementation of the Credit Control Act. March 18, 1980.
--. "To the Chief Executive Officer of Banking Institutions." Attachment to Federal Reserve Board of Governors, SR-618. June 18, 1980.