
Board of Governors of the Federal Reserve System
International Finance Discussion Papers
Number 916, December 2007 --- Screen Reader
Version*
NOTE: International Finance Discussion Papers are preliminary materials circulated to stimulate discussion and critical comment. References in publications to International Finance Discussion Papers (other than an acknowledgment that the writer has had access to unpublished material) should be cleared with the author or authors. Recent IFDPs are available on the Web at http://www.federalreserve.gov/pubs/ifdp/. This paper can be downloaded without charge from the Social Science Research Network electronic library at http://www.ssrn.com/.
Abstract:
Due to time-inconsistency or policymakers' turnover, economic promises are not always fulfilled and plans are revised periodically. This fact is not accounted for in the commitment or the discretion approach. We consider two settings where the planner occasionally defaults on past promises. In the first setting, a default may occur in any period with a given probability. In the second, we make the likelihood of default a function of endogenous variables. We formulate these problems recursively, and provide techniques that can be applied to a general class of models. Our method can be used to analyze the plausibility and the importance of commitment and characterize optimal policy in a more realistic environment. We illustrate the method and results in a fiscal policy application.
Keywords: Commitment, discretion, fiscal policy
JEL classification: C61, C63, E61, E62
In a general class of macroeconomic models, households' behavior depends on expectations of future variables. Characterizing optimal policy in such circumstances is intricate. A planner influences households' expectations through its actions, and households' expectations influence the actions of the planner. Following the seminal papers by Kydland and Prescott (1977) and Barro and Gordon (1983a), the literature has taken two different approaches to deal with this problem - commitment and discretion.
Both the commitment and discretion approaches are to some extent unrealistic. The commitment approach does not match the observation that governments have defaulted on past promises. The discretion approach rules out the possibility that the government achieves the benefits of making and keeping a promise, even if there is an a posteriori incentive to default. It seems more reasonable to assume that institutions and planners sometimes fulfill their promises and sometimes do not.
This paper characterizes optimal policy in two frameworks where some promises are kept while others are not. We first consider a setting where current promises will be fulfilled with a given probability. This setting can easily be extended to one where promises are only kept during a finite tenure. Lastly, we make the likelihood of default a function of endogenous variables. There may be several interpretations for the loose commitment settings just described. A political economy interpretation is that governments fulfill their own promises but it is possible that a new government is elected and the previous government's promises are not considered. Another interpretation is that a government commits to future plans, but defaulting becomes inevitable if particular events arise, such as wars or political instability. As it is common in the discretion literature, we consider that a default on past promises occurs whenever a reoptimization takes place. For the purposes of this paper it is inconsequential whether the reoptimization is undertaken by the same planner or by a newly appointed one. Another interpretation of these settings is that policymakers are often required to reevaluate policy. Hence, the optimal current policy recommendation should already take into account that policy will be revised in the future.
The contribution of this paper is in part methodological. We considerably generalize and extend the work of Roberds (1987) and Schaumburg and Tambalotti (2007). The methods previously available can be applied to linear quadratic models but can not usually be applied to non-linear models. The large bulk of models used in macro have non-linear features, such as non-linear utility and production functions. One could argue that non-linear models can be approximated by linear-quadratic methods. However, taking a linear quadratic approximation to a non-linear model often requires the timeless perspective assumption, which sharply contradicts the loose commitment assumption. This issue significantly reduces the set of models that one can solve in a loose commitment setting with linear quadratic techniques. We provide a methodology that can be applied to a large class of models, and we prove that the solution of these problems is recursive. In addition, we extend the loose commitment approach to models with endogenous state variables. This opens the possibility for each planner to set these state variables strategically and influence future planners. This issue raises some interesting questions and poses methodological challenges.
As an illustration of what can be learnt, we provide an
application to fiscal policy. When the probability of keeping
promises is decreased from 1 to
, most variables
move substantially towards discretion. Hence, in our application a
full commitment framework seems unrealistic. We then discuss the
effects of a default on economic variables. The main effect of
reneging on past promises is an increase in the capital tax. Policy
instruments are also found to change relatively more than private
allocations during a default. We then discuss our default and
commitment cycles in the spirit of the political business cycle
literature. We characterize how the welfare gains change as a
function of the probability to commit or the implied average time
period before a default. In the endogenous probability model, we
find that since the probability of commitment/reelection depends on
endogenous state variables, the planner actively manipulates these
state variables in order to enhance commitment.
In an important contribution, Roberds (1987) considers that promises may not always be kept and proposes the probabilistic model also analyzed here. The author's model and assumptions are very specific, and his method is not generalizable to other applications. In another important contribution, Schaumburg and Tambalotti (2007) extended Roberds work to linear quadratic models and apply their methods to a Barro-Gordon type of monetary model without endogenous state variables. While their methods are useful for models that are exactly linear quadratic, most non-linear models can not be properly solved with Schaumburg and Tambalotti (2007). This is still the case if a linear quadratic approximation is performed to the non-linear model. As shown by Curdia et al. (2006), Debortoli and Nunes (2006) and Benigno and Woodford (2006), a correct linear-quadratic approximation can in general be derived if one imposes the timeless perspective assumption. The timeless perspective assumes that the problem is initialized at the full commitment steady state and that default never occurs. The loose commitment framework clearly requires a departure from the timeless perspective. In such cases, using the linear-quadratic approach with loose commitment is inappropriate because one considers different assumptions and the specification of the original model is violated. As discussed in the above references, this problem would occur whenever the planner can not achieve the first best allocation, for instance due to the presence of distortionary taxes. Unlike Schaumburg and Tambalotti (2007), our methodology can be applied to models that are not linear quadratic.
The tools for the analysis of time-inconsistent and time-consistent policy are recent. The key reference for solving time-inconsistent models is Marcet and Marimon (1998). Klein and Ríos-Rull (2003) show how to solve for the time-consistent policy with linear quadratic techniques. Klein et al. (2007) recognize that the techniques proposed in Klein and Ríos-Rull (2003) do not deliver controlled accuracy and propose a technique based on generalized Euler equations and a steady state local analysis. Judd (2004) proposes global approximation methods instead of steady state local analysis. In the solution procedure, we use a global method and generalized Euler equations taking the recent contributions of Judd (2004) and Klein et al. (2007). Besides the points presented in Judd (2004), employing a global method is specially important here. For the solution to be accurate, one needs to perform a good approximation both in commitment and default states. These two states, and the corresponding policy functions are not necessarily similar for one to be a priori certain that a local approximation would suffice.
Finally, we prove the recursiveness of the solution using the tools of Marcet and Marimon (1998). We show how to solve for linear and non-linear models, without and with endogenous state variables, relying only on one fixed point. As a by-product, our methodology can be used as a homotopy method to obtain the time-consistent solution.
Unlike the reputational equilibria literature, as in Backus and Driffill (1985), we are not aiming at building setups where a planner of a certain type resembles another type. We aim at characterizing the solution of planners that can make credible promises, but the commitment technology may become inoperative when it is time to fulfill them.
Another related topic is the trigger strategies, as in Barro and Gordon (1983b). Our paper is not aimed at building equilibria where private agents try to enforce a given equilibrium. Such strategies are quite intricate and raise enforcement and coordination issues.1 Hence, one can think that the planner may not always be forced to fulfill its promises, as in the loose commitment setting.
Flood and Isard (1989) consider a central bank commitment to a rule with escape clauses. The rule does not incorporate some important shocks affecting the economy. When such shocks hit the economy, it may be better to abandon the rule. One can interpret that our probability of default is their probability of anomalous shocks. Another interpretation is that we consider policymakers who are more rational, and do not leave important shocks outside the commitment rule. In such interpretation, the rule is always better and the planner only defaults if the commitment technology becomes inoperative.
Persson et al. (2006), elaborating on an earlier proposal of Lucas and Stokey (1983), suggest a mechanism that makes the commitment solution to be time-consistent. Each government should leave its successor with a carefully chosen maturity of nominal and indexed debt for each contingent state of nature and at all maturities. Even though such strategies do eliminate the time-consistency problem, this structure of debt is not observed in reality. The view of this paper is that at certain points in time the commitment solution may be enforced, but in some contingencies discretion is unavoidable. This paper will consider a model with endogenous public good. Rogers (1989) showed that in such case debt restructuring can not enforce the commitment solution.
More importantly, most of the macroeconomics literature has either followed a commitment or discretion approach. This paper presents a general method that can potentially fill this gap. This paper can characterize policy under the more realistic description that some promises are fulfilled while others are not. These methods can be directly applied to the dynamic political economy literature, where different governments alternate in office, as in Alesina and Tabellini (1990). Due to technical reasons that this paper overcomes, such literature had always assumed a discretion approach or avoided time-inconsistency issues.
The paper is organized as follows: section 2 describes the model, section 3 analyzes the probabilistic setting, section 4 considers an extension with endogenous probabilities and section 5 concludes.
The methods and frameworks described in this paper can be applied to a wide set of dynamic optimization problems. Instead of discussing the methods in an abstract way, we will show an application to a fiscal policy problem. The model we are going to use has been described for instance in Martin (2007).
A representative household derives utility from private
consumption
, public consumption
and leisure
. The household has 1 unit of time
each period that he can allocate between leisure and labor
. The household rents capital
and supplies labor
to a firm. Labor
and capital earnings are taxed at a rate
and
respectively.
Following Greenwood et al. (1988), the household can
also decide on the capital utilization rate
.
Therefore, the amount of capital rented to firms will be
. We are also going to assume that the
depreciation rate of capital is a function of its utilization rate,
. In this model, we are going
to abstract from debt. Dealing with debt and commitment issues is a
topic that requires extensive treatment on itself and is beyond the
scope of this paper.2
For given capital taxes (
), labor taxes (
), wages (
), and
interest rate (
), the household problem is:
|
(1) | |
where
denotes the discount factor. There is
uncertainty in this economy because it is not know in advance
whether the planner will default or not. The households' first
order conditions (FOC) are:
| (2) | ||
| (3) | ||
| (4) |
The time-inconsistency of this problem appears in Eq. (2). Today's household decisions depend on the expectation of future variables. In particular, the contemporaneous capital accumulation decision depends on future returns on capital. It is important to note that Eq. (4) is stating that the current capital tax is distortionary. If the planner would raise capital taxes, households could choose a lower capital utilization rate.3 This feature is important for our model because if the planner does not keep his past promises and the capital utilization is fixed, then the capital tax could be set at an extremely high and implausible value. Martin (2007) showed that with fixed capital utilization, and for plausible calibrations, an equilibrium under discretion does not exist. There may be other reasons that inhibit the planner to choose an extremely high capital rate when it defaults, we chose this specification that guarantees the model to have a well defined solution for the commitment and discretion case.
Total output
is produced according to the
function
. Firms
operate in perfectly competitive markets. Hence, wages and interest
rates are given by:
| (5) | ||
| (6) |
The planner provides the public good
, sets taxes
and
,
satisfying the balanced budget constraint:
| (7) |
Combining the households and governments' budget constraint one obtains the feasibility constraint:
| (8) |
To make our problem simpler we can proceed with a number of simplifications. Eq. (4) can be used to express the capital utilization as a function of other variables:
| (9) |
Similarly, using the household and government budget constraint, private and public consumption can be expressed as functions:
| (10) | ||
| (11) |
Hence, the FOCs in Eqs. (2, 3) can be written in a more compact form:
| (12) |
The vector of functions
depends on several variables,
where
is the
vector of contemporaneous control variables,
is the state variable and
is the history of events up to
.4 Note that
and
have
already been substituted in Eq. (12).
We will consider a model where a planner is not sure whether his promises will be kept or not. As explained above, this uncertainty can be due to several factors. For simplicity, we assume that these events are exogenous and that in any period the economy will experience default or commitment with given exogenous probabilities. In Section 4, we relax this assumption. Since it is indifferent whether it is the same or a new planner who defaults and reoptimizes, we use the terms "reelection", "new planner" and "default" interchangeably.
To make matters simple, we abstract from any shock other than
the random variable
describing default
(
) or commitment (
) in period
. It is a straightforward generalization to
include other sources of uncertainty, but the notation would be
harder to follow. More formally, suppose the occurrence of Default
or No Default is driven by a Markov stochastic process
with possible
realizations
, and let
be the set of possible histories
up to time t:
| (13) |
We only consider the histories
,
i.e. histories that start with a default on past promises. This is
because in the initial period there are no promises to be fulfilled
or equivalently the current government has just been settled.
Before turning to the planner's problem, we describe the problem of
individual agents.
In Eq. (12) we wrote the
households' FOCs. These equations depend on future variables and
hence households need to form rational expectations using available
information. Given our institutional setting, households believe
the promises of the current planner, but consider that if a
different planner comes into play, then different policies will be
implemented and past promises will not be kept. As it is common in
the time-consistency literature, economic agents will take future
controls that can not be committed upon as functions of the state
variable, i.e.
where we use
the short notation
to denote
. The function
denotes the vector of policy
functions that rational agents anticipate to be implemented in
future periods.5Therefore, the constraint in Eq.
(12)
becomes:
| (14) | ||
where we use the short notation
to
denote
. Note that
is a state variable and hence it is
understood that
,
.
When default occurs, a new planner is appointed and it will be
taking decisions from that point onwards. Therefore, it is
convenient to separate all histories
with respect to the first time
when default occurs. This is because we want to know which
histories correspond to which planner. We now define the subset of
of histories where only commitment
has occurred up to time
as:
| (15) |
and the subsets of histories where the first default occurs in
period
,
| (16) | ||
By construction note that
is
a partition of the set
. Moreover, it can be seen that the
sets
and
are singletons.6
Therefore, in order to avoid confusion between histories and sets
of histories, we will refer to these singleton sets as
and
respectively.
In figure 1 we
show a more intuitive representation of the particular partition of
histories specified above, where we use the name of the unique
history ending in a given node to denote the node itself. White
nodes indicate when a new planner is settled (default has
occurred), while black nodes indicate the cases where the first
planner is still in power (no default has occurred). We can see
that in any period
there is only one history
such that commitment has
always occurred in the past. Moreover, there is also only one
history
,
meaning that the first default occurred in period
.
In our institutional setting, a new planner is then settled from
the node
onward and it will make its
choices over all the possible histories passing through the node
, that is the sets
.
Figure 1: Diagram of the possible histories

We will now write the problem of the current planner where to simplify notation, and without loss of generality, we abstract from the presence of constraints in the maximization problem:
|
(17) | |
|
|
|
|
||
where we are using the short notation
.
Equation (17) makes it
explicit that inside the maximization problem of the current
government there are other planners maximizing welfare during their
tenures. Given that
is
a partition of the set
, all the histories are
contemplated in our formulation. Since
,
, we can rewrite the probabilities for
in the
following way:
| (18) |
Substituting for these expressions into Eq. (17) and collecting the common term in the summation, we obtain:
|
(19) | |
|
Since we are assuming that any future planner is also maximizing we can define the value functions:
|
(20) |
where it was made explicit that each planner assigns probability
one to its initial node. The value functions
summarize the happenings
after the node
. Since
for
, the choices of future planners are independent
between themselves. This formulation is very general since one can
assume several institutional settings that the future planners will
face. For example, one can assume that some future planners have
full commitment while others do not. For simplicity we will assume
that all future planners face the same institutional settings which
at this stage we do not specify, thus we assume that
.7 Since all the histories
are already being maximized by other planners, it is equivalent to
consider that the initial planner maximizes over the single history
instead of
. We can therefore
rewrite the problem at period
as:
|
||
|
(21) |
We will now assume that the random variable
is i.i.d. to further simplify the problem. It is
straightforward to generalize our formulation to Markov processes.
Also to simplify notation denote
and
,
which implies that:
| (22) | ||
| (23) |
With this formulation at hand we are ready to show that our problem can be written as a saddle point functional equation (SPFE), and that the optimal policy functions of the planner are time-invariant and depend on a finite set of states.
Collecting results from the previous section, the problem of the current planner is:
|
(24) | |
| |
Due to the fact that we do have future controls in the
constraints through the term
, the usual Bellman equation is not satisfied.8 Building on the
results of Marcet and Marimon (1998), we show that
problems of this type can be rewritten as a SPFE that generalizes
the usual Bellman equation. This result is summarized in
proposition 1.
| (25) | ||
| (26) | ||
| (27) | ||
| (28) |
Proof. See the appendix.
Proposition 1 makes it clear that the current planner maximizes
utility of the representative agent subject to the constraints
, where the
latter is incorporated in
. If there is no
commitment, the continuation of the problem is
. If the current promises
will be fulfilled, then the continuation of the problem is
, and promises
are summarized in the co-state variable
. The co-state variable is
not a physical variable and the policymaker always faces the
temptation to set it to zero. Also note that in our problem only
the first constraint contained in Eq. (12) contains future
control variables. Therefore, only the first element of the vector
needs to be included as a co-state
variable. The optimal policy functions of such problem are time
invariant and depend on a finite number of states, as proposition 2
describes.9
| (29) | ||
Proof. See the appendix.
In the institutional setting built in Eq. (24), we
only assume that all planners from period
onward
will face the same problems. From now on, we also assume that all
future planners face the same institutional setting as we specify
in period 0. In other words, we specify their problems in the same
way as the problem of the planner in period 0. Thus we can use the
following definition of equilibrium.
The second part of the definition imposes directly that the
problem of the initial and future planners must be equal. When a
planner comes to office, he has not previously made any promise and
therefore the co-state variable is reset to zero. While a planner
is in office, he makes promises, and faces the temptation to
deviate and reoptimize. In other words, the multiplier encoding the
planner's promises is not a physical state variable and could
always be put to zero. We are assuming that such a deviation only
occurs with probability
. The third part of the
definition imposes a consistency requirement in the constraints.
More precisely, we require the policy functions
that agents expect to be implemented under default to
be consistent with the optimal policy function. We refer to the
notion of Markov Perfect Equilibrium because the function
only depends on the natural state
variables
. Also, in this equilibrium neither the
planner nor individual agents desire to change behavior. Individual
agents are maximizing and their beliefs are correct. The planner,
taking as given
and
, is
also maximizing.
The previous propositions showed that the problem is recursive.
But at first sight, solving this problem looks daunting. The policy
functions and the value function appear in the constraints and the
objective function. One could try to guess
and
, solve the problem, update
and
, and
iterate until convergence. Such procedure would imply solving three
fixed points, one for the problem itself and two for
and
. In addition, this
problem faces simultaneously all the difficulties present in the
commitment and discretion literature. One has to include the
lagrange multiplier as a state variable, and the derivatives of
policy functions matter for the solution.
In this section, we discuss how to solve the problem in an easier way. We use the FOCs of the associated lagrangian formulation. Our generic problem is:
|
(30) | |
| |
where
and
are defined by
Eqs. (27, 28) respectively.
Details on the FOCs can be found in the appendix. The term
appears in the FOCs, because the
current planner will try to influence future planners. The value
function
summarizes the
welfare that agents will achieve with a planner appointed at
. From the perspective of the planner
appointed at
, the state variables
can not be changed. Nevertheless, from the
perspective of the current planner, who is in charge at period
,
is not given
and can be set strategically.10
The FOCs expressed in Eqs. (46-48) allows us to
solve for the optimal policy. As described in Definition 1, we are
particularly interested in the formulation where future planners
face the same problem as the current planner, i.e. where
and hence
. We will show a
solution method that only relies on solving one fixed point. To
obtain the derivative
we can use envelope
results, which are summarized in result 1.
|
(31) |
Result 1 uses the fact that all the planners are maximizing the same function, which allows the use of envelope principles.11 It is important to note that in Eq. (31) all the variables are evaluated with the optimal policy of a newly elected government.
By Definition 1, the policy
functions that the current and future planners implement are equal.
If we use the envelope result to substitute
, the FOCs only depend
on the functions
and
. Using Definition 1 and Proposition 1 we know that
, which also
considerably simplifies the problem. We use a collocation method to
solve for the optimal policy functions. Hence, using Result 1,
Proposition 1 and 2, we can solve the problem relying on only one
fixed point. Note that, unlike Schaumburg and Tambalotti (2007), we have endogenous state
variables. Only in this case the derivative of the policy and value
function appear in the FOCs, creating further difficulties.
We want to stress that in our framework the global solution methods proposed in Judd (1992) and Judd (2004) are more appropriate than local approximations. Besides the arguments presented by Judd, there are other reasons specific to our problem. The value function derivative, the levels and derivative of policy under default are present in the FOCs. The allocations under default and commitment are not likely to be similar. Demanding for a local approximation to deliver a good approximation in distant points to levels, derivatives and value functions is quite demanding.
The linear quadratic approximation proposed in Benigno and Woodford (2006) is only valid in a timeless perspective. The timeless perspective assumes that initial commitments are equal to the steady-state commitment. There are several reasons that make the timeless perspective approach inappropriate in our framework. Firstly, we consider that commitments may be broken and consequently we need to focus on transition dynamics at that point. Secondly, our model does not have a deterministic steady state point around which one can take an approximation. Indeed, shutting down uncertainty completely changes the problem. Thirdly, under discretion the allocations can be very far from the commitment steady-state. Our method is more suitable and it is also simpler. Even for an exactly linear quadratic model, Schaumburg and Tambalotti (2007) only solved a model with no endogenous state variables, and suggested a procedure to handle endogenous state variables relying on three fixed points. The method presented here relies on only one fixed point in policy functions.
Besides these considerations, there is a crucial drawback of applying the linear-quadratic timeless perspective approach to study problems with loose commitment settings, as suggested by Schaumburg and Tambalotti (2007). This point was already discussed in the introduction and its methodological discussion.
In order to proceed to the numerical solution, we specify a per-period utility function:
| (32) |
and a depreciation function:
|
(33) |
We use a standard calibration for an annual model of the US
economy. Table 1 summarizes the
values used for the parameters. The parameters
and
imply that in steady
state the capital utilization rate
is about
0.8, and the depreciation rate
is about 0.08.
Table 1: Parameter values
Parameter |
Value |
Description |
|---|---|---|
β |
.96 |
Discount factor |
Φc |
.285 |
Weight of consumption vs. leisure |
Φg |
.119 |
Weight of public vs. private consumption |
θ |
.36 |
Capital share |
χ0 |
.171 |
Depreciation function parameter |
χ1 |
1.521 |
Depreciation function parameter |
Table 2
presents the long run average for several variables, and across
different parameterizations of
. The column with
and
correspond to
full commitment and full discretion respectively. In the full
commitment model, the capital tax is zero, a result common in the
optimal taxation literature with full commitment. With full
discretion, the capital tax is roughly 19%. In the discretion
model, once capital has been accumulated the government has a
temptation to tax it. Due to the possibility of changing the
capital utilization rate, capital is not an entirely fixed factor
of production that can be heavily taxed. The average capital
utilization rate does not change much with
. But
as we will discuss later, if private agents are surprised with
higher than expected capital taxes, then the capital utilization
rate is lowered.
Table 2: Average Values
| Variable | 1.00 |
0.75 |
0.50 |
0.25 |
0.00 |
|---|---|---|---|---|---|
| k | 1.122 |
0.947 |
0.899 |
0.880 |
0.870 |
| λ | -0.536 |
-0.177 |
-0.080 |
-0.030 |
0.000 |
| g | 0.093 |
0.076 |
0.072 |
0.070 |
0.069 |
| c | 0.196 |
0.216 |
0.220 |
0.222 |
0.224 |
| y | 0.378 |
0.368 |
0.364 |
0.363 |
0.362 |
| τk | 0.000 |
0.131 |
0.163 |
0.178 |
0.187 |
| τl | 0.384 |
0.251 |
0.218 |
0.203 |
0.191 |
| l | 0.233 |
0.245 |
0.248 |
0.250 |
0.250 |
| u | 0.798 |
0.799 |
0.801 |
0.800 |
0.799 |
Note: The values refer to long run averages.
In this model, governments cannot issue debt and have to balance their budgets every period. In Chamley (1986), there is a big incentive to tax capital very highly in earlier periods to obtain large amounts of assets and eliminate distortionary taxation in later periods.12 By imposing a balanced budget, higher capital taxation revenues have to be used immediately. Even though in our model the incentives to tax capital under discretion are mitigated, it is still the case that capital taxes under discretion are higher. For an example, where the reverse can happen the reader is referred to Benhabib and Rustichini (1997) and Klein et al. (2007).
Since capital taxes are lower under commitment, the level of capital is higher. As a direct consequence of no capital tax revenues, labor taxes need to be higher. Higher labor taxes induce households to work less. Private consumption is lower in the full commitment economy, while public consumption is higher. Obviously, the allocations in terms of leisure, private and public consumption are more efficient in the full commitment economy.
We now turn into commenting the loose commitment
settings. The main purpose of this paper is to provide a
theoretical basis for this kind of models. Providing a definitive
answer on the probability
or empirically
estimating these models is beyond the scope of this paper.
Nevertheless, we can provide some evidence on the probability
. A probability of reelection
implies an expected tenure of
. A
value of 0.75 corresponds to a planner being in office for 4 years
on average. A calibration based on the political history of the US
implies a value of 0.8, while the political history of Italy would
imply a calibration around 0. The numbers above are excluding the
possibility that there were no broken promises during the tenure,
therefore a value of 0.75 might be considered an upper bound.
Rallings (1987) tried to obtain a measure of how
many manifesto pledges were actually implemented. Some of these
pledges often reveal political options, such as the composition of
expenditures, and may not always be related to time-inconsistency
issues. The average number reported by the author is 0.63 and 0.71
for Britain and Canada respectively. Arguably, these estimates may
be considered higher than the actual
.
Ideological promises are easier to fulfill than promises where a
temptation to default actually exists. While Rallings (1987) estimates includes both types of promises,
the measure
only refers to the latter.
Obviously, the measure
depends on the country
being studied and the specific policy and institutional settings
involved.
In our analysis, all variables seem to be much closer to the
discretion solution rather than to the commitment solution. If the
probability of committing is 0.75, average allocations only move
about 31% of the distance from discretion to commitment. Table
3 computes this
value for all the allocations. The other way to interpret the table
is that small reductions in the probability
from
the full commitment solution have dramatic effects. It may be
expected that decreasing the probability of commitment from 1 to
0.75 would lead allocations to move 25% of the difference between
commitment and discretion. But in fact, the absolute drop in
capital is 69% of the difference between full commitment and
discretion.
Table 3: Relative difference from full commitment
| Variable | 1.000 |
0.750 |
0.500 |
0.250 |
0.000 |
|---|---|---|---|---|---|
| k | 1.000 |
0.306 |
0.115 |
0.040 |
0.000 |
| λ | 1.000 |
0.330 |
0.149 |
0.056 |
0.000 |
| g | 1.000 |
0.292 |
0.125 |
0.042 |
0.000 |
| c | 1.000 |
0.286 |
0.143 |
0.071 |
0.000 |
| y | 1.000 |
0.375 |
0.125 |
0.063 |
0.000 |
| τk | 1.000 |
0.299 |
0.128 |
0.048 |
0.000 |
| τl | 1.000 |
0.311 |
0.140 |
0.062 |
0.000 |
| l | 1.000 |
0.294 |
0.118 |
0.000 |
0.000 |
Note: The values are computed with the formula: (xπ - xπ = 0) / (xπ = 1 - xπ = 0).
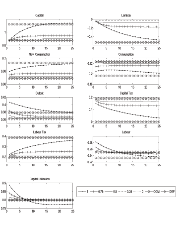
We now describe the transition dynamics. Figure 2 plots the average path during the first 25 quarters, initializing capital at its steady state value under discretion and considering that no promises had been made. Since the economy starts with a relatively low level of capital, the utilization rate of capital is relatively high. This occurs despite the fact that capital taxes are high in early periods as commitment starts to build. In initial periods, since capital taxes are relatively high, labor taxes are lower. As a consequence, labor is higher in initial periods. As time evolves, the picture confirms the results of table 2, since for later periods the variables are relatively closer to the discretion path.
We should finally comment on the path of the lagrange multiplier. This variable may not have economic interest per se, since it is unobservable. We should nevertheless mention that as all other variables, the lagrange multiplier is also much closer to the discretion steady state of 0. This suggests that a local approximation around the full commitment, as performed in the timeless perspective approach may be a poor approximation to loose commitment frameworks. Also our analysis suggests that characterizing allocations in a full commitment analysis may be less realistic than in a full discretion approach.
So far the analysis has only referred to average paths. We now analyze what happens in the specific periods when governments renege on their past promises. For this purpose, in figure 3, we plot the paths followed in a given history. We consider the history where by chance a new planner is reappointed every four years. When default occurs the planner breaks the promise of a low capital tax. Capital is a relatively inelastic tax base and hence capital taxes are increased. Capital accumulation is almost unchanged but households immediately react by decreasing the capital utilization rate. Since there are more capital tax revenues, labor taxes are cut, leading to more labor. Overall, output increases mainly fueled by the increase in labor input.
Our analysis can be related to the literature on political cycles, as described for instance in Drazen (2000). The empirical analysis of political cycles mentions that output or private consumption do not move much with the political cycle. In our model, both output and private consumption are not found to move much in relative terms. It is argued that policy instruments are more affected by the political cycle. Our model has the same prediction. Public consumption, capital taxes and labor taxes are the policy instruments and these face greater variations in relative terms. This empirical literature has also found that at the end of a tenure output and private consumption are not higher than average, a feature also predicted in our model. It is also found that at the end of the tenure there are not significant tax cuts leading to less tax revenues, which also conforms with our model. There is some evidence that public expenditure is increased before the elections, being the evidence stronger for government transfers. This feature is also replicated in our model, public consumption is higher as the tenure evolves. It is not our aim to match political cycles, because electoral competition is absent from the model. But our simple model does not contradict the empirical evidence found in that literature.
In this section, we turn to measure the welfare implications of
building commitment. In our framework, this means considering the
welfare gains of increasing
. Consider two
regimes, an alternative regime (a) and benchmark regime (b). The
life-time utility
of the representative agent
in both regimes is given by:
|
(34) |
where
is the
optimal allocation sequence in regime
. The
expectation operator covers all the commitment and default states.
Define
as the increase in private
consumption in the benchmark regime that makes households
indifferent between the benchmark and an alternative regime. More
formally
is implicitly defined as:
|
(35) |
For the calculations that follow we considered the benchmark
regime to be the full discretion case and we initialized capital at
the steady state prevailing when
.13 The
welfare improvement from discretion to commitment is equivalent to
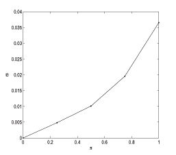
an increase in private consumption of 3.65%. Figure 4 shows the
welfare gains for different probabilities of commitment. When the
probability of default increases from 0 to 0.25, only 13% of the
benefits of commitment are achieved. We plot the relative welfare
gains as a function of
in figure 4. The
function is convex suggesting that increasing
from low to intermediate levels results in relative small
welfare gains. Most of the gains from enhancing commitment can only
be achieved when
is already high. In figure
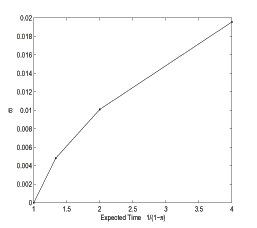
5, we
plot the relative welfare gains as a function of the expected time
before a default occurs (
). In this metric
the welfare gains function is concave. The welfare gains per unit
of time of moving from 1 to 2 years are higher than the gains of
moving from 2 to 3 years. This result may seem more intuitive,
since as the expected commitment period increases there are less
welfare gains to be achieved.
In a related work on optimal monetary policy, Schaumburg and Tambalotti (2007) found qualitatively different
results. First, allocations move linearly in the probability
. For instance, when
moves from 1 to 0.75 inflation goes 25% of the distance
towards discretion. Secondly, most of the welfare gains are
achieved at low levels of commitment. In other words, the welfare
is always concave regardless of the metric used. When
is 0.75, about 90 of the welfare gains from commitment
are obtained. Comparing absolute welfare measures in our model and
theirs is unclear, but the welfare gains of moving from discretion
to commitment are also much higher in their model.14
One possible reason for the different results obtained here and in Schaumburg and Tambalotti (2007) is that fiscal and monetary policy are simply different in this respect. We have investigated other potential sources of differences between our results and theirs. First, figure 5 suggests that some differences could occur if one would change the time period of the model. The original calibration used in Schaumburg and Tambalotti (2007) is quarterly. We also tried an annual calibration of their model, and the results do not change qualitatively. Another potential difference relates to the role of endogenous state variables. An endogenous state variable, provides the planner with an additional instrument to influence future decisions. Therefore, it may be expected that in a model with endogenous state variables, the benefit of adding commitment is smaller. While our model has one endogenous state variable their model has none. To test this hypothesis we also considered their model with an hybrid Phillips curve as in Galí and Gertler (1999). The results do move slightly in the direction that we predict but a significant difference between their model and ours remains. Our results suggest that there may be an important difference between monetary and fiscal policy in this respect.
In the early 70's economics and policymakers were still not aware of the importance of commitment and its use in policy design. The commitment in both fiscal and monetary policy were low at that time. After the seminal contributions in the late 70's and early 80's regarding time-inconsistency, there has been a concern to increase institutional commitment. The reforms to increase monetary policy commitment were far more intense than the ones relative to fiscal policy. In fact, we observed a pattern of inflation that is consistent with low commitment in the 70's and high commitment today. In the 70's, the inflation level was much closer to the steady state level of discretion than the one of commitment. Nowadays, the opposite is true.
The patterns in fiscal policy are somehow different. We have not observed institutional reforms aimed at increasing commitment comparable to the ones in monetary policy. Also, as discussed in Klein and Ríos-Rull (2003), the level of taxes both in the 70's and today are much closer to the full discretion prediction than to the commitment one. This evidence suggests that fiscal policy commitment was low in the 70's and is still low today, while monetary policy commitment was low in the 70's and is high today.
Combining our results with those of Schaumburg and Tambalotti (2007), may shed light on this issue. It seems that when commitment is low, the welfare gains of more commitment are higher in monetary policy than in fiscal policy. Also, it may be very hard to implement the full commitment solution, since defaults are always possible and flexibility is necessary. While most welfare improvements can be achieved at intermediate levels of commitment in monetary policy, the same is not true for fiscal policy.
It may also be argued that it may be easier to achieve high levels of commitment in monetary policy than in fiscal policy. The turnover in presidents is higher than in central bank governors. More importantly, it may be difficult to establish a fiscal authority with full commitment, because such an institution would have to rule out democratic choices as they violate the commitment plan. The intuition that achieving high commitment levels is easier in monetary policy rather than in fiscal policy together with our results may also help in explaining the data.
We are finally going to consider an extension where the
probability of defaulting depends on the states of the economy.
Since capital is the only natural state variable in the economy and
all allocations depend on capital, we will consider that the
probability of defaulting today depends on the current capital
stock. The planner and households will consider that the
probability of commitment in the next period is
instead of
. Following the steps in earlier sections, the objective
function of the planner becomes:
|
(36) |
As before, the probability of being in charge in the first
period is 1. The special term
in the
objective function does not induce any time-inconsistency problem
because
is predetermined.15
Households understand that the probability of committing depends on aggregate capital. A single household can only decide his own single capital accumulation. This means that each household is atomistic and takes the aggregate capital stock as given. Therefore, as it seems reasonable, the individual household capital accumulation decision does not incorporate the effect in the commitment technology.16 Hence, the constraints that the planner faces are:
| |
(37) |
We need to prove that this setting can also be written as a SPFE. This result is done in Proposition 3, and details are available in the appendix.
Proof. See the appendix.
With proposition 3 at
hand, it then follows that the solution to the problem is a
time-invariant function. In the appendix, we also describe the FOCs
and some simplifications that are very useful for computational
work. In comparison with the exogenous probability case, the FOCs
with respect to all variables except to capital remain unchanged.
In the FOC with respect to capital, some new terms appear
reflecting that the commitment probability can be influenced.
Unlike households, the planner does not take aggregate capital as
given. One extra term refers to the appearance of
in the constraints of households.
The other term refers to the expected change in utility, induced by
the change in the commitment probability. This is captured by the
term
. If
capital is increased, the commitment probability is increased by
. This increases the chances of
the current planner to obtain tomorrow's continuation value under
commitment
. Nevertheless, it
decreases the chances of obtaining tomorrow's continuation value
under discretion
.
This model raises an extra difficulty in terms of computational work. As explained above, the level of the value function appears in the FOCs. Hence, one needs to approximate the value function as well. The exogenous probability model could be solved as one fixed point. The endogenous probability model needs to be solved as two fixed points.
In what follows, we will consider a probability function such that when capital is higher there is a higher probability of commitment. This assumption could be justified on political economy grounds. More capital implies more output and a higher probability of reelection. We will consider the following probability function:
|
(38) |
The parameter
is a normalization such
that
. The higher is
, the easier it is for the planner to influence its
reelection probability. In the case of
, the
probability is always constant. We can use a homotopy from the
model in section 3 to this model by
changing
from 0 to the desired value. We chose
and
to
be equal to the average capital allocation when
. Our normalization of
allows us to directly compare the results with the probabilistic
model when
.
Results are presented in table 4. In the endogenous probability model, capital is now higher. Since the probability of commitment is increasing in capital, the planner has a further motive to accumulate capital. The incentives to accumulate more capital need to be provided by the planner. Households by themselves do not strategically increase their capital in order to increase the commitment probability. In order to make households accumulate more capital, the planner mainly reduces capital taxes. Since more commitment is achieved, average allocations move towards the full-commitment equilibrium.
In the endogenous probability model the welfare gain relative to
discretion is 2.6%. This value is higher than the welfare gains
obtained in the benchmark case of
. One
reason is that the commitment probability is higher. The other
reason is that the welfare gains function is convex in
. A varying probability around a mean may therefore induce
some additional welfare gains. In a political economy
interpretation, our model would suggest that governments accumulate
more capital to be reelected; and this is a good policy since it
reduces political turnover thus increasing the commitment
probability.
Table 4: Endogenous Probability - Average Values
| Variable | π = 0.5 | End. Prob. |
|---|---|---|
| k | 0.899 | 0.932 |
| λ | -0.080 | -0.064 |
| g | 0.072 | 0.082 |
| c | 0.220 | 0.209 |
| y | 0.364 | 0.365 |
| τk | 0.163 | 0.153 |
| τl | 0.218 | 0.268 |
| l | 0.248 | 0.246 |
| u | 0.801 | 0.790 |
| 0.500 | 0.738 |
The time-consistent and time-inconsistent solutions are to some extent unrealistic. This paper tried to characterize optimal policy in a setting where some promises are fulfilled while others are not. One interpretation of such setting is based on political turnover, where governments make promises but may be out of power when it is time to fulfill them. Alternatively, governments may make promises but when certain events arise the commitment technology breaks. This framework can also be thought as providing an optimal policy prescription knowing that at a later date policy is going to be revised.
From the methodological point of view, our contribution is to show a solution technique for problems of loose commitment with the following main features. First, it can be applied to a wide class of non-linear models, with or without endogenous state-variables keeping the model's micro-foundations structure intact. While there were other works on similar loose commitment settings, such methods could not be used in the standard non-linear macro models. For instance, the fiscal policy problem described here has to be solved with the methods developed in this paper. Second, building on the results of Marcet and Marimon (1998), we proved that the solution to our problem is recursive. Third, we implemented an algorithm which is relatively inexpensive, and makes use of global approximation techniques which are pointed out in the literature as more reliable. Finally, as a by-product, our procedure can be used as a homotopy method to find the time-consistent solution.
We show that in the optimal taxation model under loose commitment, average allocations seem to be closer to the time-consistent solution. We have also characterized the economic consequences of reneging on promises. Our results suggest that when promises are not fulfilled capital taxes will be raised and labor taxes will be lowered. As a consequence, the capital utilization rate drops and labor input increases. We then showed that several features of the model are in accordance with some empirical results on political cycles.
We then considered that the probability of committing would be a function of the endogenous state variables. In such a model, the government would try increase the commitment probability through the state variables. The intuition for such results is that having more commitment is welfare improving, therefore the government tries to increase commitment.
Regarding welfare, we find that for an upper bound of the probability of commitment around 0.75, most of the gains from commitment are not achieved. While the welfare gains are a concave function of the expected time before a default, they are a convex function of the probability of commitment. These results are different from those obtained in the literature on monetary policy. This may explain the observation that more effort has been devoted to building commitment in monetary rather than fiscal policy.
The methods provided in this paper are general and can be applied to a variety of macroeconomic problems. The setups formulated here can be easily brought into the dynamic political economy literature. This literature has commonly abstracted from the presence of time-inconsistency or assumed a discretion approach. Our paper allows consideration of the more realistic setting in which governments can fulfill promises when they are reelected. This paper also sets up the base for addressing problems where different governments do not face the same institutional settings or disagree on policy objectives. Finally, the applications of our methodology are not restricted to optimal policy problems. Indeed, it can be used in many dynamic problems where commitment plays an important role, like the relationship between firms and their customers and shareholders, or in other principal-agent problems.
Alesina, A., Tabellini, G., 1990. A positive theory of fiscal deficits and government debt. Review of Economic Studies 57 (3), 403-14.
Backus, D., Driffill, J., 1985. Inflation and reputation. American Economic Review 75 (3), 530-38.
Barro, R. J., Gordon, D. B., 1983a. A positive theory of monetary policy in a natural rate model. Journal of Political Economy 91 (4), 589-610.
Barro, R. J., Gordon, D. B., 1983b. Rules, discretion and reputation in a model of monetary policy. Journal of Monetary Economics 12 (1), 101-121.
Benhabib, J., Rustichini, A., 1997. Optimal taxes without commitment. Journal of Economic Theory 77, 231-259.
Benigno, P., Woodford, M., 2006. Linear-quadratic approximation of optimal policy problems. Manuscript.
Chamley, C., 1986. Optimal taxation of capital income in general equilibrium with infinite lives. Econometrica 54 (3), 607-22.
Curdia, V., Alissimo, F., Palenzuela, D., 2006. Linear-quadratic approximation to optimal policy: An algorithm and two applications. Manuscript.
Debortoli, D., Nunes, R., 2006. On linear-quadratic approximations. SSRN. Working Paper.
Debortoli, D., Nunes, R., 2007. Political disagreement, lack of commitment and the level of debt. Manuscript.
Drazen, A., 2000. The political business cycle after 25 years. In: NBER Macroeconomics Annual. MIT Press.
Flood, R. P., Isard, P., 1989. Monetary policy strategies. IMF staff papers 36, 612-632.
Galí, J., Gertler, M., 1999. Inflation dynamics: A structural econometric analysis. Journal of Monetary Economics 44 (2), 195-222.
Greenwood, J., Hercowitz, Z., Huffman, G. W., 1988. Investment, capital utilization, and the real business cycle. American Economic Review 78, 402-417.
Greenwood, J., Hercowitz, Z., Krusell, P., (1998). The role of investment-specific technological change in the business cycle. European Economic Review 44, 91-115.
Judd., K., 1985. Redistributive taxation in a simple perfect foresight model. Journal of Public Economics 27, 59-83.
Judd, K. L., 1992. Projection methods for solving aggregate growth models. Journal of Economic Theory 58 (2), 410-452.
Judd, K. L., 2004. Existence, uniqueness, and computational theory for time consistent equilibria: A hyperbolic discounting example. Stanford University. Manuscript.
Klein, P., Krusell, P., Ríos-Rull, J.-V., 2007. Time consistent public expenditures. Review of Economic Studies. Forthcoming.
Klein, P., Ríos-Rull, J.-V., 2003. Time-consistent optimal fiscal policy. International Economic Review 44 (4), 1217-1245.
Krusell, P., Martin, F., Ríos-Rull, J.-V., 2006. Time-consistent debt. Manuscript.
Kydland, F. E., Prescott, E. C., 1977. Rules rather than discretion: The inconsistency of optimal plans. Journal of Political Economy 85 (3), 473-91.
Lucas, R., Stokey, N., 1983. Optimal fiscal and monetary policy in an economy without capital. Journal of Monetary Economics 12, 55-93.
Marcet, A., Marimon, R., 1998. Recursive contracts. Universitat Pompeu Fabra. Working Paper.
Martin, F., 2007. Optimal taxation without commitment. Simon Fraser University. Manuscript.
Persson, M., Persson, T., Svensson, L., 2006. Time consistency of fiscal and monetary policy: a solution. Econometrica 74, 193-212.
Rallings, C., 1987. The influence of election programmes: Britain and Canada 1945-79. In: Budge, I., Robertson, D., Hearl, D. (Eds.), Ideology, Strategy and Party Change. Cambridge University Press.
Roberds, W., 1987. Models of policy under stochastic replanning. International Economic Review 28 (3), 731-755.
Rogers, C., 1989. Debt restructuring with a public good. Scandinavian Journal of Economics 91, 117-130.
Schaumburg, E., Tambalotti, A., 2007. An investigation of the gains from commitment in monetary policy. Journal of Monetary Economics 54, 302-324.
Stokey, N., Lucas, R., Prescott, E., 1989. Recursive Methods in Economic Dynamics. Harvard University Press.
Drop history dependence and define:
|
(39) | |
| |
which fits the definition of Program 1 in Marcet and Marimon (1998). To see this more clearly note that our
discount factor is
and we have no
uncertainty. Since
is a singleton, we have
previously transformed our stochastic problem into a non-stochastic
problem. Therefore, we can write the problem as a saddle point
functional equation in the sense that there exists a unique
function satisfying
| (40) | ||
| |
where
| (41) |
or in a more intuitive formulation define:
| (42) |
and the saddle point functional equation is:
| (43) | ||
Define an additional variable
, The law of
motion for
is:
| (44) |
with
. The problem of the planner can
then be rewritten as:
|
(45) | |
Using similar redefinitions as in the proof of proposition
1 the
result follows. The condition
signals that a new planner is in
charge. Eq. (44)
is still valid because it only refers to the evolution of
through commitment states. Finally,
note that in terms of notation
.17
To solve the problem set up the Lagrangian:
|
||
The FOCs are18:
| (46) | ||
![]() |
(47) | |
| (48) | ||
where
, and using Eqs.
(27, 28) it follows that
,
,
,
,
and
To simplify the problem, it is useful to multiply the second
constraint by
, which does not change the
solution. Set up the Lagrangian:
|
(49) | |
The FOCs are:
| (50) | ||
![]() |
(51) | |
| (52) | ||
| (53) | ||
![]() |
(54) | |
To obtain Eqs. (50,
51) one has to
divide the original FOC by
, and use Eq. (53).19 One
can solve Eq. (54) forward and
obtain:
|
(55) |
This equation states that
is equal to
times the value function starting at period t+1. Note
that it represents the value function when past promises are kept,
because all the terms considered refer to commitment states.
Simplifying notation:
| (56) |
One can use the equation above to eliminate
in Eq. (51).
For the numerical work all the simplifications above are
convenient to reduce the number of equations in the system. Since
is eliminated from the problem,
this variable is not a state variable necessary for the numerical
approximation. Intuitively, at each point in time the planner that
is in charge only needs to know the current promises summarized by
, and the capital stock
. The probability of committing between
and
is a bygone. The
probability of committing between
and
,
, is not predetermined.
Figure 2: Average Allocations

Note: The figure plots for several values of π the average path across realizations. Capital is initialized at the discretion steady state. The lagrange multiplier is initialized at zero, considering that there were no previous promises in the first period.
Data for Figure 2 - Capital Utilization
| Period | Default | Commitment | 0.00 | 0.25 | 0.50 | 0.75 | 1.00 |
|---|---|---|---|---|---|---|---|
| 1 | 0.79940 | 0.79791 | 0.79690 | 0.80412 | 0.81616 | 0.83980 | 0.88712 |
| 2 | 0.79940 | 0.79791 | 0.79725 | 0.80301 | 0.81207 | 0.82970 | 0.86577 |
| 3 | 0.79940 | 0.79791 | 0.79755 | 0.80241 | 0.80937 | 0.82195 | 0.84789 |
| 4 | 0.79940 | 0.79791 | 0.79780 | 0.80203 | 0.80750 | 0.81579 | 0.83294 |
| 5 | 0.79940 | 0.79791 | 0.79802 | 0.80170 | 0.80614 | 0.81132 | 0.82049 |
| 6 | 0.79940 | 0.79791 | 0.79821 | 0.80156 | 0.80510 | 0.80825 | 0.81014 |
| 7 | 0.79940 | 0.79791 | 0.79838 | 0.80135 | 0.80425 | 0.80570 | 0.80157 |
| 8 | 0.79940 | 0.79791 | 0.79852 | 0.80107 | 0.80361 | 0.80369 | 0.79453 |
| 9 | 0.79940 | 0.79791 | 0.79864 | 0.80083 | 0.80309 | 0.80236 | 0.78877 |
| 10 | 0.79940 | 0.79791 | 0.79875 | 0.80069 | 0.80268 | 0.80105 | 0.78411 |
| 11 | 0.79940 | 0.79791 | 0.79884 | 0.80055 | 0.80230 | 0.80013 | 0.78038 |
| 12 | 0.79940 | 0.79791 | 0.79891 | 0.80044 | 0.80203 | 0.79963 | 0.77744 |
| 13 | 0.79940 | 0.79791 | 0.79898 | 0.80033 | 0.80175 | 0.79901 | 0.77518 |
| 14 | 0.79940 | 0.79791 | 0.79904 | 0.80022 | 0.80142 | 0.79858 | 0.77350 |
| 15 | 0.79940 | 0.79791 | 0.79909 | 0.80008 | 0.80106 | 0.79826 | 0.77231 |
| 16 | 0.79940 | 0.79791 | 0.79913 | 0.79997 | 0.80076 | 0.79791 | 0.77153 |
| 17 | 0.79940 | 0.79791 | 0.79917 | 0.79987 | 0.80049 | 0.79803 | 0.77110 |
| 18 | 0.79940 | 0.79791 | 0.79920 | 0.79985 | 0.80029 | 0.79792 | 0.77096 |
| 19 | 0.79940 | 0.79791 | 0.79923 | 0.79980 | 0.80017 | 0.79794 | 0.77107 |
| 20 | 0.79940 | 0.79791 | 0.79925 | 0.79978 | 0.80009 | 0.79784 | 0.77139 |
| 21 | 0.79940 | 0.79791 | 0.79927 | 0.79979 | 0.80006 | 0.79795 | 0.77187 |
| 22 | 0.79940 | 0.79791 | 0.79929 | 0.79979 | 0.80002 | 0.79774 | 0.77248 |
| 23 | 0.79940 | 0.79791 | 0.79931 | 0.79970 | 0.79989 | 0.79843 | 0.77321 |
| 24 | 0.79940 | 0.79791 | 0.79932 | 0.79968 | 0.79993 | 0.79869 | 0.77402 |
| 25 | 0.79940 | 0.79791 | 0.79933 | 0.79973 | 0.79997 | 0.79846 | 0.77489 |
Data for Figure 2 - Labour
| Period | Default |
Commitment |
0.00 |
0.25 |
0.50 |
0.75 |
1.00 |
|---|---|---|---|---|---|---|---|
| 1 | 0.25035 |
0.23282 |
0.24999 |
0.25249 |
0.25700 |
0.26573 |
0.28218 |
| 2 | 0.25035 |
0.23282 |
0.25004 |
0.25061 |
0.25314 |
0.26017 |
0.27683 |
| 3 | 0.25035 |
0.23282 |
0.25008 |
0.25011 |
0.25124 |
0.25624 |
0.27196 |
| 4 | 0.25035 |
0.23282 |
0.25012 |
0.24993 |
0.25027 |
0.25363 |
0.26759 |
| 5 | 0.25035 |
0.23282 |
0.25015 |
0.24992 |
0.24973 |
0.25153 |
0.26369 |
| 6 | 0.25035 |
0.23282 |
0.25018 |
0.24964 |
0.24942 |
0.24978 |
0.26023 |
| 7 | 0.25035 |
0.23282 |
0.25020 |
0.24982 |
0.24923 |
0.24879 |
0.25716 |
| 8 | 0.25035 |
0.23282 |
0.25022 |
0.24990 |
0.24901 |
0.24808 |
0.25444 |
| 9 | 0.25035 |
0.23282 |
0.25024 |
0.24981 |
0.24890 |
0.24735 |
0.25204 |
| 10 | 0.25035 |
0.23282 |
0.25025 |
0.24971 |
0.24878 |
0.24713 |
0.24990 |
| 11 | 0.25035 |
0.23282 |
0.25027 |
0.24973 |
0.24875 |
0.24677 |
0.24801 |
| 12 | 0.25035 |
0.23282 |
0.25028 |
0.24969 |
0.24865 |
0.24634 |
0.24632 |
| 13 | 0.25035 |
0.23282 |
0.25029 |
0.24970 |
0.24866 |
0.24630 |
0.24482 |
| 14 | 0.25035 |
0.23282 |
0.25029 |
0.24972 |
0.24874 |
0.24616 |
0.24348 |
| 15 | 0.25035 |
0.23282 |
0.25030 |
0.24976 |
0.24876 |
0.24601 |
0.24230 |
| 16 | 0.25035 |
0.23282 |
0.25031 |
0.24971 |
0.24873 |
0.24603 |
0.24124 |
| 17 | 0.25035 |
0.23282 |
0.25031 |
0.24971 |
0.24870 |
0.24564 |
0.24029 |
| 18 | 0.25035 |
0.23282 |
0.25032 |
0.24960 |
0.24862 |
0.24567 |
0.23945 |
| 19 | 0.25035 |
0.23282 |
0.25032 |
0.24966 |
0.24853 |
0.24561 |
0.23869 |
| 20 | 0.25035 |
0.23282 |
0.25033 |
0.24961 |
0.24848 |
0.24562 |
0.23802 |
| 21 | 0.25035 |
0.23282 |
0.25033 |
0.24959 |
0.24845 |
0.24548 |
0.23743 |
| 22 | 0.25035 |
0.23282 |
0.25033 |
0.24961 |
0.24845 |
0.24570 |
0.23689 |
| 23 | 0.25035 |
0.23282 |
0.25033 |
0.24973 |
0.24858 |
0.24500 |
0.23642 |
| 24 | 0.25035 |
0.23282 |
0.25033 |
0.24961 |
0.24834 |
0.24511 |
0.23599 |
| 25 | 0.25035 |
0.23282 |
0.25034 |
0.24952 |
0.24834 |
0.24553 |
0.23562 |
Data for Figure 2 - Labour Tax
| Period | Default | Commitment | 0.00 | 0.25 | 0.50 | 0.75 | 1.00 |
|---|---|---|---|---|---|---|---|
| 1 | 0.19091 | 0.38354 | 0.19092 | 0.19645 | 0.20014 | 0.20703 | 0.22218 |
| 2 | 0.19091 | 0.38354 | 0.19092 | 0.20094 | 0.20915 | 0.22016 | 0.23610 |
| 3 | 0.19091 | 0.38354 | 0.19092 | 0.20198 | 0.21329 | 0.22895 | 0.24837 |
| 4 | 0.19091 | 0.38354 | 0.19092 | 0.20232 | 0.21515 | 0.23425 | 0.25925 |
| 5 | 0.19091 | 0.38354 | 0.19092 | 0.20221 | 0.21605 | 0.23866 | 0.26898 |
| 6 | 0.19091 | 0.38354 | 0.19092 | 0.20287 | 0.21647 | 0.24259 | 0.27774 |
| 7 | 0.19091 | 0.38354 | 0.19092 | 0.20233 | 0.21663 | 0.24440 | 0.28568 |
| 8 | 0.19091 | 0.38354 | 0.19092 | 0.20202 | 0.21694 | 0.24558 | 0.29292 |
| 9 | 0.19091 | 0.38354 | 0.19092 | 0.20216 | 0.21702 | 0.24714 | 0.29956 |
| 10 | 0.19091 | 0.38354 | 0.19092 | 0.20235 | 0.21715 | 0.24719 | 0.30567 |
| 11 | 0.19091 | 0.38354 | 0.19091 | 0.20225 | 0.21710 | 0.24780 | 0.31132 |
| 12 | 0.19091 | 0.38354 | 0.19091 | 0.20232 | 0.21724 | 0.24882 | 0.31654 |
| 13 | 0.19091 | 0.38354 | 0.19091 | 0.20225 | 0.21710 | 0.24864 | 0.32139 |
| 14 | 0.19091 | 0.38354 | 0.19091 | 0.20215 | 0.21676 | 0.24883 | 0.32589 |
| 15 | 0.19091 | 0.38354 | 0.19091 | 0.20202 | 0.21656 | 0.24908 | 0.33008 |
| 16 | 0.19091 | 0.38354 | 0.19091 | 0.20210 | 0.21654 | 0.24887 | 0.33398 |
| 17 | 0.19091 | 0.38354 | 0.19091 | 0.20205 | 0.21653 | 0.25008 | 0.33761 |
| 18 | 0.19091 | 0.38354 | 0.19091 | 0.20233 | 0.21666 | 0.24988 | 0.34100 |
| 19 | 0.19091 | 0.38354 | 0.19091 | 0.20216 | 0.21684 | 0.25009 | 0.34415 |
| 20 | 0.19091 | 0.38354 | 0.19091 | 0.20229 | 0.21694 | 0.24999 | 0.34709 |
| 21 | 0.19091 | 0.38354 | 0.19091 | 0.20235 | 0.21700 | 0.25046 | 0.34983 |
| 22 | 0.19091 | 0.38354 | 0.19091 | 0.20229 | 0.21699 | 0.24967 | 0.35237 |
| 23 | 0.19091 | 0.38354 | 0.19091 | 0.20195 | 0.21659 | 0.25205 | 0.35475 |
| 24 | 0.19091 | 0.38354 | 0.19091 | 0.20224 | 0.21723 | 0.25181 | 0.35696 |
| 25 | 0.19091 | 0.38354 | 0.19091 | 0.20249 | 0.21722 | 0.25038 | 0.35901 |
Data for Figure 2 - Capital Tax
| Period | Default |
Commitment |
0.00 |
0.25 |
0.50 |
0.75 |
1.00 |
|---|---|---|---|---|---|---|---|
| 1 | 0.18702 |
-0.00007 |
0.18732 |
0.18399 |
0.17913 |
0.16942 |
0.14823 |
| 2 | 0.18702 |
-0.00007 |
0.18728 |
0.17959 |
0.17073 |
0.15795 |
0.13729 |
| 3 | 0.18702 |
-0.00007 |
0.18724 |
0.17857 |
0.16689 |
0.15035 |
0.12767 |
| 4 | 0.18702 |
-0.00007 |
0.18721 |
0.17827 |
0.16519 |
0.14593 |
0.11915 |
| 5 | 0.18702 |
-0.00007 |
0.18719 |
0.17842 |
0.16441 |
0.14213 |
0.11152 |
| 6 | 0.18702 |
-0.00007 |
0.18716 |
0.17772 |
0.16409 |
0.13858 |
0.10461 |
| 7 | 0.18702 |
-0.00007 |
0.18714 |
0.17833 |
0.16403 |
0.13706 |
0.09829 |
| 8 | 0.18702 |
-0.00007 |
0.18713 |
0.17870 |
0.16376 |
0.13610 |
0.09244 |
| 9 | 0.18702 |
-0.00007 |
0.18711 |
0.17858 |
0.16375 |
0.13465 |
0.08701 |
| 10 | 0.18702 |
-0.00007 |
0.18710 |
0.17839 |
0.16365 |
0.13477 |
0.08191 |
| 11 | 0.18702 |
-0.00007 |
0.18709 |
0.17851 |
0.16376 |
0.13425 |
0.07712 |
| 12 | 0.18702 |
-0.00007 |
0.18708 |
0.17846 |
0.16365 |
0.13325 |
0.07260 |
| 13 | 0.18702 |
-0.00007 |
0.18707 |
0.17854 |
0.16384 |
0.13352 |
0.06831 |
| 14 | 0.18702 |
-0.00007 |
0.18707 |
0.17866 |
0.16426 |
0.13338 |
0.06424 |
| 15 | 0.18702 |
-0.00007 |
0.18706 |
0.17882 |
0.16451 |
0.13312 |
0.06038 |
| 16 | 0.18702 |
-0.00007 |
0.18705 |
0.17874 |
0.16458 |
0.13340 |
0.05671 |
| 17 | 0.18702 |
-0.00007 |
0.18705 |
0.17881 |
0.16463 |
0.13214 |
0.05322 |
| 18 | 0.18702 |
-0.00007 |
0.18705 |
0.17852 |
0.16452 |
0.13235 |
0.04990 |
| 19 | 0.18702 |
-0.00007 |
0.18704 |
0.17870 |
0.16433 |
0.13217 |
0.04674 |
| 20 | 0.18702 |
-0.00007 |
0.18704 |
0.17856 |
0.16422 |
0.13224 |
0.04375 |
| 21 | 0.18702 |
-0.00007 |
0.18704 |
0.17850 |
0.16418 |
0.13175 |
0.04091 |
| 22 | 0.18702 |
-0.00007 |
0.18704 |
0.17856 |
0.16418 |
0.13257 |
0.03821 |
| 23 | 0.18702 |
-0.00007 |
0.18703 |
0.17893 |
0.16462 |
0.13001 |
0.03566 |
| 24 | 0.18702 |
-0.00007 |
0.18703 |
0.17862 |
0.16392 |
0.13020 |
0.03325 |
| 25 | 0.18702 |
-0.00007 |
0.18703 |
0.17836 |
0.16391 |
0.13167 |
0.03097 |
Data for Figure 2 - Output
| Period | Default | Commitment | 0.00 | 0.25 | 0.50 | 0.75 | 1.00 |
|---|---|---|---|---|---|---|---|
| 1 | 0.36167 | 0.37812 | 0.36141 | 0.36491 | 0.37104 | 0.38298 | 0.40592 |
| 2 | 0.36167 | 0.37812 | 0.36145 | 0.36340 | 0.36809 | 0.37919 | 0.40397 |
| 3 | 0.36167 | 0.37812 | 0.36148 | 0.36300 | 0.36658 | 0.37636 | 0.40179 |
| 4 | 0.36167 | 0.37812 | 0.36150 | 0.36285 | 0.36580 | 0.37438 | 0.39957 |
| 5 | 0.36167 | 0.37812 | 0.36153 | 0.36285 | 0.36536 | 0.37276 | 0.39742 |
| 6 | 0.36167 | 0.37812 | 0.36155 | 0.36261 | 0.36510 | 0.37139 | 0.39538 |
| 7 | 0.36167 | 0.37812 | 0.36157 | 0.36277 | 0.36494 | 0.37057 | 0.39350 |
| 8 | 0.36167 | 0.37812 | 0.36158 | 0.36284 | 0.36477 | 0.36998 | 0.39177 |
| 9 | 0.36167 | 0.37812 | 0.36159 | 0.36277 | 0.36467 | 0.36937 | 0.39020 |
| 10 | 0.36167 | 0.37812 | 0.36160 | 0.36269 | 0.36458 | 0.36916 | 0.38878 |
| 11 | 0.36167 | 0.37812 | 0.36161 | 0.36271 | 0.36454 | 0.36886 | 0.38750 |
| 12 | 0.36167 | 0.37812 | 0.36162 | 0.36267 | 0.36447 | 0.36850 | 0.38636 |
| 13 | 0.36167 | 0.37812 | 0.36163 | 0.36268 | 0.36448 | 0.36845 | 0.38533 |
| 14 | 0.36167 | 0.37812 | 0.36164 | 0.36270 | 0.36455 | 0.36833 | 0.38441 |
| 15 | 0.36167 | 0.37812 | 0.36164 | 0.36273 | 0.36457 | 0.36819 | 0.38360 |
| 16 | 0.36167 | 0.37812 | 0.36165 | 0.36269 | 0.36454 | 0.36819 | 0.38287 |
| 17 | 0.36167 | 0.37812 | 0.36165 | 0.36270 | 0.36452 | 0.36788 | 0.38223 |
| 18 | 0.36167 | 0.37812 | 0.36165 | 0.36260 | 0.36446 | 0.36789 | 0.38166 |
| 19 | 0.36167 | 0.37812 | 0.36166 | 0.36265 | 0.36439 | 0.36785 | 0.38115 |
| 20 | 0.36167 | 0.37812 | 0.36166 | 0.36261 | 0.36434 | 0.36784 | 0.38071 |
| 21 | 0.36167 | 0.37812 | 0.36166 | 0.36259 | 0.36432 | 0.36772 | 0.38031 |
| 22 | 0.36167 | 0.37812 | 0.36166 | 0.36261 | 0.36431 | 0.36789 | 0.37997 |
| 23 | 0.36167 | 0.37812 | 0.36166 | 0.36271 | 0.36442 | 0.36733 | 0.37967 |
| 24 | 0.36167 | 0.37812 | 0.36167 | 0.36261 | 0.36422 | 0.36740 | 0.37940 |
| 25 | 0.36167 | 0.37812 | 0.36167 | 0.36254 | 0.36422 | 0.36773 | 0.37917 |
Data for Figure 2 - Consumption
| Period | Default |
Commitment |
0.00 |
0.25 |
0.50 |
0.75 |
1.00 |
|---|---|---|---|---|---|---|---|
| 1 | 0.22354 |
0.19581 |
0.22380 |
0.22149 |
0.21892 |
0.21401 |
0.20451 |
| 2 | 0.22354 |
0.19581 |
0.22376 |
0.22155 |
0.21912 |
0.21453 |
0.20564 |
| 3 | 0.22354 |
0.19581 |
0.22373 |
0.22159 |
0.21928 |
0.21490 |
0.20642 |
| 4 | 0.22354 |
0.19581 |
0.22371 |
0.22162 |
0.21941 |
0.21523 |
0.20692 |
| 5 | 0.22354 |
0.19581 |
0.22368 |
0.22166 |
0.21952 |
0.21542 |
0.20721 |
| 6 | 0.22354 |
0.19581 |
0.22366 |
0.22166 |
0.21962 |
0.21549 |
0.20733 |
| 7 | 0.22354 |
0.19581 |
0.22365 |
0.22170 |
0.21970 |
0.21562 |
0.20732 |
| 8 | 0.22354 |
0.19581 |
0.22363 |
0.22173 |
0.21975 |
0.21574 |
0.20721 |
| 9 | 0.22354 |
0.19581 |
0.22362 |
0.22175 |
0.21981 |
0.21577 |
0.20702 |
| 10 | 0.22354 |
0.19581 |
0.22361 |
0.22177 |
0.21985 |
0.21589 |
0.20676 |
| 11 | 0.22354 |
0.19581 |
0.22360 |
0.22178 |
0.21989 |
0.21594 |
0.20645 |
| 12 | 0.22354 |
0.19581 |
0.22359 |
0.22179 |
0.21991 |
0.21592 |
0.20610 |
| 13 | 0.22354 |
0.19581 |
0.22358 |
0.22181 |
0.21995 |
0.21599 |
0.20573 |
| 14 | 0.22354 |
0.19581 |
0.22358 |
0.22182 |
0.22000 |
0.21603 |
0.20533 |
| 15 | 0.22354 |
0.19581 |
0.22357 |
0.22184 |
0.22004 |
0.21604 |
0.20492 |
| 16 | 0.22354 |
0.19581 |
0.22357 |
0.22185 |
0.22007 |
0.21609 |
0.20451 |
| 17 | 0.22354 |
0.19581 |
0.22356 |
0.22186 |
0.22010 |
0.21601 |
0.20409 |
| 18 | 0.22354 |
0.19581 |
0.22356 |
0.22186 |
0.22012 |
0.21603 |
0.20367 |
| 19 | 0.22354 |
0.19581 |
0.22356 |
0.22186 |
0.22012 |
0.21602 |
0.20326 |
| 20 | 0.22354 |
0.19581 |
0.22355 |
0.22186 |
0.22013 |
0.21603 |
0.20285 |
| 21 | 0.22354 |
0.19581 |
0.22355 |
0.22186 |
0.22013 |
0.21599 |
0.20245 |
| 22 | 0.22354 |
0.19581 |
0.22355 |
0.22186 |
0.22013 |
0.21606 |
0.20207 |
| 23 | 0.22354 |
0.19581 |
0.22355 |
0.22188 |
0.22016 |
0.21584 |
0.20169 |
| 24 | 0.22354 |
0.19581 |
0.22355 |
0.22187 |
0.22013 |
0.21582 |
0.20133 |
| 25 | 0.22354 |
0.19581 |
0.22355 |
0.22187 |
0.22013 |
0.21593 |
0.20099 |
Data for Figure 2 - Government Consumption
| Period | Default | Commitment | 0.00 | 0.25 | 0.50 | 0.75 | 1.00 |
|---|---|---|---|---|---|---|---|
| 1 | 0.06854 | 0.09281 | 0.06853 | 0.07005 | 0.07145 | 0.07410 | 0.07938 |
| 2 | 0.06854 | 0.09281 | 0.06853 | 0.07022 | 0.07189 | 0.07499 | 0.08101 |
| 3 | 0.06854 | 0.09281 | 0.06853 | 0.07025 | 0.07205 | 0.07551 | 0.08234 |
| 4 | 0.06854 | 0.09281 | 0.06854 | 0.07026 | 0.07210 | 0.07578 | 0.08344 |
| 5 | 0.06854 | 0.09281 | 0.06854 | 0.07025 | 0.07212 | 0.07598 | 0.08437 |
| 6 | 0.06854 | 0.09281 | 0.06854 | 0.07027 | 0.07212 | 0.07615 | 0.08517 |
| 7 | 0.06854 | 0.09281 | 0.06854 | 0.07025 | 0.07212 | 0.07621 | 0.08587 |
| 8 | 0.06854 | 0.09281 | 0.06854 | 0.07025 | 0.07212 | 0.07623 | 0.08648 |
| 9 | 0.06854 | 0.09281 | 0.06854 | 0.07025 | 0.07211 | 0.07627 | 0.08703 |
| 10 | 0.06854 | 0.09281 | 0.06854 | 0.07025 | 0.07211 | 0.07625 | 0.08752 |
| 11 | 0.06854 | 0.09281 | 0.06854 | 0.07025 | 0.07211 | 0.07626 | 0.08797 |
| 12 | 0.06854 | 0.09281 | 0.06854 | 0.07025 | 0.07211 | 0.07629 | 0.08837 |
| 13 | 0.06854 | 0.09281 | 0.06854 | 0.07025 | 0.07211 | 0.07627 | 0.08873 |
| 14 | 0.06854 | 0.09281 | 0.06854 | 0.07024 | 0.07210 | 0.07627 | 0.08907 |
| 15 | 0.06854 | 0.09281 | 0.06854 | 0.07024 | 0.07209 | 0.07626 | 0.08937 |
| 16 | 0.06854 | 0.09281 | 0.06854 | 0.07024 | 0.07209 | 0.07625 | 0.08965 |
| 17 | 0.06854 | 0.09281 | 0.06854 | 0.07024 | 0.07209 | 0.07630 | 0.08991 |
| 18 | 0.06854 | 0.09281 | 0.06854 | 0.07025 | 0.07209 | 0.07628 | 0.09015 |
| 19 | 0.06854 | 0.09281 | 0.06854 | 0.07024 | 0.07209 | 0.07629 | 0.09036 |
| 20 | 0.06854 | 0.09281 | 0.06854 | 0.07024 | 0.07209 | 0.07628 | 0.09056 |
| 21 | 0.06854 | 0.09281 | 0.06854 | 0.07025 | 0.07210 | 0.07630 | 0.09075 |
| 22 | 0.06854 | 0.09281 | 0.06854 | 0.07024 | 0.07209 | 0.07625 | 0.09092 |
| 23 | 0.06854 | 0.09281 | 0.06854 | 0.07024 | 0.07208 | 0.07635 | 0.09107 |
| 24 | 0.06854 | 0.09281 | 0.06854 | 0.07024 | 0.07210 | 0.07634 | 0.09122 |
| 25 | 0.06854 | 0.09281 | 0.06854 | 0.07025 | 0.07209 | 0.07626 | 0.09135 |
Data for Figure 2 - Lambda
| Period | Default |
Commitment |
0.00 |
0.25 |
0.50 |
0.75 |
1.00 |
|---|---|---|---|---|---|---|---|
| 1 | 0.00000 |
-0.53644 |
0.00000 |
-0.02212 |
-0.04067 |
-0.05136 |
-0.04421 |
| 2 | 0.00000 |
-0.53644 |
0.00000 |
-0.02740 |
-0.06003 |
-0.08733 |
-0.08467 |
| 3 | 0.00000 |
-0.53644 |
0.00000 |
-0.02910 |
-0.06895 |
-0.10977 |
-0.12182 |
| 4 | 0.00000 |
-0.53644 |
0.00000 |
-0.02860 |
-0.07330 |
-0.12853 |
-0.15599 |
| 5 | 0.00000 |
-0.53644 |
0.00000 |
-0.03188 |
-0.07535 |
-0.14519 |
-0.18746 |
| 6 | 0.00000 |
-0.53644 |
0.00000 |
-0.02928 |
-0.07628 |
-0.15303 |
-0.21646 |
| 7 | 0.00000 |
-0.53644 |
0.00000 |
-0.02770 |
-0.07756 |
-0.15801 |
-0.24319 |
| 8 | 0.00000 |
-0.53644 |
0.00000 |
-0.02841 |
-0.07808 |
-0.16425 |
-0.26783 |
| 9 | 0.00000 |
-0.53644 |
0.00000 |
-0.02937 |
-0.07868 |
-0.16475 |
-0.29052 |
| 10 | 0.00000 |
-0.53644 |
0.00000 |
-0.02889 |
-0.07854 |
-0.16718 |
-0.31141 |
| 11 | 0.00000 |
-0.53644 |
0.00000 |
-0.02922 |
-0.07917 |
-0.17107 |
-0.33063 |
| 12 | 0.00000 |
-0.53644 |
0.00000 |
-0.02892 |
-0.07865 |
-0.17059 |
-0.34831 |
| 13 | 0.00000 |
-0.53644 |
0.00000 |
-0.02841 |
-0.07736 |
-0.17135 |
-0.36455 |
| 14 | 0.00000 |
-0.53644 |
0.00000 |
-0.02778 |
-0.07645 |
-0.17174 |
-0.37947 |
| 15 | 0.00000 |
-0.53644 |
0.00000 |
-0.02819 |
-0.07646 |
-0.17118 |
-0.39316 |
| 16 | 0.00000 |
-0.53644 |
0.00000 |
-0.02793 |
-0.07647 |
-0.17577 |
-0.40572 |
| 17 | 0.00000 |
-0.53644 |
0.00000 |
-0.02931 |
-0.07704 |
-0.17494 |
-0.41723 |
| 18 | 0.00000 |
-0.53644 |
0.00000 |
-0.02851 |
-0.07781 |
-0.17629 |
-0.42778 |
| 19 | 0.00000 |
-0.53644 |
0.00000 |
-0.02912 |
-0.07814 |
-0.17555 |
-0.43744 |
| 20 | 0.00000 |
-0.53644 |
0.00000 |
-0.02942 |
-0.07858 |
-0.17727 |
-0.44628 |
| 21 | 0.00000 |
-0.53644 |
0.00000 |
-0.02913 |
-0.07837 |
-0.17375 |
-0.45437 |
| 22 | 0.00000 |
-0.53644 |
0.00000 |
-0.02743 |
-0.07659 |
-0.18290 |
-0.46177 |
| 23 | 0.00000 |
-0.53644 |
0.00000 |
-0.02887 |
-0.07945 |
-0.18197 |
-0.46853 |
| 24 | 0.00000 |
-0.53644 |
0.00000 |
-0.03012 |
-0.07934 |
-0.17603 |
-0.47470 |
| 25 | 0.00000 |
-0.53644 |
0.00000 |
-0.02963 |
-0.08050 |
-0.17818 |
-0.48034 |
Data for Figure 2 - Capital
| Period | Default | Commitment | 0.00 | 0.25 | 0.50 | 0.75 | 1.00 |
|---|---|---|---|---|---|---|---|
| 1 | 0.87335 | 1.12224 | 0.87335 | 0.87335 | 0.87335 | 0.87335 | 0.87335 |
| 2 | 0.87335 | 1.12224 | 0.87291 | 0.87624 | 0.88193 | 0.89292 | 0.91354 |
| 3 | 0.87335 | 1.12224 | 0.87253 | 0.87731 | 0.88676 | 0.90702 | 0.94838 |
| 4 | 0.87335 | 1.12224 | 0.87220 | 0.87790 | 0.88974 | 0.91730 | 0.97846 |
| 5 | 0.87335 | 1.12224 | 0.87192 | 0.87831 | 0.89176 | 0.92501 | 1.00437 |
| 6 | 0.87335 | 1.12224 | 0.87167 | 0.87869 | 0.89325 | 0.93070 | 1.02664 |
| 7 | 0.87335 | 1.12224 | 0.87146 | 0.87881 | 0.89440 | 0.93475 | 1.04573 |
| 8 | 0.87335 | 1.12224 | 0.87128 | 0.87908 | 0.89535 | 0.93785 | 1.06205 |
| 9 | 0.87335 | 1.12224 | 0.87113 | 0.87942 | 0.89608 | 0.94027 | 1.07597 |
| 10 | 0.87335 | 1.12224 | 0.87099 | 0.87966 | 0.89668 | 0.94201 | 1.08780 |
| 11 | 0.87335 | 1.12224 | 0.87088 | 0.87981 | 0.89716 | 0.94350 | 1.09782 |
| 12 | 0.87335 | 1.12224 | 0.87078 | 0.87997 | 0.89759 | 0.94466 | 1.10626 |
| 13 | 0.87335 | 1.12224 | 0.87069 | 0.88009 | 0.89793 | 0.94543 | 1.11334 |
| 14 | 0.87335 | 1.12224 | 0.87062 | 0.88021 | 0.89825 | 0.94613 | 1.11923 |
| 15 | 0.87335 | 1.12224 | 0.87055 | 0.88035 | 0.89862 | 0.94670 | 1.12411 |
| 16 | 0.87335 | 1.12224 | 0.87050 | 0.88051 | 0.89900 | 0.94713 | 1.12809 |
| 17 | 0.87335 | 1.12224 | 0.87045 | 0.88062 | 0.89934 | 0.94755 | 1.13132 |
| 18 | 0.87335 | 1.12224 | 0.87041 | 0.88073 | 0.89962 | 0.94765 | 1.13390 |
| 19 | 0.87335 | 1.12224 | 0.87038 | 0.88074 | 0.89983 | 0.94778 | 1.13591 |
| 20 | 0.87335 | 1.12224 | 0.87034 | 0.88080 | 0.89996 | 0.94785 | 1.13744 |
| 21 | 0.87335 | 1.12224 | 0.87032 | 0.88081 | 0.90005 | 0.94793 | 1.13857 |
| 22 | 0.87335 | 1.12224 | 0.87030 | 0.88080 | 0.90010 | 0.94789 | 1.13934 |
| 23 | 0.87335 | 1.12224 | 0.87028 | 0.88081 | 0.90015 | 0.94803 | 1.13983 |
| 24 | 0.87335 | 1.12224 | 0.87026 | 0.88093 | 0.90031 | 0.94763 | 1.14007 |
| 25 | 0.87335 | 1.12224 | 0.87025 | 0.88094 | 0.90027 | 0.94733 | 1.14011 |
Figure 3: Particular History: Default Every 4 Periods

Note: The figure plots for several values of π a particular history realization. In this history the default occurs every four periods. Capital is initialized at the discretion steady state. The lagrange multiplier is initialized at zero, considering that there were no previous promises in the first period.
Data for Figure 3 - Capital Utilization
| Period | Default | Commitment | 0.00 | 0.25 | 0.50 | 0.75 |
|---|---|---|---|---|---|---|
| 1 | 0.79940 | 0.79791 | 0.79690 | 0.80412 | 0.81616 | 0.83980 |
| 2 | 0.79940 | 0.79791 | 0.79725 | 0.80646 | 0.81479 | 0.83157 |
| 3 | 0.79940 | 0.79791 | 0.79755 | 0.81292 | 0.81747 | 0.82718 |
| 4 | 0.79940 | 0.79791 | 0.79780 | 0.82300 | 0.82360 | 0.82598 |
| 5 | 0.79940 | 0.79791 | 0.79802 | 0.82034 | 0.81506 | 0.80461 |
| 6 | 0.79940 | 0.79791 | 0.79821 | 0.82069 | 0.81383 | 0.80129 |
| 7 | 0.79940 | 0.79791 | 0.79838 | 0.82552 | 0.81663 | 0.80098 |
| 8 | 0.79940 | 0.79791 | 0.79852 | 0.83422 | 0.82287 | 0.80321 |
| 9 | 0.79940 | 0.79791 | 0.79864 | 0.82961 | 0.81446 | 0.78623 |
| 10 | 0.79940 | 0.79791 | 0.79875 | 0.82878 | 0.81330 | 0.78530 |
| 11 | 0.79940 | 0.79791 | 0.79884 | 0.83265 | 0.81617 | 0.78701 |
| 12 | 0.79940 | 0.79791 | 0.79891 | 0.84055 | 0.82246 | 0.79098 |
| 13 | 0.79940 | 0.79791 | 0.79898 | 0.83481 | 0.81413 | 0.77630 |
| 14 | 0.79940 | 0.79791 | 0.79904 | 0.83331 | 0.81301 | 0.77662 |
| 15 | 0.79940 | 0.79791 | 0.79909 | 0.83663 | 0.81592 | 0.77939 |
| 16 | 0.79940 | 0.79791 | 0.79913 | 0.84408 | 0.82224 | 0.78427 |
| 17 | 0.79940 | 0.79791 | 0.79917 | 0.83771 | 0.81394 | 0.77084 |
| 18 | 0.79940 | 0.79791 | 0.79920 | 0.83584 | 0.81285 | 0.77182 |
| 19 | 0.79940 | 0.79791 | 0.79923 | 0.83885 | 0.81578 | 0.77517 |
| 20 | 0.79940 | 0.79791 | 0.79925 | 0.84604 | 0.82211 | 0.78055 |
| 21 | 0.79940 | 0.79791 | 0.79927 | 0.83932 | 0.81384 | 0.76781 |
| 22 | 0.79940 | 0.79791 | 0.79929 | 0.83723 | 0.81277 | 0.76916 |
| 23 | 0.79940 | 0.79791 | 0.79931 | 0.84008 | 0.81570 | 0.77282 |
| 24 | 0.79940 | 0.79791 | 0.79932 | 0.84712 | 0.82204 | 0.77848 |
| 25 | 0.79940 | 0.79791 | 0.79933 | 0.84021 | 0.81378 | 0.76612 |
Data for Figure 3 - Labour
| Period | Default |
Commitment |
0.00 |
0.25 |
0.50 |
0.75 |
|---|---|---|---|---|---|---|
| 1 | 0.25035 |
0.23282 |
0.24999 |
0.25249 |
0.25700 |
0.26573 |
| 2 | 0.25035 |
0.23282 |
0.25004 |
0.24593 |
0.25028 |
0.25908 |
| 3 | 0.25035 |
0.23282 |
0.25008 |
0.24040 |
0.24466 |
0.25349 |
| 4 | 0.25035 |
0.23282 |
0.25012 |
0.23560 |
0.23984 |
0.24872 |
| 5 | 0.25035 |
0.23282 |
0.25015 |
0.25481 |
0.25684 |
0.26055 |
| 6 | 0.25035 |
0.23282 |
0.25018 |
0.24787 |
0.25015 |
0.25470 |
| 7 | 0.25035 |
0.23282 |
0.25020 |
0.24204 |
0.24455 |
0.24975 |
| 8 | 0.25035 |
0.23282 |
0.25022 |
0.23701 |
0.23974 |
0.24549 |
| 9 | 0.25035 |
0.23282 |
0.25024 |
0.25611 |
0.25675 |
0.25774 |
| 10 | 0.25035 |
0.23282 |
0.25025 |
0.24895 |
0.25007 |
0.25232 |
| 11 | 0.25035 |
0.23282 |
0.25027 |
0.24296 |
0.24449 |
0.24771 |
| 12 | 0.25035 |
0.23282 |
0.25028 |
0.23779 |
0.23969 |
0.24373 |
| 13 | 0.25035 |
0.23282 |
0.25029 |
0.25683 |
0.25670 |
0.25619 |
| 14 | 0.25035 |
0.23282 |
0.25029 |
0.24956 |
0.25003 |
0.25100 |
| 15 | 0.25035 |
0.23282 |
0.25030 |
0.24347 |
0.24445 |
0.24658 |
| 16 | 0.25035 |
0.23282 |
0.25031 |
0.23823 |
0.23966 |
0.24275 |
| 17 | 0.25035 |
0.23282 |
0.25031 |
0.25723 |
0.25667 |
0.25532 |
| 18 | 0.25035 |
0.23282 |
0.25032 |
0.24989 |
0.25001 |
0.25026 |
| 19 | 0.25035 |
0.23282 |
0.25032 |
0.24376 |
0.24443 |
0.24594 |
| 20 | 0.25035 |
0.23282 |
0.25033 |
0.23847 |
0.23964 |
0.24221 |
| 21 | 0.25035 |
0.23282 |
0.25033 |
0.25745 |
0.25666 |
0.25484 |
| 22 | 0.25035 |
0.23282 |
0.25033 |
0.25007 |
0.25000 |
0.24985 |
| 23 | 0.25035 |
0.23282 |
0.25033 |
0.24391 |
0.24442 |
0.24559 |
| 24 | 0.25035 |
0.23282 |
0.25033 |
0.23861 |
0.23963 |
0.24190 |
| 25 | 0.25035 |
0.23282 |
0.25034 |
0.25757 |
0.25665 |
0.25457 |
Data for Figure 3 - Labour Tax
| Period | Default | Commitment | 0.00 | 0.25 | 0.50 | 0.75 |
|---|---|---|---|---|---|---|
| 1 | 0.19091 | 0.38354 | 0.19092 | 0.19645 | 0.20014 | 0.20703 |
| 2 | 0.19091 | 0.38354 | 0.19092 | 0.21441 | 0.21815 | 0.22446 |
| 3 | 0.19091 | 0.38354 | 0.19092 | 0.23104 | 0.23456 | 0.23999 |
| 4 | 0.19091 | 0.38354 | 0.19092 | 0.24689 | 0.24998 | 0.25422 |
| 5 | 0.19091 | 0.38354 | 0.19092 | 0.19646 | 0.20014 | 0.20737 |
| 6 | 0.19091 | 0.38354 | 0.19092 | 0.21465 | 0.21814 | 0.22435 |
| 7 | 0.19091 | 0.38354 | 0.19092 | 0.23138 | 0.23454 | 0.23969 |
| 8 | 0.19091 | 0.38354 | 0.19092 | 0.24728 | 0.24996 | 0.25389 |
| 9 | 0.19091 | 0.38354 | 0.19092 | 0.19645 | 0.20014 | 0.20753 |
| 10 | 0.19091 | 0.38354 | 0.19092 | 0.21477 | 0.21813 | 0.22426 |
| 11 | 0.19091 | 0.38354 | 0.19091 | 0.23157 | 0.23453 | 0.23949 |
| 12 | 0.19091 | 0.38354 | 0.19091 | 0.24748 | 0.24995 | 0.25367 |
| 13 | 0.19091 | 0.38354 | 0.19091 | 0.19645 | 0.20014 | 0.20761 |
| 14 | 0.19091 | 0.38354 | 0.19091 | 0.21484 | 0.21813 | 0.22420 |
| 15 | 0.19091 | 0.38354 | 0.19091 | 0.23167 | 0.23453 | 0.23937 |
| 16 | 0.19091 | 0.38354 | 0.19091 | 0.24760 | 0.24994 | 0.25354 |
| 17 | 0.19091 | 0.38354 | 0.19091 | 0.19645 | 0.20014 | 0.20765 |
| 18 | 0.19091 | 0.38354 | 0.19091 | 0.21488 | 0.21813 | 0.22416 |
| 19 | 0.19091 | 0.38354 | 0.19091 | 0.23173 | 0.23452 | 0.23930 |
| 20 | 0.19091 | 0.38354 | 0.19091 | 0.24766 | 0.24994 | 0.25346 |
| 21 | 0.19091 | 0.38354 | 0.19091 | 0.19645 | 0.20014 | 0.20767 |
| 22 | 0.19091 | 0.38354 | 0.19091 | 0.21490 | 0.21813 | 0.22414 |
| 23 | 0.19091 | 0.38354 | 0.19091 | 0.23176 | 0.23452 | 0.23926 |
| 24 | 0.19091 | 0.38354 | 0.19091 | 0.24769 | 0.24994 | 0.25342 |
| 25 | 0.19091 | 0.38354 | 0.19091 | 0.19645 | 0.20014 | 0.20769 |
Data for Figure 3 - Capital Tax
| Period | Default |
Commitment |
0.00 |
0.25 |
0.50 |
0.75 |
|---|---|---|---|---|---|---|
| 1 | 0.18702 |
-0.00007 |
0.18732 |
0.18399 |
0.17913 |
0.16942 |
| 2 | 0.18702 |
-0.00007 |
0.18728 |
0.16557 |
0.16151 |
0.15352 |
| 3 | 0.18702 |
-0.00007 |
0.18724 |
0.14744 |
0.14457 |
0.13884 |
| 4 | 0.18702 |
-0.00007 |
0.18721 |
0.12906 |
0.12777 |
0.12484 |
| 5 | 0.18702 |
-0.00007 |
0.18719 |
0.18208 |
0.17926 |
0.17372 |
| 6 | 0.18702 |
-0.00007 |
0.18716 |
0.16354 |
0.16164 |
0.15787 |
| 7 | 0.18702 |
-0.00007 |
0.18714 |
0.14541 |
0.14470 |
0.14298 |
| 8 | 0.18702 |
-0.00007 |
0.18713 |
0.12713 |
0.12789 |
0.12862 |
| 9 | 0.18702 |
-0.00007 |
0.18711 |
0.18101 |
0.17934 |
0.17608 |
| 10 | 0.18702 |
-0.00007 |
0.18710 |
0.16240 |
0.16172 |
0.16027 |
| 11 | 0.18702 |
-0.00007 |
0.18709 |
0.14429 |
0.14477 |
0.14529 |
| 12 | 0.18702 |
-0.00007 |
0.18708 |
0.12605 |
0.12796 |
0.13075 |
| 13 | 0.18702 |
-0.00007 |
0.18707 |
0.18041 |
0.17938 |
0.17738 |
| 14 | 0.18702 |
-0.00007 |
0.18707 |
0.16177 |
0.16176 |
0.16161 |
| 15 | 0.18702 |
-0.00007 |
0.18706 |
0.14367 |
0.14482 |
0.14657 |
| 16 | 0.18702 |
-0.00007 |
0.18705 |
0.12546 |
0.12800 |
0.13194 |
| 17 | 0.18702 |
-0.00007 |
0.18705 |
0.18008 |
0.17940 |
0.17810 |
| 18 | 0.18702 |
-0.00007 |
0.18705 |
0.16143 |
0.16179 |
0.16235 |
| 19 | 0.18702 |
-0.00007 |
0.18704 |
0.14332 |
0.14484 |
0.14729 |
| 20 | 0.18702 |
-0.00007 |
0.18704 |
0.12514 |
0.12802 |
0.13261 |
| 21 | 0.18702 |
-0.00007 |
0.18704 |
0.17990 |
0.17941 |
0.17851 |
| 22 | 0.18702 |
-0.00007 |
0.18704 |
0.16123 |
0.16180 |
0.16277 |
| 23 | 0.18702 |
-0.00007 |
0.18703 |
0.14313 |
0.14485 |
0.14770 |
| 24 | 0.18702 |
-0.00007 |
0.18703 |
0.12496 |
0.12803 |
0.13298 |
| 25 | 0.18702 |
-0.00007 |
0.18703 |
0.17980 |
0.17942 |
0.17874 |
Data for Figure 3 - Output
| Period | Default | Commitment | 0.00 | 0.25 | 0.50 | 0.75 |
|---|---|---|---|---|---|---|
| 1 | 0.36167 | 0.37812 | 0.36141 | 0.36491 | 0.37104 | 0.38298 |
| 2 | 0.36167 | 0.37812 | 0.36145 | 0.35961 | 0.36587 | 0.37849 |
| 3 | 0.36167 | 0.37812 | 0.36148 | 0.35497 | 0.36136 | 0.37451 |
| 4 | 0.36167 | 0.37812 | 0.36150 | 0.35081 | 0.35734 | 0.37096 |
| 5 | 0.36167 | 0.37812 | 0.36153 | 0.36659 | 0.37092 | 0.37914 |
| 6 | 0.36167 | 0.37812 | 0.36155 | 0.36109 | 0.36577 | 0.37507 |
| 7 | 0.36167 | 0.37812 | 0.36157 | 0.35626 | 0.36126 | 0.37147 |
| 8 | 0.36167 | 0.37812 | 0.36158 | 0.35195 | 0.35726 | 0.36826 |
| 9 | 0.36167 | 0.37812 | 0.36159 | 0.36752 | 0.37086 | 0.37699 |
| 10 | 0.36167 | 0.37812 | 0.36160 | 0.36190 | 0.36571 | 0.37316 |
| 11 | 0.36167 | 0.37812 | 0.36161 | 0.35698 | 0.36121 | 0.36977 |
| 12 | 0.36167 | 0.37812 | 0.36162 | 0.35258 | 0.35722 | 0.36676 |
| 13 | 0.36167 | 0.37812 | 0.36163 | 0.36803 | 0.37082 | 0.37579 |
| 14 | 0.36167 | 0.37812 | 0.36164 | 0.36235 | 0.36568 | 0.37209 |
| 15 | 0.36167 | 0.37812 | 0.36164 | 0.35737 | 0.36119 | 0.36882 |
| 16 | 0.36167 | 0.37812 | 0.36165 | 0.35292 | 0.35719 | 0.36592 |
| 17 | 0.36167 | 0.37812 | 0.36165 | 0.36831 | 0.37080 | 0.37511 |
| 18 | 0.36167 | 0.37812 | 0.36165 | 0.36260 | 0.36566 | 0.37149 |
| 19 | 0.36167 | 0.37812 | 0.36166 | 0.35759 | 0.36117 | 0.36829 |
| 20 | 0.36167 | 0.37812 | 0.36166 | 0.35312 | 0.35718 | 0.36545 |
| 21 | 0.36167 | 0.37812 | 0.36166 | 0.36847 | 0.37079 | 0.37473 |
| 22 | 0.36167 | 0.37812 | 0.36166 | 0.36273 | 0.36565 | 0.37115 |
| 23 | 0.36167 | 0.37812 | 0.36166 | 0.35771 | 0.36116 | 0.36799 |
| 24 | 0.36167 | 0.37812 | 0.36167 | 0.35322 | 0.35717 | 0.36518 |
| 25 | 0.36167 | 0.37812 | 0.36167 | 0.36855 | 0.37079 | 0.37452 |
Data for Figure 3 - Consumption
| Period | Default |
Commitment |
0.00 |
0.25 |
0.50 |
0.75 |
|---|---|---|---|---|---|---|
| 1 | 0.22354 |
0.19581 |
0.22380 |
0.22149 |
0.21892 |
0.21401 |
| 2 | 0.22354 |
0.19581 |
0.22376 |
0.22099 |
0.21862 |
0.21418 |
| 3 | 0.22354 |
0.19581 |
0.22373 |
0.22003 |
0.21786 |
0.21390 |
| 4 | 0.22354 |
0.19581 |
0.22371 |
0.21868 |
0.21672 |
0.21325 |
| 5 | 0.22354 |
0.19581 |
0.22368 |
0.21981 |
0.21903 |
0.21756 |
| 6 | 0.22354 |
0.19581 |
0.22366 |
0.21953 |
0.21872 |
0.21722 |
| 7 | 0.22354 |
0.19581 |
0.22365 |
0.21876 |
0.21795 |
0.21651 |
| 8 | 0.22354 |
0.19581 |
0.22363 |
0.21758 |
0.21680 |
0.21550 |
| 9 | 0.22354 |
0.19581 |
0.22362 |
0.21887 |
0.21909 |
0.21948 |
| 10 | 0.22354 |
0.19581 |
0.22361 |
0.21872 |
0.21877 |
0.21888 |
| 11 | 0.22354 |
0.19581 |
0.22360 |
0.21805 |
0.21800 |
0.21794 |
| 12 | 0.22354 |
0.19581 |
0.22359 |
0.21696 |
0.21684 |
0.21674 |
| 13 | 0.22354 |
0.19581 |
0.22358 |
0.21835 |
0.21913 |
0.22055 |
| 14 | 0.22354 |
0.19581 |
0.22358 |
0.21827 |
0.21880 |
0.21980 |
| 15 | 0.22354 |
0.19581 |
0.22357 |
0.21766 |
0.21802 |
0.21874 |
| 16 | 0.22354 |
0.19581 |
0.22357 |
0.21662 |
0.21686 |
0.21742 |
| 17 | 0.22354 |
0.19581 |
0.22356 |
0.21806 |
0.21915 |
0.22114 |
| 18 | 0.22354 |
0.19581 |
0.22356 |
0.21802 |
0.21882 |
0.22031 |
| 19 | 0.22354 |
0.19581 |
0.22356 |
0.21745 |
0.21804 |
0.21918 |
| 20 | 0.22354 |
0.19581 |
0.22355 |
0.21643 |
0.21687 |
0.21781 |
| 21 | 0.22354 |
0.19581 |
0.22355 |
0.21790 |
0.21916 |
0.22147 |
| 22 | 0.22354 |
0.19581 |
0.22355 |
0.21788 |
0.21883 |
0.22060 |
| 23 | 0.22354 |
0.19581 |
0.22355 |
0.21733 |
0.21804 |
0.21943 |
| 24 | 0.22354 |
0.19581 |
0.22355 |
0.21633 |
0.21688 |
0.21803 |
| 25 | 0.22354 |
0.19581 |
0.22355 |
0.21781 |
0.21916 |
0.22166 |
Data for Figure 3 - Government Consumption
| Period | Default | Commitment | 0.00 | 0.25 | 0.50 | 0.75 |
|---|---|---|---|---|---|---|
| 1 | 0.06854 | 0.09281 | 0.06853 | 0.07005 | 0.07145 | 0.07410 |
| 2 | 0.06854 | 0.09281 | 0.06853 | 0.07078 | 0.07235 | 0.07529 |
| 3 | 0.06854 | 0.09281 | 0.06853 | 0.07133 | 0.07305 | 0.07624 |
| 4 | 0.06854 | 0.09281 | 0.06854 | 0.07173 | 0.07361 | 0.07703 |
| 5 | 0.06854 | 0.09281 | 0.06854 | 0.07012 | 0.07145 | 0.07403 |
| 6 | 0.06854 | 0.09281 | 0.06854 | 0.07086 | 0.07235 | 0.07517 |
| 7 | 0.06854 | 0.09281 | 0.06854 | 0.07141 | 0.07305 | 0.07610 |
| 8 | 0.06854 | 0.09281 | 0.06854 | 0.07180 | 0.07360 | 0.07689 |
| 9 | 0.06854 | 0.09281 | 0.06854 | 0.07016 | 0.07145 | 0.07397 |
| 10 | 0.06854 | 0.09281 | 0.06854 | 0.07090 | 0.07235 | 0.07509 |
| 11 | 0.06854 | 0.09281 | 0.06854 | 0.07145 | 0.07304 | 0.07602 |
| 12 | 0.06854 | 0.09281 | 0.06854 | 0.07184 | 0.07360 | 0.07681 |
| 13 | 0.06854 | 0.09281 | 0.06854 | 0.07017 | 0.07144 | 0.07393 |
| 14 | 0.06854 | 0.09281 | 0.06854 | 0.07093 | 0.07234 | 0.07504 |
| 15 | 0.06854 | 0.09281 | 0.06854 | 0.07147 | 0.07304 | 0.07596 |
| 16 | 0.06854 | 0.09281 | 0.06854 | 0.07187 | 0.07360 | 0.07676 |
| 17 | 0.06854 | 0.09281 | 0.06854 | 0.07018 | 0.07144 | 0.07390 |
| 18 | 0.06854 | 0.09281 | 0.06854 | 0.07094 | 0.07234 | 0.07501 |
| 19 | 0.06854 | 0.09281 | 0.06854 | 0.07148 | 0.07304 | 0.07593 |
| 20 | 0.06854 | 0.09281 | 0.06854 | 0.07188 | 0.07360 | 0.07673 |
| 21 | 0.06854 | 0.09281 | 0.06854 | 0.07019 | 0.07144 | 0.07389 |
| 22 | 0.06854 | 0.09281 | 0.06854 | 0.07094 | 0.07234 | 0.07499 |
| 23 | 0.06854 | 0.09281 | 0.06854 | 0.07149 | 0.07304 | 0.07592 |
| 24 | 0.06854 | 0.09281 | 0.06854 | 0.07188 | 0.07360 | 0.07671 |
| 25 | 0.06854 | 0.09281 | 0.06854 | 0.07019 | 0.07144 | 0.07388 |
Data for Figure 3 - Lambda
| Period | Default |
Commitment |
0.00 |
0.25 |
0.50 |
0.75 |
|---|---|---|---|---|---|---|
| 1 | 0.00000 |
-0.53644 |
-0.09748 |
-0.08849 |
-0.08134 |
-0.06839 |
| 2 | 0.00000 |
-0.53644 |
-0.19488 |
-0.17153 |
-0.15719 |
-0.13164 |
| 3 | 0.00000 |
-0.53644 |
-0.29222 |
-0.24960 |
-0.22805 |
-0.19026 |
| 4 | 0.00000 |
-0.53644 |
0.00000 |
0.00000 |
0.00000 |
0.00000 |
| 5 | 0.00000 |
-0.53644 |
-0.09737 |
-0.08690 |
-0.08145 |
-0.07128 |
| 6 | 0.00000 |
-0.53644 |
-0.19470 |
-0.16867 |
-0.15738 |
-0.13686 |
| 7 | 0.00000 |
-0.53644 |
-0.29199 |
-0.24573 |
-0.22830 |
-0.19735 |
| 8 | 0.00000 |
-0.53644 |
0.00000 |
0.00000 |
0.00000 |
0.00000 |
| 9 | 0.00000 |
-0.53644 |
-0.09731 |
-0.08601 |
-0.08150 |
-0.07286 |
| 10 | 0.00000 |
-0.53644 |
-0.19460 |
-0.16707 |
-0.15748 |
-0.13974 |
| 11 | 0.00000 |
-0.53644 |
-0.29187 |
-0.24357 |
-0.22844 |
-0.20126 |
| 12 | 0.00000 |
-0.53644 |
0.00000 |
0.00000 |
0.00000 |
0.00000 |
| 13 | 0.00000 |
-0.53644 |
-0.09728 |
-0.08552 |
-0.08154 |
-0.07375 |
| 14 | 0.00000 |
-0.53644 |
-0.19455 |
-0.16618 |
-0.15753 |
-0.14135 |
| 15 | 0.00000 |
-0.53644 |
-0.29180 |
-0.24237 |
-0.22852 |
-0.20344 |
| 16 | 0.00000 |
-0.53644 |
0.00000 |
0.00000 |
0.00000 |
0.00000 |
| 17 | 0.00000 |
-0.53644 |
-0.09726 |
-0.08525 |
-0.08155 |
-0.07424 |
| 18 | 0.00000 |
-0.53644 |
-0.19452 |
-0.16569 |
-0.15757 |
-0.14224 |
| 19 | 0.00000 |
-0.53644 |
-0.29176 |
-0.24171 |
-0.22856 |
-0.20465 |
| 20 | 0.00000 |
-0.53644 |
0.00000 |
0.00000 |
0.00000 |
0.00000 |
| 21 | 0.00000 |
-0.53644 |
-0.09725 |
-0.08510 |
-0.08156 |
-0.07452 |
| 22 | 0.00000 |
-0.53644 |
-0.19450 |
-0.16542 |
-0.15758 |
-0.14274 |
| 23 | 0.00000 |
-0.53644 |
-0.29174 |
-0.24134 |
-0.22859 |
-0.20534 |
| 24 | 0.00000 |
-0.53644 |
0.00000 |
0.00000 |
0.00000 |
0.00000 |
| 25 | 0.00000 |
-0.53644 |
-0.09725 |
-0.08501 |
-0.08157 |
-0.07467 |
Data for Figure 3 - Capital
| Period | Default | Commitment | 0.00 | 0.25 | 0.50 | 0.75 |
|---|---|---|---|---|---|---|
| 1 | 0.87335 | 1.12224 | 0.87335 | 0.87335 | 0.87335 | 0.87335 |
| 2 | 0.87335 | 1.12224 | 0.87291 | 0.87624 | 0.88193 | 0.89292 |
| 3 | 0.87335 | 1.12224 | 0.87253 | 0.87306 | 0.88421 | 0.90611 |
| 4 | 0.87335 | 1.12224 | 0.87220 | 0.86504 | 0.88149 | 0.91414 |
| 5 | 0.87335 | 1.12224 | 0.87192 | 0.85312 | 0.87472 | 0.91798 |
| 6 | 0.87335 | 1.12224 | 0.87167 | 0.85881 | 0.88311 | 0.93139 |
| 7 | 0.87335 | 1.12224 | 0.87146 | 0.85801 | 0.88523 | 0.93931 |
| 8 | 0.87335 | 1.12224 | 0.87128 | 0.85205 | 0.88236 | 0.94282 |
| 9 | 0.87335 | 1.12224 | 0.87113 | 0.84190 | 0.87548 | 0.94274 |
| 10 | 0.87335 | 1.12224 | 0.87099 | 0.84915 | 0.88376 | 0.95276 |
| 11 | 0.87335 | 1.12224 | 0.87088 | 0.84968 | 0.88579 | 0.95779 |
| 12 | 0.87335 | 1.12224 | 0.87078 | 0.84486 | 0.88285 | 0.95880 |
| 13 | 0.87335 | 1.12224 | 0.87069 | 0.83570 | 0.87590 | 0.95656 |
| 14 | 0.87335 | 1.12224 | 0.87062 | 0.84381 | 0.88412 | 0.96470 |
| 15 | 0.87335 | 1.12224 | 0.87055 | 0.84508 | 0.88610 | 0.96812 |
| 16 | 0.87335 | 1.12224 | 0.87050 | 0.84088 | 0.88312 | 0.96774 |
| 17 | 0.87335 | 1.12224 | 0.87045 | 0.83227 | 0.87613 | 0.96429 |
| 18 | 0.87335 | 1.12224 | 0.87041 | 0.84086 | 0.88432 | 0.97140 |
| 19 | 0.87335 | 1.12224 | 0.87038 | 0.84254 | 0.88627 | 0.97391 |
| 20 | 0.87335 | 1.12224 | 0.87034 | 0.83869 | 0.88326 | 0.97275 |
| 21 | 0.87335 | 1.12224 | 0.87032 | 0.83038 | 0.87626 | 0.96863 |
| 22 | 0.87335 | 1.12224 | 0.87030 | 0.83924 | 0.88443 | 0.97515 |
| 23 | 0.87335 | 1.12224 | 0.87028 | 0.84114 | 0.88637 | 0.97716 |
| 24 | 0.87335 | 1.12224 | 0.87026 | 0.83748 | 0.88335 | 0.97557 |
| 25 | 0.87335 | 1.12224 | 0.87025 | 0.82934 | 0.87633 | 0.97107 |
Figure 4: Welfare Gains on π axis

Data for Figure 4
Probability | Welfare |
|---|---|
1.00 | 0.036549 |
0.75 | 0.019559 |
0.50 | 0.010098 |
0.25 | 0.004822 |
0.00 | 0.000000 |
Figure 5: Welfare Gains on expected time axis

Data for Figure 5
| Expected Time | Welfare |
|---|---|
| 4.00 | 0.019559 |
| 2.00 | 0.010098 |
| 1.33 | 0.004822 |
| 1.00 | 0.000000 |
| 0.00 | 0.000000 |
* We are specially thankful to Albert Marcet for many discussions and encouragement on this project. We are grateful to Klaus Adam, Robert Flood, Dale Henderson, Ramon Marimon, Francesc Ortega, Michael Reiter, Thijs van Rens, Will Roberds and seminar participants at Federal Reserve Board, UC Davis, Duke, University College of London, Federal Reserve of Atlanta, Federal Reserve of San Francisco, Warwick, IIES Stockholm, IMF, Institute for Advanced Studies in Vienna, Banco de Portugal and Pompeu Fabra for helpful comments. Financial support Fundação para a Ciência e Tecnologia (Nunes) is gratefully acknowledged. Any remaining errors are our own. The views expressed in the paper are those of the authors and do not necessarily reflect those of the Board of Governors or the Federal Reserve System. Return to text
Email: [email protected], [email protected] Return to text
1. There are several issues on the enforcement and coordination of trigger strategies. Firstly, agents may not be able to learn such strategies because the punishment never occurs in equilibrium. Secondly, many atomistic private agents would need to develop and coordinate on highly sophisticated expectations mechanisms. Thirdly, if the punishment occurred, it is not clear that the economy would not renegotiate and enforce a better equilibrium. Return to text
2. The reader is referred to Krusell et al. (2006) and Debortoli and Nunes (2007). Return to text
3. As discussed in Martin (2007), it is important that at least some depreciation is not tax deductible, as assumed for instance in Greenwood et al. (1998). If this is not the case, the current capital tax is not viewed by the current government as distortionary and an equilibrium in such economy may not exist. In some developed economies, there is a tax allowance for accounting depreciation, which differs from the actual depreciation. If there is excess depreciation due to a high capacity utilization such depreciation would still not be tax deductible. Return to text
4. The class of models that our
methodology is able to handle is fairly general and has the same
requirements of Marcet and Marimon (1998). The
separability in Eq. (12) is not
necessary and the terms
can all interact
in a multiplicative way. Our methodology is also able to handle
participation constraints and other infinite horizon constraints,
as also described in Marcet and Marimon (1998). Return to
text
5. For further discussions on this issue see Klein et al. (2007). Return to text
6.
only contains the history
and
similarly the set
only contains the history
. Return to text
7. Debortoli and Nunes (2007), relax this assumption and focus on political disagreement issues. Return to text
8. For details see Stokey et al. (1989). Return to text
9. As it is common in the time-consistent literature and also in the optimal taxation literature we do not prove that the optimal policy function is unique. Nevertheless, we found no evidence of multiple solutions. Return to text
10. Note that, when default occurs, the lagrange multiplier is set to zero and cannot be used to influence incoming planners. Return to text
11. A proof of this envelope result is available upon request. Return to text
12. The zero long run tax on capital still holds for a variety of cases (including balanced budget) as shown by Judd (1985). Return to text
13. We also considered initializing
capital at other steady states or expressing
in consumption units of the alternative regime. This
means computing
as
. The results remain unchanged. Return to text
14. In Barro-Gordon models the welfare loss penalizes quadratically deviations of inflation from zero and deviations of the output gap from a target level. The inflation and output gap under commitment are nearly zero. Under discretion the inflation is quite high and the output gap is still zero. Since standard calibrations give a much higher weight to inflation deviations in the loss function, the gains from commitment are substantial. Return to text
15. If the probability function depended on a non-predetermined variable, then the FOCs would be different when a planner starts and when it is already in power. This would introduce another source of time inconsistency. Return to text
16. More formally, one could model a continuum of agents on a real interval between 0 and 1. All agents would be equal, and therefore their decisions would be equivalent to a representative agent, who takes aggregate capital as given. Return to text
17. For the purpose of this proof one has
to include
as a state variable. This is
only convenient for this proof and as discussed later is not
necessary for the numerical work. Return
to text
18. The symbol
denotes the partial derivative
of the function
with respect to
. We suppressed the arguments of the functions for
readability purposes. Return to
text
19. Note that in performing such
operation the term
multiplies
. If there is a default that
term disappears. If there is no default it is still the case that
. Therefore, the
original FOC and the changed FOC in Eq. (50,
51) are
equivalent. Return to text
This version is optimized for use by screen readers. Descriptions for all mathematical expressions are provided in LaTex format. A printable pdf version is available. Return to text