
Board of Governors of the Federal Reserve System
International Finance Discussion Papers
Number 956, November 2008 --- Screen Reader
Version*
NOTE: International Finance Discussion Papers are preliminary materials circulated to stimulate discussion and critical comment. References in publications to International Finance Discussion Papers (other than an acknowledgment that the writer has had access to unpublished material) should be cleared with the author or authors. Recent IFDPs are available on the Web at http://www.federalreserve.gov/pubs/ifdp/. This paper can be downloaded without charge from the Social Science Research Network electronic library at http://www.ssrn.com/.
Abstract:
In this paper, we test for short and long memory in asset prices across 44 emerging and industrialized economies. Using methodology from Lo and MacKinlay (1988) and Lo (1991), we find that markets with a poor Sharpe ratio are more likely to reject the random walk than better performing markets. We also make a methodological contribution. Contrary to the Baillie (1996) criticism, our long memory analysis suggests that the choice of a truncation lag is not as important as one might initially believe. Tests that reject the null hypothesis tend to do so across any reasonable choice in lag.
Keywords: Random walk, long-range dependence, equities, commodities, exchange rates
JEL classification: E30, G14
This paper reexamines the possibility of both short- and long-term memory in asset returns. In a weak-form efficient market, all information contained in historical prices is instantaneously reflected in the current market price. This effectively precludes the opportunity to earn abnormal returns through a trend trading approach. However, some investment strategies are still dedicated to the research and exploitation of price trends. Given the continued use of technical analysis in financial economics, the random walk hypothesis deserves further empirical analysis. A random walk test indicates the existence of intertemporal dependence at some chosen lag. A rejection of the random walk hypothesis implies that a trend in asset prices, or memory, exists.
We make two main contributions to the literature. Using a uniquely large dataset1 of commodities and stock market indices from 44 emerging and industrial economies, we are able to compare the behavior of international asset prices. We first perform a random walk test on each market over several lags. Next, we calculate the Sharpe ratio. A regression of a dummy variable indicating whether or not the random walk was rejected on the Sharpe ratio revealed that markets with poorer risk-adjusted returns are more likely to reject the random walk hypothesis. This finding suggests that contrarian investment strategies, which look for undervalued assets in depressed markets, may offer the prudent investor an opportunity to beat the returns of standard equity indices.
Second, we test for long memory in asset returns using the Modified Rescaled Range (R/S) statistic developed by Lo (1991). Some criticisms of this test cite that there is no optimal method for choosing a truncation lag. Although this criticism is theoretically valid, the results of our analysis suggest that the choice of a truncation lag often has little bearing on the significance of results. We find mixed evidence of long memory in international equity markets. Of the advaned markets, only Denmark, Japan, Norway, and Sweden exhibit long memory. In the U.S. dollar foreign exchange markets, regional factors appear to be at play. We find that four of the six Latin American currencies studied in this paper (Argentina, Brazil, Chile, and Colombia) show long memory, whereas we fail to reject the null hypothesis for every advanced market currency and for most countries across Emerging Asia, the Middle East, and Africa. Of the 22 commodities evaluated in this paper, only soybeans and cattle show signs of long memory.
Financial time series analysis focuses on the intertemporal dependencies of asset prices. Early asset pricing models were based on the assumptions that returns are identically and independently distributed (iid) with a log-normal distribution. Mandelbrot (1963) was among the first to show that the normal distribution does not adequately capture the "fat tails", or leptokurtosis, of returns. Engle (1982) and Bollerslev (1986) then identified the presence of time-varying conditional volatility, or "volatility clustering", in daily equity returns with their AutoRegressive Conditional Heteroscedasticity (ARCH) class of models. Many subsequent studies have since confirmed these findings, and the assumption of iid-normal returns is now widely rejected in the literature.
The Random Walk Hypothesis posits that today's stock price is an unforecastable transformation of its previous value. Based on this argument, Malkiel (1973) and Sharpe (1991) conclude that passive, low cost index funds should outperform their actively managed counterparts by some function of the trading, administrative, and management expenses owed. More broadly, any effort to forecast asset prices that follow the random walk should be value-draining.
There is considerable debate among financial economists whether the random walk hypothesis holds. Early research into the random walk hypothesis assumed constant volatility in the residual term. Because of Engle's well-documented exposition on the conditional volatility of returns, a rejection of the random walk because of heteroscedasticity is of little interest. The more advanced Lo and MacKinlay (1988) heteroscedasticity-consistent methodology is invariant to ARCH processes.
Mandelbrot (1971) also discovered a new empirical property in the time series of asset prices: low frequency persistent temporal dependence (hereafter long memory). Long memory is commonly characterized by a slower-than-exponential rate of decay in the autocorrelation function. For example, Taylor (1986) and Ding, Granger and Engle (1993) found a hyperbolic rate of decay in the absolute value of asset returns. As pointed out in Lo (1991), long-term memory is troublesome because it is inconsistent with the continuous time stochastic processes employed in martingale methods for the pricing of options and futures contracts. Mandelbrot (1972) adapted a previously existing test to identify the presence of long memory. This test, rescaled range, was first introduced by the hydrologist Harold Hurst (1951) to identify long-term patterns in the discharge of the Nile River.
The rest of this paper is organized as follows: Section 2 describes the methodology and results for our short memory (random walk) analysis, as well as a discussion on the power of our chosen test statistic. Section 3 describes the methodology and results of our long memory analysis. Section 4 concludes our paper and discusses practical applications for our findings in financial economics. The appendices provide a more detailed view of our data and results.
First we denote
as the index level at time
and define the log-price process
ln
. The
conventional form of the random walk is then given as
| (1) |
| H |
(2) |
However, given the well-documented fact that financial time
series deviate from normality,2 and the mounting evidence of
volatility clustering shown first by Engle (1982) and Bollerslev
(1986), a rejection of the random walk due to these factors would
be of little interest. Therefore, we study the short memory
processes of our variables using the Lo and MacKinlay (1988)
variance ratio test. This test assumes that
possesses uncorrelated increments, but it allows for more general
forms of heteroscedasticity and relaxes the requirement for
Gaussian increments.
The rest follows almost directly from the Lo and MacKinlay
methodology.3 For
observations
, where
is any integer greater than 1, we define
the asymptotic estimators of the mean and variance of returns,
respectively:
|
(3) |
. |
(4) |
|
(5) |
|
(6) |
. |
(7) |
The following test statistic
is asymptotically standard normal
and is used to describe our empirical results in section 2.2. Note
that q can be interpreted as the period for which the existence of
memory is being tested.
. |
(8) |
This test statistic is ideal for evaluating the random walk
hypothesis because it accounts for the volatility clustering
inherent in asset prices. However, since the effective sample size
decreases as
gets larger, small-sample biases will
skew this statistic at sufficiently large lags (Lo and MacKinlay,
1989).
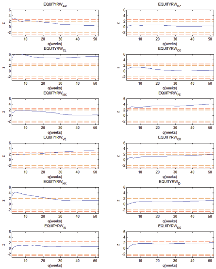
The results of our random walk study are shown in Appendix 3.
The dashed orange and red lines represent 95 and 99 percent
rejection levels of the heteroscedasticity-consistent random walk
hypothesis test, respectively.
*-values
significantly greater than zero imply a positive persistence in the
autocorrelation function for the time series at some lag,
;
*-values below the lower
rejection band show a mean-reversion in the time series at that
lag. This paper does not attempt to prove explanatory factors for
any non-random processes identified herein; instead we reveal those
areas where further fundamental analysis should prove fruitful for
academics and practitioners. A few notable themes emerge.
In commodity markets, we find common trends within commodity groupings. Energy items, including crude oil, natural gas, and heating oil, exhibit mean reverting price behavior. This finding is consistent with recent work by Geman (2007). As in Bleaney and Greenaway (1993), we fail to reject the random walk hypothesis for each of the nine metals series in our study. The agricultural raw materials, namely cotton and rubber, show significant persistence in returns while the finished farm products are largely random. Soybean prices are the exception, however, as they are shown to deviate from the random walk.
We fail to reject the random walk hypothesis for U.S. foreign
exchange markets. Our findings are consistent with Liu and He
(1991), who used the same heteroscedasticity-consistent
methodology. We find that the Yen-Dollar and Pound-Dollar rates
each exhibit positive serial correlation, particularly for small
values, whereas the random walk cannot be
rejected for the Canadian-U.S. Dollar rate. Other notable
currencies include the Australian dollar and the Euro, both of
which seem to exhibit random price behavior.
We also fail to reject the random walk hypothesis for the
S&P 500, a value-weighted index, at any conventional lag.
Similarly, we cannot reject the random walk hypothesis for many
other major international equity markets, including China, the
United Kingdom, France, Germany, India, Brazil, Switzerland, South
Korea, Spain, and Sweden. This is consistent with the findings of
Campbell, Lo and MacKinlay (1997).4 They cannot reject the
random walk hypothesis for a U.S. value-weighted index. However,
the main finding of their paper is that they reject the random walk
for the CRSP equal-weighted index. Accordingly, they suggest that
firm size is a driving factor for the "randomness" of its security
price. From our analysis, it appears that risk-adjusted returns are
also an indicator of predictability. For example, by ordering
markets according to their Sharpe ratios5,
, we notice that the
seven weakest equity markets in our sample: Czech Republic,
Philippines, Japan, Thailand, Italy, and Argentina, all reject the
random walk. This result is supported by economic intuition. Low
risk-adjusted returns should decrease the demand for analyst
coverage, which would result in weaker informational
efficiency.
In Figure 2.2.1, we show a scatterplot of the Sharpe ratio
(
) against the maximum value over all lags of
the absolute value of
The
was
calculated using the return and standard deviation of returns over
all available data. Sweden was immediately disregarded as an
outlier.
Figure 2.2.1

Data for Figure 2.2.1: Non-Oil
| Zmax | Sharpe Ratio | |
|---|---|---|
| Argentina | 2.832 |
0.050 |
| Brazil | 0.697 |
0.126 |
| Chile | 6.145 |
0.139 |
| Colombia | 1.504 |
0.186 |
| Mexico | 1.881 |
0.139 |
| Peru | 4.131 |
0.158 |
| China | 1.944 |
0.070 |
| Hong Kong | 4.265 |
0.068 |
| India | 1.178 |
0.091 |
| South Korea | 2.060 |
0.055 |
| Malaysia | 2.530 |
0.055 |
| Philippines | 4.066 |
0.048 |
| Russia | 2.709 |
0.071 |
| Singapore | 3.769 |
0.064 |
| Taiwan | 3.963 |
0.049 |
| Thailand | 3.702 |
0.032 |
| Israel | 0.649 |
0.089 |
| South Africa | 1.153 |
0.106 |
| Turkey | 1.246 |
0.118 |
| Australia | 2.818 |
0.085 |
| Belgium | 0.943 |
0.076 |
| Canada | 2.811 |
0.090 |
| Czech Republic | 1.930 |
0.037 |
| Denmark | 2.234 |
0.107 |
| France | 2.063 |
0.064 |
| Germany | 1.802 |
0.074 |
| Hungary | 2.715 |
0.102 |
| Italy | 4.335 |
0.050 |
| Japan | 2.407 |
0.041 |
| Netherlands | 1.023 |
0.071 |
| Norway | 2.468 |
0.088 |
| New Zealand | 1.192 |
0.110 |
| Poland | 4.165 |
0.092 |
| Spain | 1.532 |
0.102 |
| Switzerland | 1.324 |
0.073 |
| United Kingom | 1.096 |
0.072 |
| United States | 0.896 |
0.089 |
| Aluminum | 1.669 |
0.168 |
| Copper | 0.950 |
0.113 |
| Gold | 0.940 |
0.158 |
| Lead | 1.742 |
0.089 |
| Nickel | 1.673 |
0.163 |
| Platinum | 2.468 |
0.112 |
| Silver | 0.815 |
0.167 |
| Tin | 1.066 |
0.181 |
| Zinc | 1.212 |
0.131 |
| Cattle | 1.978 |
0.051 |
| Cocoa | 5.905 |
0.159 |
| Coffee | 1.819 |
0.080 |
| Corn | 1.853 |
0.096 |
| Cotton | 2.802 |
0.093 |
| Rubber | 1.732 |
0.015 |
| Soybeans | 2.019 |
0.055 |
| Sugar | 1.178 |
0.106 |
| Wheat | 2.214 |
0.107 |
Data for Figure 2.2.1: Oil
| Zmax | Sharpe Ratio | |
|---|---|---|
| Indonesia | 1.331 |
0.067 |
| Kuwait | 3.449 |
0.268 |
| Nigeria | 2.144 |
0.166 |
| Saudi Arabia | 3.045 |
0.082 |
| UAE | 10.077 |
0.190 |
| Venezuela | 3.205 |
0.124 |
| Crude Oil | 2.266 |
0.024 |
| Natural Gas | 1.459 |
0.066 |
| Heating Oil | 2.288 |
0.019 |
| Gasoline | 2.217 |
0.121 |
We immediately noticed that energy commodities and OPEC-member equity markets tended to deviate from the majority of the data. Removing these points magnifies the relationship between risk-adjusted performance and forecastability, as shown in Figure 2.2.2.
Figure 2.2.2
Data for Figure 2.2.2: Non-Oil
| Zmax | Sharpe Ratio | |
|---|---|---|
| Argentina | 2.832 |
0.050 |
| Brazil | 0.697 |
0.126 |
| Chile | 6.145 |
0.139 |
| Colombia | 1.504 |
0.186 |
| Mexico | 1.881 |
0.139 |
| Peru | 4.131 |
0.158 |
| China | 1.944 |
0.070 |
| Hong Kong | 4.265 |
0.068 |
| Indonesia | 1.331 |
0.067 |
| India | 1.178 |
0.091 |
| South Korea | 2.060 |
0.055 |
| Malaysia | 2.530 |
0.055 |
| Philippines | 4.066 |
0.048 |
| Russia | 2.709 |
0.071 |
| Singapore | 3.769 |
0.064 |
| Taiwan | 3.963 |
0.049 |
| Thailand | 3.702 |
0.032 |
| Israel | 0.649 |
0.089 |
| Nigeria | 2.144 |
0.166 |
| South Africa | 1.153 |
0.106 |
| Turkey | 1.246 |
0.118 |
| Australia | 2.818 |
0.085 |
| Belgium | 0.943 |
0.076 |
| Canada | 2.811 |
0.090 |
| Czech Republic | 1.930 |
0.037 |
| Denmark | 2.234 |
0.107 |
| France | 2.063 |
0.064 |
| Germany | 1.802 |
0.074 |
| Hungary | 2.715 |
0.102 |
| Italy | 4.335 |
0.050 |
| Japan | 2.407 |
0.041 |
| Netherlands | 1.023 |
0.071 |
| Norway | 2.468 |
0.088 |
| New Zealand | 1.192 |
0.110 |
| Poland | 4.165 |
0.092 |
| Spain | 1.532 |
0.102 |
| Switzerland | 1.324 |
0.073 |
| United Kingom | 1.096 |
0.072 |
| United States | 0.896 |
0.089 |
| Aluminum | 1.669 |
0.168 |
| Copper | 0.950 |
0.113 |
| Gold | 0.940 |
0.158 |
| Lead | 1.742 |
0.089 |
| Nickel | 1.673 |
0.163 |
| Platinum | 2.468 |
0.112 |
| Silver | 0.815 |
0.167 |
| Tin | 1.066 |
0.181 |
| Zinc | 1.212 |
0.131 |
| Cattle | 1.978 |
0.051 |
| Cocoa | 5.905 |
0.159 |
| Coffee | 1.819 |
0.080 |
| Corn | 1.853 |
0.096 |
| Cotton | 2.802 |
0.093 |
| Rubber | 1.732 |
0.015 |
| Soybeans | 2.019 |
0.055 |
| Sugar | 1.178 |
0.106 |
| Wheat | 2.214 |
0.107 |
Table 2.2.1 shows the correlation between these series along
with the coefficients and t-statistics of a regression of a dummy
variable which indicates whether or not that market can reject the
random walk with 95 confidence at some lag (i.e.
) on the
. Though only the OLS estimates are
reported, the results are robust to several modifications,
including robust standard errors and iteratively reweighted least
squares with Huber and biweight functions tuned to 95%
efficiency.
Table 2.2.1
| Assets | Correlation |
|
t-stat |
|---|---|---|---|
| Non-Oil |
This preliminary evidence supports our hypothesis that there exists a positive relationship between risk-adjusted market performance and efficiency. Further research in this area would likely prove rewarding.
In this section, we detail the relative power of the Lo and MacKinlay (1988) heteroscedasticity-consistent random walk test compared to the more restrictive random walk under homoscedastic increments. One should expect that, for random asset price innovations, both the homoscedastic and heteroscedastic methodologies will fail to reject the null hypothesis of a random walk and produce very similar results. Our simulation results confirm this. As an example, we include the first sample of the simulation in Figure 2.3.1.
Figure 2.3.1 IID-Normal Process
Data for Figure 2.3.1
The 95% critical values are plus-or-minus 1.96, and the 99% critical values are plus-or-minus 2.58. The critical values do not depend upon q.
| q | Heteroscedastic Test - z | Homoscedastic Test - z |
|---|---|---|
| 2 | 0.3525 | 0.3359 |
| 3 | 0.0054 | 0.0053 |
| 4 | 0.1036 | 0.1007 |
| 5 | 0.1968 | 0.1913 |
| 6 | 0.0716 | 0.0695 |
| 7 | 0.0979 | 0.0951 |
| 8 | 0.1497 | 0.1455 |
| 9 | 0.1839 | 0.1788 |
| 10 | 0.3196 | 0.3108 |
| 11 | 0.5123 | 0.4986 |
| 12 | 0.6368 | 0.6201 |
| 13 | 0.7741 | 0.7543 |
| 14 | 0.9282 | 0.9051 |
| 15 | 0.9984 | 0.9741 |
| 16 | 1.067 | 1.0415 |
| 17 | 1.153 | 1.1259 |
| 18 | 1.1982 | 1.1705 |
| 19 | 1.2584 | 1.2297 |
| 20 | 1.3096 | 1.2801 |
| 21 | 1.3671 | 1.3367 |
| 22 | 1.4003 | 1.3695 |
| 23 | 1.4225 | 1.3917 |
| 24 | 1.4097 | 1.3796 |
| 25 | 1.3973 | 1.3679 |
| 26 | 1.3619 | 1.3338 |
| 27 | 1.3196 | 1.2928 |
| 28 | 1.2664 | 1.2411 |
| 29 | 1.2283 | 1.204 |
| 30 | 1.1806 | 1.1576 |
| 31 | 1.1354 | 1.1136 |
| 32 | 1.0804 | 1.0599 |
| 33 | 1.0065 | 0.9876 |
| 34 | 0.9376 | 0.9202 |
| 35 | 0.8609 | 0.845 |
| 36 | 0.7751 | 0.761 |
| 37 | 0.6879 | 0.6754 |
| 38 | 0.6099 | 0.5989 |
| 39 | 0.5359 | 0.5262 |
| 40 | 0.4598 | 0.4516 |
| 41 | 0.3894 | 0.3824 |
| 42 | 0.3189 | 0.3133 |
| 43 | 0.2428 | 0.2385 |
| 44 | 0.1653 | 0.1623 |
| 45 | 0.0829 | 0.0814 |
| 46 | 0.0085 | 0.0084 |
| 47 | -0.0566 | -0.0556 |
| 48 | -0.1214 | -0.1193 |
| 49 | -0.1746 | -0.1715 |
| 50 | -0.2181 | -0.2143 |
| 51 | -0.2655 | -0.2609 |
| 52 | -0.313 | -0.3075 |
| 53 | -0.3577 | -0.3515 |
| 54 | -0.3968 | -0.3899 |
| 55 | -0.436 | -0.4284 |
| 56 | -0.4679 | -0.4597 |
| 57 | -0.4996 | -0.4909 |
| 58 | -0.5262 | -0.517 |
| 59 | -0.5445 | -0.535 |
| 60 | -0.5626 | -0.5528 |
| 61 | -0.5827 | -0.5726 |
| 62 | -0.597 | -0.5866 |
| 63 | -0.6153 | -0.6045 |
| 64 | -0.6401 | -0.6289 |
| 65 | -0.6596 | -0.648 |
| 66 | -0.6736 | -0.6617 |
| 67 | -0.6871 | -0.675 |
| 68 | -0.696 | -0.6837 |
| 69 | -0.7108 | -0.6982 |
| 70 | -0.7274 | -0.7145 |
| 71 | -0.7369 | -0.7238 |
| 72 | -0.7452 | -0.732 |
| 73 | -0.7577 | -0.7442 |
| 74 | -0.7686 | -0.7549 |
| 75 | -0.7784 | -0.7645 |
| 76 | -0.7919 | -0.7777 |
| 77 | -0.8006 | -0.7863 |
| 78 | -0.8094 | -0.7948 |
| 79 | -0.8232 | -0.8084 |
| 80 | -0.8377 | -0.8226 |
| 81 | -0.8546 | -0.8391 |
| 82 | -0.8721 | -0.8563 |
| 83 | -0.8904 | -0.8743 |
| 84 | -0.9053 | -0.8888 |
| 85 | -0.9211 | -0.9043 |
| 86 | -0.9378 | -0.9207 |
| 87 | -0.9542 | -0.9367 |
| 88 | -0.9677 | -0.9499 |
| 89 | -0.9787 | -0.9607 |
| 90 | -0.9872 | -0.969 |
| 91 | -0.9989 | -0.9804 |
| 92 | -1.0098 | -0.9911 |
| 93 | -1.021 | -1.0019 |
| 94 | -1.0332 | -1.0139 |
| 95 | -1.0457 | -1.0261 |
| 96 | -1.0588 | -1.0389 |
| 97 | -1.0693 | -1.0491 |
| 98 | -1.077 | -1.0566 |
| 99 | -1.0837 | -1.0631 |
| 100 | -1.0901 | -1.0693 |
| 101 | -1.0978 | -1.0768 |
| 102 | -1.1037 | -1.0825 |
| 103 | -1.1094 | -1.0881 |
| 104 | -1.1142 | -1.0928 |
| 105 | -1.1135 | -1.092 |
| 106 | -1.1154 | -1.0937 |
| 107 | -1.1184 | -1.0966 |
| 108 | -1.1185 | -1.0966 |
| 109 | -1.1217 | -1.0997 |
| 110 | -1.1234 | -1.1013 |
| 111 | -1.1247 | -1.1025 |
| 112 | -1.1243 | -1.102 |
| 113 | -1.1255 | -1.1031 |
| 114 | -1.1259 | -1.1034 |
| 115 | -1.1282 | -1.1055 |
| 116 | -1.1327 | -1.1099 |
| 117 | -1.1343 | -1.1114 |
| 118 | -1.1337 | -1.1107 |
| 119 | -1.1311 | -1.1081 |
| 120 | -1.1276 | -1.1046 |
| 121 | -1.1246 | -1.1016 |
| 122 | -1.1237 | -1.1006 |
| 123 | -1.1207 | -1.0976 |
| 124 | -1.1189 | -1.0957 |
| 125 | -1.1156 | -1.0925 |
| 126 | -1.1101 | -1.087 |
| 127 | -1.1058 | -1.0826 |
| 128 | -1.101 | -1.0779 |
| 129 | -1.0941 | -1.071 |
| 130 | -1.0861 | -1.0631 |
| 131 | -1.0798 | -1.0569 |
| 132 | -1.0727 | -1.0499 |
| 133 | -1.0677 | -1.0448 |
| 134 | -1.064 | -1.0411 |
| 135 | -1.0608 | -1.0379 |
| 136 | -1.058 | -1.0351 |
| 137 | -1.0566 | -1.0337 |
| 138 | -1.0552 | -1.0322 |
| 139 | -1.0528 | -1.0298 |
| 140 | -1.0537 | -1.0306 |
| 141 | -1.0511 | -1.028 |
| 142 | -1.0464 | -1.0233 |
| 143 | -1.0429 | -1.0198 |
| 144 | -1.0419 | -1.0187 |
| 145 | -1.0396 | -1.0164 |
| 146 | -1.0381 | -1.0149 |
| 147 | -1.0379 | -1.0146 |
| 148 | -1.0385 | -1.0151 |
| 149 | -1.0403 | -1.0167 |
| 150 | -1.0432 | -1.0195 |
| 151 | -1.046 | -1.0222 |
| 152 | -1.0484 | -1.0244 |
| 153 | -1.0497 | -1.0256 |
| 154 | -1.0504 | -1.0262 |
| 155 | -1.0523 | -1.028 |
| 156 | -1.0544 | -1.0299 |
| 157 | -1.0567 | -1.0321 |
| 158 | -1.0563 | -1.0316 |
| 159 | -1.0561 | -1.0313 |
| 160 | -1.0563 | -1.0314 |
| 161 | -1.0572 | -1.0323 |
| 162 | -1.0591 | -1.034 |
| 163 | -1.06 | -1.0348 |
| 164 | -1.0593 | -1.034 |
| 165 | -1.0581 | -1.0328 |
| 166 | -1.0588 | -1.0334 |
| 167 | -1.0592 | -1.0337 |
| 168 | -1.0606 | -1.0349 |
| 169 | -1.06 | -1.0343 |
| 170 | -1.0595 | -1.0337 |
| 171 | -1.059 | -1.0331 |
| 172 | -1.0591 | -1.0331 |
| 173 | -1.0594 | -1.0333 |
| 174 | -1.0585 | -1.0323 |
| 175 | -1.0573 | -1.0311 |
| 176 | -1.0571 | -1.0308 |
| 177 | -1.0566 | -1.0302 |
| 178 | -1.0552 | -1.0288 |
| 179 | -1.0527 | -1.0263 |
| 180 | -1.0509 | -1.0245 |
| 181 | -1.0486 | -1.0221 |
| 182 | -1.0463 | -1.0197 |
| 183 | -1.0446 | -1.018 |
| 184 | -1.0416 | -1.015 |
| 185 | -1.0384 | -1.0118 |
| 186 | -1.0375 | -1.0108 |
| 187 | -1.038 | -1.0113 |
| 188 | -1.0386 | -1.0118 |
| 189 | -1.0397 | -1.0127 |
| 190 | -1.0411 | -1.014 |
| 191 | -1.0411 | -1.0139 |
| 192 | -1.0412 | -1.0138 |
| 193 | -1.0415 | -1.0141 |
| 194 | -1.042 | -1.0145 |
| 195 | -1.0424 | -1.0148 |
| 196 | -1.0439 | -1.0162 |
| 197 | -1.0446 | -1.0167 |
| 198 | -1.0465 | -1.0185 |
| 199 | -1.0471 | -1.019 |
| 200 | -1.0465 | -1.0184 |
| 201 | -1.0455 | -1.0172 |
| 202 | -1.0455 | -1.0172 |
| 203 | -1.0455 | -1.0171 |
| 204 | -1.0471 | -1.0185 |
| 205 | -1.0498 | -1.0211 |
| 206 | -1.0526 | -1.0237 |
| 207 | -1.0566 | -1.0276 |
| 208 | -1.0616 | -1.0323 |
| 209 | -1.0651 | -1.0355 |
| 210 | -1.0691 | -1.0394 |
| 211 | -1.0725 | -1.0426 |
| 212 | -1.0743 | -1.0443 |
| 213 | -1.0759 | -1.0457 |
| 214 | -1.0791 | -1.0487 |
| 215 | -1.0826 | -1.0521 |
| 216 | -1.0858 | -1.055 |
| 217 | -1.0878 | -1.0569 |
| 218 | -1.0889 | -1.0579 |
| 219 | -1.089 | -1.0579 |
| 220 | -1.0894 | -1.0581 |
| 221 | -1.0892 | -1.0579 |
| 222 | -1.0891 | -1.0576 |
| 223 | -1.0893 | -1.0577 |
| 224 | -1.0892 | -1.0576 |
| 225 | -1.0885 | -1.0567 |
| 226 | -1.0872 | -1.0554 |
| 227 | -1.086 | -1.0542 |
| 228 | -1.0843 | -1.0524 |
| 229 | -1.0812 | -1.0493 |
| 230 | -1.0773 | -1.0454 |
| 231 | -1.0731 | -1.0412 |
| 232 | -1.069 | -1.0372 |
| 233 | -1.0657 | -1.0339 |
| 234 | -1.0616 | -1.0298 |
| 235 | -1.0572 | -1.0254 |
| 236 | -1.0515 | -1.0198 |
| 237 | -1.045 | -1.0134 |
| 238 | -1.0384 | -1.0068 |
| 239 | -1.0313 | -0.9999 |
| 240 | -1.0239 | -0.9926 |
| 241 | -1.0164 | -0.9853 |
| 242 | -1.0098 | -0.9788 |
| 243 | -1.0032 | -0.9722 |
| 244 | -0.996 | -0.9652 |
| 245 | -0.9887 | -0.958 |
| 246 | -0.9812 | -0.9507 |
| 247 | -0.9729 | -0.9425 |
| 248 | -0.9646 | -0.9344 |
| 249 | -0.9561 | -0.9261 |
| 250 | -0.948 | -0.9182 |
| 251 | -0.9418 | -0.912 |
| 252 | -0.9361 | -0.9065 |
| 253 | -0.9308 | -0.9013 |
| 254 | -0.9259 | -0.8964 |
| 255 | -0.9212 | -0.8917 |
| 256 | -0.9159 | -0.8865 |
| 257 | -0.9114 | -0.8821 |
| 258 | -0.9067 | -0.8775 |
| 259 | -0.9031 | -0.8739 |
| 260 | -0.9004 | -0.8712 |
| 261 | -0.8976 | -0.8683 |
| 262 | -0.8953 | -0.8661 |
| 263 | -0.8949 | -0.8655 |
| 264 | -0.8958 | -0.8663 |
| 265 | -0.8973 | -0.8677 |
| 266 | -0.8987 | -0.869 |
| 267 | -0.9013 | -0.8714 |
| 268 | -0.9041 | -0.874 |
| 269 | -0.9074 | -0.8771 |
| 270 | -0.9108 | -0.8803 |
| 271 | -0.9142 | -0.8835 |
| 272 | -0.9189 | -0.888 |
| 273 | -0.9238 | -0.8926 |
| 274 | -0.9289 | -0.8974 |
| 275 | -0.9343 | -0.9026 |
| 276 | -0.9392 | -0.9072 |
| 277 | -0.9452 | -0.9129 |
| 278 | -0.9517 | -0.919 |
| 279 | -0.9585 | -0.9255 |
| 280 | -0.9654 | -0.9321 |
| 281 | -0.9724 | -0.9387 |
| 282 | -0.9783 | -0.9444 |
| 283 | -0.9832 | -0.949 |
| 284 | -0.9895 | -0.9549 |
| 285 | -0.9953 | -0.9604 |
| 286 | -1.0003 | -0.9651 |
| 287 | -1.0048 | -0.9694 |
| 288 | -1.0094 | -0.9737 |
| 289 | -1.0134 | -0.9775 |
| 290 | -1.0178 | -0.9816 |
| 291 | -1.0218 | -0.9854 |
| 292 | -1.0244 | -0.9878 |
| 293 | -1.027 | -0.9902 |
| 294 | -1.0288 | -0.9918 |
| 295 | -1.0304 | -0.9932 |
| 296 | -1.0314 | -0.9941 |
| 297 | -1.0322 | -0.9947 |
| 298 | -1.0324 | -0.9948 |
| 299 | -1.0333 | -0.9956 |
| 300 | -1.0342 | -0.9963 |
| 301 | -1.0335 | -0.9955 |
| 302 | -1.0323 | -0.9943 |
| 303 | -1.0313 | -0.9932 |
| 304 | -1.0302 | -0.992 |
| 305 | -1.0293 | -0.991 |
| 306 | -1.0278 | -0.9895 |
| 307 | -1.0256 | -0.9873 |
| 308 | -1.0236 | -0.9852 |
| 309 | -1.0224 | -0.984 |
| 310 | -1.0212 | -0.9827 |
| 311 | -1.0205 | -0.9819 |
| 312 | -1.0205 | -0.9818 |
| 313 | -1.0196 | -0.9808 |
| 314 | -1.0194 | -0.9806 |
| 315 | -1.0193 | -0.9803 |
| 316 | -1.019 | -0.9799 |
| 317 | -1.0182 | -0.9791 |
| 318 | -1.0181 | -0.9789 |
| 319 | -1.0181 | -0.9787 |
| 320 | -1.0179 | -0.9785 |
| 321 | -1.0187 | -0.9791 |
| 322 | -1.0191 | -0.9793 |
| 323 | -1.0196 | -0.9798 |
| 324 | -1.0207 | -0.9807 |
| 325 | -1.0216 | -0.9814 |
| 326 | -1.0213 | -0.981 |
| 327 | -1.0218 | -0.9814 |
| 328 | -1.0223 | -0.9818 |
| 329 | -1.0231 | -0.9824 |
| 330 | -1.0241 | -0.9833 |
| 331 | -1.0251 | -0.9841 |
| 332 | -1.0262 | -0.9851 |
| 333 | -1.0279 | -0.9865 |
| 334 | -1.0307 | -0.9891 |
| 335 | -1.0326 | -0.9908 |
| 336 | -1.034 | -0.9921 |
| 337 | -1.0345 | -0.9924 |
| 338 | -1.0346 | -0.9924 |
| 339 | -1.035 | -0.9926 |
| 340 | -1.0343 | -0.9918 |
| 341 | -1.0327 | -0.9902 |
| 342 | -1.0305 | -0.988 |
| 343 | -1.0291 | -0.9865 |
| 344 | -1.0279 | -0.9852 |
| 345 | -1.0267 | -0.984 |
| 346 | -1.0256 | -0.9828 |
| 347 | -1.0247 | -0.9818 |
| 348 | -1.0234 | -0.9805 |
| 349 | -1.022 | -0.979 |
| 350 | -1.0201 | -0.977 |
| 351 | -1.0183 | -0.9753 |
| 352 | -1.0161 | -0.973 |
| 353 | -1.0133 | -0.9702 |
| 354 | -1.0107 | -0.9677 |
| 355 | -1.0082 | -0.9651 |
| 356 | -1.0064 | -0.9633 |
| 357 | -1.0038 | -0.9606 |
| 358 | -1.0016 | -0.9584 |
| 359 | -0.9986 | -0.9554 |
| 360 | -0.9966 | -0.9534 |
| 361 | -0.9944 | -0.9512 |
| 362 | -0.9915 | -0.9484 |
| 363 | -0.9892 | -0.9459 |
| 364 | -0.9867 | -0.9434 |
| 365 | -0.984 | -0.9408 |
| 366 | -0.981 | -0.9379 |
| 367 | -0.9787 | -0.9355 |
| 368 | -0.9753 | -0.9321 |
| 369 | -0.9721 | -0.929 |
| 370 | -0.969 | -0.9259 |
| 371 | -0.9661 | -0.923 |
| 372 | -0.9626 | -0.9195 |
| 373 | -0.9598 | -0.9168 |
| 374 | -0.9571 | -0.9141 |
| 375 | -0.9542 | -0.9112 |
| 376 | -0.9514 | -0.9084 |
| 377 | -0.9489 | -0.9059 |
| 378 | -0.9465 | -0.9035 |
| 379 | -0.9437 | -0.9007 |
| 380 | -0.941 | -0.898 |
| 381 | -0.9381 | -0.8951 |
| 382 | -0.9351 | -0.8922 |
| 383 | -0.933 | -0.89 |
| 384 | -0.9305 | -0.8876 |
| 385 | -0.9283 | -0.8854 |
| 386 | -0.9264 | -0.8834 |
| 387 | -0.9247 | -0.8817 |
| 388 | -0.9233 | -0.8802 |
| 389 | -0.9214 | -0.8783 |
| 390 | -0.9188 | -0.8758 |
| 391 | -0.9169 | -0.8739 |
| 392 | -0.9149 | -0.8718 |
| 393 | -0.9132 | -0.87 |
| 394 | -0.9107 | -0.8676 |
| 395 | -0.9081 | -0.865 |
| 396 | -0.9054 | -0.8623 |
| 397 | -0.9031 | -0.8601 |
| 398 | -0.9016 | -0.8585 |
| 399 | -0.9006 | -0.8574 |
| 400 | -0.8996 | -0.8563 |
| 401 | -0.8996 | -0.8562 |
| 402 | -0.8992 | -0.8558 |
| 403 | -0.8989 | -0.8554 |
| 404 | -0.8987 | -0.8551 |
| 405 | -0.8984 | -0.8547 |
| 406 | -0.8989 | -0.8551 |
| 407 | -0.8993 | -0.8554 |
| 408 | -0.9004 | -0.8563 |
| 409 | -0.9016 | -0.8573 |
| 410 | -0.9022 | -0.8578 |
| 411 | -0.9029 | -0.8583 |
| 412 | -0.9038 | -0.859 |
| 413 | -0.9049 | -0.86 |
| 414 | -0.9056 | -0.8605 |
| 415 | -0.9063 | -0.8611 |
| 416 | -0.9071 | -0.8618 |
| 417 | -0.909 | -0.8634 |
| 418 | -0.9119 | -0.8661 |
| 419 | -0.9141 | -0.8681 |
| 420 | -0.917 | -0.8707 |
| 421 | -0.9198 | -0.8732 |
| 422 | -0.9239 | -0.8771 |
| 423 | -0.928 | -0.8808 |
| 424 | -0.9315 | -0.884 |
| 425 | -0.9346 | -0.8869 |
| 426 | -0.939 | -0.8909 |
| 427 | -0.9426 | -0.8942 |
| 428 | -0.9461 | -0.8974 |
| 429 | -0.9483 | -0.8994 |
| 430 | -0.9502 | -0.9011 |
| 431 | -0.9524 | -0.903 |
| 432 | -0.9535 | -0.904 |
| 433 | -0.9541 | -0.9045 |
| 434 | -0.9555 | -0.9056 |
| 435 | -0.9566 | -0.9065 |
| 436 | -0.9578 | -0.9076 |
| 437 | -0.9584 | -0.908 |
| 438 | -0.9597 | -0.9091 |
| 439 | -0.9606 | -0.9098 |
| 440 | -0.9625 | -0.9116 |
| 441 | -0.9647 | -0.9135 |
| 442 | -0.9667 | -0.9153 |
| 443 | -0.9686 | -0.917 |
| 444 | -0.9703 | -0.9184 |
| 445 | -0.9712 | -0.9192 |
| 446 | -0.9711 | -0.919 |
| 447 | -0.9706 | -0.9184 |
| 448 | -0.9702 | -0.9179 |
| 449 | -0.9694 | -0.9171 |
| 450 | -0.9695 | -0.917 |
| 451 | -0.9699 | -0.9172 |
| 452 | -0.9702 | -0.9174 |
| 453 | -0.97 | -0.9171 |
| 454 | -0.9703 | -0.9173 |
| 455 | -0.9701 | -0.9169 |
| 456 | -0.9695 | -0.9163 |
| 457 | -0.9686 | -0.9153 |
| 458 | -0.9675 | -0.9142 |
| 459 | -0.9662 | -0.9128 |
| 460 | -0.9647 | -0.9112 |
| 461 | -0.9631 | -0.9096 |
| 462 | -0.9619 | -0.9083 |
| 463 | -0.9604 | -0.9069 |
| 464 | -0.9585 | -0.9049 |
| 465 | -0.9558 | -0.9023 |
| 466 | -0.9529 | -0.8994 |
| 467 | -0.9503 | -0.8968 |
| 468 | -0.9474 | -0.894 |
| 469 | -0.9441 | -0.8907 |
| 470 | -0.9408 | -0.8875 |
| 471 | -0.9382 | -0.8849 |
| 472 | -0.9358 | -0.8826 |
| 473 | -0.9336 | -0.8804 |
| 474 | -0.9317 | -0.8784 |
| 475 | -0.9294 | -0.8762 |
| 476 | -0.9271 | -0.8739 |
| 477 | -0.9245 | -0.8714 |
| 478 | -0.9227 | -0.8695 |
| 479 | -0.9211 | -0.8679 |
| 480 | -0.9194 | -0.8662 |
| 481 | -0.9173 | -0.864 |
| 482 | -0.9155 | -0.8622 |
| 483 | -0.9142 | -0.8609 |
| 484 | -0.913 | -0.8597 |
| 485 | -0.9113 | -0.858 |
| 486 | -0.9091 | -0.8557 |
| 487 | -0.9071 | -0.8537 |
| 488 | -0.9053 | -0.852 |
| 489 | -0.9039 | -0.8505 |
| 490 | -0.9025 | -0.8491 |
| 491 | -0.9018 | -0.8483 |
| 492 | -0.9011 | -0.8475 |
| 493 | -0.901 | -0.8473 |
| 494 | -0.9007 | -0.847 |
| 495 | -0.9011 | -0.8472 |
| 496 | -0.9026 | -0.8485 |
| 497 | -0.9039 | -0.8496 |
| 498 | -0.9051 | -0.8506 |
| 499 | -0.9063 | -0.8516 |
| 500 | -0.9076 | -0.8528 |
It is less obvious how the random walk tests will behave in the presence of time-varying volatility. Under GARCH(1,1) processes, the heteroscedasticity-consistent random walk test employed in this paper is shown to be robust to time-varying volatility and appropriately fails to reject the random walk, whereas the homoscedastic alternative is biased towards rejection. Figure 2.3.2 shows the first sample in our simulation and the rejection bias of the homoscedastic test.
Figure 2.3.2 GARCH(1,1) Process
Data for Figure 2.3.2
The 95% critical values are plus-or-minus 1.96, and the 99% critical values are plus-or-minus 2.58. The critical values do not depend upon q.
| q | Heteroscedastic Test - z | Homoscedastic Test - z |
|---|---|---|
| 2 | 1.3891 | 2.2013 |
| 3 | 1.0473 | 1.7368 |
| 4 | 1.0384 | 1.7609 |
| 5 | 0.8409 | 1.4337 |
| 6 | 0.581 | 0.9905 |
| 7 | 0.4987 | 0.849 |
| 8 | 0.4899 | 0.8321 |
| 9 | 0.5269 | 0.8926 |
| 10 | 0.5798 | 0.9796 |
| 11 | 0.6094 | 1.0269 |
| 12 | 0.5921 | 0.9951 |
| 13 | 0.5591 | 0.937 |
| 14 | 0.5276 | 0.8816 |
| 15 | 0.4889 | 0.8145 |
| 16 | 0.4127 | 0.6855 |
| 17 | 0.329 | 0.5451 |
| 18 | 0.267 | 0.4411 |
| 19 | 0.2221 | 0.3658 |
| 20 | 0.1918 | 0.3152 |
| 21 | 0.1822 | 0.2986 |
| 22 | 0.1677 | 0.2743 |
| 23 | 0.1259 | 0.2055 |
| 24 | 0.0816 | 0.1329 |
| 25 | 0.0265 | 0.0432 |
| 26 | -0.039 | -0.0633 |
| 27 | -0.087 | -0.1411 |
| 28 | -0.1253 | -0.2028 |
| 29 | -0.1585 | -0.2562 |
| 30 | -0.1716 | -0.277 |
| 31 | -0.1792 | -0.289 |
| 32 | -0.1934 | -0.3115 |
| 33 | -0.2229 | -0.3586 |
| 34 | -0.2567 | -0.4125 |
| 35 | -0.2889 | -0.4636 |
| 36 | -0.3166 | -0.5076 |
| 37 | -0.3407 | -0.5457 |
| 38 | -0.3476 | -0.556 |
| 39 | -0.354 | -0.5657 |
| 40 | -0.3642 | -0.5814 |
| 41 | -0.3772 | -0.6015 |
| 42 | -0.4069 | -0.6481 |
| 43 | -0.4398 | -0.6999 |
| 44 | -0.4699 | -0.7469 |
| 45 | -0.5004 | -0.7946 |
| 46 | -0.5303 | -0.8414 |
| 47 | -0.548 | -0.8686 |
| 48 | -0.5693 | -0.9015 |
| 49 | -0.5915 | -0.9358 |
| 50 | -0.6093 | -0.963 |
| 51 | -0.6346 | -1.0021 |
| 52 | -0.6671 | -1.0526 |
| 53 | -0.6881 | -1.0847 |
| 54 | -0.7074 | -1.1142 |
| 55 | -0.7297 | -1.1484 |
| 56 | -0.7506 | -1.1803 |
| 57 | -0.7664 | -1.2042 |
| 58 | -0.7775 | -1.2206 |
| 59 | -0.7805 | -1.2243 |
| 60 | -0.7801 | -1.2228 |
| 61 | -0.7765 | -1.216 |
| 62 | -0.7738 | -1.2108 |
| 63 | -0.7782 | -1.2168 |
| 64 | -0.7809 | -1.22 |
| 65 | -0.7856 | -1.2263 |
| 66 | -0.7859 | -1.2257 |
| 67 | -0.7834 | -1.2207 |
| 68 | -0.7814 | -1.2167 |
| 69 | -0.7845 | -1.2204 |
| 70 | -0.788 | -1.2248 |
| 71 | -0.7931 | -1.2316 |
| 72 | -0.7984 | -1.2387 |
| 73 | -0.8015 | -1.2425 |
| 74 | -0.8039 | -1.245 |
| 75 | -0.8067 | -1.2483 |
| 76 | -0.8068 | -1.2472 |
| 77 | -0.8046 | -1.2427 |
| 78 | -0.8031 | -1.2391 |
| 79 | -0.802 | -1.2363 |
| 80 | -0.8022 | -1.2355 |
| 81 | -0.8052 | -1.2389 |
| 82 | -0.8076 | -1.2413 |
| 83 | -0.8107 | -1.245 |
| 84 | -0.8119 | -1.2456 |
| 85 | -0.8149 | -1.2488 |
| 86 | -0.8179 | -1.2522 |
| 87 | -0.8215 | -1.2564 |
| 88 | -0.8298 | -1.2678 |
| 89 | -0.8397 | -1.2816 |
| 90 | -0.8471 | -1.2916 |
| 91 | -0.8568 | -1.305 |
| 92 | -0.8675 | -1.32 |
| 93 | -0.8737 | -1.3279 |
| 94 | -0.8796 | -1.3356 |
| 95 | -0.8854 | -1.3429 |
| 96 | -0.8881 | -1.3456 |
| 97 | -0.8911 | -1.3486 |
| 98 | -0.8952 | -1.3534 |
| 99 | -0.8995 | -1.3584 |
| 100 | -0.9054 | -1.3658 |
| 101 | -0.9123 | -1.3748 |
| 102 | -0.9184 | -1.3823 |
| 103 | -0.9229 | -1.3875 |
| 104 | -0.928 | -1.3937 |
| 105 | -0.9344 | -1.4018 |
| 106 | -0.9404 | -1.4092 |
| 107 | -0.9447 | -1.414 |
| 108 | -0.9519 | -1.4232 |
| 109 | -0.9607 | -1.4346 |
| 110 | -0.9674 | -1.443 |
| 111 | -0.9732 | -1.45 |
| 112 | -0.9777 | -1.455 |
| 113 | -0.9828 | -1.4609 |
| 114 | -0.9892 | -1.4687 |
| 115 | -0.9988 | -1.4813 |
| 116 | -1.0093 | -1.495 |
| 117 | -1.0205 | -1.51 |
| 118 | -1.0295 | -1.5215 |
| 119 | -1.0347 | -1.5273 |
| 120 | -1.0357 | -1.5271 |
| 121 | -1.0392 | -1.5303 |
| 122 | -1.0418 | -1.5323 |
| 123 | -1.0427 | -1.5318 |
| 124 | -1.0432 | -1.5307 |
| 125 | -1.0418 | -1.5269 |
| 126 | -1.0384 | -1.5201 |
| 127 | -1.0353 | -1.5137 |
| 128 | -1.0323 | -1.5076 |
| 129 | -1.0293 | -1.5014 |
| 130 | -1.0258 | -1.4945 |
| 131 | -1.023 | -1.4886 |
| 132 | -1.0197 | -1.4821 |
| 133 | -1.0164 | -1.4755 |
| 134 | -1.0144 | -1.4708 |
| 135 | -1.013 | -1.467 |
| 136 | -1.0104 | -1.4615 |
| 137 | -1.0077 | -1.4558 |
| 138 | -1.006 | -1.4517 |
| 139 | -1.0036 | -1.4464 |
| 140 | -1.0019 | -1.4423 |
| 141 | -1.0001 | -1.4378 |
| 142 | -0.9968 | -1.4314 |
| 143 | -0.9928 | -1.424 |
| 144 | -0.9894 | -1.4173 |
| 145 | -0.9854 | -1.4099 |
| 146 | -0.9822 | -1.4036 |
| 147 | -0.9796 | -1.3983 |
| 148 | -0.9781 | -1.3944 |
| 149 | -0.9769 | -1.391 |
| 150 | -0.9761 | -1.3882 |
| 151 | -0.9745 | -1.3842 |
| 152 | -0.9717 | -1.3786 |
| 153 | -0.9687 | -1.3727 |
| 154 | -0.9656 | -1.3666 |
| 155 | -0.9625 | -1.3606 |
| 156 | -0.9603 | -1.3559 |
| 157 | -0.959 | -1.3525 |
| 158 | -0.9576 | -1.3489 |
| 159 | -0.9561 | -1.345 |
| 160 | -0.9549 | -1.3418 |
| 161 | -0.954 | -1.3389 |
| 162 | -0.9534 | -1.3365 |
| 163 | -0.9535 | -1.335 |
| 164 | -0.9535 | -1.3335 |
| 165 | -0.9527 | -1.3306 |
| 166 | -0.953 | -1.3295 |
| 167 | -0.9542 | -1.3296 |
| 168 | -0.955 | -1.3291 |
| 169 | -0.9554 | -1.3281 |
| 170 | -0.956 | -1.3274 |
| 171 | -0.9566 | -1.3266 |
| 172 | -0.9559 | -1.324 |
| 173 | -0.9556 | -1.3222 |
| 174 | -0.9555 | -1.3204 |
| 175 | -0.9561 | -1.3197 |
| 176 | -0.9573 | -1.3198 |
| 177 | -0.9578 | -1.3189 |
| 178 | -0.9572 | -1.3165 |
| 179 | -0.9565 | -1.314 |
| 180 | -0.956 | -1.3119 |
| 181 | -0.9549 | -1.3088 |
| 182 | -0.9535 | -1.3054 |
| 183 | -0.9521 | -1.3019 |
| 184 | -0.9506 | -1.2984 |
| 185 | -0.9482 | -1.2936 |
| 186 | -0.9463 | -1.2895 |
| 187 | -0.9447 | -1.2858 |
| 188 | -0.9429 | -1.2819 |
| 189 | -0.9401 | -1.2767 |
| 190 | -0.9377 | -1.272 |
| 191 | -0.9351 | -1.2669 |
| 192 | -0.9325 | -1.262 |
| 193 | -0.9306 | -1.258 |
| 194 | -0.9294 | -1.2549 |
| 195 | -0.9275 | -1.2509 |
| 196 | -0.9259 | -1.2473 |
| 197 | -0.9241 | -1.2435 |
| 198 | -0.9229 | -1.2405 |
| 199 | -0.9219 | -1.2377 |
| 200 | -0.9205 | -1.2345 |
| 201 | -0.919 | -1.2311 |
| 202 | -0.918 | -1.2284 |
| 203 | -0.9173 | -1.226 |
| 204 | -0.9167 | -1.2239 |
| 205 | -0.9162 | -1.2218 |
| 206 | -0.9152 | -1.2192 |
| 207 | -0.9142 | -1.2165 |
| 208 | -0.9135 | -1.2143 |
| 209 | -0.9126 | -1.2117 |
| 210 | -0.912 | -1.2095 |
| 211 | -0.9115 | -1.2075 |
| 212 | -0.9104 | -1.2049 |
| 213 | -0.909 | -1.2017 |
| 214 | -0.908 | -1.199 |
| 215 | -0.9078 | -1.1975 |
| 216 | -0.9078 | -1.1961 |
| 217 | -0.9073 | -1.1942 |
| 218 | -0.9069 | -1.1923 |
| 219 | -0.9065 | -1.1905 |
| 220 | -0.9062 | -1.1889 |
| 221 | -0.906 | -1.1874 |
| 222 | -0.9061 | -1.1862 |
| 223 | -0.9065 | -1.1855 |
| 224 | -0.9065 | -1.1842 |
| 225 | -0.9062 | -1.1826 |
| 226 | -0.9062 | -1.1813 |
| 227 | -0.9068 | -1.1809 |
| 228 | -0.9069 | -1.1798 |
| 229 | -0.9066 | -1.1781 |
| 230 | -0.9059 | -1.176 |
| 231 | -0.9047 | -1.1733 |
| 232 | -0.9039 | -1.171 |
| 233 | -0.9034 | -1.1691 |
| 234 | -0.9023 | -1.1664 |
| 235 | -0.9007 | -1.1632 |
| 236 | -0.899 | -1.1598 |
| 237 | -0.8962 | -1.1551 |
| 238 | -0.8933 | -1.1501 |
| 239 | -0.8901 | -1.1448 |
| 240 | -0.8873 | -1.1401 |
| 241 | -0.8838 | -1.1343 |
| 242 | -0.8802 | -1.1286 |
| 243 | -0.8764 | -1.1226 |
| 244 | -0.8726 | -1.1166 |
| 245 | -0.868 | -1.1096 |
| 246 | -0.8631 | -1.1023 |
| 247 | -0.8574 | -1.0939 |
| 248 | -0.8517 | -1.0856 |
| 249 | -0.846 | -1.0771 |
| 250 | -0.8404 | -1.069 |
| 251 | -0.8352 | -1.0614 |
| 252 | -0.8308 | -1.0547 |
| 253 | -0.8266 | -1.0484 |
| 254 | -0.8231 | -1.0428 |
| 255 | -0.8192 | -1.0369 |
| 256 | -0.8154 | -1.0311 |
| 257 | -0.8116 | -1.0254 |
| 258 | -0.8079 | -1.0196 |
| 259 | -0.8044 | -1.0142 |
| 260 | -0.8009 | -1.0088 |
| 261 | -0.7972 | -1.0033 |
| 262 | -0.7937 | -0.9979 |
| 263 | -0.791 | -0.9935 |
| 264 | -0.7889 | -0.99 |
| 265 | -0.7871 | -0.9868 |
| 266 | -0.7852 | -0.9834 |
| 267 | -0.7838 | -0.9808 |
| 268 | -0.7825 | -0.9781 |
| 269 | -0.781 | -0.9754 |
| 270 | -0.7799 | -0.9731 |
| 271 | -0.7787 | -0.9707 |
| 272 | -0.7784 | -0.9694 |
| 273 | -0.7782 | -0.9682 |
| 274 | -0.7783 | -0.9675 |
| 275 | -0.7786 | -0.9669 |
| 276 | -0.7784 | -0.9658 |
| 277 | -0.7787 | -0.9653 |
| 278 | -0.7789 | -0.9647 |
| 279 | -0.7792 | -0.9641 |
| 280 | -0.7803 | -0.9646 |
| 281 | -0.7817 | -0.9655 |
| 282 | -0.7834 | -0.9667 |
| 283 | -0.7844 | -0.967 |
| 284 | -0.786 | -0.9681 |
| 285 | -0.7881 | -0.9699 |
| 286 | -0.7899 | -0.9712 |
| 287 | -0.7915 | -0.9722 |
| 288 | -0.7932 | -0.9735 |
| 289 | -0.7945 | -0.9743 |
| 290 | -0.7963 | -0.9756 |
| 291 | -0.7979 | -0.9767 |
| 292 | -0.7996 | -0.9779 |
| 293 | -0.8014 | -0.9792 |
| 294 | -0.803 | -0.9803 |
| 295 | -0.8038 | -0.9805 |
| 296 | -0.8041 | -0.98 |
| 297 | -0.8044 | -0.9795 |
| 298 | -0.8052 | -0.9796 |
| 299 | -0.8065 | -0.9803 |
| 300 | -0.8076 | -0.9808 |
| 301 | -0.8084 | -0.9809 |
| 302 | -0.8083 | -0.9799 |
| 303 | -0.8078 | -0.9786 |
| 304 | -0.8071 | -0.9768 |
| 305 | -0.8053 | -0.9739 |
| 306 | -0.8031 | -0.9703 |
| 307 | -0.8008 | -0.9667 |
| 308 | -0.7986 | -0.9633 |
| 309 | -0.7971 | -0.9606 |
| 310 | -0.796 | -0.9585 |
| 311 | -0.7948 | -0.9563 |
| 312 | -0.7931 | -0.9534 |
| 313 | -0.7904 | -0.9494 |
| 314 | -0.7876 | -0.9452 |
| 315 | -0.7851 | -0.9414 |
| 316 | -0.7824 | -0.9374 |
| 317 | -0.7805 | -0.9344 |
| 318 | -0.7793 | -0.9321 |
| 319 | -0.7787 | -0.9307 |
| 320 | -0.7785 | -0.9297 |
| 321 | -0.7786 | -0.9291 |
| 322 | -0.7778 | -0.9274 |
| 323 | -0.777 | -0.9256 |
| 324 | -0.7756 | -0.9233 |
| 325 | -0.7744 | -0.921 |
| 326 | -0.7729 | -0.9186 |
| 327 | -0.772 | -0.9168 |
| 328 | -0.7711 | -0.9149 |
| 329 | -0.7705 | -0.9135 |
| 330 | -0.7701 | -0.9122 |
| 331 | -0.7691 | -0.9104 |
| 332 | -0.7679 | -0.9082 |
| 333 | -0.7666 | -0.906 |
| 334 | -0.7655 | -0.904 |
| 335 | -0.7637 | -0.9011 |
| 336 | -0.7618 | -0.8982 |
| 337 | -0.7602 | -0.8956 |
| 338 | -0.7588 | -0.8933 |
| 339 | -0.758 | -0.8916 |
| 340 | -0.7571 | -0.8899 |
| 341 | -0.756 | -0.8879 |
| 342 | -0.7546 | -0.8856 |
| 343 | -0.7536 | -0.8838 |
| 344 | -0.7531 | -0.8825 |
| 345 | -0.7532 | -0.8819 |
| 346 | -0.7534 | -0.8814 |
| 347 | -0.754 | -0.8815 |
| 348 | -0.7541 | -0.8809 |
| 349 | -0.7541 | -0.8802 |
| 350 | -0.7537 | -0.8791 |
| 351 | -0.7537 | -0.8785 |
| 352 | -0.753 | -0.8771 |
| 353 | -0.7526 | -0.8759 |
| 354 | -0.7521 | -0.8746 |
| 355 | -0.7523 | -0.8742 |
| 356 | -0.7529 | -0.8743 |
| 357 | -0.753 | -0.8737 |
| 358 | -0.7532 | -0.8734 |
| 359 | -0.7527 | -0.8722 |
| 360 | -0.7518 | -0.8705 |
| 361 | -0.7506 | -0.8685 |
| 362 | -0.748 | -0.8648 |
| 363 | -0.7458 | -0.8616 |
| 364 | -0.7431 | -0.8579 |
| 365 | -0.7401 | -0.8538 |
| 366 | -0.7369 | -0.8495 |
| 367 | -0.7342 | -0.8457 |
| 368 | -0.731 | -0.8415 |
| 369 | -0.7278 | -0.8372 |
| 370 | -0.7243 | -0.8326 |
| 371 | -0.721 | -0.8282 |
| 372 | -0.7176 | -0.8236 |
| 373 | -0.7149 | -0.82 |
| 374 | -0.7131 | -0.8174 |
| 375 | -0.7113 | -0.8147 |
| 376 | -0.7098 | -0.8124 |
| 377 | -0.7084 | -0.8102 |
| 378 | -0.7069 | -0.8079 |
| 379 | -0.7047 | -0.8049 |
| 380 | -0.7017 | -0.8009 |
| 381 | -0.6984 | -0.7966 |
| 382 | -0.6954 | -0.7926 |
| 383 | -0.6927 | -0.7889 |
| 384 | -0.69 | -0.7853 |
| 385 | -0.6874 | -0.7818 |
| 386 | -0.6849 | -0.7785 |
| 387 | -0.6827 | -0.7754 |
| 388 | -0.6799 | -0.7717 |
| 389 | -0.6768 | -0.7677 |
| 390 | -0.6739 | -0.7639 |
| 391 | -0.6714 | -0.7606 |
| 392 | -0.6691 | -0.7574 |
| 393 | -0.6668 | -0.7543 |
| 394 | -0.664 | -0.7506 |
| 395 | -0.6613 | -0.747 |
| 396 | -0.6589 | -0.7438 |
| 397 | -0.6565 | -0.7407 |
| 398 | -0.6541 | -0.7375 |
| 399 | -0.6516 | -0.7342 |
| 400 | -0.6491 | -0.7309 |
| 401 | -0.6474 | -0.7284 |
| 402 | -0.6464 | -0.7269 |
| 403 | -0.6459 | -0.7258 |
| 404 | -0.6459 | -0.7253 |
| 405 | -0.6454 | -0.7243 |
| 406 | -0.6454 | -0.7238 |
| 407 | -0.6451 | -0.723 |
| 408 | -0.6444 | -0.7218 |
| 409 | -0.6441 | -0.7209 |
| 410 | -0.6442 | -0.7207 |
| 411 | -0.6444 | -0.7204 |
| 412 | -0.6449 | -0.7204 |
| 413 | -0.6454 | -0.7205 |
| 414 | -0.646 | -0.7207 |
| 415 | -0.647 | -0.7214 |
| 416 | -0.6485 | -0.7227 |
| 417 | -0.6496 | -0.7234 |
| 418 | -0.6507 | -0.7241 |
| 419 | -0.652 | -0.7252 |
| 420 | -0.6533 | -0.7262 |
| 421 | -0.6544 | -0.7269 |
| 422 | -0.6557 | -0.7279 |
| 423 | -0.6566 | -0.7285 |
| 424 | -0.6569 | -0.7284 |
| 425 | -0.657 | -0.7279 |
| 426 | -0.6571 | -0.7277 |
| 427 | -0.6569 | -0.727 |
| 428 | -0.6559 | -0.7254 |
| 429 | -0.6545 | -0.7234 |
| 430 | -0.6531 | -0.7214 |
| 431 | -0.6515 | -0.7192 |
| 432 | -0.6502 | -0.7173 |
| 433 | -0.6489 | -0.7155 |
| 434 | -0.6476 | -0.7136 |
| 435 | -0.6457 | -0.7111 |
| 436 | -0.6441 | -0.7089 |
| 437 | -0.6424 | -0.7065 |
| 438 | -0.641 | -0.7046 |
| 439 | -0.64 | -0.703 |
| 440 | -0.6391 | -0.7016 |
| 441 | -0.6377 | -0.6997 |
| 442 | -0.6369 | -0.6984 |
| 443 | -0.6363 | -0.6973 |
| 444 | -0.6357 | -0.6963 |
| 445 | -0.6349 | -0.695 |
| 446 | -0.6341 | -0.6937 |
| 447 | -0.6332 | -0.6923 |
| 448 | -0.6326 | -0.6913 |
| 449 | -0.6318 | -0.69 |
| 450 | -0.6314 | -0.6891 |
| 451 | -0.6308 | -0.6881 |
| 452 | -0.6302 | -0.687 |
| 453 | -0.629 | -0.6853 |
| 454 | -0.6276 | -0.6833 |
| 455 | -0.6261 | -0.6813 |
| 456 | -0.6245 | -0.6792 |
| 457 | -0.6231 | -0.6772 |
| 458 | -0.6217 | -0.6754 |
| 459 | -0.6204 | -0.6735 |
| 460 | -0.6193 | -0.672 |
| 461 | -0.6182 | -0.6704 |
| 462 | -0.6173 | -0.6691 |
| 463 | -0.6164 | -0.6677 |
| 464 | -0.6148 | -0.6656 |
| 465 | -0.6129 | -0.6632 |
| 466 | -0.611 | -0.6608 |
| 467 | -0.6092 | -0.6584 |
| 468 | -0.6075 | -0.6562 |
| 469 | -0.6058 | -0.654 |
| 470 | -0.6035 | -0.6512 |
| 471 | -0.6019 | -0.649 |
| 472 | -0.6 | -0.6467 |
| 473 | -0.5977 | -0.6438 |
| 474 | -0.5956 | -0.6412 |
| 475 | -0.5929 | -0.6379 |
| 476 | -0.59 | -0.6345 |
| 477 | -0.5864 | -0.6302 |
| 478 | -0.5825 | -0.6257 |
| 479 | -0.579 | -0.6215 |
| 480 | -0.5753 | -0.6173 |
| 481 | -0.5715 | -0.6129 |
| 482 | -0.5677 | -0.6085 |
| 483 | -0.5639 | -0.6041 |
| 484 | -0.5602 | -0.5997 |
| 485 | -0.5567 | -0.5956 |
| 486 | -0.5524 | -0.5907 |
| 487 | -0.548 | -0.5857 |
| 488 | -0.5439 | -0.581 |
| 489 | -0.5402 | -0.5767 |
| 490 | -0.5367 | -0.5727 |
| 491 | -0.5339 | -0.5694 |
| 492 | -0.5313 | -0.5663 |
| 493 | -0.5285 | -0.5631 |
| 494 | -0.5256 | -0.5597 |
| 495 | -0.5229 | -0.5565 |
| 496 | -0.5209 | -0.5541 |
| 497 | -0.5196 | -0.5525 |
| 498 | -0.5188 | -0.5513 |
| 499 | -0.5182 | -0.5503 |
| 500 | -0.5175 | -0.5493 |
More formally, we use Monte Carlo simulations to generate
GARCH(1,1) processes6 for
, of the size
,
and then apply the homoscedastic and heteroscedastic random walk
tests to the data. The results for several arbitrary lags,
, are presented in Table 2.3.1.
Table 2.3.1: Percent of GARCH(1,1) Process Rejected
| Confidence Level (φ) | q=2 | q=4 | q=8 | q=16 | q=32 | q=64 |
|---|---|---|---|---|---|---|
| φ=95%, Homoscedastic | 12.41 | 12.35 | 11.57 | 11.08 | 9.85 | 8.12 |
| φ=95%, Heteroscedastic | 5.04 | 5.28 | 5.30 | 4.71 | 4.88 | 4.88 |
| φ=98%, Homoscedastic | 4.39 | 4.63 | 4.42 | 4.12 | 3.38 | 3.53 |
| φ=99%, Heteroscedastic | 0.83 | 1.07 | 1.35 | 1.41 | 1.58 | 2.03 |
The above table clearly shows that the homoscedastic test is biased towards rejection in the presence of time-varying volatility. This evidence supports our use of the heteroscedasticity-consistent test because it is the forecastability of price changes that is of primary interest in random walk analysis.
Because a new type of test is needed for long memory analysis, we surveyed the literature for alternatives. Although powerful for theoretical modeling and volatility analysis, studies based upon the absolute value of returns (i.e. Ding, Granger, and Engle 1993; and Dacorogna et. al 1993) provide no intuition regarding the direction of a long memory cycle, only its existence. The rescaled range class of test statistics, however, are able to distinguish between positive strong dependence (persistence) and negative strong dependence (mean reversion).
Again we denote
as the index level at time
and define the continuously compounded single period return
from
to
as
ln
ln
. To avoid confusion with the
notation from our random walk test in section 2, we denote the
truncation lag, in days, as
. Our long memory
methodology follows exactly from Lo (1991).
The classical Hurst-Mandelbrot rescaled range statistic is
|
(9) |
where
is the usual maximum likelihood
standard deviation estimator
. |
(10) |
When properly normalized, this statistic weakly converges to the range of the Brownian bridge.
. |
(11) |
The classical rescaled range statistic, however, does not
distinguish between short- and long-term dependence. Lo (1991)
shows that for short-term autocorrelation coefficients,
, of 50 percent, the mean of
may be biased upward by 73
percent, causing a rejection of the null hypothesis at any
conventional significance level. Given this weakness and the
short-term autoregressive properties of our data described in
section 2.2, we selected the modified rescaled range statistic (Lo,
1991) for our long memory analysis because of its invariance to
short-term serial correlation.
The modified rescaled range statistic differs only in its denominator to achieve invariance to short memory processes:
|
(12) |
where
|
(13) |
|
(14) |
and
and
are the sample variance and
autocovariance up to lag
of
,
respectively. Note that the modified rescaled range simplifies to
the classical Hurst-Mandelbrot rescaled range statistic in the
special case where
.
A main criticism of the modified R/S is that there is little
guidance about how to select an optimal truncation lag,
. If
is chosen too small, significant
autocovariances may be ignored, thus biasing the
statistic. Also, if
is too large relative to the sample size, Lo and
MacKinlay (1989) show that the finite-sample distribution deviates
significantly from its asymptotic limit.
Andrews (1991) provides an asymptotic data-dependent
![]()
, |
(15) |
where
is the greatest integer
less than or equal to
, and
is the first-order autocorrelation
coefficient. We show the Andrews (1991) data dependent
in section 3.2 below; a broader
range of
's are graphed in Appendix 4. Although we
report the Andrews
in this paper, it has not been
proven to be an optimal method for selecting
, and no known method currently exists.
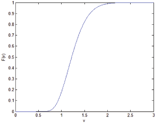
In determining the significance of our results, it can be shown that the modified rescaled range statistic converges to the range of the Brownian bridge
. |
(16) |
Following from Theorem 3.1 of Lo (1991), the cumulative distribution function (CDF) for the range of the Brownian bridge is given as
. |
(17) |
Critical values of the two-tailed test can be obtained from the above equation; the most commonly used values are shown in Table 3.1.2.1.
Table 3.1.2.1 Critical Values of the Distribution F(v)
| P(V<v) | 0.005 | 0.025 | 0.050 | 0.500 | 0.950 | 0.975 | 0.995 |
|---|---|---|---|---|---|---|---|
| v | 0.721 | 0.809 | 0.861 | 1.223 | 1.747 | 1.862 | 2.098 |
Figure 3.1.2.1: Cumulative Distribution Function of the Modified R/S
Data for Figure 3.1.2.1
| v | F(v) |
|---|---|
| 0.005 | 0.000 |
| 0.01 | 0.000 |
| 0.015 | 0.000 |
| 0.02 | 0.000 |
| 0.025 | 0.000 |
| 0.03 | 0.000 |
| 0.035 | 0.000 |
| 0.04 | 0.000 |
| 0.045 | 0.000 |
| 0.05 | 0.000 |
| 0.055 | 0.000 |
| 0.06 | 0.000 |
| 0.065 | 0.000 |
| 0.07 | 0.000 |
| 0.075 | 0.000 |
| 0.08 | 0.000 |
| 0.085 | 0.000 |
| 0.09 | 0.000 |
| 0.095 | 0.000 |
| 0.1 | 0.000 |
| 0.105 | 0.000 |
| 0.11 | 0.000 |
| 0.115 | 0.000 |
| 0.12 | 0.000 |
| 0.125 | 0.000 |
| 0.13 | 0.000 |
| 0.135 | 0.000 |
| 0.14 | 0.000 |
| 0.145 | 0.000 |
| 0.15 | 0.000 |
| 0.155 | 0.000 |
| 0.16 | 0.000 |
| 0.165 | 0.000 |
| 0.17 | 0.000 |
| 0.175 | 0.000 |
| 0.18 | 0.000 |
| 0.185 | 0.000 |
| 0.19 | 0.000 |
| 0.195 | 0.000 |
| 0.2 | 0.000 |
| 0.205 | 0.000 |
| 0.21 | 0.000 |
| 0.215 | 0.000 |
| 0.22 | 0.000 |
| 0.225 | 0.000 |
| 0.23 | 0.000 |
| 0.235 | 0.000 |
| 0.24 | 0.000 |
| 0.245 | 0.000 |
| 0.25 | 0.000 |
| 0.255 | 0.000 |
| 0.26 | 0.000 |
| 0.265 | 0.000 |
| 0.27 | 0.000 |
| 0.275 | 0.000 |
| 0.28 | 0.000 |
| 0.285 | 0.000 |
| 0.29 | 0.000 |
| 0.295 | 0.000 |
| 0.3 | 0.000 |
| 0.305 | 0.000 |
| 0.31 | 0.000 |
| 0.315 | 0.000 |
| 0.32 | 0.000 |
| 0.325 | 0.000 |
| 0.33 | 0.000 |
| 0.335 | 0.000 |
| 0.34 | 0.000 |
| 0.345 | 0.000 |
| 0.35 | 0.000 |
| 0.355 | 0.000 |
| 0.36 | 0.000 |
| 0.365 | 0.000 |
| 0.37 | 0.000 |
| 0.375 | 0.000 |
| 0.38 | 0.000 |
| 0.385 | 0.000 |
| 0.39 | 0.000 |
| 0.395 | 0.000 |
| 0.4 | 0.000 |
| 0.405 | 0.000 |
| 0.41 | 0.000 |
| 0.415 | 0.000 |
| 0.42 | 0.000 |
| 0.425 | 0.000 |
| 0.43 | 0.000 |
| 0.435 | 0.000 |
| 0.44 | 0.000 |
| 0.445 | 0.000 |
| 0.45 | 0.000 |
| 0.455 | 0.000 |
| 0.46 | 0.000 |
| 0.465 | 0.000 |
| 0.47 | 0.000 |
| 0.475 | 0.000 |
| 0.48 | 0.000 |
| 0.485 | 0.000 |
| 0.49 | 0.000 |
| 0.495 | 0.000 |
| 0.5 | 0.000 |
| 0.505 | 0.000 |
| 0.51 | 0.000 |
| 0.515 | 0.000 |
| 0.52 | 0.000 |
| 0.525 | 0.000 |
| 0.53 | 0.000 |
| 0.535 | 0.000 |
| 0.54 | 0.000 |
| 0.545 | 0.000 |
| 0.55 | 0.000 |
| 0.555 | 0.000 |
| 0.56 | 0.000 |
| 0.565 | 0.000 |
| 0.57 | 0.000 |
| 0.575 | 0.000 |
| 0.58 | 0.000 |
| 0.585 | 0.000 |
| 0.59 | 0.000 |
| 0.595 | 0.000 |
| 0.6 | 0.000 |
| 0.605 | 0.000 |
| 0.61 | 0.000 |
| 0.615 | 0.000 |
| 0.62 | 0.000 |
| 0.625 | 0.000 |
| 0.63 | 0.000 |
| 0.635 | 0.001 |
| 0.64 | 0.001 |
| 0.645 | 0.001 |
| 0.65 | 0.001 |
| 0.655 | 0.001 |
| 0.66 | 0.001 |
| 0.665 | 0.001 |
| 0.67 | 0.001 |
| 0.675 | 0.002 |
| 0.68 | 0.002 |
| 0.685 | 0.002 |
| 0.69 | 0.002 |
| 0.695 | 0.003 |
| 0.7 | 0.003 |
| 0.705 | 0.003 |
| 0.71 | 0.004 |
| 0.715 | 0.004 |
| 0.72 | 0.005 |
| 0.725 | 0.005 |
| 0.73 | 0.006 |
| 0.735 | 0.007 |
| 0.74 | 0.007 |
| 0.745 | 0.008 |
| 0.75 | 0.009 |
| 0.755 | 0.010 |
| 0.76 | 0.011 |
| 0.765 | 0.012 |
| 0.77 | 0.013 |
| 0.775 | 0.014 |
| 0.78 | 0.016 |
| 0.785 | 0.017 |
| 0.79 | 0.019 |
| 0.795 | 0.020 |
| 0.8 | 0.022 |
| 0.805 | 0.023 |
| 0.81 | 0.025 |
| 0.815 | 0.027 |
| 0.82 | 0.029 |
| 0.825 | 0.031 |
| 0.83 | 0.034 |
| 0.835 | 0.036 |
| 0.84 | 0.038 |
| 0.845 | 0.041 |
| 0.85 | 0.044 |
| 0.855 | 0.046 |
| 0.86 | 0.049 |
| 0.865 | 0.052 |
| 0.87 | 0.055 |
| 0.875 | 0.059 |
| 0.88 | 0.062 |
| 0.885 | 0.066 |
| 0.89 | 0.069 |
| 0.895 | 0.073 |
| 0.9 | 0.077 |
| 0.905 | 0.081 |
| 0.91 | 0.085 |
| 0.915 | 0.089 |
| 0.92 | 0.093 |
| 0.925 | 0.098 |
| 0.93 | 0.102 |
| 0.935 | 0.107 |
| 0.94 | 0.112 |
| 0.945 | 0.117 |
| 0.95 | 0.122 |
| 0.955 | 0.127 |
| 0.96 | 0.132 |
| 0.965 | 0.138 |
| 0.97 | 0.143 |
| 0.975 | 0.149 |
| 0.98 | 0.154 |
| 0.985 | 0.160 |
| 0.99 | 0.166 |
| 0.995 | 0.172 |
| 1 | 0.178 |
| 1.005 | 0.184 |
| 1.01 | 0.190 |
| 1.015 | 0.197 |
| 1.02 | 0.203 |
| 1.025 | 0.210 |
| 1.03 | 0.216 |
| 1.035 | 0.223 |
| 1.04 | 0.230 |
| 1.045 | 0.236 |
| 1.05 | 0.243 |
| 1.055 | 0.250 |
| 1.06 | 0.257 |
| 1.065 | 0.264 |
| 1.07 | 0.271 |
| 1.075 | 0.278 |
| 1.08 | 0.286 |
| 1.085 | 0.293 |
| 1.09 | 0.300 |
| 1.095 | 0.307 |
| 1.1 | 0.315 |
| 1.105 | 0.322 |
| 1.11 | 0.330 |
| 1.115 | 0.337 |
| 1.12 | 0.345 |
| 1.125 | 0.352 |
| 1.13 | 0.360 |
| 1.135 | 0.367 |
| 1.14 | 0.375 |
| 1.145 | 0.382 |
| 1.15 | 0.390 |
| 1.155 | 0.397 |
| 1.16 | 0.405 |
| 1.165 | 0.412 |
| 1.17 | 0.420 |
| 1.175 | 0.428 |
| 1.18 | 0.435 |
| 1.185 | 0.443 |
| 1.19 | 0.450 |
| 1.195 | 0.458 |
| 1.2 | 0.465 |
| 1.205 | 0.473 |
| 1.21 | 0.480 |
| 1.215 | 0.488 |
| 1.22 | 0.495 |
| 1.225 | 0.502 |
| 1.23 | 0.510 |
| 1.235 | 0.517 |
| 1.24 | 0.524 |
| 1.245 | 0.531 |
| 1.25 | 0.539 |
| 1.255 | 0.546 |
| 1.26 | 0.553 |
| 1.265 | 0.560 |
| 1.27 | 0.567 |
| 1.275 | 0.574 |
| 1.28 | 0.581 |
| 1.285 | 0.588 |
| 1.29 | 0.594 |
| 1.295 | 0.601 |
| 1.3 | 0.608 |
| 1.305 | 0.614 |
| 1.31 | 0.621 |
| 1.315 | 0.627 |
| 1.32 | 0.634 |
| 1.325 | 0.640 |
| 1.33 | 0.647 |
| 1.335 | 0.653 |
| 1.34 | 0.659 |
| 1.345 | 0.665 |
| 1.35 | 0.671 |
| 1.355 | 0.677 |
| 1.36 | 0.683 |
| 1.365 | 0.689 |
| 1.37 | 0.695 |
| 1.375 | 0.701 |
| 1.38 | 0.707 |
| 1.385 | 0.712 |
| 1.39 | 0.718 |
| 1.395 | 0.723 |
| 1.4 | 0.729 |
| 1.405 | 0.734 |
| 1.41 | 0.739 |
| 1.415 | 0.744 |
| 1.42 | 0.750 |
| 1.425 | 0.755 |
| 1.43 | 0.760 |
| 1.435 | 0.765 |
| 1.44 | 0.769 |
| 1.445 | 0.774 |
| 1.45 | 0.779 |
| 1.455 | 0.784 |
| 1.46 | 0.788 |
| 1.465 | 0.793 |
| 1.47 | 0.797 |
| 1.475 | 0.801 |
| 1.48 | 0.806 |
| 1.485 | 0.810 |
| 1.49 | 0.814 |
| 1.495 | 0.818 |
| 1.5 | 0.822 |
| 1.505 | 0.826 |
| 1.51 | 0.830 |
| 1.515 | 0.834 |
| 1.52 | 0.838 |
| 1.525 | 0.841 |
| 1.53 | 0.845 |
| 1.535 | 0.849 |
| 1.54 | 0.852 |
| 1.545 | 0.856 |
| 1.55 | 0.859 |
| 1.555 | 0.862 |
| 1.56 | 0.866 |
| 1.565 | 0.869 |
| 1.57 | 0.872 |
| 1.575 | 0.875 |
| 1.58 | 0.878 |
| 1.585 | 0.881 |
| 1.59 | 0.884 |
| 1.595 | 0.887 |
| 1.6 | 0.890 |
| 1.605 | 0.892 |
| 1.61 | 0.895 |
| 1.615 | 0.898 |
| 1.62 | 0.900 |
| 1.625 | 0.903 |
| 1.63 | 0.905 |
| 1.635 | 0.908 |
| 1.64 | 0.910 |
| 1.645 | 0.912 |
| 1.65 | 0.915 |
| 1.655 | 0.917 |
| 1.66 | 0.919 |
| 1.665 | 0.921 |
| 1.67 | 0.923 |
| 1.675 | 0.925 |
| 1.68 | 0.927 |
| 1.685 | 0.929 |
| 1.69 | 0.931 |
| 1.695 | 0.933 |
| 1.7 | 0.935 |
| 1.705 | 0.937 |
| 1.71 | 0.938 |
| 1.715 | 0.940 |
| 1.72 | 0.942 |
| 1.725 | 0.943 |
| 1.73 | 0.945 |
| 1.735 | 0.946 |
| 1.74 | 0.948 |
| 1.745 | 0.949 |
| 1.75 | 0.951 |
| 1.755 | 0.952 |
| 1.76 | 0.954 |
| 1.765 | 0.955 |
| 1.77 | 0.956 |
| 1.775 | 0.957 |
| 1.78 | 0.959 |
| 1.785 | 0.960 |
| 1.79 | 0.961 |
| 1.795 | 0.962 |
| 1.8 | 0.963 |
| 1.805 | 0.964 |
| 1.81 | 0.966 |
| 1.815 | 0.967 |
| 1.82 | 0.968 |
| 1.825 | 0.969 |
| 1.83 | 0.969 |
| 1.835 | 0.970 |
| 1.84 | 0.971 |
| 1.845 | 0.972 |
| 1.85 | 0.973 |
| 1.855 | 0.974 |
| 1.86 | 0.975 |
| 1.865 | 0.975 |
| 1.87 | 0.976 |
| 1.875 | 0.977 |
| 1.88 | 0.978 |
| 1.885 | 0.978 |
| 1.89 | 0.979 |
| 1.895 | 0.980 |
| 1.9 | 0.980 |
| 1.905 | 0.981 |
| 1.91 | 0.982 |
| 1.915 | 0.982 |
| 1.92 | 0.983 |
| 1.925 | 0.983 |
| 1.93 | 0.984 |
| 1.935 | 0.984 |
| 1.94 | 0.985 |
| 1.945 | 0.985 |
| 1.95 | 0.986 |
| 1.955 | 0.986 |
| 1.96 | 0.987 |
| 1.965 | 0.987 |
| 1.97 | 0.988 |
| 1.975 | 0.988 |
| 1.98 | 0.988 |
| 1.985 | 0.989 |
| 1.99 | 0.989 |
| 1.995 | 0.990 |
| 2 | 0.990 |
| 2.005 | 0.990 |
| 2.01 | 0.991 |
| 2.015 | 0.991 |
| 2.02 | 0.991 |
| 2.025 | 0.992 |
| 2.03 | 0.992 |
| 2.035 | 0.992 |
| 2.04 | 0.992 |
| 2.045 | 0.993 |
| 2.05 | 0.993 |
| 2.055 | 0.993 |
| 2.06 | 0.993 |
| 2.065 | 0.994 |
| 2.07 | 0.994 |
| 2.075 | 0.994 |
| 2.08 | 0.994 |
| 2.085 | 0.995 |
| 2.09 | 0.995 |
| 2.095 | 0.995 |
| 2.1 | 0.995 |
| 2.105 | 0.995 |
| 2.11 | 0.995 |
| 2.115 | 0.996 |
| 2.12 | 0.996 |
| 2.125 | 0.996 |
| 2.13 | 0.996 |
| 2.135 | 0.996 |
| 2.14 | 0.996 |
| 2.145 | 0.997 |
| 2.15 | 0.997 |
| 2.155 | 0.997 |
| 2.16 | 0.997 |
| 2.165 | 0.997 |
| 2.17 | 0.997 |
| 2.175 | 0.997 |
| 2.18 | 0.997 |
| 2.185 | 0.997 |
| 2.19 | 0.998 |
| 2.195 | 0.998 |
| 2.2 | 0.998 |
| 2.205 | 0.998 |
| 2.21 | 0.998 |
| 2.215 | 0.998 |
| 2.22 | 0.998 |
| 2.225 | 0.998 |
| 2.23 | 0.998 |
| 2.235 | 0.998 |
| 2.24 | 0.998 |
| 2.245 | 0.998 |
| 2.25 | 0.999 |
| 2.255 | 0.999 |
| 2.26 | 0.999 |
| 2.265 | 0.999 |
| 2.27 | 0.999 |
| 2.275 | 0.999 |
| 2.28 | 0.999 |
| 2.285 | 0.999 |
| 2.29 | 0.999 |
| 2.295 | 0.999 |
| 2.3 | 0.999 |
| 2.305 | 0.999 |
| 2.31 | 0.999 |
| 2.315 | 0.999 |
| 2.32 | 0.999 |
| 2.325 | 0.999 |
| 2.33 | 0.999 |
| 2.335 | 0.999 |
| 2.34 | 0.999 |
| 2.345 | 0.999 |
| 2.35 | 0.999 |
| 2.355 | 0.999 |
| 2.36 | 0.999 |
| 2.365 | 0.999 |
| 2.37 | 0.999 |
| 2.375 | 1.000 |
| 2.38 | 1.000 |
| 2.385 | 1.000 |
| 2.39 | 1.000 |
| 2.395 | 1.000 |
| 2.4 | 1.000 |
| 2.405 | 1.000 |
| 2.41 | 1.000 |
| 2.415 | 1.000 |
| 2.42 | 1.000 |
| 2.425 | 1.000 |
| 2.43 | 1.000 |
| 2.435 | 1.000 |
| 2.44 | 1.000 |
| 2.445 | 1.000 |
| 2.45 | 1.000 |
| 2.455 | 1.000 |
| 2.46 | 1.000 |
| 2.465 | 1.000 |
| 2.47 | 1.000 |
| 2.475 | 1.000 |
| 2.48 | 1.000 |
| 2.485 | 1.000 |
| 2.49 | 1.000 |
| 2.495 | 1.000 |
| 2.5 | 1.000 |
| 2.505 | 1.000 |
| 2.51 | 1.000 |
| 2.515 | 1.000 |
| 2.52 | 1.000 |
| 2.525 | 1.000 |
| 2.53 | 1.000 |
| 2.535 | 1.000 |
| 2.54 | 1.000 |
| 2.545 | 1.000 |
| 2.55 | 1.000 |
| 2.555 | 1.000 |
| 2.56 | 1.000 |
| 2.565 | 1.000 |
| 2.57 | 1.000 |
| 2.575 | 1.000 |
| 2.58 | 1.000 |
| 2.585 | 1.000 |
| 2.59 | 1.000 |
| 2.595 | 1.000 |
| 2.6 | 1.000 |
| 2.605 | 1.000 |
| 2.61 | 1.000 |
| 2.615 | 1.000 |
| 2.62 | 1.000 |
| 2.625 | 1.000 |
| 2.63 | 1.000 |
| 2.635 | 1.000 |
| 2.64 | 1.000 |
| 2.645 | 1.000 |
| 2.65 | 1.000 |
| 2.655 | 1.000 |
| 2.66 | 1.000 |
| 2.665 | 1.000 |
| 2.67 | 1.000 |
| 2.675 | 1.000 |
| 2.68 | 1.000 |
| 2.685 | 1.000 |
| 2.69 | 1.000 |
| 2.695 | 1.000 |
| 2.7 | 1.000 |
| 2.705 | 1.000 |
| 2.71 | 1.000 |
| 2.715 | 1.000 |
| 2.72 | 1.000 |
| 2.725 | 1.000 |
| 2.73 | 1.000 |
| 2.735 | 1.000 |
| 2.74 | 1.000 |
| 2.745 | 1.000 |
| 2.75 | 1.000 |
| 2.755 | 1.000 |
| 2.76 | 1.000 |
| 2.765 | 1.000 |
| 2.77 | 1.000 |
| 2.775 | 1.000 |
| 2.78 | 1.000 |
| 2.785 | 1.000 |
| 2.79 | 1.000 |
| 2.795 | 1.000 |
| 2.8 | 1.000 |
| 2.805 | 1.000 |
| 2.81 | 1.000 |
| 2.815 | 1.000 |
| 2.82 | 1.000 |
| 2.825 | 1.000 |
| 2.83 | 1.000 |
| 2.835 | 1.000 |
| 2.84 | 1.000 |
| 2.845 | 1.000 |
| 2.85 | 1.000 |
| 2.855 | 1.000 |
| 2.86 | 1.000 |
| 2.865 | 1.000 |
| 2.87 | 1.000 |
| 2.875 | 1.000 |
| 2.88 | 1.000 |
| 2.885 | 1.000 |
| 2.89 | 1.000 |
| 2.895 | 1.000 |
| 2.9 | 1.000 |
| 2.905 | 1.000 |
| 2.91 | 1.000 |
| 2.915 | 1.000 |
| 2.92 | 1.000 |
| 2.925 | 1.000 |
| 2.93 | 1.000 |
| 2.935 | 1.000 |
| 2.94 | 1.000 |
| 2.945 | 1.000 |
| 2.95 | 1.000 |
| 2.955 | 1.000 |
| 2.96 | 1.000 |
| 2.965 | 1.000 |
| 2.97 | 1.000 |
| 2.975 | 1.000 |
| 2.98 | 1.000 |
| 2.985 | 1.000 |
| 2.99 | 1.000 |
| 2.995 | 1.000 |
| 3 | 1.000 |
The results of our long memory analysis are shown in detail in Appendix 4. Again,
the dashed orange and red lines represent 95 and 99 percent
rejection levels of the modified rescaled range hypothesis test,
respectively. Significantly large
-values
indicate positive strong dependence.
-values below
the lower rejection band show negative strong dependence. Table
3.2.1 reports numerical results of our modified rescaled analysis
using Andrews' (1991) data-dependent
7
We find little evidence for long-term memory in global equity indices. With adjustments for short-term autocorrelations of up to 250 trading days, approximately one year, the null hypothesis of no long term dependence cannot be rejected8 for 36 of the 44 equity markets studied. Criticisms levied against the modified rescaled range by Baillie (1996), for example, cite that
...a major practical difficulty concerns the choice ofand how to distinguish between short range dependencies and long range dependencies.
Our graphical results in Appendix 4 do not support this claim. We fail to reject the null hypothesis at every integer lag for the United States, United Kingdom and many other emerging and industrialized equity markets. Furthermore, our findings are largely consistent with other analyses of the U.S. (Lo, 1991) and global (Chow et. al, 1996) equity markets.
In the foreign exchange markets, we find great disparity in the long memory evidence between emerging and industrialized economies. Contrary to Mulligan (2000),9 we find no evidence of long memory in the bilateral trade of U.S. dollars with other advanced market currencies. A likely reason for this disparity is Mulligan's use of monthly averages instead of point data, which may bias results in the presence of short-term dependece in the daily data. We reject the null hypothesis for many emerging economies, however, particularly in Latin America.
We find very little evidence of long memory in most commodity markets. However, Corrazza et. al. (1997) found fractal returns in the futures markets for soybeans, wheat, oats, and corn. We similarly found long memory in the spot returns of the soybeans market.
Table 3.2.1a. Results of the Modified R/S Test for Optimal Lag ξ - By Country
| Country | Equity Indicies: ξ* | Equity Indicies: V(ξ*) | Foreign Exchange : ξ* | Foreign Exchange: V(ξ*) |
|---|---|---|---|---|
Argentina |
4 |
1.50 |
2 |
1.91* |
Brazil |
5 |
1.31 |
3 |
1.89* |
Chile |
14 |
1.75 |
3 |
1.88* |
Colombia |
7 |
1.62 |
0 |
1.91* |
Mexico |
7 |
1.38 |
0 |
1.00 |
Peru |
11 |
2.31** |
2 |
1.41 |
Venezuela |
8 |
1.25 |
|
|
China |
2 |
1.38 |
|
|
Hong Kong |
4 |
1.37 |
|
|
Indonesia |
12 |
1.66 |
6 |
1.46 |
India |
6 |
1.45 |
9 |
2.12** |
South Korea |
6 |
1.88* |
7 |
1.95* |
Malaysia |
8 |
1.50 |
1 |
1.35 |
Philippines |
9 |
1.37 |
5 |
1.67 |
Russia |
7 |
1.66 |
8 |
2.00* |
Singapore |
9 |
1.48 |
5 |
1.34 |
Taiwan |
5 |
1.50 |
|
|
Thailand |
7 |
1.79 |
4 |
1.57 |
Israel |
1 |
0.98 |
2 |
2.05* |
Kuwait |
1 |
1.85 |
|
|
Nigeria |
15 |
1.21 |
12 |
1.23 |
Saudi Arabia |
2 |
2.20** |
|
|
South Africa |
4 |
1.43 |
1 |
2.01* |
Turkey |
4 |
1.47 |
5 |
1.36 |
UAE |
2 |
2.16** |
|
|
Australia |
7 |
1.36 |
3 |
1.30 |
Belgium |
8 |
1.85 |
|
|
Canada |
9 |
0.99 |
2 |
1.64 |
Czech Republic |
5 |
1.86 |
1 |
1.71 |
Denmark |
3 |
2.02* |
|
|
European Union |
|
|
0 |
1.51 |
France |
2 |
1.54 |
|
|
Germany |
1 |
1.58 |
|
|
Hungary |
5 |
1.39 |
|
|
Italy |
11 |
1.61 |
|
|
Japan |
7 |
1.95* |
3 |
1.23 |
Netherlands |
0 |
1.40 |
|
|
Norway |
1 |
2.12** |
0 |
1.43 |
New Zealand |
5 |
1.00 |
2 |
1.45 |
Poland |
6 |
1.32 |
3 |
1.79 |
Sweden |
1 |
1.93* |
0 |
1.48 |
Spain |
2 |
1.63 |
|
|
Switzerland |
2 |
1.48 |
2 |
1.38 |
UK |
2 |
1.18 |
4 |
1.44 |
US |
5 |
1.57 |
|
|
* and ** denote significane at the 95 and 99 percent confidence levels, respectively
Table 3.2.1b. Results of the Modified R/S Test for Optimal Lag ξ - By Commodity
Commodity |
ξ* |
V(ξ*) |
|---|---|---|
Crude Oil |
0 |
0.95 |
Gasoline |
1 |
1.06 |
Natural Gas |
0 |
0.92 |
Heating Oil |
3 |
1.02 |
Copper |
4 |
1.28 |
Aluminum |
2 |
1.26 |
Lead |
4 |
1.26 |
Nickel |
1 |
1.30 |
Tin |
4 |
1.54 |
Zinc |
0 |
1.47 |
Gold |
3 |
1.03 |
Platinum |
2 |
1.39 |
Silver |
2 |
1.00 |
Cotton |
2 |
1.58 |
Rubber |
13 |
1.21 |
Corn |
0 |
1.65 |
Wheat |
5 |
1.19 |
Soybeans |
1 |
2.08* |
Cattle |
2 |
0.72** |
Cocoa |
2 |
0.90 |
Coffee |
0 |
1.25 |
Sugar |
4 |
1.57 |
* and ** denote significane at the 95 and 99 percent confidence levels, respectively
This paper presents an extensive analysis of short- and long-term memory in the returns of international financial data. The random walk section attempts to answer the question, can asset prices be forecasted based on historical price information alone? Using a heteroscedasticity-consistent test, we conclude that financial data are broadly unpredictable with a few notable exceptions. First, energy prices exhibit mean-reverting price behavior. Second, markets with poorer risk-adjusted performance are more likely the reject the random walk. We expect that prolonged, weak performance in these markets has deterred analyst coverage, resulting in relatively low informational efficiency. This idea is consistent with contrarian investment strategies which seek to earn positive abnormal returns in depressed markets.
Much of the empirical literature on long memory concerns the rate of decay in the autocorrelation of volatility. Although important for applications in risk management, options and other derivative markets, long memory in volatility does not provide intuition regarding the direction of the cycle in returns. When Hurst (1951) set out to identify long memory patterns in the Nile River, for example, he was not concerned with identifying volatility in sediment discharge, but the prediction of flood (positive) and drought (negative) cycles to improve river management in the delta. We are concerned with similar questions in asset pricing. Can we identify long term cycles in asset prices to earn excess returns? We attempt to answer this question via a modernization of Hurst's test, the modified rescaled range statistic, and, in financial asset returns, we find very little evidence of long memory cycles. The most promising area for further long memory research appears to be the bilateral exchange of U.S. dollars with the currencies of Latin American economies.
Andrews, D. (1991), Heteroskedasticity and Autocorrelation Consistent Covariance Matrix Estimation, Econometrica 59, 817-858.
Baillie, R. T. (1996), Long Memory Processes and Fractional Integration in Econometrics, Journal of Econometrics 73, 5-59.
Baillie, R. T., Bollerslev, T., and Mikkelsen, H. O. (1996), Fractionally Integrated Generalized Autoregressive Conditional Heteroskedasticity, Journal of Econometrics 74, 3-30.
Bleaney, M., and Greenaway, D. (1993), Long-Run Trends in the Relative Price of Primary Commodities and in the Terms of Trade of Developing Countries, Oxford Economic Papers 45, 349-363.
Bollerslev, T., (1986), Generalized Autoregressive Conditional Heteroskedasticity, Journal of Econometrics 31, 307-327.
Calvet, L., Fisher, A., and Mandelbrot, B. B. (1997), A Multifractal Model of Asset Returns, Cowles Foundation Discussion Papers, 1164.
Campbell, J. Y., Lo, A. W., and MacKinlay, C. (1997), The Econometrics of Financial Markets, New Jersery: Princeton University Press.
Canarella, G., and Pollard, S. K. (1985), Efficiency of Commodity Futures: A Vector Autoregression Analysis, The Journal of Futures Markets 5, 57-76.
Chow, K. V., Pan, M., and Sakano, R. (1996), On the Long-Term or Short-Term Dependence in Stock Prices: Evidence from International Stock Markets, Review of Quantitative Finance and Accounting 6, 181-194.
Corazza, M., Malliaris, G., Nardelli, C., 1997. Searching for fractal structure in agricultural futures markets. Journal of Futures Markets, 17, 433-473.
Dacorogna, M. M., Müller, U. A., Nagler, R. J., Olsen, R. B., and Pictet, O. V. (1993), A Geographical Model for the Daily and Weekly Seasonal Volatility in the Foreign Exchange Market, Journal of International Money and Finance 12, 413-438.
Dickey, D. A. and Fuller, W. A. (1979), Autoregressive Time Series with a Unit Root, Journal of the American Statistical Association 74, 427-431.
Ding, Z., Granger, C. W. J., and Engle, R. F. (1993), A Long Memory Property of Stock Returns and a New Model, Journal of Empirical Finance 1, 83-106.
Engle, R. F. (1982), Autoregressive Conditional Heteroscedasticity with Estimates of the Variance of United Kingdom Inflation, Econometrica, 50, 987-1007.
Geman, H. (2007), Mean Reversion versus Random Walk in Oil and Natural Gas Prices, Advances in Mathematical Finance, Birkhauser Boston.
Hurst, H. E. (1951), Long-term Storage Capacity of Reservoirs, Transactions of the American Society of Civil Engineers 116, 770-799.
International Monetary Fund (2006), Annual Report on Exchange Arrangements and Exchange Restrictions, 2006.
Liu, C. Y., and He, J. (1991), A Variance-Ratio Test of Random Walks in Foreign Exchange Rates, Journal of Finance 46, 773-785.
Lo, A. W. (1991), Long Term Memory in Stock Market Prices, Econometrica 59, 1279-1313.
Lo, A. W., and MacKinlay, C. (1988), Stock Market Prices Do Not Follow Random Walks: Evidence from a Simple Specification Test, Review of Financial Studies 1, 41-66.
Lo, A. W., and MacKinlay, C. (1989), The Size and Power of the Variance Ratio Test in Finite Samples: A Monte Carlo Investigation, Journal of Econometrics 40, 203-238.
Malkiel, B. G. (1973), A Random Walk Down Wall Street, New York: W. W. Norton and Company.
Mandelbrot, B. B. (1963), The Variation of Certain Speculative Prices, Journal of Business 36, 394-419.
Mandelbrot, B. B. (1971), When Can Price be Arbitraged Efficiently? A Limit to the Validity of the Random Walk and Martingale Models, Review of Economics and Statistics 53, 225-236.
Mandelbrot, B. B. (1972), Statistical Methodology for Nonperiodic Cycles: From the Covariance to R/S Analysis, Annals of Economic and Social Measurement 1/3, 259-290.
Mulligan, R. F. (2000), A Fractal Analysis of Foreign Exchange Markets, International Advances in Economic Research 6, 33-49.
Newey, W. K., and West, K. D. (1987), A Simple Positive Definite, Heteroscedasticity and Autocorrelation Consistent Covariance Matrix, Econometrica 55, 703-708.
Roberts, H. (1967), Statistical versus Clinical Prediction of the Stock Market, Center for Research in Security Prices, University of Chicago.
Sharpe, W. F. (1991), The Arithmetic of Active Management, Financial Analysts Journal 47, 7-9.
Taylor, S. (1986), Modelling Financial Time Series, New York: Wiley.
Daily equity index data for each country were downloaded from Bloomberg. We downloaded the fields "px_last" (last price) and "eqy_last_dps_gross" (dividends per share) to create a total return series according to the fundamental relationship:
| (18) |
. |
(19) |
We initialized the first observation of the total return index,
, to equal the basic index level,
. Equation 19 was then used to
construct the total return index series as the sum of the dividend
and capital gains yields, respectively, where
are dividends per share. Because
our Bloomberg download program only provided two decimal places,
and indices are calculated with an arbitrary base (i.e. 1995=100),
time series of countries experiencing extraordinary growth or
crises were truncated to avoid rounding errors. For example, at the
beginning of the dataset, some countries (like Peru), had index
values at or near "0.00". Returns calculated on such low price
levels were inherently undefined or extremely volatile, and thus
not representative of the historical record. As a rule-of-thumb, we
corrected for this by eliminating the first
observations where
, leaving a residual
rounding error no greater than
.
Appendix Table 1.1
| Country | Ticker | Description | Sample (mm/dd/yy) |
|---|---|---|---|
| Latin America: (AR) Argentina | MAR | Merval Index | 01/03/00 - 03/07/08 |
| Latin America: (BZ) Brazil | IBX | IBX Index | 01/02/99 - 03/07/08 |
| Latin America: (CL) Chile | IGPA | IPSA Stock Index | 01/03/90 - 03/07/08 |
| Latin America: (CO) Colombia | IGBC | IGBC Stock Index | 07/04/01 - 03/07/08 |
| Latin America: (MX) Mexico | MEXBOL | Bolsa Stock Index | 01/03/89 - 03/07/08 |
| Latin America: (PE) Peru | IGBVL | Peru Lima General Index | 01/03/92 - 03/07/08 |
| Latin America: (VE) Venezuela | IBVC | IBC Stock Index | 01/03/94 - 03/07/08 |
| Emerging Asia: (CH) China | SHCOMP | Shanghai Composite Index | 01/04/95 - 03/07/08 |
| Emerging Asia: (HK) Hong Kong | HSI | Hang Seng Stock Index | 11/25/69 - 03/07/08 |
| Emerging Asia: (ID) Indonesia | JCI | Jakarta Stock Index | 04/05/83 - 03/07/08 |
| Emerging Asia: (IN) India | SENSEX | Sensex Stock Index | 04/04/79 - 03/07/08 |
| Emerging Asia: (KO) South Korea | KOSPI | KOSPI Stock Index | 01/05/80 - 03/07/08 |
| Emerging Asia: (MA) Malaysia | KLCI | Kuala Lumpur Composite | 01/04/77 - 03/07/08 |
| Emerging Asia: (PH) Philippines | PCOMP | PSEI Stock Index | 01/05/87 - 03/07/08 |
| Emerging Asia: (RU) Russia | RTSI$ | Russian Trading System | 09/04/95 - 03/07/08 |
| Emerging Asia: (SI) Singapore | SESALL | All-Equities Stock Index | 01/03/75 - 03/07/08 |
| Emerging Asia: (TA) Taiwan | TWSE | TWSE Stock Index | 01/05/73 - 03/07/08 |
| Emerging Asia: (TH) Thailand | SET | Bangkok SET Stock Index | 07/03/87 - 03/07/08 |
| Middle East and Africa: (IS) Israel | TA-25 | Tel Aviv 25 Stock Index | 01/05/92 - 03/07/08 |
| Middle East and Africa: (KW) Kuwait | KWSEIDX | Kuwait SE Unweighed Index | 06/18/01 - 03/07/08 |
| Middle East and Africa: (NG) Nigeria | NGSEINDX | Nigeria Stock Exchange | 01/05/98 - 03/07/08 |
| Middle East and Africa: (SA) Saudi Arabia | SASEIDX | Tadawul All-Shares | 01/29/94 - 03/07/08 |
| Middle East and Africa: (SF) South Africa | JALSH | JSE All-Shares Stock Index | 07/03/95 - 03/07/08 |
| Middle East and Africa: (TK) Turkey | XU100 | Istanbul National 100 Index | 01/03/90 - 03/07/08 |
| Middle East and Africa: (UA) UAE | DFMGI | Dubai General Stock Index | 01/03/04 - 03/07/08 |
| Industrialized Economies: (AL) Australia | AS30 | All Ordinaries Stock Index | 01/02/80 - 03/07/08 |
| Industrialized Economies: (BE) Belgium | BELSTK | Belgian All-Shares | 10/04/88 - 03/07/08 |
| Industrialized Economies: (CA) Canada | SPTSX | S&P Toronto Stock Index | 01/04/77 - 03/07/08 |
| Industrialized Economies: (CZ) Czech Republic | PX | PX Stock Index | 09/20/94 - 03/07/08 |
| Industrialized Economies: (DN) Denmark | KAX | OMX Copenhagen | 01/02/96 - 03/07/08 |
| Industrialized Economies: (FR) France | SBF250 | SBF 250 Stock Index | 01/02/91 - 03/07/08 |
| Industrialized Economies: (GE) Germany | HDAX | HDAX Stock Index | 01/04/88 - 03/07/08 |
| Industrialized Economies: (HU) Hungary | BUX | Budapest Stock Exchange | 01/03/91 - 03/07/08 |
| Industrialized Economies: (IT) Italy | ITSMBANC | Bacchi Stock Index | 01/03/73 - 03/07/08 |
| Industrialized Economies: (JA) Japan | TPX | TOPIX Stock Index | 01/06/70 - 03/07/08 |
| Industrialized Economies: (NE) Netherlands | AEX | Amsterdam Exchanges Index | 01/04/83 - 03/07/08 |
| Industrialized Economies: (NO) Norway | OSEAX | Oslo All-Shares Stock Index | 01/02/96 - 03/07/08 |
| Industrialized Economies: (NZ) New Zealand | NZSE | All Ordinaries Stock Index | 03/31/92 - 03/07/08 |
| Industrialized Economies: (PL) Poland | WIG | WSE WIG Index | 04/23/91 - 03/07/08 |
| Industrialized Economies: (SD) Sweden | SWSMAFFR | Affarsvarlden Stock Index | 01/04/00 - 03/07/08 |
| Industrialized Economies: (SP) Spain | MADX | Madrid Stock Index | 02/19/93 - 03/07/08 |
| Industrialized Economies: (SZ) Switzerland | SMI | Swiss Market Stock Index | 07/04/88 - 03/07/08 |
| Industrialized Economies: (UK) United Kingdom | ASX | FTSE All-Shares Stock Index | 01/03/85 - 03/07/08 |
| Industrialized Economies: (US) United States | SPX | S&P 500 Index | 01/05/70 - 03/07/08 |
The commodity data are daily closing prices in the spot market. Rubber price data is from Bloomberg, and all other commodities are from the Commodity Research Bureau, Final Markets database.
Appendix Table 1.2
| Commodity | Source10 | Description | Sample (mm/dd/yy) |
|---|---|---|---|
| Energy: Crude Oil | NYMEX | West Texas Intermediate crude oil, Cushing OK | 01/02/85 - 03/07/08 |
| Energy: Natural Gas | NYMEX | Natural gas, Henry Hub | 10/29/93 - 03/07/08 |
| Energy: Heating Oil | NYMEX | Heating oil #2, fuel oil | 09/02/03 - 03/07/08 |
| Energy: Gasoline | NYMEX | Gasoline, unleaded, regular non-oxygenated | 09/02/03 - 03/07/08 |
| Metals: Aluminum | LME | Aluminum, high grade | 09/01/03 - 03/07/08 |
| Metals: Copper | NYMEX/COMEX | Copper high grade, scrap #2 wire | 09/02/03 - 03/07/08 |
| Metals: Gold | NYMEX/COMEX | Gold | 09/01/03 - 03/07/08 |
| Metals: Lead | USGS | Lead pig | 09/02/03 - 03/07/08 |
| Metals: Nickel | LME | Nickel | 09/01/03 - 03/07/08 |
| Metals: Platinum | NYMEX/COMEX | Platinum | 09/02/03 - 03/07/08 |
| Metals: Silver | NYMEX/COMEX | Silver | 09/01/03 - 03/07/08 |
| Metals: Tin | USGS | Tin straights, composite | 09/02/03 - 03/07/08 |
| Metals: Zinc | AMM | Zinc, prime western, domestic | 09/02/03 - 03/07/08 |
| Agriculture: Cattle | CME | Live cattle, choice average, Texas/Oklahoma | 09/02/03 - 03/07/08 |
| Agriculture: Cocoa | NYBOT | Cocoa, Ivory Coast | 09/02/03 - 03/07/08 |
| Agriculture: Coffee | USDA | Coffee, Brazilian | 09/02/03 - 03/07/08 |
| Agriculture: Corn | CBOT | Corn, #2 yellow | 10/25/01 - 03/07/08 |
| Agriculture: Cotton | USDA | Cotton, 1-1/16 | 09/02/03 - 03/07/08 |
| Agriculture: Rubber | MARB | Standard Rubber #20 | 07/20/01 - 03/07/08 |
| Agriculture: Soybean | CBOT | Soybeans, #1 yellow | 09/02/03 - 03/07/08 |
| Agriculture: Sugar | NYBOT | Sugar #11, world raw | 09/02/03 - 03/07/08 |
| Agriculture: Wheat | KCBOT | Wheat, #2 hard winter | 09/02/03 - 03/07/08 |
Nominal bilateral exchange rates are in units of foreign currency per U.S. dollar. The data for Australia, Brazil, Canada, Denmark, the European Monetary Union, India, Japan, Malaysia, Mexico, New Zealand, Norway, Singapore, South Africa, South Korea, Sweden, Switzerland, Taiwan, Thailand and the United Kingdom are the 12 PM rates from the Federal Reserve Bank of New York.11 All other exchange rate data are closing prices from Bloomberg. Countries currently employing a fixed or pegged exchange rate regime are ignored in this study because calculations of temporal dependence are meaningless under fixed prices. Currency classifications are as defined in the 2006 IMF Annual Report on Exchange Arrangements and Exchange Restrictions.
Appendix Table 1.3
| Country | Currency | Classification | Sample (mm/dd/yy) |
|---|---|---|---|
| Latin America: (AR) Argentina | Peso | Managed Float | 02/11/02 - 03/07/08 |
| Latin America: (BZ) Brazil | Real | Independent Float | 01/15/99 - 03/07/08 |
| Latin America: (CL) Chile | Peso | Independent Float | 09/03/99 - 03/07/08 |
| Latin America: (CO) Colombia | Peso | Managed Float | 09/26/99 - 03/07/08 |
| Latin America: (MX) Mexico | Peso | Independent Float | 08/02/96 - 03/07/08 |
| Latin America: (PE) Peru | Nuevo Sol | Managed Float | 09/01/97 - 03/07/08 |
| Emerging Asia: (ID) Indonesia | Rupiah | Managed Float | 08/15/97 - 03/07/08 |
| Emerging Asia: (IN) India | Rupee | Managed Float | 01/02/73 - 03/07/08 |
| Emerging Asia: (KO) South Korea | Won | Independent Float | 04/13/81 - 03/07/08 |
| Emerging Asia: (MA) Malaysia | Ringgit | Managed Float | 01/22/05 - 03/07/08 |
| Emerging Asia: (PH) Philippines | Peso | Independent Float | 03/16/98 - 03/07/08 |
| Emerging Asia: (RU) Russia | Ruble | Managed Float | 01/06/99 - 03/07/08 |
| Emerging Asia: (SI) Singapore | Dollar | Managed Float | 01/02/81 - 03/07/08 |
| Emerging Asia: (TH) Thailand | Baht | Managed Float | 07/09/97 - 03/07/08 |
| Middle East and Africa: (IS) Israel | Sheqel | Independent Float | 12/18/91 - 03/07/08 |
| Middle East and Africa: (NG) Nigeria | Naira | Managed Float | 01/04/99 - 03/07/08 |
| Middle East and Africa: (SF) South Africa | Rand | Independent Float | 01/06/71 - 03/07/08 |
| Middle East and Africa: (TK) Turkey | New Lira | Independent Float | 02/28/01 - 03/07/08 |
| Industrialized Economies: (AL) Australia | Dollar | Independent Float | 01/02/75 - 03/07/08 |
| Industrialized Economies: (CA) Canada | Dollar | Independent Float | 01/04/71 - 03/07/08 |
| Industrialized Economies: (CZ) Czech Republic | Koruna | Managed Float | 01/16/96 - 03/07/08 |
| Industrialized Economies: (EU) European Union12 | Euro | Independent Float | 01/04/99 - 03/07/08 |
| Industrialized Economies: (JA) Japan | Yen | Independent Float | 01/04/71 - 03/07/08 |
| Industrialized Economies: (NO) Norway | Krone | Independent Float | 01/04/71 - 03/07/08 |
| Industrialized Economies: (NZ) New Zealand | Dollar | Independent Float | 01/04/71 - 03/07/08 |
| Industrialized Economies: (PL) Poland | Zloty | Independent Float | 04/24/96 - 03/07/08 |
| Industrialized Economies: (SD) Sweden | Krona | Independent Float | 01/04/71 - 03/07/08 |
| Industrialized Economies: (SZ) Switzerland | Franc | Independent Float | 01/04/71 - 03/07/08 |
| Industrialized Economies: (UK) United Kingdom | Pound | Independent Float | 01/04/71 - 03/07/08 |
Country | Sample Size | Mean | Standard Deviation | Skewness | Excess Kurtosis | Jarque-Bera Statistic |
|---|---|---|---|---|---|---|
Argentina | 1940 | 0.051 | 2.18 | 0.17 | 5.41 | 2377.82** |
Brazil | 2879 | 0.120 | 2.01 | 0.61 | 16.31 | 32072.80** |
Chile | 4358 | 0.069 | 0.78 | 0.16 | 3.82 | 2666.04** |
Colombia | 1528 | 0.167 | 1.51 | -0.06 | 14.38 | 13165.80** |
Mexico | 4644 | 0.106 | 1.57 | -0.09 | 5.68 | 6253.92** |
Peru | 3866 | 0.127 | 1.46 | 0.22 | 6.70 | 7259.93** |
Venezuela | 3224 | 0.133 | 1.82 | -0.13 | 13.38 | 24045.15** |
China | 3121 | 0.060 | 1.84 | 0.55 | 21.33 | 59297.77** |
Hong Kong | 9042 | 0.057 | 1.85 | -0.37 | 12.39 | 58083.83** |
Indonesia | 5795 | 0.059 | 1.57 | 4.00 | 97.61 | 2316205.03** |
India | 5639 | 0.051 | 1.59 | -0.06 | 4.61 | 5005.44** |
Korea | 6620 | 0.043 | 1.62 | -0.16 | 4.59 | 5847.42** |
Malaysia | 7316 | 0.036 | 1.40 | -0.61 | 32.44 | 321301.57** |
Philippines | 5079 | 0.027 | 1.67 | 0.10 | 9.49 | 19048.88** |
Russia | 2995 | 0.078 | 2.70 | -0.42 | 6.50 | 5357.90** |
Singapore | 7951 | 0.036 | 1.21 | -1.32 | 34.04 | 386172.07** |
Taiwan | 8165 | 0.046 | 1.76 | -0.23 | 3.77 | 4903.65** |
Thailand | 4803 | 0.029 | 1.70 | 0.02 | 6.23 | 7773.66** |
Israel | 2301 | 0.063 | 1.74 | -0.17 | 3.70 | 1325.61** |
Kuwait | 736 | 0.228 | 1.27 | -0.50 | 5.97 | 1122.54** |
Nigeria | 2186 | 0.081 | 0.86 | -0.98 | 15.52 | 22303.69** |
Saudi Arabia | 2025 | 0.063 | 1.62 | -0.94 | 15.32 | 20113.67** |
South Africa | 3054 | 0.050 | 1.20 | -0.74 | 7.86 | 8144.32** |
Turkey | 4403 | 0.163 | 2.93 | 0.02 | 3.48 | 2220.95** |
UAE | 627 | 0.252 | 2.31 | 0.14 | 3.94 | 408.59** |
Australia | 6978 | 0.036 | 0.95 | -4.53 | 127.01 | 4714368.66** |
Belgium | 4679 | 0.030 | 0.89 | 0.05 | 7.11 | 9847.77** |
Canada | 7602 | 0.035 | 0.85 | -0.99 | 13.53 | 59242.83** |
Czech Republic | 3218 | 0.014 | 1.21 | -0.22 | 3.09 | 1307.13** |
Denmark | 2975 | 0.043 | 0.94 | -0.51 | 2.55 | 933.22** |
France | 4234 | 0.030 | 1.14 | -0.21 | 3.45 | 2130.20** |
Germany | 4965 | 0.038 | 1.30 | -0.56 | 6.98 | 10339.31** |
Hungary | 4163 | 0.074 | 1.60 | -0.79 | 13.69 | 32927.86** |
Italy | 8545 | 0.027 | 1.26 | -0.46 | 5.22 | 10001.44** |
Japan | 9027 | 0.017 | 1.04 | -0.52 | 11.62 | 51222.52** |
Netherlands | 6275 | 0.035 | 1.28 | -0.32 | 8.22 | 17771.00** |
Norway | 2981 | 0.037 | 1.19 | -0.53 | 3.38 | 1560.75** |
New Zealand | 3902 | 0.041 | 0.80 | 0.00 | 8.70 | 12299.44** |
Poland | 3348 | 0.053 | 1.90 | -0.17 | 7.36 | 7572.63** |
Sweden | 1995 | -0.004 | 1.41 | -0.11 | 2.42 | 490.24** |
Spain | 3641 | 0.045 | 1.17 | -0.36 | 3.22 | 1649.38** |
Switzerland | 4824 | 0.029 | 1.13 | -0.52 | 7.03 | 10142.03** |
UK | 5864 | 0.033 | 0.96 | -0.81 | 11.71 | 34140.18** |
US | 9317 | 0.040 | 0.99 | -1.43 | 34.83 | 474220.14** |
* and ** represent significance at the 95 and 99 percent confidence levels, respectively
Commodity | Sample Size | Mean | Standard Deviation | Skewness | Excess Kurtosis | Jarque-Bera Statistic |
|---|---|---|---|---|---|---|
Crude Oil | 5630 | 0.016 | 2.45 | -1.22 | 18.93 | 85435.26** |
Gasoline | 1086 | 0.090 | 2.96 | -0.15 | 7.08 | 2271.70** |
Natural Gas | 3405 | 0.080 | 4.89 | 0.70 | 24.74 | 87144.91** |
Heating Oil | 1086 | 0.114 | 2.33 | 0.26 | 1.06 | 63.64** |
Copper | 1086 | 0.109 | 1.99 | -0.50 | 3.10 | 480.71** |
Aluminum | 1114 | 0.074 | 1.45 | -0.25 | 2.11 | 219.03** |
Lead | 1087 | 0.109 | 2.03 | -0.37 | 5.89 | 1597.30** |
Nickel | 1114 | 0.117 | 2.65 | -0.35 | 3.32 | 535.69** |
Tin | 1097 | 0.111 | 1.69 | -0.40 | 3.79 | 685.51** |
Zinc | 1097 | 0.079 | 2.00 | -0.50 | 2.60 | 356.57** |
Gold | 1166 | 0.078 | 1.11 | -0.57 | 2.58 | 385.74** |
Platinum | 1097 | 0.086 | 1.25 | -0.02 | 5.48 | 1372.32** |
Silver | 1164 | 0.104 | 2.04 | -1.41 | 9.79 | 5032.06** |
Cotton | 1087 | 0.017 | 1.73 | 0.29 | 11.91 | 6433.98** |
Rubber | 1548 | 0.088 | 0.87 | -0.28 | 2.48 | 416.12** |
Corn | 1537 | 0.059 | 1.76 | 0.15 | 1.23 | 103.49** |
Wheat | 1092 | 0.088 | 2.28 | -0.49 | 64.15 | 187269.43** |
Soybeans | 1090 | 0.057 | 1.75 | -0.82 | 4.35 | 983.71** |
Cattle | 1108 | 0.022 | 1.43 | 0.24 | 3.64 | 622.91** |
Cocoa | 1086 | 0.044 | 1.73 | -0.24 | 3.39 | 530.14** |
Coffee | 1085 | 0.084 | 1.98 | 0.30 | 4.31 | 857.82** |
Sugar | 1086 | 0.071 | 1.91 | -0.13 | 2.27 | 236.46** |
* and ** represent significance at the 95 and 99 percent confidence levels, respectively
Country | Sample Size | Mean | Standard Deviation | Skewness | Excess Kurtosis | Jarque-Bera Statistic |
|---|---|---|---|---|---|---|
Argentina | 1544 | 0.030 | 1.15 | 3.18 | 102.82 | 682741.37** |
Brazil | 2218 | -0.004 | 1.07 | 0.54 | 13.98 | 18173.92** |
Chile | 2175 | -0.007 | 0.54 | 0.07 | 2.14 | 414.97** |
Colombia | 2163 | -0.003 | 0.53 | 0.06 | 6.49 | 3803.08** |
Mexico | 2808 | 0.010 | 0.51 | 0.87 | 8.19 | 8195.30** |
Peru | 543 | 0.049 | 0.30 | -0.01 | 8.73 | 1726.16** |
Indonesia | 2695 | 0.036 | 1.85 | 1.71 | 36.17 | 148223.94** |
India | 8477 | 0.017 | 0.47 | 4.71 | 129.04 | 5912848.31** |
Korea | 6427 | 0.003 | 0.58 | 3.45 | 158.07 | 6704119.60** |
Malaysia | 638 | -0.027 | 0.25 | -0.05 | 3.24 | 279.5911** |
Philippines | 2561 | 0.001 | 0.56 | -7.75 | 218.71 | 5130106.64** |
Russia | 2355 | 0.002 | 0.37 | 1.98 | 75.65 | 563129.97** |
Singapore | 6571 | -0.008 | 0.33 | -0.80 | 15.94 | 70261.65** |
Thailand | 2587 | -0.002 | 0.73 | -0.51 | 15.62 | 26420.83** |
Israel | 3819 | 0.010 | 0.43 | 1.47 | 25.24 | 102758.53** |
Nigeria | 2263 | 0.011 | 1.47 | 0.27 | 16.27 | 24986.60** |
South Africa | 8933 | 0.028 | 0.83 | 1.93 | 53.89 | 1086480.52** |
Turkey | 1832 | 0.018 | 1.24 | 1.43 | 23.55 | 42949.21** |
Australia | 8015 | 0.002 | 0.62 | 4.62 | 128.27 | 5523084.78** |
Canada | 8977 | -0.001 | 0.32 | -0.01 | 3.82 | 5445.18** |
Czech Republic | 3122 | -0.016 | 0.69 | 0.53 | 8.09 | 8663.15** |
European Union | 2226 | -0.013 | 0.58 | -0.02 | 0.85 | 67.46** |
Japan | 8963 | -0.013 | 0.62 | -0.41 | 5.94 | 13425.10** |
Norway | 8967 | -0.004 | 0.59 | 0.36 | 7.98 | 24018.13** |
New Zealand | 8949 | 0.002 | 0.67 | 2.72 | 66.20 | 1644907.54** |
Poland | 3049 | -0.006 | 0.64 | 0.28 | 2.82 | 1049.42** |
Sweden | 8967 | -0.002 | 0.59 | 1.02 | 19.68 | 146297.76** |
Switzerland | 8969 | -0.016 | 0.71 | 0.01 | 3.77 | 5317.29** |
UK | 8969 | 0.001 | 0.57 | 0.14 | 4.20 | 6608.25** |
* and ** represent significance at the 95 and 99 percent confidence levels, respectively
For all figures in Appendix 3, the 95% critical values are plus-or-minus 1.96, and the 99% critical values are plus-or-minus 2.58. The critical values do not depend upon q.

Data for Appendix 3 - Random Walk Hypothesis Tests: Equity (Russia - South Korea)
| q | Argentina | Brazil | Chile | Colombia | Mexico | Peru | Venezuela | China | Hong Kong | Indonesia | India | South Korea |
|---|---|---|---|---|---|---|---|---|---|---|---|---|
| 2 | 2.807 | -0.636 | 4.594 | 0.646 | 1.146 | 1.037 | 1.787 | 0.346 | 2.983 | -0.260 | -0.482 | -0.218 |
| 3 | 2.761 | 0.361 | 5.598 | 0.938 | 1.127 | 2.411 | 1.843 | 0.440 | 3.942 | -0.006 | 0.410 | 0.043 |
| 4 | 2.832 | 0.412 | 5.982 | 1.209 | 1.733 | 2.864 | 1.975 | 0.823 | 4.265 | 0.199 | 0.682 | 0.831 |
| 5 | 2.526 | 0.628 | 6.145 | 1.435 | 1.826 | 3.102 | 1.882 | 0.861 | 4.140 | 0.408 | 0.985 | 1.190 |
| 6 | 2.161 | 0.688 | 6.141 | 1.470 | 1.881 | 3.065 | 1.929 | 0.673 | 3.982 | 0.579 | 1.072 | 1.470 |
| 7 | 2.012 | 0.697 | 6.079 | 1.504 | 1.858 | 2.982 | 2.010 | 0.689 | 3.785 | 0.713 | 1.006 | 1.529 |
| 8 | 1.927 | 0.668 | 5.978 | 1.501 | 1.832 | 2.876 | 1.951 | 0.797 | 3.616 | 0.794 | 0.962 | 1.619 |
| 9 | 2.041 | 0.605 | 5.862 | 1.440 | 1.840 | 2.893 | 1.957 | 0.849 | 3.393 | 0.855 | 1.014 | 1.764 |
| 10 | 2.170 | 0.574 | 5.726 | 1.385 | 1.787 | 2.938 | 1.959 | 0.976 | 3.329 | 0.882 | 1.074 | 1.743 |
| 11 | 2.180 | 0.572 | 5.528 | 1.351 | 1.758 | 2.948 | 2.024 | 1.069 | 3.241 | 0.897 | 1.085 | 1.788 |
| 12 | 2.186 | 0.619 | 5.359 | 1.278 | 1.773 | 3.052 | 2.089 | 1.158 | 3.162 | 0.895 | 1.172 | 1.796 |
| 13 | 2.112 | 0.599 | 5.180 | 1.193 | 1.671 | 3.135 | 2.095 | 1.202 | 3.019 | 0.892 | 1.178 | 1.769 |
| 14 | 2.019 | 0.586 | 5.070 | 1.107 | 1.608 | 3.205 | 2.096 | 1.202 | 2.906 | 0.886 | 1.155 | 1.754 |
| 15 | 1.984 | 0.611 | 4.989 | 1.033 | 1.594 | 3.286 | 2.134 | 1.213 | 2.845 | 0.887 | 1.163 | 1.748 |
| 16 | 1.984 | 0.630 | 4.942 | 0.936 | 1.571 | 3.371 | 2.153 | 1.173 | 2.782 | 0.885 | 1.118 | 1.740 |
| 17 | 1.946 | 0.639 | 4.875 | 0.853 | 1.521 | 3.408 | 2.187 | 1.177 | 2.703 | 0.860 | 1.035 | 1.680 |
| 18 | 1.901 | 0.633 | 4.833 | 0.754 | 1.471 | 3.420 | 2.216 | 1.176 | 2.595 | 0.853 | 0.977 | 1.642 |
| 19 | 1.824 | 0.644 | 4.796 | 0.653 | 1.433 | 3.405 | 2.246 | 1.183 | 2.478 | 0.851 | 0.881 | 1.623 |
| 20 | 1.719 | 0.643 | 4.768 | 0.574 | 1.359 | 3.386 | 2.293 | 1.204 | 2.365 | 0.836 | 0.803 | 1.584 |
| 21 | 1.614 | 0.645 | 4.737 | 0.519 | 1.286 | 3.397 | 2.379 | 1.185 | 2.263 | 0.830 | 0.732 | 1.577 |
| 22 | 1.539 | 0.629 | 4.718 | 0.452 | 1.249 | 3.391 | 2.436 | 1.203 | 2.159 | 0.825 | 0.683 | 1.567 |
| 23 | 1.492 | 0.608 | 4.700 | 0.391 | 1.213 | 3.414 | 2.491 | 1.246 | 2.056 | 0.831 | 0.649 | 1.588 |
| 24 | 1.446 | 0.569 | 4.692 | 0.357 | 1.131 | 3.436 | 2.522 | 1.286 | 1.977 | 0.833 | 0.639 | 1.596 |
| 25 | 1.375 | 0.524 | 4.683 | 0.343 | 1.045 | 3.437 | 2.550 | 1.338 | 1.890 | 0.837 | 0.611 | 1.617 |
| 26 | 1.266 | 0.475 | 4.668 | 0.324 | 0.971 | 3.446 | 2.572 | 1.396 | 1.797 | 0.848 | 0.609 | 1.635 |
| 27 | 1.160 | 0.422 | 4.647 | 0.289 | 0.876 | 3.435 | 2.621 | 1.411 | 1.693 | 0.855 | 0.641 | 1.655 |
| 28 | 1.063 | 0.373 | 4.636 | 0.247 | 0.782 | 3.435 | 2.676 | 1.402 | 1.602 | 0.865 | 0.676 | 1.702 |
| 29 | 0.983 | 0.334 | 4.643 | 0.209 | 0.681 | 3.404 | 2.729 | 1.411 | 1.519 | 0.878 | 0.703 | 1.730 |
| 30 | 0.931 | 0.300 | 4.664 | 0.169 | 0.574 | 3.384 | 2.771 | 1.403 | 1.454 | 0.891 | 0.743 | 1.740 |
| 31 | 0.894 | 0.273 | 4.688 | 0.142 | 0.502 | 3.378 | 2.827 | 1.402 | 1.402 | 0.906 | 0.784 | 1.763 |
| 32 | 0.874 | 0.252 | 4.704 | 0.117 | 0.433 | 3.378 | 2.877 | 1.400 | 1.349 | 0.922 | 0.816 | 1.782 |
| 33 | 0.855 | 0.243 | 4.725 | 0.094 | 0.359 | 3.390 | 2.919 | 1.419 | 1.308 | 0.946 | 0.822 | 1.796 |
| 34 | 0.825 | 0.243 | 4.748 | 0.076 | 0.307 | 3.407 | 2.969 | 1.431 | 1.281 | 0.964 | 0.827 | 1.812 |
| 35 | 0.790 | 0.246 | 4.777 | 0.064 | 0.251 | 3.438 | 3.018 | 1.447 | 1.258 | 0.985 | 0.818 | 1.830 |
| 36 | 0.755 | 0.251 | 4.808 | 0.058 | 0.213 | 3.473 | 3.053 | 1.460 | 1.226 | 0.994 | 0.815 | 1.848 |
| 37 | 0.722 | 0.240 | 4.847 | 0.052 | 0.180 | 3.519 | 3.093 | 1.460 | 1.204 | 1.019 | 0.800 | 1.848 |
| 38 | 0.695 | 0.227 | 4.890 | 0.067 | 0.144 | 3.559 | 3.114 | 1.463 | 1.194 | 1.039 | 0.790 | 1.856 |
| 39 | 0.668 | 0.218 | 4.929 | 0.090 | 0.123 | 3.600 | 3.130 | 1.488 | 1.199 | 1.067 | 0.794 | 1.867 |
| 40 | 0.646 | 0.211 | 4.970 | 0.115 | 0.110 | 3.639 | 3.152 | 1.504 | 1.206 | 1.086 | 0.792 | 1.878 |
| 41 | 0.626 | 0.211 | 5.005 | 0.141 | 0.099 | 3.677 | 3.170 | 1.561 | 1.223 | 1.105 | 0.774 | 1.900 |
| 42 | 0.604 | 0.221 | 5.041 | 0.166 | 0.102 | 3.710 | 3.178 | 1.634 | 1.239 | 1.130 | 0.757 | 1.924 |
| 43 | 0.584 | 0.245 | 5.077 | 0.192 | 0.102 | 3.744 | 3.190 | 1.676 | 1.264 | 1.156 | 0.735 | 1.945 |
| 44 | 0.571 | 0.264 | 5.114 | 0.211 | 0.113 | 3.780 | 3.201 | 1.706 | 1.283 | 1.175 | 0.719 | 1.958 |
| 45 | 0.561 | 0.284 | 5.142 | 0.221 | 0.129 | 3.834 | 3.205 | 1.725 | 1.304 | 1.197 | 0.717 | 1.978 |
| 46 | 0.564 | 0.299 | 5.161 | 0.227 | 0.141 | 3.883 | 3.200 | 1.753 | 1.324 | 1.223 | 0.701 | 1.992 |
| 47 | 0.553 | 0.314 | 5.171 | 0.235 | 0.166 | 3.932 | 3.201 | 1.780 | 1.342 | 1.243 | 0.705 | 1.997 |
| 48 | 0.551 | 0.323 | 5.178 | 0.251 | 0.186 | 3.994 | 3.204 | 1.811 | 1.367 | 1.266 | 0.711 | 2.014 |
| 49 | 0.566 | 0.332 | 5.181 | 0.269 | 0.212 | 4.036 | 3.197 | 1.845 | 1.387 | 1.285 | 0.717 | 2.028 |
| 50 | 0.587 | 0.335 | 5.189 | 0.290 | 0.234 | 4.074 | 3.181 | 1.905 | 1.399 | 1.302 | 0.724 | 2.038 |
| 51 | 0.621 | 0.339 | 5.196 | 0.310 | 0.249 | 4.113 | 3.162 | 1.916 | 1.408 | 1.328 | 0.737 | 2.048 |
| 52 | 0.665 | 0.352 | 5.206 | 0.340 | 0.271 | 4.131 | 3.133 | 1.944 | 1.422 | 1.331 | 0.749 | 2.060 |
Data for Appendix 3 - Random Walk Hypothesis Tests: Equity (Malaysia - Turkey)
| q | Malaysia | Philippines | Russia | Singapore | Taiwan | Thailand | Israel | Kuwait | Nigeria | Saudi Arabia | South Africa | Turkey |
|---|---|---|---|---|---|---|---|---|---|---|---|---|
| 2 | 1.007 | 2.410 | 1.032 | 2.867 | 2.688 | 2.712 | -0.649 | 2.306 | -0.214 | 1.693 | 0.276 | 0.680 |
| 3 | 0.917 | 3.335 | 1.501 | 3.407 | 3.760 | 3.218 | -0.102 | 2.523 | 0.523 | 1.388 | 0.649 | 1.114 |
| 4 | 1.275 | 3.930 | 1.865 | 3.591 | 3.955 | 3.698 | 0.028 | 2.950 | 0.759 | 1.541 | 0.930 | 1.246 |
| 5 | 1.411 | 4.062 | 1.789 | 3.556 | 3.963 | 3.702 | 0.054 | 3.083 | 0.817 | 1.598 | 0.995 | 1.198 |
| 6 | 1.660 | 4.066 | 1.914 | 3.636 | 3.936 | 3.625 | 0.152 | 3.107 | 0.979 | 1.608 | 1.120 | 1.149 |
| 7 | 1.838 | 3.973 | 1.975 | 3.660 | 3.724 | 3.619 | 0.355 | 2.943 | 0.947 | 1.570 | 1.153 | 0.997 |
| 8 | 2.026 | 3.911 | 2.045 | 3.766 | 3.698 | 3.602 | 0.336 | 3.049 | 0.955 | 1.454 | 1.019 | 0.880 |
| 9 | 2.219 | 3.841 | 2.014 | 3.769 | 3.604 | 3.477 | 0.251 | 3.169 | 1.003 | 1.377 | 0.984 | 0.783 |
| 10 | 2.380 | 3.715 | 2.026 | 3.654 | 3.547 | 3.308 | 0.164 | 3.273 | 1.100 | 1.355 | 0.982 | 0.732 |
| 11 | 2.474 | 3.554 | 2.029 | 3.575 | 3.444 | 3.200 | 0.105 | 3.402 | 1.151 | 1.393 | 0.940 | 0.642 |
| 12 | 2.514 | 3.447 | 2.039 | 3.541 | 3.351 | 3.081 | 0.088 | 3.449 | 1.187 | 1.476 | 0.966 | 0.593 |
| 13 | 2.530 | 3.324 | 2.079 | 3.493 | 3.294 | 2.958 | 0.070 | 3.374 | 1.133 | 1.529 | 0.918 | 0.555 |
| 14 | 2.514 | 3.232 | 2.129 | 3.443 | 3.228 | 2.873 | 0.069 | 3.298 | 1.158 | 1.595 | 0.928 | 0.536 |
| 15 | 2.478 | 3.123 | 2.161 | 3.341 | 3.158 | 2.794 | 0.106 | 3.233 | 1.176 | 1.656 | 0.964 | 0.530 |
| 16 | 2.436 | 3.018 | 2.153 | 3.212 | 3.085 | 2.702 | 0.119 | 3.187 | 1.177 | 1.673 | 0.963 | 0.528 |
| 17 | 2.415 | 2.934 | 2.177 | 3.113 | 3.046 | 2.632 | 0.102 | 3.141 | 1.191 | 1.705 | 0.942 | 0.552 |
| 18 | 2.376 | 2.818 | 2.226 | 3.019 | 2.982 | 2.549 | 0.099 | 3.118 | 1.216 | 1.728 | 0.946 | 0.563 |
| 19 | 2.314 | 2.696 | 2.272 | 2.934 | 2.909 | 2.433 | 0.048 | 3.150 | 1.218 | 1.749 | 0.906 | 0.555 |
| 20 | 2.271 | 2.564 | 2.345 | 2.857 | 2.899 | 2.310 | 0.020 | 3.194 | 1.225 | 1.790 | 0.823 | 0.526 |
| 21 | 2.228 | 2.414 | 2.393 | 2.778 | 2.877 | 2.181 | -0.010 | 3.231 | 1.220 | 1.846 | 0.730 | 0.513 |
| 22 | 2.185 | 2.266 | 2.418 | 2.720 | 2.853 | 2.024 | -0.027 | 3.221 | 1.237 | 1.908 | 0.626 | 0.476 |
| 23 | 2.142 | 2.134 | 2.449 | 2.673 | 2.821 | 1.887 | -0.014 | 3.231 | 1.265 | 1.951 | 0.538 | 0.418 |
| 24 | 2.106 | 2.011 | 2.474 | 2.633 | 2.781 | 1.773 | 0.001 | 3.248 | 1.295 | 1.988 | 0.455 | 0.349 |
| 25 | 2.073 | 1.893 | 2.486 | 2.589 | 2.735 | 1.659 | -0.029 | 3.227 | 1.335 | 1.991 | 0.392 | 0.297 |
| 26 | 2.035 | 1.769 | 2.493 | 2.546 | 2.691 | 1.551 | -0.042 | 3.147 | 1.366 | 2.020 | 0.352 | 0.244 |
| 27 | 1.997 | 1.650 | 2.483 | 2.513 | 2.651 | 1.451 | -0.047 | 3.137 | 1.421 | 2.068 | 0.315 | 0.197 |
| 28 | 1.942 | 1.533 | 2.466 | 2.467 | 2.596 | 1.360 | -0.053 | 3.130 | 1.450 | 2.113 | 0.270 | 0.158 |
| 29 | 1.897 | 1.395 | 2.463 | 2.425 | 2.535 | 1.300 | -0.059 | 3.132 | 1.472 | 2.161 | 0.219 | 0.124 |
| 30 | 1.852 | 1.292 | 2.458 | 2.379 | 2.483 | 1.246 | -0.061 | 3.148 | 1.490 | 2.215 | 0.145 | 0.088 |
| 31 | 1.819 | 1.181 | 2.468 | 2.338 | 2.446 | 1.213 | -0.083 | 3.134 | 1.518 | 2.257 | 0.097 | 0.059 |
| 32 | 1.803 | 1.080 | 2.485 | 2.311 | 2.407 | 1.187 | -0.096 | 3.132 | 1.553 | 2.293 | 0.053 | 0.053 |
| 33 | 1.780 | 0.991 | 2.503 | 2.283 | 2.373 | 1.176 | -0.118 | 3.138 | 1.587 | 2.332 | 0.019 | 0.041 |
| 34 | 1.768 | 0.914 | 2.532 | 2.264 | 2.333 | 1.184 | -0.128 | 3.126 | 1.611 | 2.386 | -0.009 | 0.041 |
| 35 | 1.760 | 0.848 | 2.561 | 2.248 | 2.279 | 1.189 | -0.121 | 3.106 | 1.650 | 2.411 | -0.032 | 0.038 |
| 36 | 1.745 | 0.798 | 2.600 | 2.221 | 2.233 | 1.193 | -0.101 | 3.105 | 1.690 | 2.460 | -0.056 | 0.032 |
| 37 | 1.739 | 0.773 | 2.629 | 2.190 | 2.180 | 1.196 | -0.086 | 3.099 | 1.714 | 2.530 | -0.087 | 0.024 |
| 38 | 1.741 | 0.752 | 2.647 | 2.162 | 2.134 | 1.199 | -0.067 | 3.093 | 1.747 | 2.563 | -0.108 | 0.020 |
| 39 | 1.738 | 0.733 | 2.661 | 2.139 | 2.088 | 1.202 | -0.053 | 3.101 | 1.774 | 2.587 | -0.114 | 0.023 |
| 40 | 1.742 | 0.710 | 2.668 | 2.120 | 2.044 | 1.212 | -0.040 | 3.192 | 1.817 | 2.646 | -0.109 | 0.021 |
| 41 | 1.749 | 0.686 | 2.673 | 2.096 | 2.010 | 1.217 | -0.029 | 3.172 | 1.858 | 2.708 | -0.099 | 0.022 |
| 42 | 1.752 | 0.672 | 2.680 | 2.069 | 1.979 | 1.233 | -0.031 | 3.106 | 1.890 | 2.758 | -0.085 | 0.031 |
| 43 | 1.760 | 0.662 | 2.686 | 2.046 | 1.957 | 1.254 | -0.046 | 3.118 | 1.927 | 2.780 | -0.081 | 0.047 |
| 44 | 1.764 | 0.651 | 2.681 | 2.018 | 1.932 | 1.271 | -0.056 | 3.113 | 1.961 | 2.797 | -0.070 | 0.061 |
| 45 | 1.774 | 0.638 | 2.685 | 2.004 | 1.916 | 1.293 | -0.064 | 3.077 | 1.994 | 2.819 | -0.066 | 0.086 |
| 46 | 1.792 | 0.623 | 2.695 | 1.993 | 1.904 | 1.313 | -0.069 | 3.080 | 2.028 | 2.856 | -0.060 | 0.110 |
| 47 | 1.799 | 0.610 | 2.700 | 1.974 | 1.888 | 1.329 | -0.065 | 3.111 | 2.050 | 2.896 | -0.055 | 0.136 |
| 48 | 1.804 | 0.600 | 2.709 | 1.960 | 1.873 | 1.346 | -0.066 | 3.151 | 2.076 | 2.941 | -0.051 | 0.161 |
| 49 | 1.809 | 0.586 | 2.705 | 1.954 | 1.855 | 1.361 | -0.058 | 3.197 | 2.098 | 2.974 | -0.039 | 0.180 |
| 50 | 1.818 | 0.577 | 2.693 | 1.957 | 1.841 | 1.370 | -0.041 | 3.312 | 2.118 | 3.017 | -0.027 | 0.197 |
| 51 | 1.828 | 0.569 | 2.682 | 1.964 | 1.835 | 1.372 | -0.031 | 3.346 | 2.133 | 3.033 | -0.016 | 0.212 |
| 52 | 1.835 | 0.564 | 2.677 | 1.972 | 1.836 | 1.376 | -0.019 | 3.281 | 2.144 | 3.045 | -0.012 | 0.221 |
Data for Appendix 3 - Random Walk Hypothesis Tests: Equity (United Arab Emirates - Netherlands)
| q | UAE | Australia | Belgium | Canada | Czech Republic | Denmark | France | Germany | Hungary | Italy | Japan | Netherlands |
|---|---|---|---|---|---|---|---|---|---|---|---|---|
| 2 | 2.654 | 1.758 | -0.883 | 2.124 | 0.111 | 0.486 | -2.063 | -1.802 | 0.907 | 2.272 | 0.366 | -1.023 |
| 3 | 3.184 | 2.479 | -0.218 | 2.269 | 0.811 | 1.028 | -1.359 | -0.859 | 1.805 | 3.108 | 0.538 | -0.083 |
| 4 | 3.252 | 2.818 | 0.171 | 2.636 | 1.553 | 1.175 | -0.677 | -0.268 | 2.366 | 4.058 | 1.067 | 0.224 |
| 5 | 3.129 | 2.757 | 0.229 | 2.788 | 1.563 | 1.194 | -0.475 | -0.119 | 2.553 | 4.335 | 1.304 | 0.303 |
| 6 | 3.113 | 2.648 | 0.235 | 2.811 | 1.720 | 1.196 | -0.389 | -0.050 | 2.715 | 4.249 | 1.511 | 0.299 |
| 7 | 3.055 | 2.399 | 0.308 | 2.794 | 1.930 | 1.122 | -0.278 | 0.085 | 2.701 | 4.002 | 1.492 | 0.410 |
| 8 | 2.977 | 2.211 | 0.353 | 2.757 | 1.849 | 0.928 | -0.234 | 0.180 | 2.596 | 3.607 | 1.594 | 0.431 |
| 9 | 2.979 | 2.002 | 0.390 | 2.642 | 1.674 | 0.917 | -0.216 | 0.188 | 2.539 | 3.318 | 1.720 | 0.450 |
| 10 | 3.332 | 1.836 | 0.462 | 2.593 | 1.626 | 0.936 | -0.192 | 0.214 | 2.359 | 3.180 | 1.851 | 0.485 |
| 11 | 3.556 | 1.681 | 0.479 | 2.530 | 1.504 | 0.945 | -0.141 | 0.294 | 2.240 | 3.029 | 1.930 | 0.481 |
| 12 | 3.843 | 1.549 | 0.509 | 2.441 | 1.494 | 0.992 | -0.018 | 0.381 | 2.176 | 2.901 | 1.980 | 0.533 |
| 13 | 4.029 | 1.447 | 0.511 | 2.372 | 1.379 | 0.984 | 0.012 | 0.413 | 2.073 | 2.795 | 1.999 | 0.526 |
| 14 | 4.211 | 1.370 | 0.508 | 2.351 | 1.313 | 1.021 | 0.078 | 0.464 | 2.034 | 2.840 | 2.002 | 0.516 |
| 15 | 4.416 | 1.312 | 0.496 | 2.308 | 1.308 | 1.073 | 0.136 | 0.501 | 1.979 | 2.925 | 2.034 | 0.519 |
| 16 | 4.561 | 1.272 | 0.481 | 2.274 | 1.281 | 1.123 | 0.164 | 0.533 | 1.949 | 2.980 | 2.088 | 0.513 |
| 17 | 4.681 | 1.238 | 0.483 | 2.225 | 1.221 | 1.140 | 0.182 | 0.549 | 1.925 | 2.990 | 2.133 | 0.492 |
| 18 | 4.857 | 1.205 | 0.492 | 2.211 | 1.158 | 1.155 | 0.180 | 0.575 | 1.895 | 3.049 | 2.188 | 0.474 |
| 19 | 5.020 | 1.169 | 0.507 | 2.187 | 1.129 | 1.174 | 0.180 | 0.584 | 1.860 | 3.095 | 2.230 | 0.438 |
| 20 | 5.187 | 1.133 | 0.511 | 2.145 | 1.080 | 1.194 | 0.161 | 0.586 | 1.822 | 3.081 | 2.240 | 0.393 |
| 21 | 5.372 | 1.098 | 0.511 | 2.123 | 1.057 | 1.212 | 0.150 | 0.588 | 1.782 | 3.046 | 2.254 | 0.353 |
| 22 | 5.546 | 1.069 | 0.511 | 2.106 | 1.051 | 1.235 | 0.134 | 0.595 | 1.756 | 3.008 | 2.271 | 0.313 |
| 23 | 5.766 | 1.036 | 0.537 | 2.110 | 1.106 | 1.299 | 0.143 | 0.621 | 1.731 | 2.985 | 2.304 | 0.296 |
| 24 | 5.972 | 1.007 | 0.559 | 2.118 | 1.108 | 1.380 | 0.162 | 0.642 | 1.719 | 2.981 | 2.353 | 0.280 |
| 25 | 6.198 | 0.987 | 0.572 | 2.137 | 1.107 | 1.462 | 0.192 | 0.672 | 1.729 | 2.987 | 2.357 | 0.270 |
| 26 | 6.427 | 0.955 | 0.597 | 2.154 | 1.113 | 1.551 | 0.226 | 0.707 | 1.745 | 2.979 | 2.371 | 0.268 |
| 27 | 6.607 | 0.931 | 0.604 | 2.188 | 1.141 | 1.620 | 0.260 | 0.739 | 1.768 | 2.993 | 2.380 | 0.259 |
| 28 | 6.769 | 0.909 | 0.623 | 2.211 | 1.168 | 1.681 | 0.297 | 0.776 | 1.797 | 3.020 | 2.373 | 0.260 |
| 29 | 6.957 | 0.889 | 0.621 | 2.219 | 1.184 | 1.738 | 0.315 | 0.796 | 1.837 | 3.029 | 2.363 | 0.249 |
| 30 | 7.150 | 0.873 | 0.616 | 2.235 | 1.199 | 1.768 | 0.322 | 0.792 | 1.867 | 3.034 | 2.340 | 0.222 |
| 31 | 7.342 | 0.847 | 0.616 | 2.260 | 1.216 | 1.787 | 0.337 | 0.799 | 1.898 | 3.049 | 2.328 | 0.198 |
| 32 | 7.532 | 0.827 | 0.621 | 2.257 | 1.232 | 1.815 | 0.350 | 0.805 | 1.942 | 3.072 | 2.318 | 0.182 |
| 33 | 7.704 | 0.804 | 0.614 | 2.258 | 1.244 | 1.837 | 0.358 | 0.814 | 1.960 | 3.091 | 2.313 | 0.165 |
| 34 | 7.877 | 0.787 | 0.626 | 2.263 | 1.255 | 1.868 | 0.379 | 0.831 | 1.993 | 3.103 | 2.307 | 0.163 |
| 35 | 8.025 | 0.772 | 0.638 | 2.260 | 1.257 | 1.886 | 0.395 | 0.841 | 2.013 | 3.104 | 2.280 | 0.156 |
| 36 | 8.172 | 0.751 | 0.641 | 2.255 | 1.253 | 1.894 | 0.407 | 0.847 | 2.035 | 3.105 | 2.268 | 0.143 |
| 37 | 8.315 | 0.738 | 0.650 | 2.256 | 1.261 | 1.908 | 0.419 | 0.844 | 2.047 | 3.105 | 2.255 | 0.133 |
| 38 | 8.447 | 0.726 | 0.656 | 2.257 | 1.256 | 1.919 | 0.426 | 0.838 | 2.062 | 3.096 | 2.245 | 0.125 |
| 39 | 8.575 | 0.717 | 0.673 | 2.260 | 1.247 | 1.937 | 0.440 | 0.842 | 2.067 | 3.094 | 2.244 | 0.123 |
| 40 | 8.687 | 0.706 | 0.690 | 2.271 | 1.251 | 1.956 | 0.453 | 0.838 | 2.077 | 3.109 | 2.243 | 0.124 |
| 41 | 8.819 | 0.705 | 0.709 | 2.276 | 1.250 | 1.973 | 0.471 | 0.839 | 2.080 | 3.125 | 2.245 | 0.129 |
| 42 | 8.954 | 0.702 | 0.728 | 2.279 | 1.249 | 1.987 | 0.486 | 0.843 | 2.092 | 3.147 | 2.254 | 0.140 |
| 43 | 9.079 | 0.693 | 0.743 | 2.283 | 1.257 | 2.009 | 0.499 | 0.837 | 2.093 | 3.162 | 2.266 | 0.154 |
| 44 | 9.212 | 0.683 | 0.765 | 2.286 | 1.267 | 2.036 | 0.518 | 0.838 | 2.094 | 3.182 | 2.278 | 0.176 |
| 45 | 9.334 | 0.662 | 0.785 | 2.288 | 1.285 | 2.065 | 0.543 | 0.844 | 2.100 | 3.212 | 2.296 | 0.201 |
| 46 | 9.437 | 0.646 | 0.806 | 2.291 | 1.304 | 2.100 | 0.569 | 0.847 | 2.110 | 3.230 | 2.318 | 0.229 |
| 47 | 9.570 | 0.626 | 0.825 | 2.296 | 1.323 | 2.142 | 0.593 | 0.849 | 2.114 | 3.238 | 2.334 | 0.253 |
| 48 | 9.685 | 0.611 | 0.848 | 2.294 | 1.355 | 2.180 | 0.617 | 0.858 | 2.126 | 3.251 | 2.350 | 0.275 |
| 49 | 9.781 | 0.605 | 0.874 | 2.294 | 1.373 | 2.208 | 0.645 | 0.864 | 2.128 | 3.277 | 2.368 | 0.297 |
| 50 | 9.870 | 0.604 | 0.898 | 2.299 | 1.387 | 2.224 | 0.670 | 0.871 | 2.127 | 3.308 | 2.382 | 0.314 |
| 51 | 9.972 | 0.606 | 0.918 | 2.297 | 1.425 | 2.230 | 0.692 | 0.875 | 2.126 | 3.330 | 2.394 | 0.329 |
| 52 | 10.077 | 0.606 | 0.943 | 2.282 | 1.458 | 2.234 | 0.719 | 0.880 | 2.120 | 3.360 | 2.407 | 0.345 |
Data for Appendix 3 - Random Walk Hypothesis Tests: Equity (Norway - United States)
| q | Norway | New Zealand | Poland | Sweden | Spain | Switzerland | United Kingom | United States |
|---|---|---|---|---|---|---|---|---|
| 2 | 0.939 | 0.554 | 2.280 | -1.379 | -1.532 | -1.324 | 0.357 | -0.896 |
| 3 | 0.922 | 0.730 | 2.363 | -0.933 | -0.390 | -0.679 | 0.889 | -0.718 |
| 4 | 1.115 | 1.027 | 2.578 | -0.618 | 0.097 | -0.205 | 1.096 | -0.450 |
| 5 | 1.480 | 1.192 | 2.379 | -0.593 | 0.382 | 0.050 | 1.059 | -0.408 |
| 6 | 1.605 | 1.126 | 2.412 | -0.541 | 0.377 | 0.066 | 0.996 | -0.432 |
| 7 | 1.613 | 0.974 | 2.433 | -0.341 | 0.412 | 0.189 | 0.995 | -0.341 |
| 8 | 1.567 | 0.741 | 2.536 | -0.335 | 0.380 | 0.223 | 0.842 | -0.314 |
| 9 | 1.558 | 0.554 | 2.642 | -0.303 | 0.302 | 0.150 | 0.668 | -0.414 |
| 10 | 1.634 | 0.396 | 2.696 | -0.321 | 0.298 | 0.166 | 0.527 | -0.424 |
| 11 | 1.662 | 0.273 | 2.820 | -0.312 | 0.262 | 0.176 | 0.417 | -0.458 |
| 12 | 1.715 | 0.229 | 2.906 | -0.259 | 0.312 | 0.183 | 0.375 | -0.469 |
| 13 | 1.711 | 0.171 | 2.983 | -0.182 | 0.291 | 0.163 | 0.316 | -0.469 |
| 14 | 1.762 | 0.137 | 3.055 | -0.044 | 0.296 | 0.156 | 0.268 | -0.426 |
| 15 | 1.825 | 0.117 | 3.109 | 0.070 | 0.304 | 0.157 | 0.229 | -0.400 |
| 16 | 1.883 | 0.164 | 3.126 | 0.137 | 0.296 | 0.157 | 0.188 | -0.386 |
| 17 | 1.906 | 0.156 | 3.110 | 0.197 | 0.274 | 0.169 | 0.160 | -0.378 |
| 18 | 1.936 | 0.120 | 3.086 | 0.243 | 0.259 | 0.169 | 0.134 | -0.381 |
| 19 | 1.963 | 0.082 | 3.044 | 0.301 | 0.260 | 0.140 | 0.109 | -0.405 |
| 20 | 1.966 | 0.025 | 3.036 | 0.345 | 0.246 | 0.114 | 0.074 | -0.427 |
| 21 | 1.938 | -0.065 | 3.051 | 0.375 | 0.238 | 0.093 | 0.012 | -0.442 |
| 22 | 1.929 | -0.170 | 3.082 | 0.409 | 0.230 | 0.093 | -0.028 | -0.446 |
| 23 | 1.926 | -0.258 | 3.131 | 0.466 | 0.237 | 0.122 | -0.048 | -0.425 |
| 24 | 1.910 | -0.318 | 3.172 | 0.511 | 0.228 | 0.159 | -0.054 | -0.384 |
| 25 | 1.904 | -0.355 | 3.215 | 0.560 | 0.218 | 0.199 | -0.059 | -0.358 |
| 26 | 1.912 | -0.380 | 3.252 | 0.614 | 0.200 | 0.237 | -0.066 | -0.342 |
| 27 | 1.930 | -0.381 | 3.297 | 0.669 | 0.194 | 0.277 | -0.084 | -0.321 |
| 28 | 1.952 | -0.393 | 3.348 | 0.738 | 0.199 | 0.309 | -0.088 | -0.302 |
| 29 | 1.964 | -0.410 | 3.397 | 0.791 | 0.196 | 0.323 | -0.096 | -0.285 |
| 30 | 1.956 | -0.431 | 3.449 | 0.826 | 0.187 | 0.321 | -0.104 | -0.271 |
| 31 | 1.957 | -0.437 | 3.502 | 0.862 | 0.196 | 0.324 | -0.110 | -0.259 |
| 32 | 1.970 | -0.441 | 3.560 | 0.893 | 0.202 | 0.326 | -0.117 | -0.267 |
| 33 | 1.974 | -0.451 | 3.612 | 0.929 | 0.208 | 0.327 | -0.131 | -0.271 |
| 34 | 1.986 | -0.450 | 3.651 | 0.968 | 0.228 | 0.336 | -0.135 | -0.264 |
| 35 | 1.999 | -0.445 | 3.697 | 0.998 | 0.239 | 0.344 | -0.145 | -0.268 |
| 36 | 2.016 | -0.454 | 3.732 | 1.019 | 0.241 | 0.343 | -0.167 | -0.269 |
| 37 | 2.034 | -0.456 | 3.764 | 1.037 | 0.239 | 0.342 | -0.187 | -0.263 |
| 38 | 2.053 | -0.440 | 3.796 | 1.057 | 0.239 | 0.343 | -0.221 | -0.247 |
| 39 | 2.076 | -0.424 | 3.835 | 1.089 | 0.249 | 0.346 | -0.247 | -0.233 |
| 40 | 2.113 | -0.416 | 3.882 | 1.120 | 0.272 | 0.342 | -0.271 | -0.217 |
| 41 | 2.152 | -0.400 | 3.925 | 1.158 | 0.293 | 0.347 | -0.292 | -0.208 |
| 42 | 2.186 | -0.377 | 3.975 | 1.186 | 0.320 | 0.350 | -0.313 | -0.206 |
| 43 | 2.224 | -0.351 | 4.020 | 1.207 | 0.340 | 0.350 | -0.337 | -0.205 |
| 44 | 2.261 | -0.334 | 4.054 | 1.232 | 0.365 | 0.358 | -0.354 | -0.193 |
| 45 | 2.298 | -0.314 | 4.087 | 1.257 | 0.390 | 0.373 | -0.361 | -0.179 |
| 46 | 2.333 | -0.305 | 4.110 | 1.286 | 0.414 | 0.387 | -0.363 | -0.164 |
| 47 | 2.363 | -0.305 | 4.131 | 1.318 | 0.436 | 0.402 | -0.365 | -0.145 |
| 48 | 2.392 | -0.306 | 4.149 | 1.338 | 0.461 | 0.425 | -0.364 | -0.135 |
| 49 | 2.418 | -0.310 | 4.159 | 1.355 | 0.486 | 0.446 | -0.360 | -0.123 |
| 50 | 2.436 | -0.316 | 4.165 | 1.379 | 0.505 | 0.469 | -0.356 | -0.101 |
| 51 | 2.453 | -0.321 | 4.164 | 1.401 | 0.522 | 0.487 | -0.358 | -0.082 |
| 52 | 2.468 | -0.326 | 4.163 | 1.425 | 0.545 | 0.505 | -0.363 | -0.070 |
Data for Appendix 3 - Random Walk Hypothesis Tests: Commodity (Crude Oil - Platinum)
| q | Crude Oil | Natural Gas | Heating Oil | Gasoline | Aluminum | Copper | Gold | Lead | Nickel | Silver | Tin | Platinum |
|---|---|---|---|---|---|---|---|---|---|---|---|---|
| 2 | -2.035 | -1.265 | -1.996 | -1.519 | -0.044 | -0.950 | 0.560 | 1.188 | -0.230 | 0.104 | 0.630 | 1.040 |
| 3 | -2.266 | -1.302 | -2.288 | -2.217 | 0.966 | -0.683 | 0.788 | 1.555 | -0.657 | -0.122 | 0.945 | 0.522 |
| 4 | -1.969 | -0.920 | -2.035 | -2.081 | 1.398 | -0.411 | 0.831 | 1.422 | -0.395 | 0.060 | 1.066 | 0.493 |
| 5 | -1.312 | -0.744 | -2.015 | -1.871 | 1.669 | -0.262 | 0.940 | 1.287 | -0.266 | 0.029 | 0.735 | 0.714 |
| 6 | -1.066 | -0.636 | -2.042 | -1.582 | 1.586 | -0.264 | 0.872 | 1.181 | -0.279 | -0.126 | 0.397 | 1.019 |
| 7 | -0.956 | -0.663 | -2.054 | -1.595 | 1.554 | -0.525 | 0.761 | 1.268 | -0.248 | -0.365 | 0.066 | 1.178 |
| 8 | -0.956 | -0.820 | -2.055 | -1.704 | 1.465 | -0.665 | 0.674 | 1.411 | -0.181 | -0.530 | -0.137 | 1.110 |
| 9 | -0.835 | -0.842 | -1.943 | -1.714 | 1.423 | -0.685 | 0.600 | 1.690 | -0.071 | -0.610 | -0.238 | 1.239 |
| 10 | -0.792 | -0.935 | -1.992 | -1.688 | 1.327 | -0.725 | 0.589 | 1.742 | 0.086 | -0.626 | -0.294 | 1.346 |
| 11 | -0.724 | -0.987 | -2.032 | -1.654 | 1.249 | -0.842 | 0.442 | 1.588 | 0.188 | -0.745 | -0.357 | 1.390 |
| 12 | -0.773 | -1.070 | -2.029 | -1.666 | 1.224 | -0.917 | 0.361 | 1.484 | 0.244 | -0.800 | -0.393 | 1.516 |
| 13 | -0.753 | -1.144 | -2.033 | -1.659 | 1.130 | -0.919 | 0.255 | 1.451 | 0.385 | -0.813 | -0.419 | 1.587 |
| 14 | -0.757 | -1.192 | -2.025 | -1.698 | 1.091 | -0.910 | 0.193 | 1.425 | 0.468 | -0.815 | -0.438 | 1.651 |
| 15 | -0.703 | -1.223 | -1.976 | -1.660 | 1.047 | -0.856 | 0.158 | 1.441 | 0.567 | -0.726 | -0.423 | 1.717 |
| 16 | -0.683 | -1.215 | -1.967 | -1.598 | 1.003 | -0.802 | 0.114 | 1.455 | 0.643 | -0.647 | -0.398 | 1.773 |
| 17 | -0.674 | -1.216 | -1.964 | -1.560 | 0.975 | -0.719 | 0.098 | 1.444 | 0.762 | -0.517 | -0.380 | 1.839 |
| 18 | -0.660 | -1.234 | -1.959 | -1.544 | 0.946 | -0.605 | 0.127 | 1.391 | 0.857 | -0.374 | -0.319 | 1.875 |
| 19 | -0.640 | -1.186 | -1.939 | -1.466 | 0.900 | -0.547 | 0.121 | 1.364 | 0.924 | -0.281 | -0.287 | 1.868 |
| 20 | -0.664 | -1.160 | -1.912 | -1.413 | 0.853 | -0.527 | 0.096 | 1.371 | 0.971 | -0.236 | -0.232 | 1.890 |
| 21 | -0.684 | -1.157 | -1.900 | -1.412 | 0.811 | -0.492 | 0.079 | 1.361 | 1.007 | -0.207 | -0.202 | 1.902 |
| 22 | -0.698 | -1.144 | -1.886 | -1.406 | 0.767 | -0.501 | 0.023 | 1.334 | 1.047 | -0.200 | -0.226 | 1.898 |
| 23 | -0.689 | -1.140 | -1.875 | -1.393 | 0.742 | -0.490 | -0.033 | 1.310 | 1.110 | -0.209 | -0.250 | 1.913 |
| 24 | -0.705 | -1.147 | -1.874 | -1.371 | 0.722 | -0.469 | -0.088 | 1.287 | 1.171 | -0.210 | -0.290 | 1.941 |
| 25 | -0.727 | -1.178 | -1.864 | -1.339 | 0.676 | -0.447 | -0.146 | 1.274 | 1.237 | -0.232 | -0.324 | 1.965 |
| 26 | -0.754 | -1.212 | -1.854 | -1.324 | 0.645 | -0.409 | -0.176 | 1.271 | 1.295 | -0.237 | -0.327 | 2.012 |
| 27 | -0.767 | -1.231 | -1.841 | -1.315 | 0.625 | -0.385 | -0.218 | 1.297 | 1.337 | -0.275 | -0.350 | 2.050 |
| 28 | -0.792 | -1.261 | -1.819 | -1.309 | 0.591 | -0.354 | -0.287 | 1.330 | 1.372 | -0.315 | -0.372 | 2.087 |
| 29 | -0.829 | -1.282 | -1.813 | -1.307 | 0.560 | -0.346 | -0.351 | 1.355 | 1.389 | -0.337 | -0.408 | 2.115 |
| 30 | -0.862 | -1.296 | -1.801 | -1.289 | 0.525 | -0.357 | -0.404 | 1.366 | 1.373 | -0.362 | -0.453 | 2.137 |
| 31 | -0.889 | -1.315 | -1.792 | -1.264 | 0.488 | -0.367 | -0.443 | 1.370 | 1.370 | -0.365 | -0.483 | 2.168 |
| 32 | -0.899 | -1.325 | -1.791 | -1.243 | 0.458 | -0.371 | -0.460 | 1.376 | 1.352 | -0.368 | -0.495 | 2.194 |
| 33 | -0.913 | -1.333 | -1.791 | -1.217 | 0.431 | -0.394 | -0.463 | 1.384 | 1.359 | -0.365 | -0.496 | 2.204 |
| 34 | -0.930 | -1.334 | -1.790 | -1.184 | 0.406 | -0.409 | -0.461 | 1.408 | 1.383 | -0.368 | -0.489 | 2.240 |
| 35 | -0.945 | -1.336 | -1.789 | -1.161 | 0.373 | -0.441 | -0.449 | 1.432 | 1.395 | -0.369 | -0.480 | 2.280 |
| 36 | -0.953 | -1.344 | -1.785 | -1.149 | 0.339 | -0.475 | -0.445 | 1.458 | 1.409 | -0.388 | -0.479 | 2.325 |
| 37 | -0.961 | -1.342 | -1.790 | -1.130 | 0.301 | -0.505 | -0.441 | 1.472 | 1.415 | -0.421 | -0.478 | 2.364 |
| 38 | -0.972 | -1.344 | -1.795 | -1.109 | 0.252 | -0.535 | -0.431 | 1.471 | 1.419 | -0.446 | -0.478 | 2.372 |
| 39 | -0.974 | -1.361 | -1.806 | -1.100 | 0.197 | -0.554 | -0.420 | 1.456 | 1.402 | -0.469 | -0.478 | 2.381 |
| 40 | -0.975 | -1.377 | -1.824 | -1.083 | 0.151 | -0.559 | -0.409 | 1.436 | 1.406 | -0.478 | -0.477 | 2.383 |
| 41 | -0.972 | -1.390 | -1.842 | -1.074 | 0.104 | -0.562 | -0.389 | 1.413 | 1.414 | -0.501 | -0.486 | 2.394 |
| 42 | -0.967 | -1.406 | -1.855 | -1.056 | 0.060 | -0.575 | -0.362 | 1.393 | 1.429 | -0.509 | -0.479 | 2.406 |
| 43 | -0.962 | -1.432 | -1.857 | -1.048 | 0.015 | -0.580 | -0.345 | 1.352 | 1.446 | -0.509 | -0.453 | 2.394 |
| 44 | -0.960 | -1.451 | -1.869 | -1.043 | -0.037 | -0.592 | -0.335 | 1.294 | 1.453 | -0.512 | -0.429 | 2.374 |
| 45 | -0.951 | -1.455 | -1.871 | -1.019 | -0.075 | -0.606 | -0.325 | 1.238 | 1.460 | -0.519 | -0.411 | 2.363 |
| 46 | -0.940 | -1.459 | -1.849 | -0.998 | -0.103 | -0.624 | -0.301 | 1.183 | 1.476 | -0.521 | -0.383 | 2.362 |
| 47 | -0.931 | -1.448 | -1.846 | -0.972 | -0.128 | -0.640 | -0.276 | 1.132 | 1.500 | -0.520 | -0.358 | 2.364 |
| 48 | -0.914 | -1.431 | -1.838 | -0.939 | -0.139 | -0.647 | -0.251 | 1.094 | 1.524 | -0.525 | -0.343 | 2.366 |
| 49 | -0.896 | -1.406 | -1.820 | -0.905 | -0.124 | -0.654 | -0.213 | 1.056 | 1.566 | -0.523 | -0.327 | 2.380 |
| 50 | -0.876 | -1.371 | -1.806 | -0.856 | -0.098 | -0.664 | -0.172 | 1.032 | 1.604 | -0.516 | -0.306 | 2.409 |
| 51 | -0.862 | -1.344 | -1.794 | -0.835 | -0.066 | -0.669 | -0.139 | 0.997 | 1.635 | -0.500 | -0.280 | 2.440 |
| 52 | -0.848 | -1.315 | -1.772 | -0.810 | -0.031 | -0.683 | -0.109 | 0.960 | 1.673 | -0.501 | -0.262 | 2.468 |
Data for Appendix 3 - Random Walk Hypothesis Tests: Commodity (Silver - Sugar)
| q | Zinc | Cattle | Cocoa | Coffee | Corn | Cotton | Rubber | Soybeans | Sugar | Wheat |
|---|---|---|---|---|---|---|---|---|---|---|
| 2 | -0.638 | 1.630 | 5.417 | 0.083 | -1.853 | 1.565 | -0.589 | -0.971 | -1.178 | 1.785 |
| 3 | -0.579 | 1.978 | 5.864 | 0.189 | -1.724 | 1.818 | -1.706 | -1.518 | -1.036 | 1.110 |
| 4 | -0.314 | 1.871 | 5.905 | 0.688 | -1.564 | 1.863 | -1.732 | -1.853 | -1.081 | 0.864 |
| 5 | -0.197 | 1.527 | 5.551 | 1.030 | -1.683 | 1.674 | -1.452 | -1.901 | -0.993 | 0.863 |
| 6 | -0.323 | 1.115 | 5.035 | 1.350 | -1.724 | 1.547 | -1.388 | -1.906 | -0.932 | 0.960 |
| 7 | -0.491 | 0.631 | 4.534 | 1.317 | -1.691 | 1.465 | -1.515 | -1.825 | -0.962 | 0.984 |
| 8 | -0.562 | 0.298 | 4.175 | 1.425 | -1.711 | 1.570 | -1.284 | -1.822 | -0.954 | 1.038 |
| 9 | -0.631 | -0.084 | 3.845 | 1.527 | -1.686 | 1.688 | -1.117 | -1.814 | -1.012 | 1.032 |
| 10 | -0.717 | -0.225 | 3.575 | 1.538 | -1.698 | 1.862 | -1.113 | -1.976 | -0.988 | 1.020 |
| 11 | -0.906 | -0.334 | 3.399 | 1.582 | -1.653 | 2.029 | -1.079 | -2.019 | -0.943 | 1.112 |
| 12 | -1.027 | -0.422 | 3.289 | 1.600 | -1.597 | 2.168 | -1.088 | -2.004 | -0.827 | 1.162 |
| 13 | -1.129 | -0.456 | 3.237 | 1.634 | -1.575 | 2.252 | -1.119 | -1.975 | -0.749 | 1.171 |
| 14 | -1.212 | -0.497 | 3.196 | 1.652 | -1.546 | 2.288 | -1.197 | -2.004 | -0.587 | 1.185 |
| 15 | -1.197 | -0.496 | 3.124 | 1.714 | -1.532 | 2.333 | -1.212 | -1.991 | -0.447 | 1.290 |
| 16 | -1.178 | -0.471 | 3.025 | 1.746 | -1.515 | 2.396 | -1.190 | -1.940 | -0.337 | 1.359 |
| 17 | -1.138 | -0.428 | 2.916 | 1.776 | -1.477 | 2.481 | -1.203 | -1.876 | -0.282 | 1.404 |
| 18 | -1.047 | -0.340 | 2.797 | 1.819 | -1.463 | 2.577 | -1.233 | -1.827 | -0.228 | 1.465 |
| 19 | -0.991 | -0.257 | 2.676 | 1.803 | -1.457 | 2.644 | -1.283 | -1.743 | -0.176 | 1.543 |
| 20 | -0.965 | -0.177 | 2.549 | 1.749 | -1.439 | 2.697 | -1.320 | -1.693 | -0.171 | 1.616 |
| 21 | -0.935 | -0.122 | 2.432 | 1.713 | -1.417 | 2.735 | -1.336 | -1.633 | -0.172 | 1.688 |
| 22 | -0.905 | -0.098 | 2.333 | 1.671 | -1.379 | 2.769 | -1.368 | -1.619 | -0.212 | 1.749 |
| 23 | -0.899 | -0.084 | 2.261 | 1.604 | -1.322 | 2.798 | -1.383 | -1.582 | -0.231 | 1.778 |
| 24 | -0.903 | -0.047 | 2.189 | 1.525 | -1.283 | 2.802 | -1.406 | -1.551 | -0.255 | 1.824 |
| 25 | -0.942 | -0.032 | 2.099 | 1.430 | -1.252 | 2.789 | -1.421 | -1.565 | -0.264 | 1.886 |
| 26 | -0.971 | -0.018 | 2.012 | 1.352 | -1.212 | 2.767 | -1.427 | -1.571 | -0.275 | 1.934 |
| 27 | -1.018 | 0.001 | 1.905 | 1.259 | -1.174 | 2.728 | -1.441 | -1.557 | -0.285 | 1.978 |
| 28 | -1.053 | 0.033 | 1.778 | 1.173 | -1.153 | 2.698 | -1.451 | -1.572 | -0.313 | 1.987 |
| 29 | -1.079 | 0.061 | 1.647 | 1.103 | -1.135 | 2.650 | -1.463 | -1.579 | -0.350 | 1.984 |
| 30 | -1.102 | 0.105 | 1.541 | 1.042 | -1.125 | 2.598 | -1.458 | -1.571 | -0.385 | 1.979 |
| 31 | -1.112 | 0.162 | 1.455 | 0.990 | -1.124 | 2.545 | -1.449 | -1.562 | -0.427 | 2.002 |
| 32 | -1.120 | 0.217 | 1.389 | 0.923 | -1.127 | 2.474 | -1.437 | -1.556 | -0.470 | 2.057 |
| 33 | -1.103 | 0.270 | 1.349 | 0.857 | -1.127 | 2.401 | -1.425 | -1.516 | -0.507 | 2.104 |
| 34 | -1.088 | 0.332 | 1.316 | 0.787 | -1.123 | 2.353 | -1.428 | -1.474 | -0.556 | 2.137 |
| 35 | -1.053 | 0.403 | 1.284 | 0.740 | -1.104 | 2.319 | -1.418 | -1.432 | -0.600 | 2.161 |
| 36 | -1.035 | 0.467 | 1.257 | 0.674 | -1.090 | 2.274 | -1.409 | -1.411 | -0.634 | 2.198 |
| 37 | -1.026 | 0.517 | 1.242 | 0.618 | -1.073 | 2.228 | -1.406 | -1.397 | -0.666 | 2.214 |
| 38 | -1.021 | 0.554 | 1.234 | 0.563 | -1.049 | 2.206 | -1.393 | -1.390 | -0.685 | 2.210 |
| 39 | -1.011 | 0.548 | 1.223 | 0.505 | -1.042 | 2.191 | -1.379 | -1.376 | -0.704 | 2.205 |
| 40 | -0.998 | 0.527 | 1.205 | 0.453 | -1.051 | 2.165 | -1.362 | -1.383 | -0.728 | 2.198 |
| 41 | -1.002 | 0.497 | 1.182 | 0.404 | -1.056 | 2.127 | -1.347 | -1.383 | -0.750 | 2.204 |
| 42 | -0.997 | 0.449 | 1.143 | 0.355 | -1.061 | 2.087 | -1.337 | -1.392 | -0.765 | 2.201 |
| 43 | -0.989 | 0.408 | 1.106 | 0.324 | -1.056 | 2.040 | -1.333 | -1.403 | -0.781 | 2.190 |
| 44 | -0.992 | 0.366 | 1.069 | 0.285 | -1.050 | 1.987 | -1.332 | -1.414 | -0.798 | 2.183 |
| 45 | -1.000 | 0.326 | 1.033 | 0.256 | -1.038 | 1.934 | -1.322 | -1.413 | -0.819 | 2.170 |
| 46 | -1.001 | 0.305 | 0.992 | 0.231 | -1.031 | 1.882 | -1.310 | -1.412 | -0.826 | 2.153 |
| 47 | -0.996 | 0.294 | 0.939 | 0.215 | -1.034 | 1.842 | -1.304 | -1.399 | -0.821 | 2.138 |
| 48 | -0.995 | 0.273 | 0.878 | 0.200 | -1.045 | 1.808 | -1.295 | -1.387 | -0.810 | 2.121 |
| 49 | -0.981 | 0.264 | 0.822 | 0.179 | -1.050 | 1.776 | -1.289 | -1.359 | -0.800 | 2.106 |
| 50 | -0.963 | 0.258 | 0.780 | 0.172 | -1.052 | 1.758 | -1.284 | -1.329 | -0.786 | 2.101 |
| 51 | -0.940 | 0.257 | 0.742 | 0.168 | -1.046 | 1.745 | -1.277 | -1.305 | -0.765 | 2.081 |
| 52 | -0.938 | 0.262 | 0.710 | 0.170 | -1.042 | 1.729 | -1.274 | -1.287 | -0.742 | 2.064 |
Data for Appendix 3 - Random Walk Hypothesis Tests: USD Bilateral Exchange Rate (Argentina - Russia)
| q | Argentina | Brazil | Chile | Colombia | Mexico | Peru | Indonesia | India | South Korea | Malaysia | Philippines | Russia |
|---|---|---|---|---|---|---|---|---|---|---|---|---|
| 2 | 0.190 | -1.755 | 1.564 | 0.634 | -2.025 | -0.109 | 0.430 | -2.637 | -0.318 | -0.724 | -1.266 | -1.290 |
| 3 | 0.438 | -1.221 | 1.615 | 1.579 | -1.018 | 0.539 | 0.373 | -1.955 | 0.767 | -0.515 | -0.640 | -0.727 |
| 4 | 0.856 | -0.794 | 1.989 | 2.104 | -0.810 | 0.738 | 0.483 | -1.620 | 0.974 | -0.503 | -0.504 | -0.389 |
| 5 | 0.994 | -0.636 | 2.137 | 2.268 | -0.805 | 1.066 | 0.607 | -1.218 | 1.214 | -0.238 | -0.252 | -0.323 |
| 6 | 1.111 | -0.459 | 2.463 | 2.235 | -0.766 | 1.056 | 0.657 | -0.946 | 1.312 | 0.065 | -0.147 | -0.160 |
| 7 | 1.113 | -0.747 | 2.478 | 2.118 | -0.758 | 1.048 | 0.803 | -0.649 | 1.418 | 0.041 | -0.002 | -0.148 |
| 8 | 0.961 | -0.650 | 2.510 | 2.043 | -0.776 | 0.960 | 0.873 | -0.485 | 1.464 | -0.024 | 0.125 | -0.058 |
| 9 | 1.006 | -0.512 | 2.555 | 1.900 | -0.877 | 0.886 | 0.901 | -0.329 | 1.513 | 0.005 | 0.211 | 0.055 |
| 10 | 1.137 | -0.477 | 2.403 | 1.931 | -0.897 | 0.829 | 0.900 | -0.259 | 1.514 | 0.030 | 0.329 | 0.169 |
| 11 | 1.105 | -0.395 | 2.275 | 1.970 | -0.952 | 0.839 | 0.915 | -0.103 | 1.520 | -0.060 | 0.399 | 0.210 |
| 12 | 1.171 | -0.334 | 2.234 | 2.009 | -0.944 | 0.799 | 0.875 | -0.025 | 1.529 | -0.116 | 0.525 | 0.150 |
| 13 | 1.146 | -0.266 | 2.195 | 2.023 | -1.014 | 0.797 | 0.845 | 0.060 | 1.512 | -0.123 | 0.601 | 0.189 |
| 14 | 1.144 | -0.225 | 2.234 | 2.030 | -1.022 | 0.820 | 0.809 | 0.139 | 1.493 | -0.095 | 0.674 | 0.177 |
| 15 | 1.110 | -0.185 | 2.276 | 2.016 | -1.059 | 0.838 | 0.760 | 0.216 | 1.463 | -0.125 | 0.716 | 0.175 |
| 16 | 1.028 | -0.134 | 2.301 | 1.955 | -1.065 | 0.816 | 0.726 | 0.327 | 1.420 | -0.200 | 0.743 | 0.199 |
| 17 | 0.920 | -0.103 | 2.327 | 1.913 | -1.083 | 0.784 | 0.719 | 0.409 | 1.379 | -0.183 | 0.773 | 0.248 |
| 18 | 0.905 | -0.053 | 2.352 | 1.892 | -1.092 | 0.761 | 0.679 | 0.490 | 1.343 | -0.155 | 0.782 | 0.295 |
| 19 | 0.869 | 0.014 | 2.402 | 1.884 | -1.054 | 0.738 | 0.628 | 0.543 | 1.301 | -0.145 | 0.777 | 0.315 |
| 20 | 0.770 | 0.081 | 2.442 | 1.905 | -1.036 | 0.724 | 0.576 | 0.599 | 1.266 | -0.154 | 0.753 | 0.340 |
| 21 | 0.739 | 0.135 | 2.479 | 1.948 | -0.974 | 0.689 | 0.509 | 0.655 | 1.232 | -0.166 | 0.711 | 0.390 |
| 22 | 0.717 | 0.180 | 2.512 | 1.994 | -0.936 | 0.679 | 0.482 | 0.699 | 1.198 | -0.201 | 0.666 | 0.437 |
| 23 | 0.710 | 0.230 | 2.517 | 2.032 | -0.899 | 0.672 | 0.388 | 0.741 | 1.178 | -0.237 | 0.641 | 0.488 |
| 24 | 0.680 | 0.272 | 2.496 | 2.080 | -0.868 | 0.672 | 0.292 | 0.790 | 1.158 | -0.283 | 0.610 | 0.546 |
| 25 | 0.643 | 0.309 | 2.455 | 2.113 | -0.849 | 0.646 | 0.249 | 0.831 | 1.141 | -0.309 | 0.585 | 0.601 |
| 26 | 0.617 | 0.347 | 2.434 | 2.101 | -0.859 | 0.629 | 0.246 | 0.857 | 1.133 | -0.362 | 0.554 | 0.648 |
| 27 | 0.601 | 0.387 | 2.388 | 2.090 | -0.852 | 0.582 | 0.224 | 0.888 | 1.121 | -0.455 | 0.523 | 0.680 |
| 28 | 0.600 | 0.413 | 2.338 | 2.086 | -0.854 | 0.524 | 0.201 | 0.920 | 1.111 | -0.549 | 0.498 | 0.697 |
| 29 | 0.595 | 0.421 | 2.279 | 2.083 | -0.847 | 0.463 | 0.181 | 0.944 | 1.101 | -0.622 | 0.491 | 0.723 |
| 30 | 0.586 | 0.420 | 2.207 | 2.101 | -0.851 | 0.380 | 0.158 | 0.966 | 1.086 | -0.696 | 0.500 | 0.743 |
| 31 | 0.576 | 0.415 | 2.149 | 2.131 | -0.844 | 0.307 | 0.139 | 0.987 | 1.072 | -0.743 | 0.506 | 0.763 |
| 32 | 0.561 | 0.412 | 2.103 | 2.153 | -0.822 | 0.238 | 0.143 | 1.007 | 1.052 | -0.807 | 0.510 | 0.779 |
| 33 | 0.542 | 0.407 | 2.061 | 2.193 | -0.814 | 0.189 | 0.139 | 1.031 | 1.032 | -0.851 | 0.528 | 0.803 |
| 34 | 0.502 | 0.403 | 2.035 | 2.235 | -0.804 | 0.115 | 0.137 | 1.066 | 1.014 | -0.884 | 0.551 | 0.823 |
| 35 | 0.469 | 0.399 | 2.016 | 2.269 | -0.785 | 0.075 | 0.146 | 1.079 | 0.994 | -0.935 | 0.571 | 0.828 |
| 36 | 0.449 | 0.396 | 1.988 | 2.306 | -0.760 | 0.043 | 0.156 | 1.125 | 0.980 | -0.981 | 0.598 | 0.839 |
| 37 | 0.427 | 0.392 | 1.955 | 2.329 | -0.739 | -0.016 | 0.167 | 1.167 | 0.970 | -1.041 | 0.611 | 0.850 |
| 38 | 0.410 | 0.382 | 1.938 | 2.359 | -0.706 | -0.050 | 0.177 | 1.220 | 0.961 | -1.061 | 0.635 | 0.865 |
| 39 | 0.401 | 0.377 | 1.923 | 2.384 | -0.671 | -0.060 | 0.157 | 1.275 | 0.960 | -1.088 | 0.654 | 0.875 |
| 40 | 0.380 | 0.370 | 1.907 | 2.415 | -0.624 | -0.064 | 0.129 | 1.318 | 0.962 | -1.110 | 0.684 | 0.876 |
| 41 | 0.367 | 0.366 | 1.882 | 2.441 | -0.584 | -0.059 | 0.113 | 1.370 | 0.967 | -1.116 | 0.711 | 0.895 |
| 42 | 0.354 | 0.362 | 1.863 | 2.471 | -0.539 | -0.054 | 0.089 | 1.420 | 0.976 | -1.092 | 0.746 | 0.904 |
| 43 | 0.328 | 0.358 | 1.851 | 2.509 | -0.506 | -0.042 | 0.046 | 1.461 | 0.986 | -1.064 | 0.763 | 0.922 |
| 44 | 0.307 | 0.353 | 1.830 | 2.542 | -0.477 | -0.025 | -0.008 | 1.504 | 0.994 | -1.044 | 0.781 | 0.939 |
| 45 | 0.282 | 0.350 | 1.813 | 2.575 | -0.452 | -0.005 | -0.058 | 1.539 | 1.001 | -1.029 | 0.792 | 0.957 |
| 46 | 0.260 | 0.344 | 1.799 | 2.604 | -0.433 | -0.003 | -0.107 | 1.575 | 1.008 | -1.011 | 0.806 | 0.979 |
| 47 | 0.243 | 0.339 | 1.785 | 2.628 | -0.418 | -0.007 | -0.161 | 1.603 | 1.014 | -0.996 | 0.821 | 0.997 |
| 48 | 0.227 | 0.331 | 1.783 | 2.651 | -0.403 | -0.026 | -0.207 | 1.631 | 1.021 | -0.967 | 0.838 | 1.014 |
| 49 | 0.216 | 0.324 | 1.783 | 2.662 | -0.384 | -0.036 | -0.253 | 1.664 | 1.027 | -0.944 | 0.857 | 1.027 |
| 50 | 0.216 | 0.315 | 1.786 | 2.672 | -0.373 | -0.042 | -0.290 | 1.698 | 1.031 | -0.907 | 0.876 | 1.042 |
| 51 | 0.198 | 0.305 | 1.808 | 2.681 | -0.360 | -0.054 | -0.322 | 1.731 | 1.032 | -0.884 | 0.894 | 1.056 |
| 52 | 0.189 | 0.295 | 1.828 | 2.688 | -0.350 | -0.064 | -0.356 | 1.757 | 1.032 | -0.889 | 0.914 | 1.061 |
Data for Appendix 3 - Random Walk Hypothesis Tests: USD Bilateral Exchange Rate (Singapore - Norway)
| q | Singapore | Thailand | Israel | Nigeria | South Africa | Turkey | Australia | Canada | Czech Republic | Euro Area | Japan | Norway |
|---|---|---|---|---|---|---|---|---|---|---|---|---|
| 2 | 0.570 | 0.004 | 1.172 | -2.602 | -0.183 | -0.252 | -0.757 | 0.549 | 1.011 | 0.214 | 2.472 | 0.944 |
| 3 | 1.329 | 0.326 | 2.052 | -2.702 | 0.182 | 0.330 | -0.189 | 0.842 | 1.276 | 0.016 | 3.550 | 1.332 |
| 4 | 1.484 | 0.684 | 2.387 | -2.630 | 0.462 | 0.983 | -0.426 | 0.571 | 0.909 | 0.097 | 3.954 | 1.304 |
| 5 | 1.691 | 0.872 | 2.572 | -2.628 | 0.708 | 0.929 | -0.181 | 0.550 | 0.807 | 0.288 | 4.218 | 1.305 |
| 6 | 1.808 | 0.956 | 2.652 | -2.552 | 0.806 | 0.739 | -0.140 | 0.443 | 0.962 | 0.588 | 4.216 | 1.491 |
| 7 | 1.750 | 1.153 | 2.619 | -2.450 | 0.797 | 0.572 | -0.023 | 0.418 | 1.009 | 0.681 | 4.111 | 1.413 |
| 8 | 1.739 | 1.220 | 2.580 | -2.361 | 0.862 | 0.384 | 0.027 | 0.471 | 1.084 | 0.721 | 3.998 | 1.359 |
| 9 | 1.716 | 1.147 | 2.635 | -2.239 | 0.962 | 0.262 | 0.035 | 0.455 | 1.043 | 0.700 | 3.913 | 1.410 |
| 10 | 1.634 | 1.179 | 2.585 | -2.246 | 0.957 | 0.285 | 0.027 | 0.470 | 1.036 | 0.699 | 3.843 | 1.437 |
| 11 | 1.575 | 1.080 | 2.498 | -2.246 | 0.958 | 0.331 | -0.013 | 0.422 | 1.002 | 0.678 | 3.681 | 1.494 |
| 12 | 1.545 | 1.034 | 2.356 | -2.195 | 1.003 | 0.401 | -0.062 | 0.353 | 0.992 | 0.668 | 3.604 | 1.499 |
| 13 | 1.491 | 0.968 | 2.178 | -2.195 | 1.055 | 0.435 | -0.099 | 0.300 | 0.989 | 0.631 | 3.584 | 1.486 |
| 14 | 1.439 | 0.970 | 2.046 | -2.125 | 1.100 | 0.459 | -0.095 | 0.302 | 1.028 | 0.591 | 3.617 | 1.481 |
| 15 | 1.363 | 0.935 | 1.926 | -2.114 | 1.164 | 0.517 | -0.063 | 0.313 | 1.055 | 0.535 | 3.627 | 1.472 |
| 16 | 1.313 | 0.874 | 1.832 | -2.113 | 1.177 | 0.532 | -0.067 | 0.278 | 1.058 | 0.446 | 3.623 | 1.454 |
| 17 | 1.260 | 0.806 | 1.751 | -2.098 | 1.178 | 0.516 | -0.043 | 0.318 | 1.055 | 0.396 | 3.632 | 1.441 |
| 18 | 1.184 | 0.716 | 1.705 | -2.111 | 1.194 | 0.512 | -0.035 | 0.345 | 1.033 | 0.362 | 3.639 | 1.428 |
| 19 | 1.115 | 0.668 | 1.637 | -2.115 | 1.214 | 0.499 | -0.034 | 0.391 | 1.014 | 0.344 | 3.637 | 1.395 |
| 20 | 1.024 | 0.633 | 1.594 | -2.120 | 1.212 | 0.484 | -0.075 | 0.416 | 0.974 | 0.303 | 3.610 | 1.344 |
| 21 | 0.950 | 0.597 | 1.568 | -2.111 | 1.192 | 0.471 | -0.095 | 0.452 | 0.958 | 0.284 | 3.609 | 1.325 |
| 22 | 0.869 | 0.530 | 1.552 | -2.088 | 1.165 | 0.431 | -0.122 | 0.496 | 0.963 | 0.258 | 3.596 | 1.323 |
| 23 | 0.807 | 0.491 | 1.550 | -2.070 | 1.118 | 0.392 | -0.129 | 0.542 | 0.979 | 0.261 | 3.557 | 1.329 |
| 24 | 0.734 | 0.401 | 1.516 | -2.053 | 1.071 | 0.342 | -0.143 | 0.594 | 0.976 | 0.237 | 3.504 | 1.307 |
| 25 | 0.656 | 0.342 | 1.494 | -2.051 | 1.050 | 0.251 | -0.153 | 0.629 | 0.968 | 0.206 | 3.459 | 1.278 |
| 26 | 0.617 | 0.275 | 1.475 | -2.040 | 1.018 | 0.190 | -0.162 | 0.644 | 0.978 | 0.203 | 3.420 | 1.253 |
| 27 | 0.560 | 0.143 | 1.454 | -2.029 | 0.970 | 0.148 | -0.166 | 0.646 | 0.972 | 0.170 | 3.363 | 1.211 |
| 28 | 0.513 | 0.046 | 1.426 | -2.015 | 0.929 | 0.120 | -0.154 | 0.656 | 0.979 | 0.153 | 3.282 | 1.176 |
| 29 | 0.471 | -0.063 | 1.396 | -2.001 | 0.873 | 0.088 | -0.153 | 0.659 | 0.981 | 0.144 | 3.191 | 1.145 |
| 30 | 0.437 | -0.185 | 1.375 | -1.987 | 0.817 | 0.045 | -0.145 | 0.658 | 0.975 | 0.151 | 3.098 | 1.120 |
| 31 | 0.417 | -0.258 | 1.327 | -1.975 | 0.768 | -0.007 | -0.121 | 0.665 | 0.967 | 0.175 | 3.020 | 1.102 |
| 32 | 0.397 | -0.279 | 1.267 | -1.959 | 0.745 | -0.064 | -0.100 | 0.650 | 0.963 | 0.188 | 2.944 | 1.075 |
| 33 | 0.378 | -0.304 | 1.226 | -1.951 | 0.732 | -0.128 | -0.081 | 0.642 | 0.964 | 0.198 | 2.881 | 1.061 |
| 34 | 0.369 | -0.302 | 1.179 | -1.932 | 0.719 | -0.200 | -0.058 | 0.642 | 0.983 | 0.231 | 2.821 | 1.051 |
| 35 | 0.361 | -0.311 | 1.146 | -1.921 | 0.718 | -0.257 | -0.031 | 0.653 | 0.992 | 0.271 | 2.758 | 1.050 |
| 36 | 0.365 | -0.316 | 1.143 | -1.894 | 0.729 | -0.315 | 0.002 | 0.661 | 0.998 | 0.300 | 2.712 | 1.054 |
| 37 | 0.380 | -0.300 | 1.141 | -1.869 | 0.736 | -0.361 | 0.030 | 0.676 | 1.000 | 0.330 | 2.678 | 1.056 |
| 38 | 0.385 | -0.272 | 1.157 | -1.853 | 0.743 | -0.389 | 0.071 | 0.685 | 1.003 | 0.366 | 2.656 | 1.050 |
| 39 | 0.396 | -0.248 | 1.173 | -1.830 | 0.751 | -0.410 | 0.116 | 0.693 | 1.010 | 0.407 | 2.651 | 1.040 |
| 40 | 0.405 | -0.233 | 1.201 | -1.805 | 0.766 | -0.421 | 0.155 | 0.702 | 1.013 | 0.452 | 2.641 | 1.032 |
| 41 | 0.419 | -0.219 | 1.238 | -1.767 | 0.782 | -0.420 | 0.190 | 0.720 | 1.020 | 0.500 | 2.635 | 1.027 |
| 42 | 0.436 | -0.201 | 1.293 | -1.740 | 0.804 | -0.423 | 0.220 | 0.728 | 1.020 | 0.546 | 2.638 | 1.028 |
| 43 | 0.452 | -0.188 | 1.352 | -1.718 | 0.822 | -0.436 | 0.250 | 0.729 | 1.027 | 0.587 | 2.636 | 1.032 |
| 44 | 0.473 | -0.177 | 1.407 | -1.698 | 0.845 | -0.450 | 0.278 | 0.739 | 1.033 | 0.626 | 2.630 | 1.036 |
| 45 | 0.487 | -0.168 | 1.443 | -1.680 | 0.865 | -0.462 | 0.306 | 0.749 | 1.034 | 0.663 | 2.619 | 1.036 |
| 46 | 0.505 | -0.162 | 1.477 | -1.662 | 0.885 | -0.457 | 0.333 | 0.762 | 1.042 | 0.707 | 2.612 | 1.044 |
| 47 | 0.524 | -0.157 | 1.502 | -1.637 | 0.898 | -0.449 | 0.367 | 0.784 | 1.051 | 0.746 | 2.611 | 1.051 |
| 48 | 0.544 | -0.163 | 1.509 | -1.625 | 0.912 | -0.436 | 0.397 | 0.804 | 1.062 | 0.781 | 2.616 | 1.056 |
| 49 | 0.559 | -0.179 | 1.519 | -1.609 | 0.938 | -0.425 | 0.427 | 0.824 | 1.075 | 0.824 | 2.623 | 1.071 |
| 50 | 0.571 | -0.184 | 1.524 | -1.594 | 0.968 | -0.414 | 0.457 | 0.845 | 1.091 | 0.861 | 2.639 | 1.082 |
| 51 | 0.584 | -0.192 | 1.531 | -1.584 | 0.997 | -0.409 | 0.485 | 0.871 | 1.111 | 0.904 | 2.662 | 1.096 |
| 52 | 0.594 | -0.199 | 1.543 | -1.569 | 1.025 | -0.414 | 0.512 | 0.890 | 1.123 | 0.937 | 2.685 | 1.104 |
Data for Appendix 3 - Random Walk Hypothesis Tests: USD Bilateral Exchange Rate (New Zealand - United Kingdom)
| q | New Zealand | Poland | Sweden | Switzerland | United Kingdom |
|---|---|---|---|---|---|
| 2 | 0.039 | -0.166 | 0.252 | 1.933 | 1.696 |
| 3 | 0.806 | -0.034 | 1.072 | 2.194 | 1.620 |
| 4 | 0.898 | 0.352 | 1.369 | 2.187 | 1.452 |
| 5 | 1.077 | 0.454 | 1.855 | 2.372 | 1.564 |
| 6 | 1.200 | 0.654 | 2.304 | 2.513 | 1.783 |
| 7 | 1.293 | 0.777 | 2.576 | 2.492 | 1.902 |
| 8 | 1.373 | 0.777 | 2.692 | 2.348 | 2.008 |
| 9 | 1.354 | 0.727 | 2.680 | 2.340 | 2.115 |
| 10 | 1.315 | 0.646 | 2.691 | 2.369 | 2.119 |
| 11 | 1.222 | 0.583 | 2.714 | 2.346 | 2.047 |
| 12 | 1.211 | 0.518 | 2.719 | 2.310 | 1.997 |
| 13 | 1.264 | 0.461 | 2.702 | 2.313 | 1.942 |
| 14 | 1.339 | 0.428 | 2.714 | 2.326 | 1.903 |
| 15 | 1.404 | 0.386 | 2.716 | 2.325 | 1.874 |
| 16 | 1.458 | 0.366 | 2.689 | 2.329 | 1.900 |
| 17 | 1.534 | 0.348 | 2.708 | 2.323 | 1.916 |
| 18 | 1.597 | 0.368 | 2.741 | 2.293 | 1.899 |
| 19 | 1.611 | 0.382 | 2.742 | 2.265 | 1.880 |
| 20 | 1.597 | 0.347 | 2.730 | 2.219 | 1.879 |
| 21 | 1.581 | 0.320 | 2.749 | 2.199 | 1.905 |
| 22 | 1.570 | 0.310 | 2.774 | 2.176 | 1.925 |
| 23 | 1.561 | 0.308 | 2.793 | 2.138 | 1.936 |
| 24 | 1.564 | 0.300 | 2.806 | 2.106 | 1.930 |
| 25 | 1.568 | 0.308 | 2.810 | 2.070 | 1.911 |
| 26 | 1.582 | 0.323 | 2.799 | 2.039 | 1.883 |
| 27 | 1.585 | 0.338 | 2.764 | 1.994 | 1.865 |
| 28 | 1.602 | 0.361 | 2.732 | 1.937 | 1.851 |
| 29 | 1.610 | 0.386 | 2.703 | 1.879 | 1.839 |
| 30 | 1.631 | 0.409 | 2.667 | 1.836 | 1.821 |
| 31 | 1.675 | 0.449 | 2.644 | 1.812 | 1.794 |
| 32 | 1.721 | 0.481 | 2.610 | 1.779 | 1.762 |
| 33 | 1.763 | 0.515 | 2.589 | 1.747 | 1.722 |
| 34 | 1.790 | 0.564 | 2.584 | 1.727 | 1.691 |
| 35 | 1.833 | 0.622 | 2.586 | 1.712 | 1.667 |
| 36 | 1.884 | 0.664 | 2.596 | 1.701 | 1.647 |
| 37 | 1.931 | 0.691 | 2.617 | 1.687 | 1.636 |
| 38 | 1.994 | 0.705 | 2.635 | 1.680 | 1.629 |
| 39 | 2.062 | 0.714 | 2.644 | 1.671 | 1.617 |
| 40 | 2.123 | 0.726 | 2.662 | 1.668 | 1.606 |
| 41 | 2.191 | 0.736 | 2.680 | 1.668 | 1.605 |
| 42 | 2.245 | 0.741 | 2.710 | 1.674 | 1.603 |
| 43 | 2.299 | 0.741 | 2.739 | 1.682 | 1.601 |
| 44 | 2.343 | 0.739 | 2.771 | 1.697 | 1.599 |
| 45 | 2.392 | 0.739 | 2.797 | 1.712 | 1.591 |
| 46 | 2.436 | 0.737 | 2.835 | 1.731 | 1.582 |
| 47 | 2.496 | 0.736 | 2.868 | 1.740 | 1.571 |
| 48 | 2.546 | 0.728 | 2.896 | 1.748 | 1.560 |
| 49 | 2.581 | 0.720 | 2.933 | 1.764 | 1.564 |
| 50 | 2.619 | 0.724 | 2.962 | 1.775 | 1.572 |
| 51 | 2.653 | 0.731 | 2.991 | 1.787 | 1.582 |
| 52 | 2.684 | 0.741 | 3.014 | 1.797 | 1.592 |
For all figures in Appendix 4, the 95% critical values are 0.809 (lower) and 1.862 (upper), and the 99% critical values are 0.721 (lower) and 2.098 (upper). The critical values do not depend upon xi.

Data for Appendix 4 - Long Memory Hypothesis Tests: Equity (Argentina - South Korea)
| xi | Argentina | Brazil | Chile | Colombia | Mexico | Peru | Venezuela | China | Hong Kong | Indonesia | India | South Korea |
|---|---|---|---|---|---|---|---|---|---|---|---|---|
| 0 | 1.511 | 1.330 | 2.294 | 1.744 | 1.411 | 2.614 | 1.394 | 1.376 | 1.392 | 1.878 | 1.494 | 1.865 |
| 1 | 1.506 | 1.307 | 2.148 | 1.675 | 1.398 | 2.511 | 1.348 | 1.378 | 1.397 | 1.764 | 1.479 | 1.860 |
| 2 | 1.504 | 1.303 | 2.067 | 1.641 | 1.399 | 2.468 | 1.330 | 1.378 | 1.386 | 1.708 | 1.471 | 1.861 |
| 3 | 1.501 | 1.306 | 2.008 | 1.621 | 1.394 | 2.441 | 1.308 | 1.373 | 1.369 | 1.679 | 1.460 | 1.864 |
| 4 | 1.503 | 1.311 | 1.960 | 1.612 | 1.389 | 2.420 | 1.281 | 1.372 | 1.363 | 1.667 | 1.454 | 1.878 |
| 5 | 1.498 | 1.319 | 1.920 | 1.618 | 1.384 | 2.405 | 1.263 | 1.374 | 1.355 | 1.665 | 1.453 | 1.892 |
| 6 | 1.481 | 1.328 | 1.888 | 1.626 | 1.381 | 2.393 | 1.252 | 1.380 | 1.347 | 1.667 | 1.455 | 1.901 |
| 7 | 1.467 | 1.331 | 1.860 | 1.632 | 1.379 | 2.379 | 1.242 | 1.386 | 1.340 | 1.669 | 1.459 | 1.905 |
| 8 | 1.457 | 1.329 | 1.836 | 1.638 | 1.380 | 2.359 | 1.230 | 1.394 | 1.335 | 1.670 | 1.459 | 1.911 |
| 9 | 1.445 | 1.319 | 1.813 | 1.641 | 1.377 | 2.334 | 1.215 | 1.400 | 1.327 | 1.668 | 1.457 | 1.911 |
| 10 | 1.437 | 1.308 | 1.793 | 1.642 | 1.375 | 2.308 | 1.206 | 1.407 | 1.319 | 1.664 | 1.456 | 1.906 |
| 11 | 1.432 | 1.300 | 1.775 | 1.646 | 1.371 | 2.287 | 1.199 | 1.411 | 1.312 | 1.657 | 1.457 | 1.903 |
| 12 | 1.427 | 1.295 | 1.758 | 1.645 | 1.366 | 2.266 | 1.192 | 1.415 | 1.303 | 1.648 | 1.457 | 1.902 |
| 13 | 1.422 | 1.291 | 1.741 | 1.639 | 1.361 | 2.243 | 1.186 | 1.418 | 1.293 | 1.638 | 1.455 | 1.898 |
| 14 | 1.417 | 1.286 | 1.723 | 1.631 | 1.354 | 2.222 | 1.181 | 1.416 | 1.286 | 1.631 | 1.454 | 1.892 |
| 15 | 1.414 | 1.283 | 1.707 | 1.622 | 1.347 | 2.204 | 1.178 | 1.415 | 1.281 | 1.624 | 1.452 | 1.886 |
| 16 | 1.412 | 1.282 | 1.693 | 1.613 | 1.342 | 2.188 | 1.176 | 1.412 | 1.276 | 1.616 | 1.449 | 1.880 |
| 17 | 1.411 | 1.281 | 1.681 | 1.603 | 1.338 | 2.172 | 1.173 | 1.409 | 1.272 | 1.608 | 1.446 | 1.874 |
| 18 | 1.411 | 1.280 | 1.670 | 1.591 | 1.334 | 2.154 | 1.171 | 1.409 | 1.269 | 1.600 | 1.443 | 1.868 |
| 19 | 1.412 | 1.277 | 1.659 | 1.582 | 1.329 | 2.138 | 1.170 | 1.407 | 1.266 | 1.592 | 1.440 | 1.864 |
| 20 | 1.411 | 1.273 | 1.649 | 1.575 | 1.324 | 2.124 | 1.170 | 1.409 | 1.265 | 1.584 | 1.437 | 1.861 |
| 21 | 1.409 | 1.270 | 1.640 | 1.570 | 1.320 | 2.111 | 1.169 | 1.409 | 1.264 | 1.577 | 1.435 | 1.855 |
| 22 | 1.408 | 1.265 | 1.631 | 1.565 | 1.315 | 2.101 | 1.168 | 1.410 | 1.263 | 1.570 | 1.433 | 1.850 |
| 23 | 1.409 | 1.262 | 1.623 | 1.558 | 1.312 | 2.091 | 1.167 | 1.412 | 1.261 | 1.563 | 1.430 | 1.843 |
| 24 | 1.411 | 1.259 | 1.616 | 1.552 | 1.309 | 2.082 | 1.167 | 1.416 | 1.259 | 1.555 | 1.427 | 1.836 |
| 25 | 1.416 | 1.256 | 1.609 | 1.547 | 1.306 | 2.074 | 1.166 | 1.418 | 1.258 | 1.548 | 1.424 | 1.831 |
| 26 | 1.419 | 1.254 | 1.602 | 1.543 | 1.303 | 2.066 | 1.166 | 1.422 | 1.257 | 1.541 | 1.422 | 1.826 |
| 27 | 1.420 | 1.252 | 1.596 | 1.539 | 1.301 | 2.057 | 1.165 | 1.425 | 1.256 | 1.535 | 1.420 | 1.822 |
| 28 | 1.423 | 1.251 | 1.590 | 1.536 | 1.299 | 2.046 | 1.163 | 1.427 | 1.255 | 1.529 | 1.418 | 1.817 |
| 29 | 1.427 | 1.249 | 1.584 | 1.532 | 1.298 | 2.036 | 1.161 | 1.427 | 1.255 | 1.524 | 1.416 | 1.811 |
| 30 | 1.431 | 1.248 | 1.578 | 1.527 | 1.298 | 2.028 | 1.160 | 1.428 | 1.254 | 1.519 | 1.415 | 1.805 |
| 31 | 1.433 | 1.247 | 1.573 | 1.522 | 1.298 | 2.021 | 1.159 | 1.428 | 1.254 | 1.515 | 1.414 | 1.801 |
| 32 | 1.434 | 1.245 | 1.568 | 1.520 | 1.297 | 2.016 | 1.157 | 1.428 | 1.253 | 1.511 | 1.413 | 1.797 |
| 33 | 1.436 | 1.245 | 1.564 | 1.518 | 1.296 | 2.012 | 1.157 | 1.426 | 1.253 | 1.507 | 1.413 | 1.794 |
| 34 | 1.438 | 1.244 | 1.559 | 1.516 | 1.295 | 2.008 | 1.156 | 1.424 | 1.252 | 1.504 | 1.413 | 1.791 |
| 35 | 1.438 | 1.245 | 1.554 | 1.515 | 1.295 | 2.004 | 1.157 | 1.421 | 1.251 | 1.501 | 1.413 | 1.787 |
| 36 | 1.439 | 1.246 | 1.550 | 1.515 | 1.294 | 2.001 | 1.157 | 1.418 | 1.251 | 1.499 | 1.412 | 1.783 |
| 37 | 1.441 | 1.247 | 1.547 | 1.514 | 1.294 | 1.998 | 1.157 | 1.417 | 1.250 | 1.496 | 1.412 | 1.778 |
| 38 | 1.443 | 1.248 | 1.545 | 1.513 | 1.293 | 1.995 | 1.158 | 1.416 | 1.250 | 1.494 | 1.411 | 1.774 |
| 39 | 1.444 | 1.250 | 1.542 | 1.513 | 1.293 | 1.992 | 1.158 | 1.414 | 1.250 | 1.493 | 1.410 | 1.770 |
| 40 | 1.445 | 1.252 | 1.539 | 1.514 | 1.293 | 1.990 | 1.158 | 1.412 | 1.250 | 1.491 | 1.409 | 1.766 |
| 41 | 1.444 | 1.253 | 1.535 | 1.514 | 1.292 | 1.987 | 1.158 | 1.409 | 1.250 | 1.489 | 1.407 | 1.762 |
| 42 | 1.444 | 1.253 | 1.532 | 1.514 | 1.291 | 1.984 | 1.157 | 1.406 | 1.250 | 1.486 | 1.404 | 1.758 |
| 43 | 1.445 | 1.253 | 1.528 | 1.513 | 1.290 | 1.981 | 1.157 | 1.404 | 1.249 | 1.484 | 1.402 | 1.755 |
| 44 | 1.445 | 1.252 | 1.525 | 1.512 | 1.290 | 1.978 | 1.156 | 1.402 | 1.249 | 1.482 | 1.399 | 1.752 |
| 45 | 1.445 | 1.252 | 1.522 | 1.512 | 1.289 | 1.975 | 1.156 | 1.399 | 1.248 | 1.480 | 1.396 | 1.749 |
| 46 | 1.445 | 1.252 | 1.519 | 1.510 | 1.289 | 1.972 | 1.155 | 1.397 | 1.247 | 1.479 | 1.393 | 1.746 |
| 47 | 1.446 | 1.253 | 1.516 | 1.510 | 1.289 | 1.969 | 1.154 | 1.395 | 1.246 | 1.478 | 1.390 | 1.743 |
| 48 | 1.447 | 1.253 | 1.514 | 1.509 | 1.290 | 1.965 | 1.154 | 1.394 | 1.245 | 1.477 | 1.387 | 1.739 |
| 49 | 1.447 | 1.253 | 1.512 | 1.509 | 1.290 | 1.962 | 1.153 | 1.392 | 1.244 | 1.476 | 1.384 | 1.736 |
| 50 | 1.447 | 1.253 | 1.511 | 1.509 | 1.290 | 1.959 | 1.152 | 1.391 | 1.243 | 1.475 | 1.381 | 1.733 |
| 51 | 1.447 | 1.253 | 1.509 | 1.508 | 1.290 | 1.956 | 1.150 | 1.390 | 1.242 | 1.474 | 1.379 | 1.729 |
| 52 | 1.447 | 1.253 | 1.509 | 1.507 | 1.290 | 1.953 | 1.149 | 1.388 | 1.241 | 1.473 | 1.376 | 1.726 |
| 53 | 1.447 | 1.251 | 1.507 | 1.507 | 1.290 | 1.950 | 1.147 | 1.386 | 1.240 | 1.472 | 1.374 | 1.723 |
| 54 | 1.449 | 1.250 | 1.506 | 1.506 | 1.289 | 1.946 | 1.145 | 1.384 | 1.240 | 1.471 | 1.372 | 1.719 |
| 55 | 1.452 | 1.248 | 1.505 | 1.507 | 1.289 | 1.942 | 1.144 | 1.382 | 1.239 | 1.471 | 1.370 | 1.716 |
| 56 | 1.455 | 1.247 | 1.503 | 1.508 | 1.288 | 1.938 | 1.143 | 1.380 | 1.239 | 1.471 | 1.368 | 1.714 |
| 57 | 1.457 | 1.247 | 1.502 | 1.509 | 1.288 | 1.933 | 1.142 | 1.379 | 1.238 | 1.471 | 1.366 | 1.711 |
| 58 | 1.460 | 1.247 | 1.501 | 1.512 | 1.288 | 1.929 | 1.142 | 1.378 | 1.237 | 1.470 | 1.364 | 1.709 |
| 59 | 1.462 | 1.247 | 1.500 | 1.514 | 1.289 | 1.924 | 1.141 | 1.378 | 1.237 | 1.470 | 1.363 | 1.707 |
| 60 | 1.465 | 1.247 | 1.499 | 1.517 | 1.290 | 1.920 | 1.140 | 1.378 | 1.237 | 1.470 | 1.362 | 1.705 |
| 61 | 1.468 | 1.246 | 1.498 | 1.519 | 1.291 | 1.915 | 1.139 | 1.377 | 1.236 | 1.469 | 1.361 | 1.704 |
| 62 | 1.471 | 1.245 | 1.498 | 1.521 | 1.292 | 1.911 | 1.139 | 1.376 | 1.236 | 1.469 | 1.361 | 1.703 |
| 63 | 1.472 | 1.245 | 1.497 | 1.523 | 1.294 | 1.908 | 1.138 | 1.375 | 1.237 | 1.468 | 1.361 | 1.701 |
| 64 | 1.474 | 1.244 | 1.496 | 1.525 | 1.295 | 1.904 | 1.137 | 1.375 | 1.237 | 1.467 | 1.360 | 1.699 |
| 65 | 1.476 | 1.243 | 1.495 | 1.526 | 1.295 | 1.901 | 1.136 | 1.375 | 1.236 | 1.467 | 1.360 | 1.697 |
| 66 | 1.478 | 1.243 | 1.494 | 1.528 | 1.296 | 1.897 | 1.135 | 1.375 | 1.236 | 1.466 | 1.359 | 1.695 |
| 67 | 1.480 | 1.243 | 1.492 | 1.529 | 1.296 | 1.894 | 1.134 | 1.374 | 1.235 | 1.465 | 1.359 | 1.694 |
| 68 | 1.481 | 1.244 | 1.491 | 1.530 | 1.296 | 1.891 | 1.133 | 1.373 | 1.234 | 1.464 | 1.358 | 1.692 |
| 69 | 1.482 | 1.243 | 1.489 | 1.532 | 1.296 | 1.887 | 1.132 | 1.372 | 1.233 | 1.463 | 1.357 | 1.690 |
| 70 | 1.483 | 1.242 | 1.488 | 1.533 | 1.296 | 1.883 | 1.130 | 1.371 | 1.233 | 1.462 | 1.356 | 1.688 |
| 71 | 1.484 | 1.241 | 1.486 | 1.534 | 1.296 | 1.879 | 1.129 | 1.370 | 1.232 | 1.461 | 1.355 | 1.686 |
| 72 | 1.485 | 1.240 | 1.484 | 1.536 | 1.296 | 1.875 | 1.127 | 1.370 | 1.231 | 1.460 | 1.355 | 1.683 |
| 73 | 1.485 | 1.239 | 1.482 | 1.537 | 1.295 | 1.872 | 1.126 | 1.370 | 1.230 | 1.460 | 1.355 | 1.682 |
| 74 | 1.486 | 1.238 | 1.481 | 1.539 | 1.295 | 1.868 | 1.124 | 1.370 | 1.229 | 1.459 | 1.354 | 1.681 |
| 75 | 1.486 | 1.237 | 1.479 | 1.540 | 1.295 | 1.865 | 1.122 | 1.370 | 1.228 | 1.458 | 1.354 | 1.680 |
| 76 | 1.486 | 1.236 | 1.477 | 1.542 | 1.296 | 1.862 | 1.120 | 1.370 | 1.227 | 1.457 | 1.354 | 1.678 |
| 77 | 1.487 | 1.235 | 1.475 | 1.543 | 1.296 | 1.859 | 1.118 | 1.370 | 1.226 | 1.456 | 1.354 | 1.677 |
| 78 | 1.487 | 1.235 | 1.474 | 1.546 | 1.296 | 1.856 | 1.116 | 1.369 | 1.225 | 1.455 | 1.354 | 1.676 |
| 79 | 1.488 | 1.234 | 1.472 | 1.548 | 1.296 | 1.853 | 1.114 | 1.369 | 1.225 | 1.454 | 1.355 | 1.675 |
| 80 | 1.488 | 1.234 | 1.471 | 1.550 | 1.296 | 1.850 | 1.112 | 1.368 | 1.224 | 1.454 | 1.355 | 1.674 |
| 81 | 1.489 | 1.233 | 1.470 | 1.553 | 1.296 | 1.848 | 1.110 | 1.367 | 1.223 | 1.453 | 1.355 | 1.673 |
| 82 | 1.489 | 1.233 | 1.468 | 1.556 | 1.297 | 1.845 | 1.109 | 1.366 | 1.223 | 1.453 | 1.355 | 1.672 |
| 83 | 1.490 | 1.232 | 1.467 | 1.559 | 1.297 | 1.842 | 1.107 | 1.365 | 1.222 | 1.453 | 1.355 | 1.671 |
| 84 | 1.490 | 1.232 | 1.465 | 1.563 | 1.297 | 1.840 | 1.105 | 1.363 | 1.221 | 1.453 | 1.356 | 1.670 |
| 85 | 1.490 | 1.231 | 1.464 | 1.566 | 1.297 | 1.838 | 1.103 | 1.362 | 1.221 | 1.453 | 1.356 | 1.669 |
| 86 | 1.490 | 1.230 | 1.462 | 1.570 | 1.297 | 1.836 | 1.102 | 1.360 | 1.220 | 1.453 | 1.356 | 1.668 |
| 87 | 1.491 | 1.229 | 1.461 | 1.574 | 1.297 | 1.833 | 1.100 | 1.359 | 1.220 | 1.453 | 1.356 | 1.667 |
| 88 | 1.492 | 1.228 | 1.459 | 1.577 | 1.297 | 1.831 | 1.098 | 1.358 | 1.220 | 1.453 | 1.356 | 1.666 |
| 89 | 1.494 | 1.228 | 1.457 | 1.581 | 1.297 | 1.829 | 1.096 | 1.357 | 1.220 | 1.453 | 1.356 | 1.665 |
| 90 | 1.495 | 1.227 | 1.456 | 1.584 | 1.297 | 1.827 | 1.094 | 1.355 | 1.220 | 1.453 | 1.356 | 1.664 |
| 91 | 1.496 | 1.227 | 1.454 | 1.587 | 1.298 | 1.825 | 1.092 | 1.354 | 1.220 | 1.453 | 1.356 | 1.663 |
| 92 | 1.498 | 1.226 | 1.452 | 1.591 | 1.298 | 1.824 | 1.090 | 1.354 | 1.220 | 1.453 | 1.356 | 1.662 |
| 93 | 1.500 | 1.226 | 1.451 | 1.595 | 1.298 | 1.822 | 1.088 | 1.354 | 1.220 | 1.453 | 1.356 | 1.660 |
| 94 | 1.502 | 1.225 | 1.449 | 1.597 | 1.299 | 1.821 | 1.086 | 1.353 | 1.220 | 1.453 | 1.356 | 1.659 |
| 95 | 1.503 | 1.224 | 1.448 | 1.600 | 1.299 | 1.819 | 1.084 | 1.352 | 1.220 | 1.453 | 1.356 | 1.658 |
| 96 | 1.505 | 1.224 | 1.446 | 1.604 | 1.300 | 1.818 | 1.082 | 1.352 | 1.220 | 1.453 | 1.356 | 1.657 |
| 97 | 1.506 | 1.223 | 1.444 | 1.608 | 1.301 | 1.816 | 1.079 | 1.351 | 1.220 | 1.453 | 1.356 | 1.657 |
| 98 | 1.508 | 1.223 | 1.443 | 1.611 | 1.302 | 1.814 | 1.077 | 1.350 | 1.220 | 1.453 | 1.356 | 1.656 |
| 99 | 1.509 | 1.222 | 1.441 | 1.614 | 1.302 | 1.812 | 1.075 | 1.349 | 1.220 | 1.453 | 1.355 | 1.656 |
| 100 | 1.510 | 1.222 | 1.440 | 1.618 | 1.303 | 1.810 | 1.072 | 1.348 | 1.220 | 1.454 | 1.355 | 1.655 |
| 101 | 1.512 | 1.222 | 1.439 | 1.622 | 1.304 | 1.808 | 1.070 | 1.347 | 1.221 | 1.454 | 1.355 | 1.654 |
| 102 | 1.513 | 1.221 | 1.437 | 1.626 | 1.305 | 1.806 | 1.068 | 1.346 | 1.221 | 1.454 | 1.355 | 1.653 |
| 103 | 1.514 | 1.221 | 1.436 | 1.630 | 1.305 | 1.804 | 1.066 | 1.345 | 1.221 | 1.454 | 1.355 | 1.652 |
| 104 | 1.517 | 1.221 | 1.434 | 1.635 | 1.306 | 1.802 | 1.064 | 1.344 | 1.221 | 1.454 | 1.355 | 1.651 |
| 105 | 1.519 | 1.222 | 1.433 | 1.639 | 1.307 | 1.801 | 1.062 | 1.343 | 1.222 | 1.454 | 1.355 | 1.650 |
| 106 | 1.521 | 1.222 | 1.431 | 1.644 | 1.308 | 1.799 | 1.060 | 1.343 | 1.222 | 1.454 | 1.356 | 1.649 |
| 107 | 1.522 | 1.222 | 1.430 | 1.648 | 1.308 | 1.797 | 1.058 | 1.342 | 1.223 | 1.454 | 1.356 | 1.648 |
| 108 | 1.523 | 1.223 | 1.429 | 1.652 | 1.309 | 1.795 | 1.055 | 1.341 | 1.224 | 1.454 | 1.356 | 1.647 |
| 109 | 1.524 | 1.223 | 1.427 | 1.656 | 1.309 | 1.794 | 1.054 | 1.340 | 1.224 | 1.453 | 1.356 | 1.645 |
| 110 | 1.525 | 1.224 | 1.426 | 1.660 | 1.309 | 1.792 | 1.052 | 1.339 | 1.225 | 1.453 | 1.356 | 1.644 |
| 111 | 1.527 | 1.225 | 1.425 | 1.663 | 1.309 | 1.789 | 1.050 | 1.338 | 1.225 | 1.453 | 1.355 | 1.643 |
| 112 | 1.528 | 1.225 | 1.424 | 1.666 | 1.310 | 1.787 | 1.048 | 1.337 | 1.226 | 1.453 | 1.355 | 1.642 |
| 113 | 1.529 | 1.226 | 1.422 | 1.668 | 1.311 | 1.786 | 1.046 | 1.335 | 1.227 | 1.453 | 1.355 | 1.640 |
| 114 | 1.531 | 1.227 | 1.421 | 1.671 | 1.312 | 1.784 | 1.045 | 1.334 | 1.227 | 1.453 | 1.355 | 1.639 |
| 115 | 1.533 | 1.228 | 1.420 | 1.673 | 1.313 | 1.782 | 1.043 | 1.333 | 1.228 | 1.453 | 1.354 | 1.638 |
| 116 | 1.535 | 1.229 | 1.419 | 1.675 | 1.314 | 1.780 | 1.042 | 1.332 | 1.228 | 1.453 | 1.354 | 1.637 |
| 117 | 1.537 | 1.230 | 1.418 | 1.678 | 1.316 | 1.779 | 1.040 | 1.331 | 1.229 | 1.453 | 1.354 | 1.635 |
| 118 | 1.539 | 1.231 | 1.416 | 1.679 | 1.317 | 1.777 | 1.039 | 1.330 | 1.229 | 1.452 | 1.354 | 1.634 |
| 119 | 1.542 | 1.232 | 1.415 | 1.681 | 1.319 | 1.776 | 1.037 | 1.329 | 1.230 | 1.452 | 1.354 | 1.633 |
| 120 | 1.544 | 1.233 | 1.414 | 1.682 | 1.320 | 1.774 | 1.036 | 1.327 | 1.230 | 1.452 | 1.354 | 1.632 |
| 121 | 1.548 | 1.234 | 1.413 | 1.683 | 1.321 | 1.773 | 1.034 | 1.326 | 1.231 | 1.451 | 1.354 | 1.630 |
| 122 | 1.551 | 1.235 | 1.412 | 1.684 | 1.323 | 1.772 | 1.033 | 1.325 | 1.232 | 1.451 | 1.354 | 1.629 |
| 123 | 1.555 | 1.237 | 1.411 | 1.685 | 1.324 | 1.770 | 1.032 | 1.324 | 1.232 | 1.451 | 1.354 | 1.627 |
| 124 | 1.559 | 1.238 | 1.410 | 1.686 | 1.325 | 1.769 | 1.030 | 1.322 | 1.233 | 1.450 | 1.354 | 1.626 |
| 125 | 1.564 | 1.239 | 1.409 | 1.686 | 1.326 | 1.767 | 1.029 | 1.321 | 1.234 | 1.450 | 1.353 | 1.625 |
| 126 | 1.569 | 1.241 | 1.408 | 1.687 | 1.328 | 1.765 | 1.028 | 1.320 | 1.235 | 1.450 | 1.353 | 1.624 |
| 127 | 1.574 | 1.242 | 1.407 | 1.689 | 1.329 | 1.764 | 1.026 | 1.318 | 1.235 | 1.450 | 1.353 | 1.623 |
| 128 | 1.580 | 1.244 | 1.406 | 1.690 | 1.331 | 1.762 | 1.025 | 1.317 | 1.236 | 1.450 | 1.353 | 1.622 |
| 129 | 1.585 | 1.245 | 1.405 | 1.692 | 1.332 | 1.761 | 1.024 | 1.316 | 1.237 | 1.449 | 1.353 | 1.621 |
| 130 | 1.590 | 1.247 | 1.404 | 1.694 | 1.334 | 1.760 | 1.022 | 1.315 | 1.238 | 1.449 | 1.353 | 1.620 |
| 131 | 1.595 | 1.248 | 1.403 | 1.696 | 1.335 | 1.759 | 1.021 | 1.314 | 1.239 | 1.448 | 1.353 | 1.618 |
| 132 | 1.600 | 1.249 | 1.402 | 1.699 | 1.337 | 1.757 | 1.019 | 1.313 | 1.240 | 1.448 | 1.353 | 1.617 |
| 133 | 1.605 | 1.251 | 1.401 | 1.701 | 1.339 | 1.756 | 1.018 | 1.313 | 1.241 | 1.448 | 1.353 | 1.615 |
| 134 | 1.610 | 1.252 | 1.400 | 1.704 | 1.341 | 1.755 | 1.017 | 1.312 | 1.242 | 1.447 | 1.353 | 1.614 |
| 135 | 1.614 | 1.254 | 1.399 | 1.707 | 1.342 | 1.754 | 1.015 | 1.312 | 1.243 | 1.447 | 1.352 | 1.612 |
| 136 | 1.619 | 1.255 | 1.398 | 1.709 | 1.344 | 1.753 | 1.014 | 1.312 | 1.244 | 1.446 | 1.352 | 1.611 |
| 137 | 1.624 | 1.256 | 1.397 | 1.712 | 1.346 | 1.751 | 1.012 | 1.312 | 1.245 | 1.446 | 1.352 | 1.609 |
| 138 | 1.628 | 1.258 | 1.396 | 1.714 | 1.348 | 1.750 | 1.011 | 1.312 | 1.246 | 1.445 | 1.352 | 1.608 |
| 139 | 1.632 | 1.259 | 1.395 | 1.716 | 1.351 | 1.749 | 1.009 | 1.312 | 1.247 | 1.445 | 1.351 | 1.607 |
| 140 | 1.635 | 1.261 | 1.394 | 1.719 | 1.353 | 1.749 | 1.008 | 1.312 | 1.248 | 1.444 | 1.351 | 1.605 |
| 141 | 1.639 | 1.262 | 1.393 | 1.721 | 1.355 | 1.748 | 1.006 | 1.312 | 1.248 | 1.444 | 1.351 | 1.603 |
| 142 | 1.642 | 1.263 | 1.391 | 1.724 | 1.358 | 1.747 | 1.005 | 1.312 | 1.249 | 1.443 | 1.350 | 1.602 |
| 143 | 1.645 | 1.264 | 1.390 | 1.726 | 1.360 | 1.747 | 1.003 | 1.312 | 1.250 | 1.443 | 1.350 | 1.601 |
| 144 | 1.648 | 1.266 | 1.389 | 1.729 | 1.363 | 1.746 | 1.002 | 1.312 | 1.251 | 1.442 | 1.350 | 1.600 |
| 145 | 1.650 | 1.267 | 1.387 | 1.732 | 1.366 | 1.745 | 1.001 | 1.312 | 1.251 | 1.442 | 1.350 | 1.599 |
| 146 | 1.653 | 1.268 | 1.386 | 1.734 | 1.368 | 1.744 | 1.000 | 1.312 | 1.252 | 1.441 | 1.350 | 1.598 |
| 147 | 1.655 | 1.269 | 1.385 | 1.737 | 1.371 | 1.743 | 0.999 | 1.311 | 1.252 | 1.440 | 1.350 | 1.597 |
| 148 | 1.657 | 1.270 | 1.383 | 1.738 | 1.373 | 1.742 | 0.997 | 1.312 | 1.253 | 1.440 | 1.349 | 1.595 |
| 149 | 1.659 | 1.271 | 1.382 | 1.739 | 1.376 | 1.741 | 0.996 | 1.312 | 1.253 | 1.439 | 1.349 | 1.594 |
| 150 | 1.660 | 1.272 | 1.380 | 1.741 | 1.378 | 1.740 | 0.995 | 1.312 | 1.254 | 1.438 | 1.349 | 1.592 |
| 151 | 1.662 | 1.273 | 1.379 | 1.742 | 1.380 | 1.739 | 0.993 | 1.312 | 1.254 | 1.437 | 1.348 | 1.591 |
| 152 | 1.664 | 1.274 | 1.378 | 1.744 | 1.382 | 1.738 | 0.992 | 1.313 | 1.254 | 1.437 | 1.348 | 1.589 |
| 153 | 1.665 | 1.275 | 1.376 | 1.745 | 1.384 | 1.736 | 0.991 | 1.313 | 1.255 | 1.436 | 1.348 | 1.588 |
| 154 | 1.666 | 1.276 | 1.375 | 1.747 | 1.386 | 1.735 | 0.989 | 1.313 | 1.255 | 1.435 | 1.347 | 1.586 |
| 155 | 1.668 | 1.277 | 1.373 | 1.749 | 1.388 | 1.734 | 0.988 | 1.314 | 1.256 | 1.434 | 1.347 | 1.585 |
| 156 | 1.669 | 1.277 | 1.372 | 1.751 | 1.390 | 1.732 | 0.987 | 1.314 | 1.256 | 1.434 | 1.346 | 1.584 |
| 157 | 1.670 | 1.278 | 1.371 | 1.753 | 1.392 | 1.731 | 0.986 | 1.314 | 1.257 | 1.433 | 1.346 | 1.582 |
| 158 | 1.671 | 1.279 | 1.369 | 1.755 | 1.394 | 1.730 | 0.985 | 1.314 | 1.257 | 1.432 | 1.346 | 1.581 |
| 159 | 1.672 | 1.280 | 1.368 | 1.756 | 1.397 | 1.728 | 0.984 | 1.314 | 1.258 | 1.432 | 1.346 | 1.579 |
| 160 | 1.673 | 1.281 | 1.367 | 1.758 | 1.399 | 1.726 | 0.982 | 1.314 | 1.258 | 1.431 | 1.345 | 1.578 |
| 161 | 1.674 | 1.282 | 1.365 | 1.759 | 1.401 | 1.725 | 0.981 | 1.314 | 1.258 | 1.431 | 1.345 | 1.577 |
| 162 | 1.675 | 1.282 | 1.364 | 1.760 | 1.403 | 1.723 | 0.980 | 1.314 | 1.258 | 1.430 | 1.345 | 1.575 |
| 163 | 1.676 | 1.282 | 1.362 | 1.760 | 1.405 | 1.722 | 0.979 | 1.314 | 1.259 | 1.430 | 1.345 | 1.574 |
| 164 | 1.677 | 1.283 | 1.361 | 1.761 | 1.407 | 1.720 | 0.977 | 1.314 | 1.259 | 1.429 | 1.345 | 1.573 |
| 165 | 1.678 | 1.283 | 1.360 | 1.762 | 1.408 | 1.718 | 0.976 | 1.314 | 1.259 | 1.428 | 1.345 | 1.572 |
| 166 | 1.679 | 1.283 | 1.358 | 1.762 | 1.410 | 1.717 | 0.974 | 1.314 | 1.259 | 1.427 | 1.345 | 1.570 |
| 167 | 1.681 | 1.284 | 1.357 | 1.763 | 1.411 | 1.715 | 0.973 | 1.314 | 1.259 | 1.426 | 1.345 | 1.569 |
| 168 | 1.683 | 1.284 | 1.355 | 1.764 | 1.413 | 1.713 | 0.971 | 1.314 | 1.259 | 1.425 | 1.345 | 1.567 |
| 169 | 1.685 | 1.284 | 1.354 | 1.765 | 1.415 | 1.712 | 0.970 | 1.314 | 1.259 | 1.423 | 1.345 | 1.566 |
| 170 | 1.688 | 1.284 | 1.353 | 1.767 | 1.416 | 1.710 | 0.968 | 1.314 | 1.259 | 1.422 | 1.345 | 1.564 |
| 171 | 1.690 | 1.284 | 1.351 | 1.768 | 1.418 | 1.708 | 0.967 | 1.313 | 1.259 | 1.420 | 1.345 | 1.563 |
| 172 | 1.692 | 1.283 | 1.350 | 1.770 | 1.420 | 1.707 | 0.965 | 1.313 | 1.259 | 1.419 | 1.345 | 1.561 |
| 173 | 1.694 | 1.283 | 1.349 | 1.771 | 1.421 | 1.705 | 0.964 | 1.313 | 1.259 | 1.417 | 1.345 | 1.560 |
| 174 | 1.697 | 1.283 | 1.347 | 1.772 | 1.422 | 1.703 | 0.963 | 1.313 | 1.259 | 1.416 | 1.345 | 1.558 |
| 175 | 1.698 | 1.283 | 1.346 | 1.774 | 1.423 | 1.701 | 0.961 | 1.313 | 1.259 | 1.415 | 1.346 | 1.557 |
| 176 | 1.700 | 1.283 | 1.344 | 1.775 | 1.425 | 1.699 | 0.960 | 1.313 | 1.259 | 1.414 | 1.346 | 1.555 |
| 177 | 1.702 | 1.284 | 1.343 | 1.776 | 1.426 | 1.697 | 0.959 | 1.313 | 1.259 | 1.413 | 1.346 | 1.554 |
| 178 | 1.704 | 1.284 | 1.341 | 1.777 | 1.427 | 1.695 | 0.958 | 1.314 | 1.260 | 1.412 | 1.346 | 1.553 |
| 179 | 1.706 | 1.284 | 1.340 | 1.777 | 1.429 | 1.693 | 0.957 | 1.314 | 1.260 | 1.411 | 1.346 | 1.552 |
| 180 | 1.708 | 1.285 | 1.338 | 1.778 | 1.430 | 1.691 | 0.956 | 1.314 | 1.260 | 1.409 | 1.346 | 1.551 |
| 181 | 1.711 | 1.285 | 1.337 | 1.779 | 1.431 | 1.688 | 0.955 | 1.314 | 1.260 | 1.408 | 1.346 | 1.550 |
| 182 | 1.712 | 1.286 | 1.335 | 1.780 | 1.433 | 1.686 | 0.954 | 1.314 | 1.260 | 1.407 | 1.346 | 1.549 |
| 183 | 1.714 | 1.287 | 1.334 | 1.781 | 1.434 | 1.684 | 0.952 | 1.314 | 1.259 | 1.405 | 1.347 | 1.548 |
| 184 | 1.716 | 1.287 | 1.333 | 1.782 | 1.435 | 1.682 | 0.951 | 1.314 | 1.259 | 1.404 | 1.347 | 1.547 |
| 185 | 1.718 | 1.288 | 1.331 | 1.782 | 1.437 | 1.680 | 0.950 | 1.315 | 1.259 | 1.402 | 1.347 | 1.546 |
| 186 | 1.720 | 1.288 | 1.330 | 1.782 | 1.438 | 1.678 | 0.949 | 1.315 | 1.259 | 1.401 | 1.347 | 1.545 |
| 187 | 1.721 | 1.289 | 1.329 | 1.782 | 1.439 | 1.676 | 0.948 | 1.315 | 1.259 | 1.399 | 1.348 | 1.544 |
| 188 | 1.724 | 1.290 | 1.327 | 1.782 | 1.440 | 1.674 | 0.948 | 1.315 | 1.258 | 1.398 | 1.348 | 1.543 |
| 189 | 1.725 | 1.290 | 1.326 | 1.781 | 1.440 | 1.672 | 0.947 | 1.315 | 1.258 | 1.396 | 1.348 | 1.542 |
| 190 | 1.727 | 1.291 | 1.325 | 1.780 | 1.441 | 1.670 | 0.946 | 1.314 | 1.257 | 1.395 | 1.348 | 1.541 |
| 191 | 1.729 | 1.291 | 1.323 | 1.779 | 1.441 | 1.668 | 0.945 | 1.314 | 1.257 | 1.393 | 1.348 | 1.540 |
| 192 | 1.731 | 1.292 | 1.322 | 1.778 | 1.442 | 1.666 | 0.944 | 1.314 | 1.256 | 1.391 | 1.348 | 1.539 |
| 193 | 1.732 | 1.292 | 1.321 | 1.777 | 1.443 | 1.664 | 0.943 | 1.314 | 1.256 | 1.390 | 1.348 | 1.538 |
| 194 | 1.734 | 1.292 | 1.319 | 1.776 | 1.444 | 1.663 | 0.942 | 1.313 | 1.255 | 1.389 | 1.348 | 1.537 |
| 195 | 1.737 | 1.293 | 1.318 | 1.775 | 1.444 | 1.661 | 0.941 | 1.313 | 1.255 | 1.387 | 1.348 | 1.536 |
| 196 | 1.739 | 1.293 | 1.317 | 1.774 | 1.445 | 1.659 | 0.941 | 1.312 | 1.254 | 1.386 | 1.348 | 1.535 |
| 197 | 1.741 | 1.293 | 1.315 | 1.773 | 1.445 | 1.657 | 0.940 | 1.311 | 1.254 | 1.385 | 1.348 | 1.534 |
| 198 | 1.742 | 1.293 | 1.314 | 1.772 | 1.446 | 1.655 | 0.939 | 1.311 | 1.253 | 1.383 | 1.348 | 1.533 |
| 199 | 1.743 | 1.294 | 1.313 | 1.771 | 1.446 | 1.653 | 0.938 | 1.310 | 1.252 | 1.382 | 1.348 | 1.531 |
| 200 | 1.745 | 1.294 | 1.312 | 1.770 | 1.447 | 1.651 | 0.937 | 1.309 | 1.252 | 1.381 | 1.348 | 1.530 |
| 201 | 1.747 | 1.294 | 1.311 | 1.769 | 1.447 | 1.650 | 0.936 | 1.308 | 1.251 | 1.379 | 1.348 | 1.529 |
| 202 | 1.749 | 1.294 | 1.309 | 1.768 | 1.448 | 1.648 | 0.936 | 1.307 | 1.250 | 1.378 | 1.348 | 1.528 |
| 203 | 1.751 | 1.294 | 1.308 | 1.767 | 1.448 | 1.646 | 0.935 | 1.306 | 1.250 | 1.377 | 1.349 | 1.526 |
| 204 | 1.752 | 1.294 | 1.307 | 1.765 | 1.448 | 1.644 | 0.934 | 1.305 | 1.249 | 1.375 | 1.349 | 1.525 |
| 205 | 1.754 | 1.294 | 1.306 | 1.764 | 1.449 | 1.642 | 0.934 | 1.305 | 1.248 | 1.374 | 1.349 | 1.524 |
| 206 | 1.756 | 1.294 | 1.305 | 1.762 | 1.449 | 1.640 | 0.933 | 1.304 | 1.247 | 1.373 | 1.349 | 1.523 |
| 207 | 1.758 | 1.294 | 1.304 | 1.761 | 1.449 | 1.639 | 0.932 | 1.303 | 1.247 | 1.372 | 1.350 | 1.521 |
| 208 | 1.760 | 1.293 | 1.303 | 1.759 | 1.449 | 1.637 | 0.932 | 1.302 | 1.246 | 1.370 | 1.350 | 1.520 |
| 209 | 1.762 | 1.293 | 1.301 | 1.758 | 1.450 | 1.635 | 0.931 | 1.302 | 1.245 | 1.369 | 1.350 | 1.519 |
| 210 | 1.764 | 1.292 | 1.300 | 1.756 | 1.450 | 1.633 | 0.930 | 1.301 | 1.244 | 1.367 | 1.351 | 1.518 |
| 211 | 1.766 | 1.292 | 1.299 | 1.754 | 1.450 | 1.631 | 0.930 | 1.300 | 1.244 | 1.366 | 1.351 | 1.517 |
| 212 | 1.768 | 1.291 | 1.298 | 1.752 | 1.451 | 1.629 | 0.929 | 1.300 | 1.243 | 1.364 | 1.351 | 1.516 |
| 213 | 1.769 | 1.290 | 1.297 | 1.751 | 1.451 | 1.627 | 0.928 | 1.299 | 1.242 | 1.363 | 1.351 | 1.514 |
| 214 | 1.771 | 1.289 | 1.295 | 1.750 | 1.451 | 1.626 | 0.928 | 1.299 | 1.241 | 1.361 | 1.352 | 1.514 |
| 215 | 1.772 | 1.289 | 1.294 | 1.748 | 1.451 | 1.624 | 0.927 | 1.298 | 1.241 | 1.360 | 1.352 | 1.513 |
| 216 | 1.774 | 1.288 | 1.293 | 1.747 | 1.451 | 1.622 | 0.927 | 1.298 | 1.240 | 1.359 | 1.352 | 1.512 |
| 217 | 1.776 | 1.287 | 1.292 | 1.746 | 1.451 | 1.620 | 0.926 | 1.298 | 1.239 | 1.357 | 1.352 | 1.511 |
| 218 | 1.777 | 1.287 | 1.291 | 1.744 | 1.451 | 1.618 | 0.925 | 1.298 | 1.239 | 1.356 | 1.353 | 1.510 |
| 219 | 1.777 | 1.286 | 1.290 | 1.743 | 1.451 | 1.616 | 0.925 | 1.297 | 1.238 | 1.355 | 1.353 | 1.509 |
| 220 | 1.778 | 1.285 | 1.289 | 1.742 | 1.451 | 1.614 | 0.924 | 1.297 | 1.237 | 1.353 | 1.353 | 1.508 |
| 221 | 1.779 | 1.285 | 1.288 | 1.741 | 1.451 | 1.612 | 0.923 | 1.297 | 1.237 | 1.352 | 1.353 | 1.507 |
| 222 | 1.781 | 1.284 | 1.287 | 1.740 | 1.451 | 1.610 | 0.923 | 1.296 | 1.236 | 1.351 | 1.353 | 1.505 |
| 223 | 1.782 | 1.284 | 1.286 | 1.739 | 1.451 | 1.608 | 0.922 | 1.296 | 1.236 | 1.349 | 1.354 | 1.504 |
| 224 | 1.784 | 1.283 | 1.285 | 1.738 | 1.451 | 1.606 | 0.922 | 1.296 | 1.235 | 1.348 | 1.354 | 1.504 |
| 225 | 1.786 | 1.282 | 1.284 | 1.738 | 1.451 | 1.604 | 0.921 | 1.295 | 1.235 | 1.347 | 1.354 | 1.503 |
| 226 | 1.787 | 1.282 | 1.283 | 1.737 | 1.451 | 1.602 | 0.920 | 1.295 | 1.234 | 1.346 | 1.355 | 1.502 |
| 227 | 1.788 | 1.281 | 1.282 | 1.737 | 1.451 | 1.600 | 0.920 | 1.295 | 1.234 | 1.344 | 1.355 | 1.501 |
| 228 | 1.790 | 1.281 | 1.282 | 1.736 | 1.451 | 1.598 | 0.919 | 1.294 | 1.233 | 1.343 | 1.355 | 1.500 |
| 229 | 1.791 | 1.280 | 1.281 | 1.735 | 1.450 | 1.596 | 0.919 | 1.294 | 1.233 | 1.342 | 1.356 | 1.500 |
| 230 | 1.793 | 1.280 | 1.280 | 1.734 | 1.450 | 1.594 | 0.918 | 1.294 | 1.232 | 1.341 | 1.356 | 1.499 |
| 231 | 1.795 | 1.279 | 1.279 | 1.733 | 1.449 | 1.592 | 0.918 | 1.294 | 1.232 | 1.339 | 1.356 | 1.498 |
| 232 | 1.797 | 1.279 | 1.279 | 1.732 | 1.449 | 1.590 | 0.917 | 1.293 | 1.231 | 1.338 | 1.356 | 1.497 |
| 233 | 1.798 | 1.278 | 1.278 | 1.731 | 1.448 | 1.588 | 0.917 | 1.293 | 1.230 | 1.337 | 1.356 | 1.497 |
| 234 | 1.800 | 1.278 | 1.277 | 1.730 | 1.448 | 1.585 | 0.916 | 1.292 | 1.230 | 1.336 | 1.356 | 1.496 |
| 235 | 1.801 | 1.278 | 1.277 | 1.728 | 1.447 | 1.583 | 0.916 | 1.292 | 1.229 | 1.335 | 1.356 | 1.495 |
| 236 | 1.802 | 1.277 | 1.276 | 1.727 | 1.447 | 1.581 | 0.915 | 1.291 | 1.228 | 1.334 | 1.356 | 1.494 |
| 237 | 1.803 | 1.277 | 1.275 | 1.726 | 1.446 | 1.579 | 0.915 | 1.291 | 1.228 | 1.333 | 1.356 | 1.494 |
| 238 | 1.803 | 1.277 | 1.275 | 1.725 | 1.446 | 1.577 | 0.914 | 1.290 | 1.227 | 1.332 | 1.356 | 1.493 |
| 239 | 1.804 | 1.277 | 1.274 | 1.723 | 1.445 | 1.575 | 0.914 | 1.290 | 1.226 | 1.331 | 1.356 | 1.492 |
| 240 | 1.803 | 1.276 | 1.274 | 1.722 | 1.444 | 1.573 | 0.914 | 1.289 | 1.226 | 1.329 | 1.356 | 1.491 |
| 241 | 1.802 | 1.276 | 1.273 | 1.721 | 1.443 | 1.571 | 0.913 | 1.289 | 1.225 | 1.328 | 1.355 | 1.490 |
| 242 | 1.801 | 1.276 | 1.272 | 1.720 | 1.443 | 1.569 | 0.913 | 1.288 | 1.225 | 1.327 | 1.355 | 1.490 |
| 243 | 1.800 | 1.276 | 1.272 | 1.718 | 1.442 | 1.567 | 0.913 | 1.287 | 1.224 | 1.326 | 1.355 | 1.489 |
| 244 | 1.799 | 1.276 | 1.271 | 1.717 | 1.441 | 1.565 | 0.912 | 1.286 | 1.224 | 1.325 | 1.355 | 1.488 |
| 245 | 1.798 | 1.276 | 1.271 | 1.716 | 1.441 | 1.564 | 0.912 | 1.286 | 1.223 | 1.324 | 1.355 | 1.487 |
| 246 | 1.797 | 1.276 | 1.270 | 1.715 | 1.440 | 1.562 | 0.912 | 1.285 | 1.223 | 1.324 | 1.355 | 1.487 |
| 247 | 1.796 | 1.276 | 1.270 | 1.714 | 1.439 | 1.560 | 0.911 | 1.284 | 1.223 | 1.323 | 1.355 | 1.486 |
| 248 | 1.794 | 1.276 | 1.269 | 1.713 | 1.439 | 1.558 | 0.911 | 1.283 | 1.222 | 1.322 | 1.355 | 1.485 |
| 249 | 1.791 | 1.276 | 1.268 | 1.712 | 1.438 | 1.556 | 0.911 | 1.282 | 1.222 | 1.321 | 1.355 | 1.485 |
| 250 | 1.791 | 1.276 | 1.268 | 1.712 | 1.438 | 1.556 | 0.911 | 1.282 | 1.222 | 1.321 | 1.355 | 1.485 |
Data for Appendix 4 - Long Memory Hypothesis Tests: Equity (Malaysia - Turkey)
| xi | Malaysia | Philippines | Russia | Singapore | Taiwan | Thailand | Israel | Kuwait | Nigeria | Saudi Arabia | South Africa | Turkey |
|---|---|---|---|---|---|---|---|---|---|---|---|---|
| 0 | 1.624 | 1.439 | 1.770 | 1.622 | 1.605 | 1.896 | 0.982 | 1.841 | 1.446 | 2.205 | 1.550 | 1.557 |
| 1 | 1.575 | 1.409 | 1.727 | 1.595 | 1.577 | 1.852 | 0.981 | 1.840 | 1.326 | 2.203 | 1.492 | 1.507 |
| 2 | 1.538 | 1.396 | 1.704 | 1.569 | 1.541 | 1.825 | 0.987 | 1.835 | 1.275 | 2.203 | 1.454 | 1.485 |
| 3 | 1.522 | 1.383 | 1.688 | 1.543 | 1.518 | 1.805 | 0.990 | 1.834 | 1.253 | 2.185 | 1.438 | 1.478 |
| 4 | 1.508 | 1.381 | 1.676 | 1.525 | 1.501 | 1.794 | 1.003 | 1.814 | 1.250 | 2.178 | 1.432 | 1.468 |
| 5 | 1.503 | 1.383 | 1.661 | 1.511 | 1.491 | 1.793 | 1.017 | 1.811 | 1.251 | 2.172 | 1.432 | 1.466 |
| 6 | 1.499 | 1.382 | 1.648 | 1.498 | 1.483 | 1.796 | 1.028 | 1.806 | 1.250 | 2.168 | 1.431 | 1.469 |
| 7 | 1.498 | 1.374 | 1.639 | 1.486 | 1.472 | 1.795 | 1.034 | 1.800 | 1.247 | 2.151 | 1.433 | 1.471 |
| 8 | 1.495 | 1.366 | 1.632 | 1.475 | 1.462 | 1.792 | 1.036 | 1.792 | 1.241 | 2.129 | 1.430 | 1.471 |
| 9 | 1.493 | 1.359 | 1.622 | 1.466 | 1.450 | 1.786 | 1.033 | 1.783 | 1.234 | 2.123 | 1.426 | 1.469 |
| 10 | 1.492 | 1.353 | 1.612 | 1.456 | 1.437 | 1.780 | 1.029 | 1.774 | 1.227 | 2.109 | 1.423 | 1.463 |
| 11 | 1.490 | 1.344 | 1.602 | 1.446 | 1.422 | 1.775 | 1.027 | 1.766 | 1.220 | 2.087 | 1.420 | 1.458 |
| 12 | 1.488 | 1.332 | 1.591 | 1.436 | 1.408 | 1.764 | 1.027 | 1.760 | 1.215 | 2.069 | 1.420 | 1.452 |
| 13 | 1.487 | 1.319 | 1.581 | 1.426 | 1.395 | 1.754 | 1.026 | 1.753 | 1.210 | 2.049 | 1.417 | 1.446 |
| 14 | 1.483 | 1.306 | 1.571 | 1.417 | 1.382 | 1.743 | 1.025 | 1.735 | 1.206 | 2.029 | 1.413 | 1.440 |
| 15 | 1.480 | 1.295 | 1.563 | 1.408 | 1.371 | 1.733 | 1.024 | 1.717 | 1.202 | 2.014 | 1.407 | 1.435 |
| 16 | 1.477 | 1.284 | 1.557 | 1.401 | 1.364 | 1.724 | 1.023 | 1.700 | 1.198 | 2.002 | 1.402 | 1.430 |
| 17 | 1.474 | 1.273 | 1.554 | 1.394 | 1.357 | 1.716 | 1.024 | 1.686 | 1.195 | 1.994 | 1.399 | 1.428 |
| 18 | 1.471 | 1.265 | 1.551 | 1.387 | 1.351 | 1.709 | 1.024 | 1.672 | 1.193 | 1.987 | 1.396 | 1.426 |
| 19 | 1.468 | 1.258 | 1.549 | 1.381 | 1.346 | 1.703 | 1.024 | 1.660 | 1.190 | 1.977 | 1.394 | 1.425 |
| 20 | 1.465 | 1.251 | 1.547 | 1.376 | 1.340 | 1.698 | 1.024 | 1.649 | 1.188 | 1.968 | 1.392 | 1.424 |
| 21 | 1.462 | 1.246 | 1.544 | 1.371 | 1.335 | 1.693 | 1.024 | 1.639 | 1.186 | 1.962 | 1.392 | 1.422 |
| 22 | 1.458 | 1.241 | 1.539 | 1.366 | 1.331 | 1.689 | 1.025 | 1.631 | 1.184 | 1.960 | 1.393 | 1.419 |
| 23 | 1.454 | 1.236 | 1.535 | 1.361 | 1.327 | 1.684 | 1.026 | 1.625 | 1.182 | 1.959 | 1.394 | 1.419 |
| 24 | 1.450 | 1.231 | 1.529 | 1.356 | 1.323 | 1.680 | 1.026 | 1.620 | 1.180 | 1.958 | 1.393 | 1.417 |
| 25 | 1.445 | 1.226 | 1.524 | 1.352 | 1.320 | 1.678 | 1.027 | 1.616 | 1.178 | 1.956 | 1.390 | 1.414 |
| 26 | 1.442 | 1.222 | 1.519 | 1.347 | 1.316 | 1.677 | 1.027 | 1.613 | 1.177 | 1.954 | 1.387 | 1.413 |
| 27 | 1.438 | 1.219 | 1.515 | 1.342 | 1.313 | 1.678 | 1.027 | 1.610 | 1.175 | 1.951 | 1.383 | 1.412 |
| 28 | 1.434 | 1.216 | 1.512 | 1.337 | 1.310 | 1.677 | 1.028 | 1.608 | 1.174 | 1.947 | 1.380 | 1.412 |
| 29 | 1.430 | 1.212 | 1.508 | 1.332 | 1.308 | 1.675 | 1.028 | 1.604 | 1.173 | 1.944 | 1.377 | 1.411 |
| 30 | 1.427 | 1.208 | 1.504 | 1.327 | 1.306 | 1.672 | 1.027 | 1.600 | 1.172 | 1.942 | 1.374 | 1.412 |
| 31 | 1.425 | 1.205 | 1.501 | 1.323 | 1.304 | 1.670 | 1.026 | 1.597 | 1.171 | 1.940 | 1.372 | 1.412 |
| 32 | 1.422 | 1.202 | 1.498 | 1.319 | 1.303 | 1.668 | 1.026 | 1.594 | 1.170 | 1.938 | 1.370 | 1.414 |
| 33 | 1.420 | 1.200 | 1.495 | 1.315 | 1.301 | 1.667 | 1.026 | 1.590 | 1.169 | 1.935 | 1.368 | 1.414 |
| 34 | 1.416 | 1.198 | 1.493 | 1.311 | 1.299 | 1.665 | 1.026 | 1.586 | 1.168 | 1.934 | 1.367 | 1.414 |
| 35 | 1.413 | 1.197 | 1.491 | 1.307 | 1.297 | 1.665 | 1.028 | 1.582 | 1.166 | 1.935 | 1.367 | 1.415 |
| 36 | 1.410 | 1.196 | 1.489 | 1.303 | 1.295 | 1.664 | 1.029 | 1.579 | 1.164 | 1.936 | 1.369 | 1.417 |
| 37 | 1.407 | 1.194 | 1.486 | 1.299 | 1.294 | 1.664 | 1.030 | 1.575 | 1.163 | 1.937 | 1.371 | 1.418 |
| 38 | 1.404 | 1.192 | 1.484 | 1.295 | 1.292 | 1.664 | 1.032 | 1.572 | 1.162 | 1.938 | 1.373 | 1.420 |
| 39 | 1.401 | 1.190 | 1.483 | 1.291 | 1.291 | 1.664 | 1.034 | 1.569 | 1.160 | 1.936 | 1.374 | 1.423 |
| 40 | 1.399 | 1.188 | 1.482 | 1.288 | 1.289 | 1.665 | 1.035 | 1.566 | 1.158 | 1.933 | 1.375 | 1.424 |
| 41 | 1.396 | 1.186 | 1.482 | 1.284 | 1.287 | 1.666 | 1.036 | 1.564 | 1.156 | 1.929 | 1.376 | 1.426 |
| 42 | 1.394 | 1.184 | 1.481 | 1.281 | 1.286 | 1.666 | 1.037 | 1.561 | 1.153 | 1.926 | 1.376 | 1.427 |
| 43 | 1.391 | 1.182 | 1.479 | 1.278 | 1.285 | 1.666 | 1.038 | 1.559 | 1.151 | 1.924 | 1.377 | 1.429 |
| 44 | 1.388 | 1.181 | 1.477 | 1.275 | 1.283 | 1.667 | 1.040 | 1.556 | 1.149 | 1.921 | 1.376 | 1.429 |
| 45 | 1.385 | 1.179 | 1.476 | 1.272 | 1.281 | 1.667 | 1.041 | 1.552 | 1.147 | 1.918 | 1.376 | 1.429 |
| 46 | 1.382 | 1.178 | 1.475 | 1.270 | 1.279 | 1.668 | 1.043 | 1.549 | 1.145 | 1.916 | 1.376 | 1.429 |
| 47 | 1.379 | 1.177 | 1.475 | 1.267 | 1.278 | 1.670 | 1.044 | 1.546 | 1.142 | 1.913 | 1.376 | 1.429 |
| 48 | 1.376 | 1.176 | 1.474 | 1.265 | 1.276 | 1.671 | 1.046 | 1.543 | 1.140 | 1.909 | 1.376 | 1.430 |
| 49 | 1.373 | 1.176 | 1.473 | 1.262 | 1.275 | 1.672 | 1.048 | 1.539 | 1.138 | 1.904 | 1.377 | 1.431 |
| 50 | 1.370 | 1.175 | 1.471 | 1.260 | 1.274 | 1.672 | 1.051 | 1.535 | 1.136 | 1.899 | 1.377 | 1.432 |
| 51 | 1.367 | 1.174 | 1.469 | 1.258 | 1.274 | 1.672 | 1.053 | 1.531 | 1.135 | 1.894 | 1.377 | 1.434 |
| 52 | 1.365 | 1.173 | 1.468 | 1.255 | 1.273 | 1.672 | 1.055 | 1.528 | 1.133 | 1.889 | 1.377 | 1.435 |
| 53 | 1.362 | 1.172 | 1.467 | 1.253 | 1.272 | 1.672 | 1.057 | 1.524 | 1.132 | 1.883 | 1.377 | 1.436 |
| 54 | 1.360 | 1.171 | 1.466 | 1.251 | 1.271 | 1.671 | 1.058 | 1.521 | 1.131 | 1.877 | 1.377 | 1.438 |
| 55 | 1.358 | 1.170 | 1.465 | 1.249 | 1.270 | 1.671 | 1.060 | 1.518 | 1.129 | 1.871 | 1.376 | 1.438 |
| 56 | 1.356 | 1.169 | 1.463 | 1.247 | 1.269 | 1.672 | 1.061 | 1.515 | 1.128 | 1.866 | 1.375 | 1.439 |
| 57 | 1.354 | 1.169 | 1.462 | 1.246 | 1.268 | 1.672 | 1.063 | 1.513 | 1.127 | 1.861 | 1.374 | 1.440 |
| 58 | 1.352 | 1.169 | 1.461 | 1.244 | 1.266 | 1.673 | 1.064 | 1.511 | 1.125 | 1.856 | 1.373 | 1.441 |
| 59 | 1.350 | 1.168 | 1.460 | 1.243 | 1.265 | 1.674 | 1.066 | 1.509 | 1.125 | 1.851 | 1.372 | 1.441 |
| 60 | 1.348 | 1.168 | 1.458 | 1.242 | 1.264 | 1.674 | 1.067 | 1.506 | 1.124 | 1.847 | 1.372 | 1.442 |
| 61 | 1.346 | 1.167 | 1.457 | 1.240 | 1.263 | 1.675 | 1.067 | 1.504 | 1.124 | 1.842 | 1.372 | 1.442 |
| 62 | 1.345 | 1.167 | 1.456 | 1.239 | 1.261 | 1.675 | 1.068 | 1.502 | 1.123 | 1.837 | 1.373 | 1.442 |
| 63 | 1.343 | 1.167 | 1.454 | 1.238 | 1.260 | 1.675 | 1.068 | 1.500 | 1.123 | 1.833 | 1.374 | 1.443 |
| 64 | 1.342 | 1.166 | 1.452 | 1.237 | 1.259 | 1.675 | 1.069 | 1.498 | 1.123 | 1.828 | 1.374 | 1.444 |
| 65 | 1.341 | 1.166 | 1.451 | 1.236 | 1.258 | 1.674 | 1.070 | 1.497 | 1.123 | 1.824 | 1.374 | 1.444 |
| 66 | 1.340 | 1.165 | 1.449 | 1.235 | 1.257 | 1.673 | 1.071 | 1.495 | 1.123 | 1.819 | 1.374 | 1.444 |
| 67 | 1.339 | 1.165 | 1.448 | 1.234 | 1.256 | 1.672 | 1.072 | 1.494 | 1.122 | 1.815 | 1.373 | 1.443 |
| 68 | 1.338 | 1.164 | 1.446 | 1.233 | 1.255 | 1.672 | 1.072 | 1.492 | 1.122 | 1.810 | 1.372 | 1.443 |
| 69 | 1.338 | 1.164 | 1.445 | 1.232 | 1.254 | 1.671 | 1.072 | 1.489 | 1.121 | 1.806 | 1.372 | 1.442 |
| 70 | 1.338 | 1.164 | 1.444 | 1.231 | 1.253 | 1.670 | 1.072 | 1.487 | 1.121 | 1.802 | 1.371 | 1.441 |
| 71 | 1.337 | 1.163 | 1.444 | 1.231 | 1.252 | 1.669 | 1.072 | 1.485 | 1.121 | 1.798 | 1.369 | 1.441 |
| 72 | 1.337 | 1.163 | 1.443 | 1.230 | 1.251 | 1.668 | 1.071 | 1.484 | 1.120 | 1.795 | 1.368 | 1.441 |
| 73 | 1.336 | 1.163 | 1.442 | 1.230 | 1.250 | 1.667 | 1.071 | 1.482 | 1.120 | 1.791 | 1.367 | 1.441 |
| 74 | 1.336 | 1.163 | 1.441 | 1.230 | 1.250 | 1.667 | 1.071 | 1.480 | 1.120 | 1.789 | 1.367 | 1.441 |
| 75 | 1.335 | 1.163 | 1.441 | 1.229 | 1.249 | 1.667 | 1.071 | 1.478 | 1.119 | 1.787 | 1.366 | 1.441 |
| 76 | 1.335 | 1.163 | 1.441 | 1.229 | 1.248 | 1.668 | 1.072 | 1.476 | 1.119 | 1.785 | 1.366 | 1.441 |
| 77 | 1.334 | 1.163 | 1.441 | 1.229 | 1.247 | 1.668 | 1.072 | 1.475 | 1.119 | 1.783 | 1.366 | 1.441 |
| 78 | 1.333 | 1.162 | 1.441 | 1.229 | 1.246 | 1.668 | 1.073 | 1.473 | 1.119 | 1.781 | 1.366 | 1.441 |
| 79 | 1.332 | 1.162 | 1.440 | 1.229 | 1.245 | 1.667 | 1.074 | 1.472 | 1.119 | 1.778 | 1.366 | 1.441 |
| 80 | 1.332 | 1.161 | 1.439 | 1.228 | 1.244 | 1.667 | 1.075 | 1.471 | 1.118 | 1.776 | 1.366 | 1.440 |
| 81 | 1.331 | 1.161 | 1.438 | 1.228 | 1.243 | 1.667 | 1.076 | 1.470 | 1.118 | 1.773 | 1.367 | 1.439 |
| 82 | 1.330 | 1.161 | 1.437 | 1.228 | 1.242 | 1.667 | 1.077 | 1.469 | 1.117 | 1.770 | 1.367 | 1.439 |
| 83 | 1.329 | 1.160 | 1.436 | 1.228 | 1.240 | 1.668 | 1.079 | 1.468 | 1.117 | 1.767 | 1.367 | 1.439 |
| 84 | 1.329 | 1.160 | 1.435 | 1.227 | 1.239 | 1.668 | 1.081 | 1.467 | 1.116 | 1.765 | 1.366 | 1.439 |
| 85 | 1.329 | 1.160 | 1.434 | 1.227 | 1.239 | 1.669 | 1.082 | 1.466 | 1.115 | 1.763 | 1.367 | 1.439 |
| 86 | 1.328 | 1.160 | 1.432 | 1.227 | 1.238 | 1.670 | 1.084 | 1.465 | 1.114 | 1.760 | 1.367 | 1.439 |
| 87 | 1.328 | 1.160 | 1.430 | 1.227 | 1.237 | 1.671 | 1.085 | 1.464 | 1.113 | 1.758 | 1.368 | 1.439 |
| 88 | 1.328 | 1.161 | 1.429 | 1.227 | 1.237 | 1.673 | 1.087 | 1.463 | 1.112 | 1.756 | 1.368 | 1.439 |
| 89 | 1.328 | 1.161 | 1.427 | 1.227 | 1.236 | 1.674 | 1.088 | 1.462 | 1.111 | 1.754 | 1.369 | 1.438 |
| 90 | 1.328 | 1.161 | 1.426 | 1.227 | 1.236 | 1.675 | 1.091 | 1.461 | 1.110 | 1.751 | 1.369 | 1.438 |
| 91 | 1.328 | 1.161 | 1.424 | 1.227 | 1.235 | 1.676 | 1.093 | 1.459 | 1.109 | 1.748 | 1.370 | 1.438 |
| 92 | 1.328 | 1.162 | 1.422 | 1.227 | 1.234 | 1.678 | 1.096 | 1.458 | 1.109 | 1.745 | 1.371 | 1.439 |
| 93 | 1.328 | 1.162 | 1.420 | 1.227 | 1.234 | 1.679 | 1.099 | 1.458 | 1.108 | 1.743 | 1.373 | 1.439 |
| 94 | 1.327 | 1.163 | 1.418 | 1.227 | 1.233 | 1.681 | 1.102 | 1.457 | 1.107 | 1.739 | 1.374 | 1.440 |
| 95 | 1.327 | 1.163 | 1.416 | 1.227 | 1.232 | 1.683 | 1.104 | 1.456 | 1.107 | 1.736 | 1.376 | 1.441 |
| 96 | 1.326 | 1.164 | 1.414 | 1.227 | 1.232 | 1.686 | 1.107 | 1.455 | 1.107 | 1.733 | 1.379 | 1.442 |
| 97 | 1.326 | 1.164 | 1.411 | 1.227 | 1.231 | 1.688 | 1.109 | 1.454 | 1.106 | 1.730 | 1.381 | 1.442 |
| 98 | 1.325 | 1.165 | 1.409 | 1.227 | 1.231 | 1.690 | 1.112 | 1.453 | 1.106 | 1.727 | 1.383 | 1.443 |
| 99 | 1.325 | 1.165 | 1.407 | 1.227 | 1.230 | 1.692 | 1.114 | 1.451 | 1.106 | 1.723 | 1.386 | 1.444 |
| 100 | 1.325 | 1.166 | 1.405 | 1.227 | 1.230 | 1.694 | 1.116 | 1.450 | 1.105 | 1.719 | 1.389 | 1.444 |
| 101 | 1.324 | 1.167 | 1.403 | 1.227 | 1.229 | 1.697 | 1.118 | 1.449 | 1.105 | 1.716 | 1.392 | 1.445 |
| 102 | 1.324 | 1.168 | 1.401 | 1.227 | 1.229 | 1.699 | 1.121 | 1.448 | 1.105 | 1.713 | 1.394 | 1.445 |
| 103 | 1.324 | 1.169 | 1.400 | 1.227 | 1.228 | 1.702 | 1.123 | 1.446 | 1.104 | 1.710 | 1.397 | 1.445 |
| 104 | 1.324 | 1.169 | 1.398 | 1.227 | 1.228 | 1.705 | 1.125 | 1.445 | 1.104 | 1.706 | 1.401 | 1.445 |
| 105 | 1.324 | 1.170 | 1.397 | 1.227 | 1.227 | 1.708 | 1.126 | 1.443 | 1.104 | 1.703 | 1.404 | 1.446 |
| 106 | 1.324 | 1.171 | 1.396 | 1.227 | 1.227 | 1.711 | 1.129 | 1.442 | 1.104 | 1.699 | 1.407 | 1.446 |
| 107 | 1.324 | 1.172 | 1.395 | 1.227 | 1.227 | 1.715 | 1.130 | 1.441 | 1.104 | 1.696 | 1.410 | 1.446 |
| 108 | 1.324 | 1.173 | 1.394 | 1.227 | 1.227 | 1.718 | 1.132 | 1.440 | 1.104 | 1.693 | 1.413 | 1.447 |
| 109 | 1.324 | 1.174 | 1.392 | 1.228 | 1.226 | 1.722 | 1.134 | 1.438 | 1.104 | 1.690 | 1.416 | 1.448 |
| 110 | 1.324 | 1.174 | 1.391 | 1.227 | 1.226 | 1.725 | 1.135 | 1.437 | 1.104 | 1.687 | 1.419 | 1.449 |
| 111 | 1.324 | 1.175 | 1.390 | 1.227 | 1.226 | 1.728 | 1.137 | 1.436 | 1.104 | 1.684 | 1.422 | 1.450 |
| 112 | 1.324 | 1.176 | 1.389 | 1.227 | 1.225 | 1.731 | 1.138 | 1.435 | 1.104 | 1.681 | 1.425 | 1.451 |
| 113 | 1.324 | 1.176 | 1.387 | 1.227 | 1.225 | 1.734 | 1.139 | 1.433 | 1.103 | 1.678 | 1.428 | 1.452 |
| 114 | 1.324 | 1.177 | 1.386 | 1.227 | 1.225 | 1.736 | 1.140 | 1.432 | 1.103 | 1.675 | 1.430 | 1.453 |
| 115 | 1.324 | 1.177 | 1.385 | 1.227 | 1.224 | 1.739 | 1.141 | 1.431 | 1.102 | 1.672 | 1.433 | 1.455 |
| 116 | 1.324 | 1.178 | 1.383 | 1.227 | 1.224 | 1.741 | 1.142 | 1.430 | 1.101 | 1.670 | 1.436 | 1.457 |
| 117 | 1.324 | 1.178 | 1.382 | 1.226 | 1.224 | 1.744 | 1.144 | 1.429 | 1.101 | 1.667 | 1.439 | 1.458 |
| 118 | 1.324 | 1.179 | 1.381 | 1.226 | 1.224 | 1.747 | 1.145 | 1.427 | 1.100 | 1.665 | 1.442 | 1.460 |
| 119 | 1.323 | 1.180 | 1.379 | 1.226 | 1.224 | 1.749 | 1.147 | 1.426 | 1.100 | 1.662 | 1.445 | 1.462 |
| 120 | 1.323 | 1.180 | 1.378 | 1.226 | 1.223 | 1.752 | 1.149 | 1.426 | 1.099 | 1.660 | 1.447 | 1.463 |
| 121 | 1.323 | 1.181 | 1.378 | 1.226 | 1.223 | 1.754 | 1.150 | 1.425 | 1.098 | 1.657 | 1.450 | 1.464 |
| 122 | 1.323 | 1.182 | 1.377 | 1.226 | 1.223 | 1.756 | 1.152 | 1.424 | 1.097 | 1.655 | 1.453 | 1.466 |
| 123 | 1.322 | 1.182 | 1.376 | 1.226 | 1.223 | 1.759 | 1.153 | 1.423 | 1.096 | 1.652 | 1.456 | 1.467 |
| 124 | 1.322 | 1.183 | 1.375 | 1.226 | 1.223 | 1.761 | 1.155 | 1.423 | 1.095 | 1.650 | 1.458 | 1.469 |
| 125 | 1.322 | 1.183 | 1.374 | 1.226 | 1.222 | 1.763 | 1.157 | 1.423 | 1.094 | 1.648 | 1.460 | 1.470 |
| 126 | 1.322 | 1.184 | 1.374 | 1.226 | 1.222 | 1.766 | 1.159 | 1.423 | 1.093 | 1.645 | 1.462 | 1.472 |
| 127 | 1.322 | 1.185 | 1.373 | 1.226 | 1.222 | 1.768 | 1.160 | 1.423 | 1.093 | 1.643 | 1.464 | 1.474 |
| 128 | 1.322 | 1.185 | 1.373 | 1.226 | 1.222 | 1.771 | 1.162 | 1.422 | 1.092 | 1.641 | 1.465 | 1.475 |
| 129 | 1.322 | 1.186 | 1.372 | 1.226 | 1.222 | 1.773 | 1.163 | 1.422 | 1.090 | 1.638 | 1.467 | 1.477 |
| 130 | 1.321 | 1.186 | 1.371 | 1.226 | 1.222 | 1.776 | 1.164 | 1.421 | 1.089 | 1.636 | 1.469 | 1.478 |
| 131 | 1.321 | 1.187 | 1.371 | 1.226 | 1.222 | 1.778 | 1.164 | 1.421 | 1.088 | 1.634 | 1.470 | 1.480 |
| 132 | 1.321 | 1.187 | 1.370 | 1.226 | 1.222 | 1.781 | 1.165 | 1.420 | 1.086 | 1.631 | 1.472 | 1.481 |
| 133 | 1.321 | 1.188 | 1.370 | 1.226 | 1.221 | 1.784 | 1.165 | 1.420 | 1.085 | 1.629 | 1.473 | 1.483 |
| 134 | 1.321 | 1.188 | 1.370 | 1.226 | 1.221 | 1.787 | 1.166 | 1.420 | 1.084 | 1.626 | 1.475 | 1.485 |
| 135 | 1.321 | 1.189 | 1.370 | 1.226 | 1.221 | 1.790 | 1.168 | 1.419 | 1.083 | 1.624 | 1.477 | 1.486 |
| 136 | 1.321 | 1.189 | 1.370 | 1.226 | 1.221 | 1.793 | 1.169 | 1.419 | 1.082 | 1.622 | 1.478 | 1.488 |
| 137 | 1.322 | 1.189 | 1.370 | 1.226 | 1.222 | 1.796 | 1.170 | 1.419 | 1.081 | 1.619 | 1.480 | 1.489 |
| 138 | 1.322 | 1.190 | 1.369 | 1.226 | 1.222 | 1.798 | 1.172 | 1.419 | 1.080 | 1.617 | 1.482 | 1.491 |
| 139 | 1.322 | 1.190 | 1.369 | 1.227 | 1.222 | 1.801 | 1.173 | 1.418 | 1.079 | 1.615 | 1.484 | 1.492 |
| 140 | 1.322 | 1.191 | 1.369 | 1.227 | 1.222 | 1.803 | 1.174 | 1.418 | 1.078 | 1.612 | 1.486 | 1.494 |
| 141 | 1.322 | 1.191 | 1.368 | 1.227 | 1.222 | 1.806 | 1.175 | 1.418 | 1.077 | 1.610 | 1.487 | 1.496 |
| 142 | 1.322 | 1.192 | 1.368 | 1.227 | 1.222 | 1.808 | 1.176 | 1.418 | 1.076 | 1.608 | 1.489 | 1.498 |
| 143 | 1.322 | 1.193 | 1.367 | 1.228 | 1.222 | 1.809 | 1.177 | 1.418 | 1.075 | 1.605 | 1.490 | 1.499 |
| 144 | 1.322 | 1.193 | 1.367 | 1.228 | 1.222 | 1.811 | 1.178 | 1.418 | 1.074 | 1.603 | 1.492 | 1.501 |
| 145 | 1.322 | 1.194 | 1.366 | 1.228 | 1.222 | 1.813 | 1.180 | 1.418 | 1.073 | 1.601 | 1.495 | 1.502 |
| 146 | 1.322 | 1.194 | 1.366 | 1.228 | 1.222 | 1.815 | 1.181 | 1.418 | 1.073 | 1.599 | 1.497 | 1.503 |
| 147 | 1.322 | 1.195 | 1.366 | 1.229 | 1.222 | 1.817 | 1.183 | 1.418 | 1.072 | 1.597 | 1.499 | 1.505 |
| 148 | 1.322 | 1.195 | 1.366 | 1.229 | 1.222 | 1.819 | 1.184 | 1.418 | 1.071 | 1.594 | 1.502 | 1.506 |
| 149 | 1.322 | 1.196 | 1.366 | 1.229 | 1.222 | 1.821 | 1.186 | 1.418 | 1.071 | 1.592 | 1.504 | 1.508 |
| 150 | 1.322 | 1.196 | 1.365 | 1.229 | 1.222 | 1.822 | 1.187 | 1.419 | 1.070 | 1.590 | 1.507 | 1.509 |
| 151 | 1.321 | 1.197 | 1.365 | 1.230 | 1.222 | 1.824 | 1.189 | 1.419 | 1.070 | 1.588 | 1.509 | 1.510 |
| 152 | 1.321 | 1.197 | 1.365 | 1.230 | 1.222 | 1.825 | 1.191 | 1.420 | 1.069 | 1.586 | 1.511 | 1.511 |
| 153 | 1.320 | 1.198 | 1.364 | 1.230 | 1.222 | 1.826 | 1.194 | 1.420 | 1.069 | 1.584 | 1.513 | 1.512 |
| 154 | 1.320 | 1.199 | 1.364 | 1.231 | 1.222 | 1.827 | 1.196 | 1.421 | 1.068 | 1.582 | 1.515 | 1.513 |
| 155 | 1.320 | 1.199 | 1.364 | 1.231 | 1.222 | 1.829 | 1.198 | 1.421 | 1.067 | 1.580 | 1.516 | 1.513 |
| 156 | 1.319 | 1.200 | 1.363 | 1.231 | 1.222 | 1.830 | 1.201 | 1.422 | 1.066 | 1.578 | 1.518 | 1.514 |
| 157 | 1.319 | 1.201 | 1.363 | 1.231 | 1.222 | 1.832 | 1.203 | 1.422 | 1.065 | 1.576 | 1.520 | 1.515 |
| 158 | 1.318 | 1.202 | 1.362 | 1.231 | 1.222 | 1.833 | 1.205 | 1.423 | 1.065 | 1.575 | 1.522 | 1.515 |
| 159 | 1.318 | 1.203 | 1.361 | 1.232 | 1.222 | 1.834 | 1.207 | 1.423 | 1.064 | 1.573 | 1.524 | 1.516 |
| 160 | 1.318 | 1.204 | 1.361 | 1.232 | 1.222 | 1.835 | 1.210 | 1.423 | 1.063 | 1.571 | 1.526 | 1.517 |
| 161 | 1.317 | 1.205 | 1.360 | 1.232 | 1.222 | 1.835 | 1.211 | 1.423 | 1.062 | 1.569 | 1.528 | 1.517 |
| 162 | 1.317 | 1.205 | 1.359 | 1.232 | 1.223 | 1.836 | 1.213 | 1.423 | 1.061 | 1.567 | 1.530 | 1.518 |
| 163 | 1.316 | 1.206 | 1.359 | 1.232 | 1.223 | 1.837 | 1.215 | 1.423 | 1.060 | 1.566 | 1.532 | 1.518 |
| 164 | 1.316 | 1.207 | 1.358 | 1.233 | 1.223 | 1.837 | 1.216 | 1.423 | 1.059 | 1.564 | 1.533 | 1.519 |
| 165 | 1.315 | 1.208 | 1.357 | 1.233 | 1.223 | 1.837 | 1.218 | 1.423 | 1.058 | 1.562 | 1.535 | 1.519 |
| 166 | 1.314 | 1.209 | 1.357 | 1.233 | 1.223 | 1.837 | 1.220 | 1.423 | 1.058 | 1.560 | 1.536 | 1.519 |
| 167 | 1.313 | 1.210 | 1.356 | 1.233 | 1.224 | 1.838 | 1.221 | 1.423 | 1.057 | 1.558 | 1.537 | 1.519 |
| 168 | 1.312 | 1.210 | 1.355 | 1.233 | 1.224 | 1.838 | 1.223 | 1.423 | 1.056 | 1.556 | 1.539 | 1.519 |
| 169 | 1.311 | 1.211 | 1.355 | 1.233 | 1.224 | 1.838 | 1.224 | 1.423 | 1.055 | 1.554 | 1.539 | 1.520 |
| 170 | 1.310 | 1.212 | 1.354 | 1.233 | 1.225 | 1.839 | 1.224 | 1.424 | 1.054 | 1.552 | 1.540 | 1.520 |
| 171 | 1.310 | 1.213 | 1.353 | 1.233 | 1.225 | 1.839 | 1.225 | 1.424 | 1.053 | 1.550 | 1.542 | 1.520 |
| 172 | 1.309 | 1.214 | 1.352 | 1.233 | 1.226 | 1.839 | 1.225 | 1.425 | 1.053 | 1.548 | 1.542 | 1.520 |
| 173 | 1.308 | 1.215 | 1.351 | 1.233 | 1.226 | 1.839 | 1.226 | 1.425 | 1.052 | 1.546 | 1.543 | 1.520 |
| 174 | 1.308 | 1.215 | 1.350 | 1.233 | 1.227 | 1.839 | 1.226 | 1.425 | 1.051 | 1.544 | 1.544 | 1.521 |
| 175 | 1.307 | 1.216 | 1.349 | 1.233 | 1.227 | 1.839 | 1.227 | 1.425 | 1.051 | 1.542 | 1.546 | 1.521 |
| 176 | 1.306 | 1.217 | 1.348 | 1.233 | 1.228 | 1.839 | 1.227 | 1.425 | 1.050 | 1.540 | 1.547 | 1.521 |
| 177 | 1.306 | 1.217 | 1.347 | 1.234 | 1.228 | 1.839 | 1.227 | 1.425 | 1.049 | 1.538 | 1.548 | 1.522 |
| 178 | 1.305 | 1.218 | 1.346 | 1.234 | 1.229 | 1.839 | 1.228 | 1.426 | 1.049 | 1.536 | 1.549 | 1.522 |
| 179 | 1.305 | 1.219 | 1.345 | 1.234 | 1.229 | 1.839 | 1.228 | 1.426 | 1.048 | 1.534 | 1.550 | 1.523 |
| 180 | 1.304 | 1.219 | 1.344 | 1.234 | 1.229 | 1.839 | 1.228 | 1.426 | 1.047 | 1.532 | 1.552 | 1.523 |
| 181 | 1.304 | 1.220 | 1.343 | 1.235 | 1.230 | 1.838 | 1.229 | 1.426 | 1.047 | 1.530 | 1.553 | 1.524 |
| 182 | 1.303 | 1.220 | 1.343 | 1.235 | 1.230 | 1.838 | 1.229 | 1.426 | 1.046 | 1.528 | 1.555 | 1.525 |
| 183 | 1.302 | 1.220 | 1.342 | 1.235 | 1.231 | 1.838 | 1.229 | 1.426 | 1.046 | 1.525 | 1.557 | 1.525 |
| 184 | 1.302 | 1.221 | 1.341 | 1.235 | 1.231 | 1.837 | 1.229 | 1.427 | 1.045 | 1.523 | 1.558 | 1.526 |
| 185 | 1.301 | 1.221 | 1.340 | 1.236 | 1.231 | 1.837 | 1.229 | 1.427 | 1.045 | 1.521 | 1.559 | 1.526 |
| 186 | 1.300 | 1.222 | 1.339 | 1.236 | 1.232 | 1.837 | 1.228 | 1.427 | 1.045 | 1.519 | 1.560 | 1.527 |
| 187 | 1.299 | 1.222 | 1.339 | 1.236 | 1.232 | 1.836 | 1.228 | 1.428 | 1.044 | 1.517 | 1.561 | 1.527 |
| 188 | 1.299 | 1.222 | 1.338 | 1.237 | 1.233 | 1.836 | 1.229 | 1.428 | 1.044 | 1.515 | 1.562 | 1.528 |
| 189 | 1.298 | 1.223 | 1.338 | 1.237 | 1.233 | 1.836 | 1.229 | 1.429 | 1.043 | 1.513 | 1.563 | 1.528 |
| 190 | 1.298 | 1.223 | 1.337 | 1.237 | 1.233 | 1.836 | 1.229 | 1.429 | 1.043 | 1.511 | 1.564 | 1.528 |
| 191 | 1.297 | 1.224 | 1.337 | 1.237 | 1.234 | 1.835 | 1.229 | 1.429 | 1.043 | 1.509 | 1.565 | 1.528 |
| 192 | 1.296 | 1.224 | 1.336 | 1.238 | 1.234 | 1.835 | 1.229 | 1.429 | 1.042 | 1.507 | 1.565 | 1.529 |
| 193 | 1.296 | 1.224 | 1.336 | 1.238 | 1.234 | 1.834 | 1.229 | 1.430 | 1.042 | 1.505 | 1.566 | 1.529 |
| 194 | 1.295 | 1.225 | 1.336 | 1.238 | 1.235 | 1.833 | 1.229 | 1.430 | 1.041 | 1.503 | 1.565 | 1.529 |
| 195 | 1.294 | 1.225 | 1.335 | 1.238 | 1.235 | 1.832 | 1.230 | 1.430 | 1.041 | 1.501 | 1.565 | 1.530 |
| 196 | 1.294 | 1.226 | 1.335 | 1.239 | 1.235 | 1.832 | 1.230 | 1.430 | 1.040 | 1.499 | 1.565 | 1.530 |
| 197 | 1.293 | 1.226 | 1.335 | 1.239 | 1.236 | 1.831 | 1.230 | 1.430 | 1.040 | 1.497 | 1.565 | 1.531 |
| 198 | 1.293 | 1.226 | 1.335 | 1.239 | 1.236 | 1.831 | 1.230 | 1.430 | 1.039 | 1.495 | 1.564 | 1.531 |
| 199 | 1.292 | 1.227 | 1.335 | 1.239 | 1.236 | 1.830 | 1.230 | 1.431 | 1.039 | 1.493 | 1.564 | 1.532 |
| 200 | 1.291 | 1.227 | 1.334 | 1.240 | 1.236 | 1.830 | 1.230 | 1.431 | 1.038 | 1.491 | 1.564 | 1.532 |
| 201 | 1.291 | 1.228 | 1.334 | 1.240 | 1.236 | 1.829 | 1.230 | 1.432 | 1.038 | 1.490 | 1.564 | 1.533 |
| 202 | 1.290 | 1.228 | 1.334 | 1.240 | 1.236 | 1.829 | 1.230 | 1.433 | 1.037 | 1.488 | 1.564 | 1.533 |
| 203 | 1.289 | 1.229 | 1.334 | 1.241 | 1.237 | 1.828 | 1.230 | 1.434 | 1.037 | 1.486 | 1.564 | 1.534 |
| 204 | 1.289 | 1.229 | 1.334 | 1.241 | 1.237 | 1.828 | 1.231 | 1.434 | 1.037 | 1.484 | 1.563 | 1.534 |
| 205 | 1.288 | 1.230 | 1.333 | 1.241 | 1.237 | 1.827 | 1.232 | 1.435 | 1.036 | 1.482 | 1.563 | 1.535 |
| 206 | 1.288 | 1.230 | 1.333 | 1.242 | 1.237 | 1.826 | 1.232 | 1.435 | 1.036 | 1.481 | 1.562 | 1.535 |
| 207 | 1.288 | 1.230 | 1.332 | 1.242 | 1.237 | 1.825 | 1.233 | 1.435 | 1.035 | 1.479 | 1.562 | 1.535 |
| 208 | 1.287 | 1.230 | 1.332 | 1.242 | 1.237 | 1.825 | 1.234 | 1.436 | 1.035 | 1.477 | 1.561 | 1.535 |
| 209 | 1.287 | 1.231 | 1.332 | 1.243 | 1.237 | 1.823 | 1.234 | 1.436 | 1.034 | 1.476 | 1.561 | 1.535 |
| 210 | 1.286 | 1.231 | 1.331 | 1.243 | 1.237 | 1.822 | 1.235 | 1.436 | 1.034 | 1.474 | 1.560 | 1.535 |
| 211 | 1.285 | 1.231 | 1.331 | 1.243 | 1.237 | 1.821 | 1.235 | 1.436 | 1.034 | 1.473 | 1.560 | 1.534 |
| 212 | 1.285 | 1.232 | 1.330 | 1.244 | 1.237 | 1.820 | 1.235 | 1.436 | 1.033 | 1.471 | 1.560 | 1.534 |
| 213 | 1.284 | 1.232 | 1.330 | 1.244 | 1.237 | 1.819 | 1.236 | 1.436 | 1.032 | 1.470 | 1.560 | 1.534 |
| 214 | 1.284 | 1.232 | 1.330 | 1.244 | 1.237 | 1.817 | 1.237 | 1.436 | 1.032 | 1.469 | 1.560 | 1.534 |
| 215 | 1.283 | 1.233 | 1.330 | 1.245 | 1.237 | 1.816 | 1.237 | 1.437 | 1.031 | 1.467 | 1.559 | 1.534 |
| 216 | 1.283 | 1.233 | 1.330 | 1.245 | 1.237 | 1.815 | 1.238 | 1.437 | 1.030 | 1.466 | 1.559 | 1.533 |
| 217 | 1.282 | 1.234 | 1.330 | 1.245 | 1.237 | 1.814 | 1.239 | 1.437 | 1.030 | 1.464 | 1.558 | 1.533 |
| 218 | 1.282 | 1.234 | 1.329 | 1.246 | 1.236 | 1.813 | 1.240 | 1.437 | 1.029 | 1.463 | 1.557 | 1.533 |
| 219 | 1.281 | 1.235 | 1.329 | 1.246 | 1.236 | 1.811 | 1.241 | 1.437 | 1.029 | 1.462 | 1.557 | 1.533 |
| 220 | 1.281 | 1.235 | 1.329 | 1.246 | 1.236 | 1.810 | 1.241 | 1.437 | 1.028 | 1.460 | 1.556 | 1.532 |
| 221 | 1.280 | 1.235 | 1.328 | 1.246 | 1.236 | 1.809 | 1.242 | 1.437 | 1.027 | 1.459 | 1.556 | 1.531 |
| 222 | 1.280 | 1.236 | 1.328 | 1.247 | 1.235 | 1.808 | 1.243 | 1.438 | 1.027 | 1.458 | 1.555 | 1.531 |
| 223 | 1.279 | 1.236 | 1.328 | 1.247 | 1.235 | 1.806 | 1.244 | 1.438 | 1.026 | 1.457 | 1.555 | 1.530 |
| 224 | 1.278 | 1.237 | 1.327 | 1.247 | 1.235 | 1.805 | 1.245 | 1.438 | 1.025 | 1.455 | 1.555 | 1.530 |
| 225 | 1.278 | 1.237 | 1.327 | 1.247 | 1.235 | 1.804 | 1.245 | 1.438 | 1.025 | 1.454 | 1.555 | 1.529 |
| 226 | 1.277 | 1.238 | 1.326 | 1.247 | 1.234 | 1.803 | 1.246 | 1.438 | 1.024 | 1.453 | 1.555 | 1.529 |
| 227 | 1.276 | 1.239 | 1.326 | 1.247 | 1.234 | 1.802 | 1.246 | 1.438 | 1.024 | 1.451 | 1.554 | 1.528 |
| 228 | 1.276 | 1.239 | 1.325 | 1.247 | 1.234 | 1.801 | 1.247 | 1.438 | 1.023 | 1.450 | 1.554 | 1.528 |
| 229 | 1.275 | 1.240 | 1.325 | 1.248 | 1.234 | 1.799 | 1.247 | 1.438 | 1.022 | 1.449 | 1.554 | 1.528 |
| 230 | 1.275 | 1.240 | 1.325 | 1.248 | 1.233 | 1.798 | 1.247 | 1.438 | 1.022 | 1.447 | 1.554 | 1.527 |
| 231 | 1.274 | 1.241 | 1.324 | 1.248 | 1.233 | 1.797 | 1.247 | 1.438 | 1.021 | 1.446 | 1.554 | 1.527 |
| 232 | 1.274 | 1.241 | 1.324 | 1.249 | 1.233 | 1.796 | 1.248 | 1.438 | 1.020 | 1.445 | 1.553 | 1.526 |
| 233 | 1.273 | 1.242 | 1.323 | 1.249 | 1.233 | 1.795 | 1.248 | 1.438 | 1.020 | 1.444 | 1.553 | 1.525 |
| 234 | 1.273 | 1.242 | 1.323 | 1.249 | 1.232 | 1.794 | 1.248 | 1.437 | 1.019 | 1.442 | 1.553 | 1.525 |
| 235 | 1.272 | 1.243 | 1.323 | 1.249 | 1.232 | 1.793 | 1.249 | 1.437 | 1.019 | 1.441 | 1.552 | 1.524 |
| 236 | 1.272 | 1.243 | 1.322 | 1.250 | 1.232 | 1.792 | 1.249 | 1.437 | 1.018 | 1.440 | 1.552 | 1.523 |
| 237 | 1.272 | 1.244 | 1.322 | 1.250 | 1.232 | 1.791 | 1.249 | 1.437 | 1.017 | 1.438 | 1.552 | 1.523 |
| 238 | 1.271 | 1.244 | 1.322 | 1.250 | 1.232 | 1.790 | 1.248 | 1.437 | 1.017 | 1.437 | 1.552 | 1.522 |
| 239 | 1.271 | 1.245 | 1.321 | 1.250 | 1.232 | 1.790 | 1.248 | 1.437 | 1.016 | 1.436 | 1.551 | 1.522 |
| 240 | 1.271 | 1.245 | 1.321 | 1.250 | 1.232 | 1.789 | 1.248 | 1.437 | 1.015 | 1.435 | 1.551 | 1.521 |
| 241 | 1.270 | 1.246 | 1.321 | 1.250 | 1.231 | 1.788 | 1.248 | 1.437 | 1.015 | 1.435 | 1.551 | 1.521 |
| 242 | 1.270 | 1.247 | 1.321 | 1.250 | 1.231 | 1.787 | 1.247 | 1.438 | 1.014 | 1.434 | 1.550 | 1.520 |
| 243 | 1.270 | 1.247 | 1.321 | 1.250 | 1.231 | 1.786 | 1.247 | 1.438 | 1.014 | 1.433 | 1.550 | 1.520 |
| 244 | 1.269 | 1.248 | 1.321 | 1.251 | 1.231 | 1.785 | 1.246 | 1.438 | 1.013 | 1.432 | 1.549 | 1.519 |
| 245 | 1.269 | 1.248 | 1.321 | 1.250 | 1.230 | 1.784 | 1.245 | 1.438 | 1.012 | 1.431 | 1.548 | 1.519 |
| 246 | 1.268 | 1.249 | 1.321 | 1.250 | 1.230 | 1.783 | 1.245 | 1.438 | 1.011 | 1.430 | 1.548 | 1.519 |
| 247 | 1.268 | 1.249 | 1.321 | 1.250 | 1.230 | 1.783 | 1.244 | 1.438 | 1.011 | 1.429 | 1.547 | 1.519 |
| 248 | 1.267 | 1.249 | 1.321 | 1.250 | 1.230 | 1.782 | 1.243 | 1.438 | 1.010 | 1.429 | 1.546 | 1.519 |
| 249 | 1.267 | 1.250 | 1.321 | 1.250 | 1.230 | 1.781 | 1.243 | 1.438 | 1.009 | 1.428 | 1.546 | 1.518 |
| 250 | 1.267 | 1.250 | 1.321 | 1.250 | 1.230 | 1.781 | 1.243 | 1.438 | 1.009 | 1.428 | 1.545 | 1.518 |
Data for Appendix 4 - Long Memory Hypothesis Tests: Equity (United Arab Emirates - Netherlands)
| xi | UAE | Australia | Belgium | Canada | Czech Republic | Denmark | France | Germany | Hungary | Italy | Japan | Netherlands |
|---|---|---|---|---|---|---|---|---|---|---|---|---|
| 0 | 2.239 | 1.516 | 2.055 | 1.118 | 2.072 | 2.094 | 1.562 | 1.578 | 1.494 | 1.888 | 2.047 | 1.404 |
| 1 | 2.164 | 1.449 | 1.923 | 1.047 | 1.975 | 2.043 | 1.543 | 1.587 | 1.439 | 1.742 | 1.962 | 1.404 |
| 2 | 2.155 | 1.441 | 1.864 | 1.027 | 1.925 | 2.027 | 1.536 | 1.590 | 1.405 | 1.716 | 1.954 | 1.404 |
| 3 | 2.155 | 1.420 | 1.849 | 1.016 | 1.897 | 2.014 | 1.550 | 1.596 | 1.403 | 1.696 | 1.949 | 1.415 |
| 4 | 2.131 | 1.396 | 1.839 | 1.009 | 1.870 | 1.994 | 1.552 | 1.592 | 1.395 | 1.672 | 1.941 | 1.413 |
| 5 | 2.079 | 1.374 | 1.842 | 1.004 | 1.858 | 1.984 | 1.560 | 1.597 | 1.392 | 1.655 | 1.938 | 1.417 |
| 6 | 2.022 | 1.364 | 1.848 | 0.999 | 1.850 | 1.976 | 1.569 | 1.609 | 1.389 | 1.645 | 1.943 | 1.424 |
| 7 | 1.976 | 1.351 | 1.854 | 0.994 | 1.848 | 1.969 | 1.582 | 1.619 | 1.391 | 1.638 | 1.947 | 1.430 |
| 8 | 1.935 | 1.339 | 1.855 | 0.990 | 1.846 | 1.958 | 1.588 | 1.624 | 1.388 | 1.633 | 1.952 | 1.426 |
| 9 | 1.906 | 1.329 | 1.850 | 0.988 | 1.839 | 1.943 | 1.589 | 1.626 | 1.384 | 1.626 | 1.954 | 1.417 |
| 10 | 1.884 | 1.319 | 1.847 | 0.985 | 1.828 | 1.930 | 1.594 | 1.630 | 1.376 | 1.617 | 1.953 | 1.411 |
| 11 | 1.859 | 1.307 | 1.841 | 0.983 | 1.816 | 1.914 | 1.594 | 1.628 | 1.365 | 1.607 | 1.953 | 1.401 |
| 12 | 1.837 | 1.295 | 1.841 | 0.980 | 1.805 | 1.903 | 1.594 | 1.625 | 1.352 | 1.599 | 1.952 | 1.395 |
| 13 | 1.816 | 1.282 | 1.837 | 0.977 | 1.791 | 1.892 | 1.590 | 1.623 | 1.340 | 1.591 | 1.950 | 1.389 |
| 14 | 1.799 | 1.273 | 1.828 | 0.974 | 1.779 | 1.880 | 1.583 | 1.617 | 1.328 | 1.580 | 1.949 | 1.384 |
| 15 | 1.786 | 1.263 | 1.817 | 0.970 | 1.766 | 1.868 | 1.574 | 1.610 | 1.317 | 1.569 | 1.948 | 1.376 |
| 16 | 1.773 | 1.254 | 1.810 | 0.967 | 1.752 | 1.857 | 1.564 | 1.605 | 1.307 | 1.558 | 1.944 | 1.369 |
| 17 | 1.761 | 1.247 | 1.806 | 0.964 | 1.740 | 1.849 | 1.557 | 1.601 | 1.298 | 1.550 | 1.939 | 1.366 |
| 18 | 1.751 | 1.241 | 1.805 | 0.961 | 1.730 | 1.844 | 1.553 | 1.599 | 1.289 | 1.543 | 1.932 | 1.365 |
| 19 | 1.745 | 1.236 | 1.804 | 0.958 | 1.721 | 1.840 | 1.551 | 1.599 | 1.281 | 1.537 | 1.926 | 1.365 |
| 20 | 1.743 | 1.232 | 1.803 | 0.956 | 1.715 | 1.836 | 1.548 | 1.600 | 1.274 | 1.530 | 1.920 | 1.364 |
| 21 | 1.742 | 1.228 | 1.803 | 0.953 | 1.711 | 1.833 | 1.546 | 1.600 | 1.268 | 1.524 | 1.916 | 1.364 |
| 22 | 1.741 | 1.224 | 1.802 | 0.951 | 1.707 | 1.830 | 1.544 | 1.598 | 1.264 | 1.519 | 1.913 | 1.363 |
| 23 | 1.740 | 1.220 | 1.800 | 0.948 | 1.703 | 1.828 | 1.542 | 1.597 | 1.259 | 1.513 | 1.911 | 1.362 |
| 24 | 1.740 | 1.217 | 1.798 | 0.946 | 1.699 | 1.826 | 1.539 | 1.595 | 1.255 | 1.508 | 1.909 | 1.359 |
| 25 | 1.743 | 1.214 | 1.798 | 0.943 | 1.695 | 1.824 | 1.535 | 1.592 | 1.249 | 1.504 | 1.905 | 1.358 |
| 26 | 1.747 | 1.212 | 1.797 | 0.941 | 1.690 | 1.823 | 1.533 | 1.590 | 1.244 | 1.500 | 1.903 | 1.358 |
| 27 | 1.750 | 1.211 | 1.797 | 0.939 | 1.685 | 1.822 | 1.531 | 1.590 | 1.239 | 1.497 | 1.899 | 1.358 |
| 28 | 1.751 | 1.210 | 1.797 | 0.938 | 1.679 | 1.821 | 1.530 | 1.589 | 1.234 | 1.494 | 1.895 | 1.359 |
| 29 | 1.750 | 1.210 | 1.795 | 0.937 | 1.674 | 1.819 | 1.527 | 1.587 | 1.229 | 1.492 | 1.892 | 1.357 |
| 30 | 1.749 | 1.210 | 1.793 | 0.935 | 1.669 | 1.819 | 1.524 | 1.585 | 1.225 | 1.489 | 1.890 | 1.356 |
| 31 | 1.748 | 1.209 | 1.791 | 0.934 | 1.664 | 1.818 | 1.521 | 1.582 | 1.222 | 1.488 | 1.887 | 1.354 |
| 32 | 1.747 | 1.210 | 1.790 | 0.933 | 1.660 | 1.817 | 1.518 | 1.579 | 1.220 | 1.487 | 1.886 | 1.351 |
| 33 | 1.746 | 1.210 | 1.789 | 0.932 | 1.657 | 1.817 | 1.516 | 1.576 | 1.218 | 1.486 | 1.886 | 1.349 |
| 34 | 1.744 | 1.210 | 1.787 | 0.931 | 1.655 | 1.817 | 1.515 | 1.574 | 1.218 | 1.486 | 1.884 | 1.347 |
| 35 | 1.741 | 1.210 | 1.784 | 0.930 | 1.653 | 1.818 | 1.514 | 1.571 | 1.217 | 1.487 | 1.881 | 1.345 |
| 36 | 1.737 | 1.211 | 1.781 | 0.930 | 1.651 | 1.819 | 1.514 | 1.568 | 1.216 | 1.489 | 1.878 | 1.344 |
| 37 | 1.732 | 1.211 | 1.778 | 0.929 | 1.649 | 1.821 | 1.513 | 1.567 | 1.215 | 1.491 | 1.876 | 1.342 |
| 38 | 1.728 | 1.212 | 1.777 | 0.928 | 1.648 | 1.822 | 1.512 | 1.565 | 1.215 | 1.492 | 1.873 | 1.341 |
| 39 | 1.724 | 1.213 | 1.775 | 0.928 | 1.647 | 1.823 | 1.511 | 1.563 | 1.215 | 1.494 | 1.871 | 1.339 |
| 40 | 1.716 | 1.213 | 1.774 | 0.927 | 1.645 | 1.822 | 1.510 | 1.562 | 1.215 | 1.496 | 1.868 | 1.338 |
| 41 | 1.708 | 1.214 | 1.772 | 0.926 | 1.643 | 1.820 | 1.510 | 1.560 | 1.214 | 1.498 | 1.865 | 1.337 |
| 42 | 1.699 | 1.216 | 1.770 | 0.926 | 1.642 | 1.818 | 1.509 | 1.559 | 1.214 | 1.499 | 1.862 | 1.335 |
| 43 | 1.691 | 1.217 | 1.768 | 0.926 | 1.641 | 1.816 | 1.509 | 1.557 | 1.213 | 1.499 | 1.859 | 1.334 |
| 44 | 1.682 | 1.218 | 1.765 | 0.926 | 1.639 | 1.813 | 1.508 | 1.556 | 1.213 | 1.498 | 1.854 | 1.332 |
| 45 | 1.673 | 1.220 | 1.762 | 0.925 | 1.637 | 1.811 | 1.507 | 1.554 | 1.213 | 1.498 | 1.850 | 1.331 |
| 46 | 1.664 | 1.221 | 1.760 | 0.925 | 1.636 | 1.808 | 1.507 | 1.553 | 1.213 | 1.498 | 1.846 | 1.329 |
| 47 | 1.655 | 1.222 | 1.757 | 0.924 | 1.634 | 1.806 | 1.506 | 1.551 | 1.213 | 1.498 | 1.841 | 1.328 |
| 48 | 1.647 | 1.224 | 1.755 | 0.924 | 1.634 | 1.804 | 1.506 | 1.550 | 1.214 | 1.498 | 1.838 | 1.327 |
| 49 | 1.639 | 1.225 | 1.753 | 0.924 | 1.633 | 1.803 | 1.506 | 1.549 | 1.215 | 1.499 | 1.834 | 1.327 |
| 50 | 1.630 | 1.227 | 1.751 | 0.924 | 1.633 | 1.801 | 1.505 | 1.548 | 1.215 | 1.499 | 1.831 | 1.327 |
| 51 | 1.621 | 1.228 | 1.750 | 0.924 | 1.633 | 1.798 | 1.503 | 1.545 | 1.216 | 1.499 | 1.827 | 1.327 |
| 52 | 1.612 | 1.230 | 1.749 | 0.925 | 1.633 | 1.796 | 1.501 | 1.544 | 1.216 | 1.499 | 1.824 | 1.326 |
| 53 | 1.603 | 1.232 | 1.748 | 0.925 | 1.633 | 1.794 | 1.499 | 1.541 | 1.216 | 1.500 | 1.821 | 1.326 |
| 54 | 1.595 | 1.233 | 1.746 | 0.925 | 1.634 | 1.792 | 1.496 | 1.539 | 1.215 | 1.500 | 1.818 | 1.325 |
| 55 | 1.587 | 1.234 | 1.745 | 0.925 | 1.634 | 1.789 | 1.493 | 1.536 | 1.215 | 1.500 | 1.815 | 1.325 |
| 56 | 1.580 | 1.236 | 1.743 | 0.925 | 1.633 | 1.788 | 1.490 | 1.533 | 1.214 | 1.501 | 1.813 | 1.324 |
| 57 | 1.572 | 1.237 | 1.742 | 0.925 | 1.633 | 1.786 | 1.488 | 1.531 | 1.214 | 1.502 | 1.811 | 1.324 |
| 58 | 1.565 | 1.239 | 1.741 | 0.925 | 1.633 | 1.784 | 1.486 | 1.530 | 1.214 | 1.502 | 1.809 | 1.323 |
| 59 | 1.559 | 1.240 | 1.741 | 0.926 | 1.633 | 1.783 | 1.484 | 1.528 | 1.214 | 1.503 | 1.806 | 1.323 |
| 60 | 1.552 | 1.242 | 1.741 | 0.926 | 1.633 | 1.782 | 1.483 | 1.527 | 1.214 | 1.503 | 1.804 | 1.323 |
| 61 | 1.547 | 1.243 | 1.741 | 0.926 | 1.634 | 1.782 | 1.482 | 1.526 | 1.214 | 1.503 | 1.803 | 1.323 |
| 62 | 1.542 | 1.244 | 1.741 | 0.927 | 1.635 | 1.781 | 1.482 | 1.526 | 1.215 | 1.504 | 1.801 | 1.324 |
| 63 | 1.536 | 1.245 | 1.740 | 0.926 | 1.636 | 1.780 | 1.481 | 1.525 | 1.216 | 1.504 | 1.798 | 1.324 |
| 64 | 1.531 | 1.246 | 1.740 | 0.926 | 1.638 | 1.779 | 1.480 | 1.524 | 1.217 | 1.504 | 1.796 | 1.324 |
| 65 | 1.526 | 1.247 | 1.739 | 0.926 | 1.640 | 1.777 | 1.478 | 1.523 | 1.217 | 1.503 | 1.794 | 1.324 |
| 66 | 1.521 | 1.248 | 1.739 | 0.925 | 1.642 | 1.775 | 1.476 | 1.522 | 1.217 | 1.502 | 1.791 | 1.324 |
| 67 | 1.517 | 1.249 | 1.739 | 0.925 | 1.643 | 1.773 | 1.475 | 1.521 | 1.218 | 1.500 | 1.789 | 1.324 |
| 68 | 1.513 | 1.250 | 1.739 | 0.925 | 1.645 | 1.771 | 1.473 | 1.520 | 1.218 | 1.499 | 1.787 | 1.324 |
| 69 | 1.508 | 1.251 | 1.738 | 0.925 | 1.646 | 1.768 | 1.472 | 1.519 | 1.218 | 1.497 | 1.785 | 1.324 |
| 70 | 1.503 | 1.252 | 1.738 | 0.924 | 1.647 | 1.766 | 1.470 | 1.518 | 1.218 | 1.496 | 1.782 | 1.323 |
| 71 | 1.499 | 1.252 | 1.738 | 0.924 | 1.648 | 1.763 | 1.469 | 1.517 | 1.218 | 1.494 | 1.780 | 1.323 |
| 72 | 1.494 | 1.253 | 1.738 | 0.924 | 1.649 | 1.761 | 1.468 | 1.516 | 1.218 | 1.491 | 1.778 | 1.323 |
| 73 | 1.490 | 1.254 | 1.739 | 0.924 | 1.650 | 1.758 | 1.467 | 1.515 | 1.218 | 1.489 | 1.776 | 1.324 |
| 74 | 1.485 | 1.254 | 1.739 | 0.925 | 1.651 | 1.755 | 1.466 | 1.515 | 1.218 | 1.487 | 1.773 | 1.324 |
| 75 | 1.481 | 1.255 | 1.739 | 0.925 | 1.651 | 1.753 | 1.466 | 1.515 | 1.218 | 1.486 | 1.771 | 1.324 |
| 76 | 1.477 | 1.255 | 1.739 | 0.924 | 1.652 | 1.750 | 1.466 | 1.514 | 1.218 | 1.484 | 1.768 | 1.324 |
| 77 | 1.472 | 1.256 | 1.739 | 0.924 | 1.653 | 1.747 | 1.465 | 1.514 | 1.219 | 1.482 | 1.766 | 1.324 |
| 78 | 1.468 | 1.256 | 1.738 | 0.924 | 1.653 | 1.744 | 1.465 | 1.513 | 1.219 | 1.481 | 1.763 | 1.324 |
| 79 | 1.464 | 1.257 | 1.738 | 0.923 | 1.655 | 1.741 | 1.464 | 1.513 | 1.219 | 1.479 | 1.761 | 1.324 |
| 80 | 1.460 | 1.257 | 1.736 | 0.923 | 1.656 | 1.738 | 1.464 | 1.512 | 1.219 | 1.478 | 1.759 | 1.324 |
| 81 | 1.455 | 1.258 | 1.736 | 0.923 | 1.658 | 1.736 | 1.463 | 1.511 | 1.219 | 1.476 | 1.756 | 1.325 |
| 82 | 1.451 | 1.258 | 1.735 | 0.922 | 1.659 | 1.734 | 1.463 | 1.511 | 1.219 | 1.475 | 1.753 | 1.325 |
| 83 | 1.446 | 1.259 | 1.734 | 0.922 | 1.660 | 1.731 | 1.463 | 1.510 | 1.219 | 1.474 | 1.751 | 1.325 |
| 84 | 1.442 | 1.260 | 1.733 | 0.921 | 1.661 | 1.729 | 1.463 | 1.510 | 1.219 | 1.473 | 1.748 | 1.326 |
| 85 | 1.437 | 1.260 | 1.732 | 0.921 | 1.663 | 1.727 | 1.463 | 1.509 | 1.219 | 1.471 | 1.746 | 1.326 |
| 86 | 1.433 | 1.261 | 1.731 | 0.920 | 1.664 | 1.725 | 1.463 | 1.508 | 1.220 | 1.470 | 1.743 | 1.326 |
| 87 | 1.428 | 1.261 | 1.729 | 0.920 | 1.664 | 1.722 | 1.462 | 1.507 | 1.220 | 1.468 | 1.740 | 1.326 |
| 88 | 1.424 | 1.262 | 1.728 | 0.919 | 1.665 | 1.720 | 1.462 | 1.506 | 1.220 | 1.466 | 1.737 | 1.326 |
| 89 | 1.419 | 1.262 | 1.727 | 0.918 | 1.665 | 1.717 | 1.462 | 1.505 | 1.219 | 1.464 | 1.735 | 1.326 |
| 90 | 1.415 | 1.262 | 1.725 | 0.918 | 1.666 | 1.714 | 1.461 | 1.504 | 1.219 | 1.463 | 1.732 | 1.326 |
| 91 | 1.411 | 1.263 | 1.724 | 0.917 | 1.666 | 1.711 | 1.460 | 1.503 | 1.219 | 1.461 | 1.729 | 1.326 |
| 92 | 1.407 | 1.263 | 1.722 | 0.917 | 1.667 | 1.708 | 1.460 | 1.502 | 1.219 | 1.459 | 1.727 | 1.327 |
| 93 | 1.403 | 1.263 | 1.721 | 0.917 | 1.667 | 1.706 | 1.461 | 1.501 | 1.219 | 1.458 | 1.724 | 1.328 |
| 94 | 1.399 | 1.264 | 1.720 | 0.916 | 1.668 | 1.703 | 1.461 | 1.500 | 1.219 | 1.456 | 1.722 | 1.328 |
| 95 | 1.396 | 1.264 | 1.719 | 0.916 | 1.668 | 1.701 | 1.461 | 1.500 | 1.219 | 1.455 | 1.720 | 1.329 |
| 96 | 1.392 | 1.265 | 1.718 | 0.916 | 1.669 | 1.698 | 1.462 | 1.500 | 1.219 | 1.455 | 1.718 | 1.330 |
| 97 | 1.388 | 1.266 | 1.717 | 0.915 | 1.669 | 1.696 | 1.463 | 1.499 | 1.219 | 1.454 | 1.716 | 1.331 |
| 98 | 1.385 | 1.266 | 1.716 | 0.915 | 1.670 | 1.693 | 1.463 | 1.499 | 1.219 | 1.453 | 1.714 | 1.332 |
| 99 | 1.381 | 1.267 | 1.715 | 0.915 | 1.670 | 1.691 | 1.463 | 1.498 | 1.219 | 1.453 | 1.712 | 1.333 |
| 100 | 1.377 | 1.267 | 1.713 | 0.915 | 1.670 | 1.689 | 1.464 | 1.498 | 1.219 | 1.452 | 1.710 | 1.334 |
| 101 | 1.373 | 1.268 | 1.712 | 0.915 | 1.671 | 1.687 | 1.464 | 1.497 | 1.218 | 1.451 | 1.708 | 1.335 |
| 102 | 1.370 | 1.269 | 1.711 | 0.914 | 1.670 | 1.685 | 1.465 | 1.497 | 1.218 | 1.451 | 1.707 | 1.336 |
| 103 | 1.366 | 1.269 | 1.710 | 0.914 | 1.670 | 1.683 | 1.466 | 1.497 | 1.218 | 1.450 | 1.705 | 1.337 |
| 104 | 1.362 | 1.269 | 1.709 | 0.914 | 1.670 | 1.681 | 1.466 | 1.497 | 1.218 | 1.450 | 1.703 | 1.338 |
| 105 | 1.359 | 1.270 | 1.709 | 0.913 | 1.669 | 1.679 | 1.466 | 1.497 | 1.218 | 1.450 | 1.702 | 1.339 |
| 106 | 1.355 | 1.270 | 1.708 | 0.913 | 1.668 | 1.677 | 1.467 | 1.496 | 1.218 | 1.450 | 1.700 | 1.340 |
| 107 | 1.352 | 1.271 | 1.707 | 0.913 | 1.667 | 1.675 | 1.468 | 1.496 | 1.218 | 1.449 | 1.699 | 1.341 |
| 108 | 1.348 | 1.272 | 1.706 | 0.912 | 1.666 | 1.673 | 1.468 | 1.496 | 1.218 | 1.449 | 1.697 | 1.342 |
| 109 | 1.345 | 1.272 | 1.705 | 0.912 | 1.665 | 1.670 | 1.468 | 1.495 | 1.218 | 1.449 | 1.696 | 1.342 |
| 110 | 1.341 | 1.273 | 1.703 | 0.911 | 1.665 | 1.667 | 1.468 | 1.494 | 1.218 | 1.448 | 1.694 | 1.343 |
| 111 | 1.337 | 1.273 | 1.701 | 0.911 | 1.664 | 1.664 | 1.467 | 1.493 | 1.217 | 1.448 | 1.692 | 1.343 |
| 112 | 1.334 | 1.274 | 1.700 | 0.910 | 1.662 | 1.661 | 1.467 | 1.492 | 1.217 | 1.447 | 1.690 | 1.343 |
| 113 | 1.330 | 1.274 | 1.698 | 0.910 | 1.661 | 1.657 | 1.466 | 1.491 | 1.217 | 1.447 | 1.688 | 1.343 |
| 114 | 1.327 | 1.274 | 1.696 | 0.910 | 1.660 | 1.654 | 1.466 | 1.490 | 1.217 | 1.446 | 1.686 | 1.344 |
| 115 | 1.323 | 1.275 | 1.695 | 0.909 | 1.659 | 1.651 | 1.466 | 1.489 | 1.217 | 1.445 | 1.684 | 1.344 |
| 116 | 1.319 | 1.275 | 1.694 | 0.909 | 1.657 | 1.648 | 1.466 | 1.488 | 1.217 | 1.445 | 1.682 | 1.345 |
| 117 | 1.315 | 1.276 | 1.692 | 0.908 | 1.656 | 1.645 | 1.465 | 1.487 | 1.217 | 1.444 | 1.680 | 1.345 |
| 118 | 1.311 | 1.276 | 1.691 | 0.908 | 1.655 | 1.642 | 1.465 | 1.487 | 1.216 | 1.443 | 1.678 | 1.346 |
| 119 | 1.307 | 1.277 | 1.690 | 0.907 | 1.654 | 1.638 | 1.464 | 1.486 | 1.216 | 1.443 | 1.676 | 1.346 |
| 120 | 1.303 | 1.277 | 1.689 | 0.907 | 1.652 | 1.635 | 1.464 | 1.485 | 1.215 | 1.442 | 1.675 | 1.346 |
| 121 | 1.299 | 1.277 | 1.688 | 0.906 | 1.650 | 1.632 | 1.464 | 1.485 | 1.215 | 1.441 | 1.673 | 1.346 |
| 122 | 1.296 | 1.278 | 1.687 | 0.906 | 1.649 | 1.628 | 1.463 | 1.484 | 1.214 | 1.440 | 1.672 | 1.346 |
| 123 | 1.292 | 1.278 | 1.686 | 0.905 | 1.647 | 1.625 | 1.463 | 1.483 | 1.213 | 1.439 | 1.671 | 1.346 |
| 124 | 1.288 | 1.279 | 1.685 | 0.905 | 1.645 | 1.621 | 1.462 | 1.482 | 1.212 | 1.438 | 1.670 | 1.346 |
| 125 | 1.285 | 1.279 | 1.683 | 0.904 | 1.643 | 1.618 | 1.461 | 1.481 | 1.212 | 1.437 | 1.669 | 1.346 |
| 126 | 1.281 | 1.280 | 1.682 | 0.904 | 1.641 | 1.614 | 1.460 | 1.480 | 1.211 | 1.437 | 1.668 | 1.345 |
| 127 | 1.277 | 1.281 | 1.681 | 0.903 | 1.639 | 1.611 | 1.459 | 1.479 | 1.211 | 1.436 | 1.667 | 1.345 |
| 128 | 1.274 | 1.282 | 1.679 | 0.903 | 1.637 | 1.608 | 1.459 | 1.478 | 1.210 | 1.435 | 1.666 | 1.345 |
| 129 | 1.271 | 1.282 | 1.678 | 0.902 | 1.636 | 1.604 | 1.458 | 1.477 | 1.209 | 1.435 | 1.665 | 1.345 |
| 130 | 1.267 | 1.283 | 1.677 | 0.902 | 1.634 | 1.601 | 1.457 | 1.476 | 1.209 | 1.434 | 1.663 | 1.345 |
| 131 | 1.264 | 1.284 | 1.676 | 0.901 | 1.632 | 1.598 | 1.457 | 1.475 | 1.208 | 1.432 | 1.662 | 1.345 |
| 132 | 1.260 | 1.284 | 1.675 | 0.900 | 1.631 | 1.595 | 1.456 | 1.474 | 1.207 | 1.431 | 1.661 | 1.345 |
| 133 | 1.257 | 1.285 | 1.674 | 0.900 | 1.629 | 1.593 | 1.455 | 1.473 | 1.207 | 1.430 | 1.660 | 1.345 |
| 134 | 1.254 | 1.285 | 1.673 | 0.899 | 1.627 | 1.590 | 1.453 | 1.472 | 1.206 | 1.429 | 1.659 | 1.344 |
| 135 | 1.251 | 1.286 | 1.671 | 0.898 | 1.625 | 1.587 | 1.452 | 1.471 | 1.205 | 1.427 | 1.658 | 1.344 |
| 136 | 1.248 | 1.286 | 1.670 | 0.898 | 1.623 | 1.585 | 1.451 | 1.470 | 1.204 | 1.426 | 1.657 | 1.344 |
| 137 | 1.244 | 1.287 | 1.669 | 0.897 | 1.622 | 1.582 | 1.450 | 1.469 | 1.203 | 1.425 | 1.656 | 1.344 |
| 138 | 1.241 | 1.287 | 1.668 | 0.897 | 1.620 | 1.580 | 1.449 | 1.468 | 1.202 | 1.424 | 1.655 | 1.343 |
| 139 | 1.238 | 1.288 | 1.667 | 0.897 | 1.618 | 1.577 | 1.449 | 1.467 | 1.201 | 1.423 | 1.654 | 1.343 |
| 140 | 1.235 | 1.288 | 1.666 | 0.896 | 1.617 | 1.575 | 1.448 | 1.466 | 1.200 | 1.422 | 1.654 | 1.343 |
| 141 | 1.232 | 1.288 | 1.665 | 0.896 | 1.615 | 1.573 | 1.447 | 1.465 | 1.199 | 1.421 | 1.653 | 1.343 |
| 142 | 1.229 | 1.289 | 1.665 | 0.895 | 1.614 | 1.571 | 1.446 | 1.464 | 1.198 | 1.420 | 1.652 | 1.343 |
| 143 | 1.226 | 1.289 | 1.665 | 0.895 | 1.612 | 1.568 | 1.446 | 1.464 | 1.197 | 1.419 | 1.651 | 1.344 |
| 144 | 1.223 | 1.290 | 1.664 | 0.895 | 1.611 | 1.566 | 1.445 | 1.463 | 1.196 | 1.418 | 1.650 | 1.344 |
| 145 | 1.221 | 1.290 | 1.664 | 0.894 | 1.609 | 1.565 | 1.445 | 1.463 | 1.195 | 1.417 | 1.650 | 1.344 |
| 146 | 1.218 | 1.291 | 1.664 | 0.894 | 1.608 | 1.563 | 1.444 | 1.463 | 1.194 | 1.417 | 1.649 | 1.344 |
| 147 | 1.215 | 1.291 | 1.663 | 0.894 | 1.607 | 1.561 | 1.444 | 1.463 | 1.193 | 1.416 | 1.648 | 1.345 |
| 148 | 1.213 | 1.292 | 1.663 | 0.893 | 1.605 | 1.559 | 1.444 | 1.463 | 1.192 | 1.415 | 1.647 | 1.345 |
| 149 | 1.210 | 1.293 | 1.662 | 0.893 | 1.603 | 1.558 | 1.443 | 1.462 | 1.191 | 1.414 | 1.647 | 1.346 |
| 150 | 1.207 | 1.293 | 1.662 | 0.892 | 1.602 | 1.556 | 1.442 | 1.462 | 1.190 | 1.413 | 1.646 | 1.346 |
| 151 | 1.205 | 1.294 | 1.661 | 0.892 | 1.600 | 1.555 | 1.442 | 1.462 | 1.189 | 1.413 | 1.645 | 1.346 |
| 152 | 1.203 | 1.294 | 1.660 | 0.891 | 1.598 | 1.553 | 1.441 | 1.461 | 1.187 | 1.412 | 1.644 | 1.346 |
| 153 | 1.200 | 1.295 | 1.660 | 0.891 | 1.597 | 1.552 | 1.440 | 1.461 | 1.186 | 1.411 | 1.643 | 1.347 |
| 154 | 1.198 | 1.296 | 1.659 | 0.891 | 1.595 | 1.550 | 1.439 | 1.460 | 1.185 | 1.410 | 1.642 | 1.347 |
| 155 | 1.196 | 1.296 | 1.658 | 0.890 | 1.593 | 1.548 | 1.439 | 1.460 | 1.183 | 1.409 | 1.641 | 1.347 |
| 156 | 1.194 | 1.297 | 1.658 | 0.890 | 1.592 | 1.547 | 1.438 | 1.459 | 1.182 | 1.407 | 1.640 | 1.347 |
| 157 | 1.192 | 1.298 | 1.657 | 0.889 | 1.590 | 1.545 | 1.437 | 1.459 | 1.181 | 1.406 | 1.639 | 1.347 |
| 158 | 1.190 | 1.298 | 1.656 | 0.889 | 1.589 | 1.544 | 1.437 | 1.458 | 1.179 | 1.405 | 1.639 | 1.348 |
| 159 | 1.188 | 1.299 | 1.655 | 0.889 | 1.588 | 1.542 | 1.436 | 1.458 | 1.178 | 1.404 | 1.638 | 1.348 |
| 160 | 1.186 | 1.299 | 1.655 | 0.889 | 1.586 | 1.541 | 1.436 | 1.458 | 1.177 | 1.403 | 1.637 | 1.349 |
| 161 | 1.184 | 1.300 | 1.654 | 0.888 | 1.585 | 1.539 | 1.436 | 1.457 | 1.176 | 1.402 | 1.636 | 1.349 |
| 162 | 1.183 | 1.300 | 1.654 | 0.888 | 1.584 | 1.538 | 1.435 | 1.457 | 1.175 | 1.401 | 1.635 | 1.349 |
| 163 | 1.181 | 1.301 | 1.653 | 0.888 | 1.583 | 1.536 | 1.434 | 1.456 | 1.174 | 1.400 | 1.634 | 1.350 |
| 164 | 1.179 | 1.301 | 1.653 | 0.887 | 1.581 | 1.534 | 1.433 | 1.456 | 1.172 | 1.400 | 1.633 | 1.350 |
| 165 | 1.178 | 1.302 | 1.651 | 0.887 | 1.580 | 1.533 | 1.432 | 1.455 | 1.171 | 1.399 | 1.632 | 1.350 |
| 166 | 1.176 | 1.302 | 1.650 | 0.887 | 1.579 | 1.531 | 1.431 | 1.454 | 1.170 | 1.398 | 1.631 | 1.349 |
| 167 | 1.174 | 1.302 | 1.649 | 0.886 | 1.577 | 1.529 | 1.430 | 1.453 | 1.169 | 1.397 | 1.630 | 1.349 |
| 168 | 1.173 | 1.303 | 1.648 | 0.886 | 1.576 | 1.528 | 1.429 | 1.452 | 1.167 | 1.396 | 1.629 | 1.349 |
| 169 | 1.171 | 1.303 | 1.647 | 0.885 | 1.575 | 1.526 | 1.428 | 1.451 | 1.166 | 1.395 | 1.628 | 1.349 |
| 170 | 1.170 | 1.303 | 1.646 | 0.885 | 1.574 | 1.525 | 1.427 | 1.451 | 1.165 | 1.394 | 1.628 | 1.349 |
| 171 | 1.168 | 1.303 | 1.645 | 0.885 | 1.573 | 1.523 | 1.426 | 1.450 | 1.164 | 1.394 | 1.627 | 1.349 |
| 172 | 1.167 | 1.304 | 1.643 | 0.885 | 1.573 | 1.522 | 1.425 | 1.449 | 1.162 | 1.393 | 1.627 | 1.349 |
| 173 | 1.165 | 1.304 | 1.642 | 0.884 | 1.572 | 1.521 | 1.424 | 1.448 | 1.161 | 1.392 | 1.626 | 1.349 |
| 174 | 1.164 | 1.305 | 1.641 | 0.884 | 1.571 | 1.520 | 1.423 | 1.447 | 1.160 | 1.391 | 1.626 | 1.349 |
| 175 | 1.162 | 1.305 | 1.640 | 0.884 | 1.571 | 1.519 | 1.422 | 1.446 | 1.159 | 1.391 | 1.625 | 1.349 |
| 176 | 1.161 | 1.306 | 1.639 | 0.884 | 1.570 | 1.518 | 1.421 | 1.446 | 1.158 | 1.390 | 1.624 | 1.350 |
| 177 | 1.159 | 1.306 | 1.639 | 0.883 | 1.570 | 1.517 | 1.421 | 1.445 | 1.157 | 1.389 | 1.623 | 1.350 |
| 178 | 1.158 | 1.307 | 1.638 | 0.883 | 1.569 | 1.516 | 1.420 | 1.445 | 1.156 | 1.389 | 1.622 | 1.350 |
| 179 | 1.157 | 1.307 | 1.637 | 0.883 | 1.568 | 1.515 | 1.419 | 1.444 | 1.155 | 1.388 | 1.621 | 1.351 |
| 180 | 1.155 | 1.307 | 1.636 | 0.883 | 1.568 | 1.514 | 1.418 | 1.444 | 1.154 | 1.388 | 1.621 | 1.351 |
| 181 | 1.154 | 1.308 | 1.635 | 0.883 | 1.567 | 1.513 | 1.418 | 1.443 | 1.153 | 1.387 | 1.620 | 1.351 |
| 182 | 1.153 | 1.308 | 1.634 | 0.882 | 1.566 | 1.512 | 1.417 | 1.443 | 1.153 | 1.386 | 1.619 | 1.351 |
| 183 | 1.152 | 1.308 | 1.634 | 0.882 | 1.566 | 1.511 | 1.417 | 1.443 | 1.152 | 1.386 | 1.618 | 1.352 |
| 184 | 1.150 | 1.309 | 1.633 | 0.882 | 1.565 | 1.510 | 1.416 | 1.443 | 1.151 | 1.385 | 1.618 | 1.352 |
| 185 | 1.149 | 1.309 | 1.632 | 0.882 | 1.565 | 1.509 | 1.416 | 1.442 | 1.150 | 1.385 | 1.617 | 1.352 |
| 186 | 1.148 | 1.309 | 1.632 | 0.882 | 1.564 | 1.508 | 1.415 | 1.442 | 1.150 | 1.384 | 1.616 | 1.352 |
| 187 | 1.147 | 1.310 | 1.631 | 0.881 | 1.564 | 1.507 | 1.415 | 1.442 | 1.149 | 1.384 | 1.615 | 1.353 |
| 188 | 1.146 | 1.310 | 1.630 | 0.881 | 1.564 | 1.506 | 1.414 | 1.441 | 1.148 | 1.383 | 1.615 | 1.353 |
| 189 | 1.145 | 1.311 | 1.629 | 0.881 | 1.563 | 1.505 | 1.413 | 1.441 | 1.148 | 1.383 | 1.614 | 1.353 |
| 190 | 1.144 | 1.311 | 1.628 | 0.881 | 1.563 | 1.504 | 1.413 | 1.440 | 1.147 | 1.382 | 1.613 | 1.352 |
| 191 | 1.143 | 1.311 | 1.627 | 0.881 | 1.562 | 1.503 | 1.412 | 1.440 | 1.146 | 1.382 | 1.612 | 1.352 |
| 192 | 1.142 | 1.311 | 1.626 | 0.881 | 1.562 | 1.502 | 1.411 | 1.439 | 1.146 | 1.382 | 1.611 | 1.352 |
| 193 | 1.141 | 1.312 | 1.625 | 0.881 | 1.561 | 1.501 | 1.410 | 1.439 | 1.146 | 1.381 | 1.610 | 1.352 |
| 194 | 1.141 | 1.312 | 1.624 | 0.881 | 1.561 | 1.500 | 1.410 | 1.439 | 1.145 | 1.381 | 1.609 | 1.352 |
| 195 | 1.140 | 1.312 | 1.623 | 0.880 | 1.560 | 1.499 | 1.409 | 1.439 | 1.144 | 1.380 | 1.608 | 1.352 |
| 196 | 1.139 | 1.312 | 1.622 | 0.880 | 1.560 | 1.497 | 1.409 | 1.438 | 1.144 | 1.379 | 1.607 | 1.352 |
| 197 | 1.138 | 1.312 | 1.621 | 0.880 | 1.559 | 1.496 | 1.408 | 1.438 | 1.143 | 1.378 | 1.606 | 1.351 |
| 198 | 1.137 | 1.313 | 1.620 | 0.879 | 1.558 | 1.495 | 1.408 | 1.438 | 1.142 | 1.377 | 1.606 | 1.351 |
| 199 | 1.136 | 1.313 | 1.619 | 0.879 | 1.558 | 1.493 | 1.407 | 1.437 | 1.142 | 1.377 | 1.605 | 1.351 |
| 200 | 1.136 | 1.313 | 1.618 | 0.879 | 1.557 | 1.492 | 1.406 | 1.437 | 1.142 | 1.376 | 1.604 | 1.350 |
| 201 | 1.135 | 1.313 | 1.617 | 0.878 | 1.556 | 1.491 | 1.405 | 1.436 | 1.141 | 1.375 | 1.603 | 1.350 |
| 202 | 1.134 | 1.313 | 1.615 | 0.878 | 1.556 | 1.489 | 1.405 | 1.436 | 1.141 | 1.374 | 1.602 | 1.350 |
| 203 | 1.133 | 1.313 | 1.614 | 0.878 | 1.555 | 1.488 | 1.404 | 1.436 | 1.140 | 1.373 | 1.601 | 1.349 |
| 204 | 1.132 | 1.313 | 1.613 | 0.878 | 1.555 | 1.487 | 1.404 | 1.436 | 1.140 | 1.373 | 1.600 | 1.349 |
| 205 | 1.132 | 1.313 | 1.612 | 0.878 | 1.554 | 1.486 | 1.403 | 1.435 | 1.140 | 1.372 | 1.599 | 1.349 |
| 206 | 1.131 | 1.313 | 1.611 | 0.878 | 1.554 | 1.485 | 1.402 | 1.435 | 1.139 | 1.371 | 1.598 | 1.348 |
| 207 | 1.130 | 1.313 | 1.609 | 0.877 | 1.553 | 1.484 | 1.402 | 1.435 | 1.138 | 1.370 | 1.597 | 1.348 |
| 208 | 1.129 | 1.313 | 1.608 | 0.877 | 1.553 | 1.483 | 1.401 | 1.434 | 1.138 | 1.369 | 1.596 | 1.347 |
| 209 | 1.128 | 1.313 | 1.607 | 0.877 | 1.552 | 1.481 | 1.401 | 1.434 | 1.137 | 1.369 | 1.596 | 1.347 |
| 210 | 1.128 | 1.313 | 1.606 | 0.877 | 1.551 | 1.480 | 1.400 | 1.434 | 1.137 | 1.368 | 1.595 | 1.346 |
| 211 | 1.127 | 1.314 | 1.605 | 0.877 | 1.550 | 1.479 | 1.400 | 1.434 | 1.137 | 1.367 | 1.594 | 1.345 |
| 212 | 1.126 | 1.314 | 1.604 | 0.877 | 1.550 | 1.478 | 1.399 | 1.433 | 1.136 | 1.366 | 1.593 | 1.345 |
| 213 | 1.125 | 1.314 | 1.603 | 0.876 | 1.549 | 1.477 | 1.399 | 1.433 | 1.136 | 1.365 | 1.592 | 1.344 |
| 214 | 1.124 | 1.314 | 1.602 | 0.876 | 1.548 | 1.476 | 1.399 | 1.433 | 1.136 | 1.365 | 1.591 | 1.343 |
| 215 | 1.124 | 1.314 | 1.602 | 0.876 | 1.547 | 1.475 | 1.398 | 1.433 | 1.136 | 1.364 | 1.590 | 1.343 |
| 216 | 1.123 | 1.314 | 1.600 | 0.876 | 1.547 | 1.474 | 1.398 | 1.433 | 1.136 | 1.363 | 1.589 | 1.342 |
| 217 | 1.122 | 1.315 | 1.599 | 0.876 | 1.546 | 1.473 | 1.397 | 1.432 | 1.135 | 1.362 | 1.588 | 1.341 |
| 218 | 1.121 | 1.315 | 1.598 | 0.876 | 1.545 | 1.471 | 1.396 | 1.432 | 1.135 | 1.361 | 1.588 | 1.341 |
| 219 | 1.120 | 1.315 | 1.597 | 0.876 | 1.544 | 1.470 | 1.395 | 1.432 | 1.135 | 1.360 | 1.587 | 1.340 |
| 220 | 1.119 | 1.315 | 1.596 | 0.876 | 1.543 | 1.469 | 1.394 | 1.431 | 1.135 | 1.359 | 1.585 | 1.339 |
| 221 | 1.119 | 1.316 | 1.595 | 0.876 | 1.542 | 1.467 | 1.394 | 1.431 | 1.134 | 1.358 | 1.584 | 1.338 |
| 222 | 1.118 | 1.316 | 1.593 | 0.875 | 1.541 | 1.466 | 1.393 | 1.430 | 1.134 | 1.357 | 1.584 | 1.337 |
| 223 | 1.117 | 1.316 | 1.592 | 0.875 | 1.540 | 1.465 | 1.392 | 1.430 | 1.134 | 1.357 | 1.583 | 1.336 |
| 224 | 1.116 | 1.317 | 1.591 | 0.875 | 1.539 | 1.464 | 1.391 | 1.429 | 1.134 | 1.356 | 1.582 | 1.335 |
| 225 | 1.116 | 1.317 | 1.590 | 0.875 | 1.537 | 1.463 | 1.390 | 1.429 | 1.133 | 1.355 | 1.581 | 1.334 |
| 226 | 1.115 | 1.317 | 1.589 | 0.875 | 1.536 | 1.462 | 1.389 | 1.428 | 1.133 | 1.354 | 1.580 | 1.333 |
| 227 | 1.115 | 1.317 | 1.588 | 0.874 | 1.534 | 1.460 | 1.389 | 1.428 | 1.133 | 1.353 | 1.579 | 1.332 |
| 228 | 1.114 | 1.318 | 1.587 | 0.874 | 1.533 | 1.459 | 1.388 | 1.428 | 1.133 | 1.353 | 1.578 | 1.332 |
| 229 | 1.113 | 1.318 | 1.586 | 0.874 | 1.532 | 1.457 | 1.387 | 1.428 | 1.132 | 1.352 | 1.577 | 1.331 |
| 230 | 1.113 | 1.318 | 1.585 | 0.874 | 1.531 | 1.456 | 1.386 | 1.427 | 1.132 | 1.352 | 1.576 | 1.330 |
| 231 | 1.112 | 1.318 | 1.584 | 0.874 | 1.529 | 1.454 | 1.385 | 1.427 | 1.132 | 1.351 | 1.575 | 1.329 |
| 232 | 1.111 | 1.319 | 1.583 | 0.874 | 1.528 | 1.453 | 1.385 | 1.427 | 1.132 | 1.351 | 1.574 | 1.328 |
| 233 | 1.111 | 1.319 | 1.582 | 0.873 | 1.527 | 1.451 | 1.384 | 1.427 | 1.131 | 1.350 | 1.573 | 1.327 |
| 234 | 1.110 | 1.319 | 1.581 | 0.873 | 1.525 | 1.450 | 1.384 | 1.427 | 1.131 | 1.350 | 1.572 | 1.327 |
| 235 | 1.110 | 1.320 | 1.580 | 0.873 | 1.524 | 1.448 | 1.383 | 1.426 | 1.131 | 1.349 | 1.571 | 1.326 |
| 236 | 1.109 | 1.320 | 1.579 | 0.873 | 1.523 | 1.447 | 1.382 | 1.426 | 1.131 | 1.349 | 1.570 | 1.325 |
| 237 | 1.109 | 1.320 | 1.578 | 0.873 | 1.521 | 1.446 | 1.382 | 1.426 | 1.130 | 1.348 | 1.569 | 1.324 |
| 238 | 1.108 | 1.321 | 1.576 | 0.873 | 1.520 | 1.444 | 1.381 | 1.425 | 1.130 | 1.348 | 1.568 | 1.324 |
| 239 | 1.108 | 1.321 | 1.575 | 0.873 | 1.519 | 1.443 | 1.380 | 1.425 | 1.130 | 1.347 | 1.567 | 1.323 |
| 240 | 1.107 | 1.321 | 1.574 | 0.873 | 1.518 | 1.442 | 1.380 | 1.425 | 1.130 | 1.346 | 1.566 | 1.322 |
| 241 | 1.107 | 1.321 | 1.573 | 0.872 | 1.517 | 1.441 | 1.379 | 1.424 | 1.130 | 1.345 | 1.565 | 1.321 |
| 242 | 1.107 | 1.321 | 1.571 | 0.872 | 1.516 | 1.440 | 1.378 | 1.424 | 1.130 | 1.345 | 1.564 | 1.321 |
| 243 | 1.106 | 1.322 | 1.570 | 0.872 | 1.515 | 1.439 | 1.377 | 1.424 | 1.130 | 1.344 | 1.564 | 1.320 |
| 244 | 1.106 | 1.322 | 1.569 | 0.872 | 1.515 | 1.438 | 1.377 | 1.423 | 1.130 | 1.343 | 1.563 | 1.319 |
| 245 | 1.105 | 1.322 | 1.568 | 0.872 | 1.514 | 1.437 | 1.376 | 1.423 | 1.130 | 1.342 | 1.562 | 1.319 |
| 246 | 1.105 | 1.322 | 1.567 | 0.872 | 1.513 | 1.436 | 1.376 | 1.423 | 1.130 | 1.342 | 1.561 | 1.318 |
| 247 | 1.104 | 1.322 | 1.566 | 0.872 | 1.512 | 1.435 | 1.375 | 1.423 | 1.130 | 1.341 | 1.560 | 1.318 |
| 248 | 1.104 | 1.322 | 1.565 | 0.872 | 1.512 | 1.434 | 1.374 | 1.423 | 1.130 | 1.340 | 1.559 | 1.317 |
| 249 | 1.103 | 1.322 | 1.564 | 0.872 | 1.511 | 1.434 | 1.374 | 1.423 | 1.129 | 1.339 | 1.558 | 1.317 |
| 250 | 1.103 | 1.322 | 1.563 | 0.871 | 1.511 | 1.433 | 1.373 | 1.422 | 1.129 | 1.339 | 1.557 | 1.316 |
Data for Appendix 4 - Long Memory Hypothesis Tests: Equity (Norway - United States)
| xi | Norway | New Zealand | Poland | Sweden | Spain | Switzerland | United Kingom | United States |
|---|---|---|---|---|---|---|---|---|
| 0 | 2.135 | 1.070 | 1.453 | 1.929 | 1.652 | 1.509 | 1.194 | 1.594 |
| 1 | 2.114 | 1.031 | 1.370 | 1.940 | 1.630 | 1.489 | 1.182 | 1.551 |
| 2 | 2.106 | 1.014 | 1.347 | 1.933 | 1.633 | 1.483 | 1.177 | 1.549 |
| 3 | 2.096 | 1.006 | 1.335 | 1.946 | 1.648 | 1.490 | 1.183 | 1.555 |
| 4 | 2.068 | 0.999 | 1.326 | 1.955 | 1.653 | 1.488 | 1.172 | 1.566 |
| 5 | 2.056 | 0.993 | 1.323 | 1.971 | 1.659 | 1.496 | 1.169 | 1.572 |
| 6 | 2.044 | 0.989 | 1.325 | 1.989 | 1.666 | 1.505 | 1.169 | 1.581 |
| 7 | 2.033 | 0.988 | 1.326 | 1.996 | 1.670 | 1.517 | 1.169 | 1.592 |
| 8 | 2.019 | 0.988 | 1.325 | 1.994 | 1.668 | 1.524 | 1.164 | 1.601 |
| 9 | 2.004 | 0.987 | 1.319 | 1.986 | 1.665 | 1.527 | 1.156 | 1.609 |
| 10 | 1.990 | 0.984 | 1.309 | 1.986 | 1.661 | 1.529 | 1.150 | 1.615 |
| 11 | 1.974 | 0.981 | 1.300 | 1.985 | 1.654 | 1.525 | 1.142 | 1.620 |
| 12 | 1.963 | 0.980 | 1.292 | 1.985 | 1.650 | 1.523 | 1.136 | 1.623 |
| 13 | 1.950 | 0.977 | 1.283 | 1.984 | 1.643 | 1.517 | 1.131 | 1.624 |
| 14 | 1.938 | 0.974 | 1.273 | 1.983 | 1.635 | 1.511 | 1.127 | 1.624 |
| 15 | 1.927 | 0.972 | 1.265 | 1.981 | 1.625 | 1.504 | 1.121 | 1.622 |
| 16 | 1.918 | 0.970 | 1.258 | 1.975 | 1.614 | 1.500 | 1.117 | 1.620 |
| 17 | 1.910 | 0.969 | 1.253 | 1.972 | 1.606 | 1.498 | 1.114 | 1.618 |
| 18 | 1.902 | 0.968 | 1.249 | 1.970 | 1.602 | 1.499 | 1.113 | 1.618 |
| 19 | 1.894 | 0.968 | 1.246 | 1.973 | 1.598 | 1.500 | 1.113 | 1.617 |
| 20 | 1.884 | 0.967 | 1.245 | 1.978 | 1.593 | 1.499 | 1.114 | 1.618 |
| 21 | 1.876 | 0.966 | 1.244 | 1.984 | 1.589 | 1.496 | 1.114 | 1.619 |
| 22 | 1.867 | 0.964 | 1.243 | 1.984 | 1.585 | 1.494 | 1.114 | 1.621 |
| 23 | 1.860 | 0.963 | 1.241 | 1.985 | 1.581 | 1.492 | 1.113 | 1.622 |
| 24 | 1.854 | 0.962 | 1.239 | 1.981 | 1.578 | 1.489 | 1.113 | 1.624 |
| 25 | 1.846 | 0.961 | 1.236 | 1.977 | 1.574 | 1.487 | 1.113 | 1.625 |
| 26 | 1.839 | 0.960 | 1.233 | 1.975 | 1.572 | 1.485 | 1.113 | 1.628 |
| 27 | 1.832 | 0.960 | 1.230 | 1.974 | 1.571 | 1.484 | 1.113 | 1.631 |
| 28 | 1.826 | 0.960 | 1.229 | 1.973 | 1.570 | 1.483 | 1.114 | 1.632 |
| 29 | 1.821 | 0.962 | 1.228 | 1.970 | 1.567 | 1.483 | 1.114 | 1.632 |
| 30 | 1.816 | 0.963 | 1.228 | 1.965 | 1.565 | 1.481 | 1.113 | 1.632 |
| 31 | 1.812 | 0.964 | 1.228 | 1.962 | 1.564 | 1.478 | 1.114 | 1.631 |
| 32 | 1.807 | 0.965 | 1.228 | 1.960 | 1.561 | 1.476 | 1.114 | 1.630 |
| 33 | 1.804 | 0.966 | 1.228 | 1.958 | 1.560 | 1.473 | 1.115 | 1.628 |
| 34 | 1.801 | 0.966 | 1.227 | 1.958 | 1.559 | 1.471 | 1.117 | 1.626 |
| 35 | 1.799 | 0.967 | 1.227 | 1.960 | 1.559 | 1.469 | 1.119 | 1.626 |
| 36 | 1.795 | 0.969 | 1.226 | 1.960 | 1.560 | 1.466 | 1.121 | 1.625 |
| 37 | 1.793 | 0.971 | 1.225 | 1.962 | 1.561 | 1.465 | 1.123 | 1.625 |
| 38 | 1.791 | 0.973 | 1.224 | 1.963 | 1.561 | 1.465 | 1.125 | 1.624 |
| 39 | 1.788 | 0.976 | 1.222 | 1.963 | 1.562 | 1.465 | 1.127 | 1.625 |
| 40 | 1.785 | 0.978 | 1.219 | 1.963 | 1.562 | 1.465 | 1.128 | 1.625 |
| 41 | 1.782 | 0.980 | 1.217 | 1.962 | 1.563 | 1.465 | 1.130 | 1.627 |
| 42 | 1.778 | 0.982 | 1.215 | 1.961 | 1.564 | 1.465 | 1.132 | 1.628 |
| 43 | 1.775 | 0.985 | 1.213 | 1.960 | 1.564 | 1.464 | 1.134 | 1.629 |
| 44 | 1.772 | 0.986 | 1.212 | 1.959 | 1.563 | 1.464 | 1.136 | 1.630 |
| 45 | 1.769 | 0.988 | 1.211 | 1.957 | 1.563 | 1.463 | 1.138 | 1.631 |
| 46 | 1.766 | 0.989 | 1.210 | 1.955 | 1.563 | 1.463 | 1.141 | 1.631 |
| 47 | 1.763 | 0.990 | 1.210 | 1.954 | 1.563 | 1.462 | 1.142 | 1.632 |
| 48 | 1.759 | 0.992 | 1.210 | 1.956 | 1.564 | 1.462 | 1.145 | 1.632 |
| 49 | 1.755 | 0.993 | 1.210 | 1.959 | 1.565 | 1.462 | 1.147 | 1.633 |
| 50 | 1.752 | 0.995 | 1.209 | 1.962 | 1.566 | 1.461 | 1.149 | 1.634 |
| 51 | 1.748 | 0.997 | 1.208 | 1.964 | 1.567 | 1.461 | 1.151 | 1.636 |
| 52 | 1.745 | 0.998 | 1.207 | 1.966 | 1.567 | 1.460 | 1.153 | 1.637 |
| 53 | 1.742 | 0.999 | 1.205 | 1.966 | 1.567 | 1.459 | 1.154 | 1.639 |
| 54 | 1.739 | 1.000 | 1.203 | 1.966 | 1.567 | 1.459 | 1.155 | 1.639 |
| 55 | 1.736 | 1.000 | 1.202 | 1.966 | 1.567 | 1.458 | 1.156 | 1.640 |
| 56 | 1.732 | 1.000 | 1.202 | 1.964 | 1.567 | 1.457 | 1.157 | 1.641 |
| 57 | 1.729 | 1.001 | 1.202 | 1.963 | 1.567 | 1.457 | 1.158 | 1.642 |
| 58 | 1.726 | 1.002 | 1.202 | 1.961 | 1.567 | 1.457 | 1.159 | 1.644 |
| 59 | 1.723 | 1.004 | 1.202 | 1.959 | 1.567 | 1.456 | 1.160 | 1.645 |
| 60 | 1.720 | 1.005 | 1.203 | 1.957 | 1.568 | 1.457 | 1.161 | 1.646 |
| 61 | 1.718 | 1.007 | 1.203 | 1.955 | 1.569 | 1.458 | 1.162 | 1.647 |
| 62 | 1.716 | 1.008 | 1.204 | 1.953 | 1.570 | 1.459 | 1.164 | 1.648 |
| 63 | 1.715 | 1.010 | 1.204 | 1.951 | 1.571 | 1.460 | 1.165 | 1.648 |
| 64 | 1.713 | 1.012 | 1.205 | 1.949 | 1.572 | 1.461 | 1.166 | 1.648 |
| 65 | 1.710 | 1.013 | 1.205 | 1.946 | 1.572 | 1.460 | 1.167 | 1.648 |
| 66 | 1.707 | 1.014 | 1.206 | 1.944 | 1.572 | 1.460 | 1.168 | 1.648 |
| 67 | 1.704 | 1.015 | 1.206 | 1.941 | 1.572 | 1.461 | 1.169 | 1.648 |
| 68 | 1.701 | 1.016 | 1.206 | 1.937 | 1.572 | 1.461 | 1.169 | 1.649 |
| 69 | 1.698 | 1.016 | 1.206 | 1.935 | 1.572 | 1.461 | 1.170 | 1.649 |
| 70 | 1.695 | 1.017 | 1.207 | 1.932 | 1.571 | 1.461 | 1.171 | 1.649 |
| 71 | 1.692 | 1.017 | 1.207 | 1.929 | 1.572 | 1.461 | 1.172 | 1.650 |
| 72 | 1.689 | 1.017 | 1.208 | 1.925 | 1.571 | 1.461 | 1.173 | 1.650 |
| 73 | 1.685 | 1.017 | 1.208 | 1.923 | 1.571 | 1.461 | 1.174 | 1.651 |
| 74 | 1.682 | 1.017 | 1.209 | 1.920 | 1.571 | 1.461 | 1.175 | 1.652 |
| 75 | 1.679 | 1.016 | 1.209 | 1.918 | 1.572 | 1.461 | 1.176 | 1.652 |
| 76 | 1.676 | 1.016 | 1.210 | 1.917 | 1.572 | 1.462 | 1.177 | 1.653 |
| 77 | 1.673 | 1.015 | 1.211 | 1.916 | 1.572 | 1.462 | 1.178 | 1.652 |
| 78 | 1.670 | 1.014 | 1.211 | 1.914 | 1.573 | 1.462 | 1.179 | 1.653 |
| 79 | 1.667 | 1.013 | 1.212 | 1.912 | 1.573 | 1.462 | 1.180 | 1.653 |
| 80 | 1.664 | 1.012 | 1.214 | 1.910 | 1.572 | 1.461 | 1.181 | 1.653 |
| 81 | 1.662 | 1.012 | 1.215 | 1.908 | 1.571 | 1.460 | 1.182 | 1.653 |
| 82 | 1.659 | 1.012 | 1.217 | 1.906 | 1.571 | 1.460 | 1.182 | 1.654 |
| 83 | 1.656 | 1.012 | 1.220 | 1.905 | 1.571 | 1.459 | 1.183 | 1.654 |
| 84 | 1.653 | 1.012 | 1.222 | 1.903 | 1.571 | 1.459 | 1.184 | 1.655 |
| 85 | 1.651 | 1.012 | 1.224 | 1.902 | 1.571 | 1.459 | 1.185 | 1.655 |
| 86 | 1.648 | 1.012 | 1.226 | 1.900 | 1.570 | 1.458 | 1.186 | 1.656 |
| 87 | 1.645 | 1.012 | 1.227 | 1.897 | 1.570 | 1.458 | 1.186 | 1.656 |
| 88 | 1.642 | 1.013 | 1.229 | 1.895 | 1.569 | 1.458 | 1.187 | 1.656 |
| 89 | 1.639 | 1.013 | 1.230 | 1.893 | 1.568 | 1.458 | 1.187 | 1.656 |
| 90 | 1.636 | 1.013 | 1.232 | 1.891 | 1.567 | 1.457 | 1.188 | 1.656 |
| 91 | 1.634 | 1.013 | 1.234 | 1.889 | 1.565 | 1.457 | 1.188 | 1.656 |
| 92 | 1.631 | 1.013 | 1.235 | 1.887 | 1.564 | 1.457 | 1.189 | 1.657 |
| 93 | 1.630 | 1.013 | 1.237 | 1.885 | 1.563 | 1.457 | 1.189 | 1.657 |
| 94 | 1.628 | 1.014 | 1.238 | 1.883 | 1.562 | 1.457 | 1.189 | 1.658 |
| 95 | 1.626 | 1.015 | 1.240 | 1.881 | 1.562 | 1.458 | 1.190 | 1.659 |
| 96 | 1.624 | 1.015 | 1.241 | 1.880 | 1.562 | 1.458 | 1.191 | 1.660 |
| 97 | 1.623 | 1.016 | 1.242 | 1.878 | 1.561 | 1.459 | 1.192 | 1.661 |
| 98 | 1.621 | 1.017 | 1.243 | 1.876 | 1.561 | 1.459 | 1.193 | 1.662 |
| 99 | 1.620 | 1.018 | 1.245 | 1.875 | 1.560 | 1.459 | 1.194 | 1.662 |
| 100 | 1.619 | 1.019 | 1.246 | 1.874 | 1.560 | 1.458 | 1.195 | 1.663 |
| 101 | 1.618 | 1.020 | 1.246 | 1.872 | 1.560 | 1.458 | 1.196 | 1.663 |
| 102 | 1.617 | 1.021 | 1.247 | 1.871 | 1.560 | 1.458 | 1.197 | 1.664 |
| 103 | 1.616 | 1.022 | 1.246 | 1.869 | 1.559 | 1.457 | 1.199 | 1.664 |
| 104 | 1.615 | 1.024 | 1.246 | 1.869 | 1.559 | 1.457 | 1.200 | 1.664 |
| 105 | 1.614 | 1.026 | 1.246 | 1.867 | 1.559 | 1.457 | 1.201 | 1.664 |
| 106 | 1.613 | 1.028 | 1.245 | 1.866 | 1.559 | 1.456 | 1.202 | 1.665 |
| 107 | 1.612 | 1.030 | 1.245 | 1.865 | 1.559 | 1.456 | 1.203 | 1.665 |
| 108 | 1.611 | 1.032 | 1.245 | 1.863 | 1.559 | 1.455 | 1.204 | 1.664 |
| 109 | 1.610 | 1.034 | 1.244 | 1.861 | 1.559 | 1.454 | 1.205 | 1.664 |
| 110 | 1.609 | 1.036 | 1.244 | 1.858 | 1.558 | 1.452 | 1.206 | 1.664 |
| 111 | 1.608 | 1.037 | 1.243 | 1.856 | 1.558 | 1.451 | 1.206 | 1.663 |
| 112 | 1.607 | 1.039 | 1.242 | 1.853 | 1.557 | 1.450 | 1.207 | 1.663 |
| 113 | 1.606 | 1.041 | 1.241 | 1.850 | 1.557 | 1.448 | 1.207 | 1.662 |
| 114 | 1.605 | 1.042 | 1.241 | 1.848 | 1.557 | 1.447 | 1.208 | 1.661 |
| 115 | 1.604 | 1.044 | 1.240 | 1.846 | 1.557 | 1.446 | 1.208 | 1.660 |
| 116 | 1.603 | 1.045 | 1.239 | 1.844 | 1.558 | 1.445 | 1.209 | 1.659 |
| 117 | 1.602 | 1.047 | 1.238 | 1.843 | 1.558 | 1.444 | 1.209 | 1.657 |
| 118 | 1.601 | 1.048 | 1.238 | 1.840 | 1.558 | 1.442 | 1.209 | 1.656 |
| 119 | 1.600 | 1.049 | 1.237 | 1.839 | 1.558 | 1.441 | 1.210 | 1.655 |
| 120 | 1.599 | 1.050 | 1.237 | 1.837 | 1.558 | 1.440 | 1.210 | 1.654 |
| 121 | 1.598 | 1.051 | 1.236 | 1.836 | 1.558 | 1.439 | 1.211 | 1.654 |
| 122 | 1.597 | 1.052 | 1.236 | 1.834 | 1.558 | 1.437 | 1.211 | 1.653 |
| 123 | 1.596 | 1.053 | 1.235 | 1.832 | 1.559 | 1.436 | 1.212 | 1.652 |
| 124 | 1.595 | 1.054 | 1.235 | 1.830 | 1.559 | 1.435 | 1.213 | 1.652 |
| 125 | 1.594 | 1.055 | 1.234 | 1.827 | 1.559 | 1.433 | 1.213 | 1.651 |
| 126 | 1.593 | 1.055 | 1.233 | 1.825 | 1.559 | 1.432 | 1.214 | 1.651 |
| 127 | 1.591 | 1.056 | 1.233 | 1.823 | 1.560 | 1.431 | 1.215 | 1.650 |
| 128 | 1.590 | 1.057 | 1.232 | 1.821 | 1.560 | 1.429 | 1.215 | 1.650 |
| 129 | 1.589 | 1.057 | 1.232 | 1.818 | 1.561 | 1.428 | 1.216 | 1.649 |
| 130 | 1.588 | 1.058 | 1.231 | 1.815 | 1.561 | 1.427 | 1.216 | 1.648 |
| 131 | 1.586 | 1.059 | 1.231 | 1.813 | 1.561 | 1.425 | 1.217 | 1.648 |
| 132 | 1.585 | 1.059 | 1.230 | 1.811 | 1.561 | 1.424 | 1.217 | 1.647 |
| 133 | 1.583 | 1.059 | 1.229 | 1.808 | 1.560 | 1.423 | 1.218 | 1.646 |
| 134 | 1.582 | 1.060 | 1.229 | 1.805 | 1.560 | 1.422 | 1.219 | 1.646 |
| 135 | 1.580 | 1.060 | 1.228 | 1.802 | 1.559 | 1.421 | 1.219 | 1.645 |
| 136 | 1.579 | 1.061 | 1.227 | 1.799 | 1.559 | 1.420 | 1.220 | 1.645 |
| 137 | 1.578 | 1.061 | 1.226 | 1.796 | 1.559 | 1.419 | 1.220 | 1.645 |
| 138 | 1.576 | 1.062 | 1.226 | 1.793 | 1.558 | 1.418 | 1.221 | 1.644 |
| 139 | 1.575 | 1.063 | 1.225 | 1.790 | 1.558 | 1.417 | 1.222 | 1.644 |
| 140 | 1.574 | 1.064 | 1.225 | 1.787 | 1.558 | 1.417 | 1.222 | 1.644 |
| 141 | 1.573 | 1.065 | 1.224 | 1.785 | 1.558 | 1.416 | 1.223 | 1.643 |
| 142 | 1.572 | 1.066 | 1.223 | 1.782 | 1.557 | 1.416 | 1.223 | 1.643 |
| 143 | 1.571 | 1.067 | 1.222 | 1.780 | 1.557 | 1.415 | 1.224 | 1.642 |
| 144 | 1.570 | 1.068 | 1.222 | 1.778 | 1.557 | 1.415 | 1.224 | 1.642 |
| 145 | 1.569 | 1.069 | 1.221 | 1.776 | 1.557 | 1.415 | 1.225 | 1.642 |
| 146 | 1.568 | 1.070 | 1.220 | 1.774 | 1.557 | 1.414 | 1.225 | 1.642 |
| 147 | 1.567 | 1.071 | 1.219 | 1.772 | 1.557 | 1.414 | 1.226 | 1.642 |
| 148 | 1.567 | 1.072 | 1.218 | 1.771 | 1.557 | 1.414 | 1.226 | 1.642 |
| 149 | 1.566 | 1.072 | 1.217 | 1.769 | 1.557 | 1.414 | 1.227 | 1.642 |
| 150 | 1.565 | 1.073 | 1.216 | 1.768 | 1.556 | 1.414 | 1.227 | 1.642 |
| 151 | 1.564 | 1.074 | 1.215 | 1.766 | 1.556 | 1.414 | 1.228 | 1.642 |
| 152 | 1.563 | 1.074 | 1.214 | 1.765 | 1.555 | 1.413 | 1.228 | 1.642 |
| 153 | 1.563 | 1.075 | 1.213 | 1.763 | 1.554 | 1.413 | 1.228 | 1.642 |
| 154 | 1.562 | 1.075 | 1.212 | 1.761 | 1.554 | 1.413 | 1.229 | 1.642 |
| 155 | 1.561 | 1.075 | 1.211 | 1.760 | 1.553 | 1.413 | 1.229 | 1.642 |
| 156 | 1.559 | 1.075 | 1.209 | 1.759 | 1.553 | 1.412 | 1.229 | 1.642 |
| 157 | 1.558 | 1.076 | 1.208 | 1.758 | 1.552 | 1.412 | 1.230 | 1.642 |
| 158 | 1.557 | 1.076 | 1.207 | 1.757 | 1.552 | 1.412 | 1.230 | 1.643 |
| 159 | 1.556 | 1.077 | 1.206 | 1.755 | 1.552 | 1.412 | 1.231 | 1.643 |
| 160 | 1.555 | 1.078 | 1.205 | 1.754 | 1.551 | 1.411 | 1.231 | 1.644 |
| 161 | 1.553 | 1.079 | 1.204 | 1.753 | 1.551 | 1.411 | 1.232 | 1.644 |
| 162 | 1.552 | 1.079 | 1.203 | 1.751 | 1.550 | 1.411 | 1.232 | 1.644 |
| 163 | 1.551 | 1.080 | 1.201 | 1.749 | 1.550 | 1.411 | 1.233 | 1.644 |
| 164 | 1.550 | 1.080 | 1.200 | 1.747 | 1.549 | 1.411 | 1.234 | 1.644 |
| 165 | 1.549 | 1.081 | 1.199 | 1.745 | 1.548 | 1.410 | 1.234 | 1.644 |
| 166 | 1.547 | 1.081 | 1.198 | 1.743 | 1.547 | 1.409 | 1.234 | 1.644 |
| 167 | 1.546 | 1.082 | 1.197 | 1.741 | 1.545 | 1.408 | 1.235 | 1.644 |
| 168 | 1.545 | 1.082 | 1.196 | 1.738 | 1.544 | 1.408 | 1.235 | 1.644 |
| 169 | 1.543 | 1.083 | 1.196 | 1.736 | 1.543 | 1.407 | 1.235 | 1.643 |
| 170 | 1.542 | 1.084 | 1.195 | 1.734 | 1.542 | 1.406 | 1.236 | 1.643 |
| 171 | 1.540 | 1.084 | 1.194 | 1.732 | 1.541 | 1.405 | 1.236 | 1.643 |
| 172 | 1.539 | 1.085 | 1.194 | 1.731 | 1.540 | 1.405 | 1.237 | 1.643 |
| 173 | 1.538 | 1.086 | 1.193 | 1.730 | 1.539 | 1.404 | 1.237 | 1.643 |
| 174 | 1.537 | 1.087 | 1.192 | 1.728 | 1.538 | 1.404 | 1.238 | 1.643 |
| 175 | 1.535 | 1.088 | 1.191 | 1.726 | 1.537 | 1.403 | 1.238 | 1.644 |
| 176 | 1.534 | 1.089 | 1.191 | 1.725 | 1.536 | 1.403 | 1.239 | 1.644 |
| 177 | 1.533 | 1.089 | 1.191 | 1.724 | 1.536 | 1.403 | 1.240 | 1.644 |
| 178 | 1.531 | 1.090 | 1.190 | 1.722 | 1.535 | 1.403 | 1.241 | 1.644 |
| 179 | 1.530 | 1.091 | 1.190 | 1.721 | 1.535 | 1.402 | 1.242 | 1.644 |
| 180 | 1.529 | 1.092 | 1.189 | 1.720 | 1.534 | 1.402 | 1.242 | 1.643 |
| 181 | 1.527 | 1.092 | 1.189 | 1.720 | 1.534 | 1.402 | 1.243 | 1.643 |
| 182 | 1.526 | 1.093 | 1.189 | 1.718 | 1.533 | 1.401 | 1.244 | 1.643 |
| 183 | 1.525 | 1.093 | 1.189 | 1.718 | 1.533 | 1.401 | 1.245 | 1.643 |
| 184 | 1.524 | 1.093 | 1.189 | 1.717 | 1.532 | 1.401 | 1.246 | 1.643 |
| 185 | 1.522 | 1.094 | 1.189 | 1.716 | 1.532 | 1.401 | 1.247 | 1.642 |
| 186 | 1.521 | 1.093 | 1.188 | 1.715 | 1.532 | 1.401 | 1.249 | 1.642 |
| 187 | 1.520 | 1.093 | 1.188 | 1.714 | 1.531 | 1.401 | 1.250 | 1.642 |
| 188 | 1.518 | 1.093 | 1.188 | 1.713 | 1.531 | 1.401 | 1.251 | 1.641 |
| 189 | 1.517 | 1.093 | 1.188 | 1.711 | 1.530 | 1.400 | 1.253 | 1.641 |
| 190 | 1.516 | 1.093 | 1.188 | 1.710 | 1.529 | 1.400 | 1.254 | 1.640 |
| 191 | 1.515 | 1.093 | 1.188 | 1.708 | 1.529 | 1.400 | 1.255 | 1.640 |
| 192 | 1.513 | 1.093 | 1.188 | 1.707 | 1.528 | 1.400 | 1.256 | 1.639 |
| 193 | 1.512 | 1.094 | 1.188 | 1.705 | 1.527 | 1.400 | 1.258 | 1.639 |
| 194 | 1.511 | 1.094 | 1.188 | 1.704 | 1.527 | 1.400 | 1.259 | 1.638 |
| 195 | 1.509 | 1.094 | 1.187 | 1.702 | 1.526 | 1.399 | 1.260 | 1.638 |
| 196 | 1.507 | 1.094 | 1.187 | 1.701 | 1.525 | 1.399 | 1.261 | 1.637 |
| 197 | 1.506 | 1.094 | 1.186 | 1.699 | 1.524 | 1.399 | 1.262 | 1.637 |
| 198 | 1.504 | 1.095 | 1.186 | 1.698 | 1.523 | 1.399 | 1.263 | 1.636 |
| 199 | 1.503 | 1.095 | 1.186 | 1.697 | 1.522 | 1.398 | 1.264 | 1.635 |
| 200 | 1.501 | 1.095 | 1.186 | 1.695 | 1.521 | 1.398 | 1.265 | 1.635 |
| 201 | 1.500 | 1.095 | 1.185 | 1.694 | 1.520 | 1.398 | 1.266 | 1.635 |
| 202 | 1.498 | 1.096 | 1.185 | 1.692 | 1.518 | 1.398 | 1.267 | 1.634 |
| 203 | 1.497 | 1.096 | 1.185 | 1.691 | 1.518 | 1.397 | 1.268 | 1.634 |
| 204 | 1.496 | 1.096 | 1.184 | 1.690 | 1.516 | 1.397 | 1.269 | 1.634 |
| 205 | 1.494 | 1.096 | 1.184 | 1.688 | 1.516 | 1.397 | 1.270 | 1.634 |
| 206 | 1.493 | 1.096 | 1.184 | 1.687 | 1.515 | 1.397 | 1.271 | 1.634 |
| 207 | 1.492 | 1.096 | 1.183 | 1.686 | 1.514 | 1.396 | 1.272 | 1.634 |
| 208 | 1.490 | 1.096 | 1.183 | 1.685 | 1.513 | 1.396 | 1.274 | 1.634 |
| 209 | 1.489 | 1.096 | 1.183 | 1.683 | 1.511 | 1.396 | 1.275 | 1.633 |
| 210 | 1.488 | 1.096 | 1.183 | 1.682 | 1.511 | 1.396 | 1.276 | 1.633 |
| 211 | 1.486 | 1.096 | 1.183 | 1.681 | 1.510 | 1.395 | 1.277 | 1.633 |
| 212 | 1.485 | 1.095 | 1.182 | 1.680 | 1.509 | 1.395 | 1.278 | 1.633 |
| 213 | 1.484 | 1.096 | 1.182 | 1.679 | 1.508 | 1.395 | 1.279 | 1.633 |
| 214 | 1.482 | 1.096 | 1.182 | 1.679 | 1.507 | 1.395 | 1.280 | 1.633 |
| 215 | 1.481 | 1.096 | 1.182 | 1.678 | 1.506 | 1.395 | 1.281 | 1.632 |
| 216 | 1.480 | 1.096 | 1.182 | 1.677 | 1.505 | 1.395 | 1.282 | 1.632 |
| 217 | 1.478 | 1.096 | 1.182 | 1.676 | 1.504 | 1.394 | 1.283 | 1.632 |
| 218 | 1.477 | 1.097 | 1.182 | 1.675 | 1.503 | 1.394 | 1.283 | 1.631 |
| 219 | 1.476 | 1.097 | 1.182 | 1.674 | 1.502 | 1.393 | 1.284 | 1.631 |
| 220 | 1.474 | 1.097 | 1.181 | 1.673 | 1.501 | 1.392 | 1.285 | 1.630 |
| 221 | 1.473 | 1.097 | 1.181 | 1.671 | 1.500 | 1.392 | 1.285 | 1.630 |
| 222 | 1.472 | 1.098 | 1.181 | 1.670 | 1.499 | 1.391 | 1.286 | 1.629 |
| 223 | 1.470 | 1.098 | 1.181 | 1.669 | 1.498 | 1.391 | 1.286 | 1.629 |
| 224 | 1.469 | 1.099 | 1.181 | 1.668 | 1.497 | 1.390 | 1.286 | 1.628 |
| 225 | 1.468 | 1.099 | 1.181 | 1.666 | 1.496 | 1.390 | 1.287 | 1.628 |
| 226 | 1.467 | 1.100 | 1.181 | 1.665 | 1.496 | 1.389 | 1.287 | 1.627 |
| 227 | 1.466 | 1.101 | 1.181 | 1.664 | 1.495 | 1.388 | 1.287 | 1.626 |
| 228 | 1.464 | 1.102 | 1.181 | 1.662 | 1.494 | 1.388 | 1.288 | 1.625 |
| 229 | 1.463 | 1.103 | 1.181 | 1.661 | 1.493 | 1.387 | 1.288 | 1.625 |
| 230 | 1.462 | 1.103 | 1.181 | 1.660 | 1.492 | 1.387 | 1.288 | 1.624 |
| 231 | 1.461 | 1.104 | 1.181 | 1.659 | 1.491 | 1.387 | 1.289 | 1.623 |
| 232 | 1.460 | 1.105 | 1.181 | 1.657 | 1.490 | 1.386 | 1.289 | 1.622 |
| 233 | 1.459 | 1.106 | 1.182 | 1.656 | 1.490 | 1.385 | 1.289 | 1.622 |
| 234 | 1.458 | 1.108 | 1.182 | 1.655 | 1.489 | 1.385 | 1.289 | 1.621 |
| 235 | 1.457 | 1.109 | 1.182 | 1.654 | 1.488 | 1.384 | 1.289 | 1.621 |
| 236 | 1.456 | 1.110 | 1.182 | 1.653 | 1.486 | 1.383 | 1.289 | 1.620 |
| 237 | 1.455 | 1.111 | 1.182 | 1.652 | 1.485 | 1.383 | 1.289 | 1.620 |
| 238 | 1.454 | 1.112 | 1.182 | 1.651 | 1.484 | 1.382 | 1.289 | 1.619 |
| 239 | 1.453 | 1.113 | 1.182 | 1.650 | 1.483 | 1.382 | 1.290 | 1.619 |
| 240 | 1.452 | 1.115 | 1.182 | 1.650 | 1.482 | 1.381 | 1.290 | 1.618 |
| 241 | 1.452 | 1.116 | 1.182 | 1.649 | 1.481 | 1.381 | 1.290 | 1.618 |
| 242 | 1.451 | 1.117 | 1.183 | 1.648 | 1.481 | 1.380 | 1.290 | 1.618 |
| 243 | 1.450 | 1.118 | 1.183 | 1.648 | 1.480 | 1.380 | 1.290 | 1.617 |
| 244 | 1.449 | 1.120 | 1.183 | 1.647 | 1.479 | 1.379 | 1.290 | 1.617 |
| 245 | 1.448 | 1.121 | 1.183 | 1.646 | 1.478 | 1.379 | 1.290 | 1.616 |
| 246 | 1.447 | 1.122 | 1.183 | 1.645 | 1.477 | 1.378 | 1.290 | 1.616 |
| 247 | 1.447 | 1.123 | 1.183 | 1.645 | 1.477 | 1.378 | 1.291 | 1.615 |
| 248 | 1.446 | 1.125 | 1.184 | 1.644 | 1.476 | 1.377 | 1.291 | 1.614 |
| 249 | 1.445 | 1.126 | 1.184 | 1.643 | 1.475 | 1.376 | 1.291 | 1.614 |
| 250 | 1.445 | 1.127 | 1.184 | 1.643 | 1.474 | 1.376 | 1.292 | 1.613 |
Data for Appendix 4 - Long Memory Hypothesis Tests: Commodity (Crude Oil - Platnium)
| xi | Crude Oil | Natural Gas | Heating Oil | Gasoline | Aluminum | Copper | Gold | Lead | Nickel | Tin | Zinc | Platinum |
|---|---|---|---|---|---|---|---|---|---|---|---|---|
| 0 | 0.9481 | 1.0567 | 0.9164 | 0.9639 | 1.163 | 1.1766 | 1.1375 | 1.2998 | 1.3357 | 1.325 | 0.9784 | 1.4679 |
| 1 | 0.9506 | 1.05 | 0.9185 | 1.004 | 1.2257 | 1.2152 | 1.2044 | 1.3105 | 1.4214 | 1.3642 | 1.0014 | 1.477 |
| 2 | 0.9678 | 1.0405 | 0.9744 | 1.0114 | 1.265 | 1.2625 | 1.2375 | 1.328 | 1.5003 | 1.3953 | 0.9989 | 1.4939 |
| 3 | 0.9901 | 1.0491 | 0.999 | 1.0191 | 1.2789 | 1.2771 | 1.2592 | 1.3308 | 1.5266 | 1.4001 | 0.9967 | 1.4842 |
| 4 | 1.0023 | 1.0594 | 0.9983 | 1.0281 | 1.2945 | 1.2839 | 1.2776 | 1.3338 | 1.548 | 1.3955 | 0.9952 | 1.4736 |
| 5 | 1.0151 | 1.0644 | 0.9958 | 1.0377 | 1.305 | 1.2963 | 1.3014 | 1.3137 | 1.5665 | 1.3843 | 0.9938 | 1.4758 |
| 6 | 1.0246 | 1.0751 | 1.0015 | 1.0467 | 1.3098 | 1.3178 | 1.3108 | 1.2972 | 1.582 | 1.3808 | 0.9964 | 1.4819 |
| 7 | 1.0329 | 1.0869 | 1.0074 | 1.0562 | 1.3193 | 1.3366 | 1.3126 | 1.288 | 1.5821 | 1.3738 | 0.997 | 1.4855 |
| 8 | 1.0425 | 1.1067 | 1.0138 | 1.0683 | 1.3189 | 1.3438 | 1.3036 | 1.2751 | 1.5754 | 1.3657 | 1.0037 | 1.4805 |
| 9 | 1.0506 | 1.1294 | 1.0186 | 1.0784 | 1.3158 | 1.3462 | 1.2964 | 1.2691 | 1.5642 | 1.3596 | 1.0071 | 1.4799 |
| 10 | 1.059 | 1.146 | 1.0195 | 1.0938 | 1.3112 | 1.3541 | 1.2934 | 1.2685 | 1.5668 | 1.3529 | 1.0066 | 1.4846 |
| 11 | 1.0632 | 1.1635 | 1.02 | 1.1112 | 1.3043 | 1.3623 | 1.2969 | 1.2656 | 1.5801 | 1.3424 | 1.0092 | 1.4907 |
| 12 | 1.069 | 1.1703 | 1.0211 | 1.1221 | 1.2928 | 1.3657 | 1.2998 | 1.2639 | 1.5846 | 1.3334 | 1.0104 | 1.4912 |
| 13 | 1.0744 | 1.1774 | 1.0247 | 1.1376 | 1.2838 | 1.3644 | 1.3006 | 1.2594 | 1.5912 | 1.3235 | 1.0147 | 1.4927 |
| 14 | 1.0786 | 1.1782 | 1.0299 | 1.1485 | 1.2763 | 1.3599 | 1.2924 | 1.2549 | 1.6019 | 1.3178 | 1.0155 | 1.4936 |
| 15 | 1.0778 | 1.1763 | 1.0288 | 1.1556 | 1.2724 | 1.3594 | 1.2886 | 1.2528 | 1.6021 | 1.3115 | 1.0162 | 1.496 |
| 16 | 1.079 | 1.174 | 1.0293 | 1.1658 | 1.2648 | 1.3518 | 1.2814 | 1.2528 | 1.6 | 1.3022 | 1.0159 | 1.4976 |
| 17 | 1.08 | 1.1732 | 1.0327 | 1.176 | 1.2593 | 1.3452 | 1.2761 | 1.2512 | 1.5978 | 1.2968 | 1.0137 | 1.498 |
| 18 | 1.0794 | 1.1728 | 1.0375 | 1.1825 | 1.2537 | 1.344 | 1.2674 | 1.2507 | 1.5969 | 1.292 | 1.0114 | 1.4958 |
| 19 | 1.0766 | 1.1682 | 1.0418 | 1.1843 | 1.2461 | 1.3401 | 1.2618 | 1.2495 | 1.5993 | 1.2875 | 1.0082 | 1.4914 |
| 20 | 1.0742 | 1.1639 | 1.0437 | 1.1884 | 1.2403 | 1.3387 | 1.2566 | 1.2508 | 1.6008 | 1.2835 | 1.0056 | 1.4848 |
| 21 | 1.0713 | 1.1622 | 1.0466 | 1.1905 | 1.2337 | 1.3372 | 1.2504 | 1.2525 | 1.6005 | 1.2815 | 1.0013 | 1.4804 |
| 22 | 1.0688 | 1.1626 | 1.0508 | 1.194 | 1.2265 | 1.3377 | 1.2436 | 1.2552 | 1.6 | 1.2826 | 0.9992 | 1.4746 |
| 23 | 1.0672 | 1.1644 | 1.0562 | 1.1991 | 1.2227 | 1.341 | 1.2367 | 1.2585 | 1.6004 | 1.2861 | 0.9988 | 1.4697 |
| 24 | 1.0659 | 1.1662 | 1.0612 | 1.2039 | 1.2175 | 1.3407 | 1.23 | 1.2619 | 1.5973 | 1.2889 | 0.9983 | 1.4666 |
| 25 | 1.0643 | 1.1677 | 1.0662 | 1.2079 | 1.2133 | 1.3407 | 1.2266 | 1.2642 | 1.5938 | 1.2915 | 1 | 1.4616 |
| 26 | 1.0621 | 1.1684 | 1.0708 | 1.2086 | 1.212 | 1.3433 | 1.2256 | 1.2657 | 1.594 | 1.2931 | 1.0024 | 1.4569 |
| 27 | 1.0602 | 1.1711 | 1.0759 | 1.2108 | 1.2102 | 1.3458 | 1.2243 | 1.2668 | 1.5967 | 1.2951 | 1.0051 | 1.4524 |
| 28 | 1.0591 | 1.1744 | 1.0836 | 1.2112 | 1.2076 | 1.3478 | 1.2231 | 1.2681 | 1.5984 | 1.296 | 1.0099 | 1.4492 |
| 29 | 1.0587 | 1.1756 | 1.0913 | 1.2115 | 1.2061 | 1.3526 | 1.2225 | 1.2691 | 1.6025 | 1.2979 | 1.0142 | 1.4456 |
| 30 | 1.0576 | 1.1773 | 1.0966 | 1.2139 | 1.205 | 1.3565 | 1.2225 | 1.2681 | 1.6037 | 1.2993 | 1.0185 | 1.4421 |
| 31 | 1.0578 | 1.1815 | 1.1019 | 1.2191 | 1.2018 | 1.36 | 1.2212 | 1.2672 | 1.6009 | 1.2997 | 1.022 | 1.4391 |
| 32 | 1.0577 | 1.1862 | 1.1091 | 1.2257 | 1.1988 | 1.3638 | 1.2209 | 1.265 | 1.6013 | 1.3009 | 1.0287 | 1.4359 |
| 33 | 1.0581 | 1.1925 | 1.1163 | 1.2338 | 1.1953 | 1.3664 | 1.2204 | 1.2619 | 1.6003 | 1.3024 | 1.0338 | 1.4345 |
| 34 | 1.0585 | 1.1976 | 1.1212 | 1.2426 | 1.1942 | 1.3694 | 1.2221 | 1.2576 | 1.6015 | 1.3041 | 1.0393 | 1.4347 |
| 35 | 1.0591 | 1.2025 | 1.1257 | 1.2497 | 1.1941 | 1.3714 | 1.2219 | 1.2532 | 1.6047 | 1.3051 | 1.0448 | 1.436 |
| 36 | 1.0607 | 1.208 | 1.1308 | 1.2588 | 1.193 | 1.3716 | 1.22 | 1.2484 | 1.6058 | 1.306 | 1.0489 | 1.4368 |
| 37 | 1.0618 | 1.2154 | 1.1359 | 1.2687 | 1.1899 | 1.3701 | 1.2193 | 1.243 | 1.6057 | 1.3072 | 1.0539 | 1.4368 |
| 38 | 1.0626 | 1.2217 | 1.1405 | 1.2785 | 1.1882 | 1.3683 | 1.2186 | 1.2369 | 1.6063 | 1.3081 | 1.0574 | 1.4369 |
| 39 | 1.0634 | 1.2277 | 1.1445 | 1.2885 | 1.1872 | 1.3676 | 1.2172 | 1.2312 | 1.6032 | 1.3086 | 1.0606 | 1.4361 |
| 40 | 1.0637 | 1.2342 | 1.148 | 1.2992 | 1.1845 | 1.3658 | 1.217 | 1.2249 | 1.5988 | 1.3089 | 1.0633 | 1.435 |
| 41 | 1.0637 | 1.2384 | 1.1511 | 1.3078 | 1.1824 | 1.3642 | 1.2183 | 1.2199 | 1.594 | 1.3099 | 1.0671 | 1.4343 |
| 42 | 1.0638 | 1.2431 | 1.1548 | 1.3161 | 1.1812 | 1.3637 | 1.2199 | 1.2137 | 1.5917 | 1.3108 | 1.0699 | 1.4339 |
| 43 | 1.0648 | 1.2468 | 1.1595 | 1.3235 | 1.1809 | 1.3622 | 1.2217 | 1.2081 | 1.5902 | 1.3112 | 1.0715 | 1.4317 |
| 44 | 1.0656 | 1.2524 | 1.1649 | 1.3333 | 1.1809 | 1.3605 | 1.2232 | 1.2025 | 1.588 | 1.3124 | 1.0745 | 1.4306 |
| 45 | 1.0655 | 1.2577 | 1.1713 | 1.3394 | 1.1813 | 1.3572 | 1.2242 | 1.1979 | 1.5872 | 1.3136 | 1.0781 | 1.4298 |
| 46 | 1.0651 | 1.2617 | 1.1772 | 1.3436 | 1.1823 | 1.3557 | 1.2257 | 1.1943 | 1.5857 | 1.3153 | 1.0828 | 1.429 |
| 47 | 1.065 | 1.2666 | 1.1831 | 1.3461 | 1.1834 | 1.3544 | 1.2284 | 1.1915 | 1.5825 | 1.317 | 1.0881 | 1.4281 |
| 48 | 1.0646 | 1.2717 | 1.1893 | 1.3496 | 1.1842 | 1.3537 | 1.2316 | 1.1897 | 1.5792 | 1.3169 | 1.0927 | 1.4272 |
| 49 | 1.0642 | 1.277 | 1.1959 | 1.3539 | 1.1844 | 1.3523 | 1.2342 | 1.1888 | 1.577 | 1.3169 | 1.0977 | 1.426 |
| 50 | 1.0644 | 1.2839 | 1.2019 | 1.3588 | 1.1852 | 1.353 | 1.2378 | 1.189 | 1.5756 | 1.3169 | 1.1038 | 1.4242 |
| 51 | 1.0651 | 1.291 | 1.207 | 1.3637 | 1.1858 | 1.3545 | 1.2411 | 1.1902 | 1.5743 | 1.3182 | 1.1115 | 1.4223 |
| 52 | 1.0657 | 1.2972 | 1.2126 | 1.3715 | 1.1856 | 1.3558 | 1.2436 | 1.191 | 1.5748 | 1.3188 | 1.1199 | 1.4195 |
| 53 | 1.0662 | 1.302 | 1.2186 | 1.3789 | 1.1856 | 1.3565 | 1.2471 | 1.1915 | 1.5738 | 1.3199 | 1.1278 | 1.418 |
| 54 | 1.0671 | 1.3074 | 1.2239 | 1.3859 | 1.1858 | 1.3572 | 1.2505 | 1.1927 | 1.5703 | 1.3222 | 1.1354 | 1.4163 |
| 55 | 1.0684 | 1.3142 | 1.2289 | 1.3941 | 1.1869 | 1.358 | 1.2535 | 1.1936 | 1.5679 | 1.3241 | 1.1429 | 1.4141 |
| 56 | 1.07 | 1.3206 | 1.2332 | 1.4016 | 1.1873 | 1.359 | 1.2573 | 1.195 | 1.5653 | 1.3256 | 1.1503 | 1.4127 |
| 57 | 1.0721 | 1.3273 | 1.2377 | 1.4093 | 1.1878 | 1.3602 | 1.2613 | 1.1961 | 1.5625 | 1.3271 | 1.1576 | 1.4107 |
| 58 | 1.0749 | 1.3338 | 1.2421 | 1.417 | 1.1882 | 1.3618 | 1.2645 | 1.1965 | 1.5605 | 1.3278 | 1.1667 | 1.4087 |
| 59 | 1.0771 | 1.3404 | 1.2456 | 1.4258 | 1.1885 | 1.3643 | 1.2672 | 1.1965 | 1.5576 | 1.3285 | 1.1747 | 1.4069 |
| 60 | 1.0793 | 1.3457 | 1.2492 | 1.433 | 1.1885 | 1.3665 | 1.2706 | 1.1963 | 1.5559 | 1.33 | 1.183 | 1.4054 |
| 61 | 1.0816 | 1.3517 | 1.2522 | 1.4407 | 1.1893 | 1.3685 | 1.2743 | 1.1966 | 1.5533 | 1.3311 | 1.192 | 1.4034 |
| 62 | 1.0838 | 1.3572 | 1.2551 | 1.4482 | 1.1912 | 1.3705 | 1.2789 | 1.1972 | 1.5511 | 1.3313 | 1.2016 | 1.4019 |
| 63 | 1.0852 | 1.3636 | 1.2583 | 1.4547 | 1.1927 | 1.3737 | 1.2831 | 1.1979 | 1.5484 | 1.3315 | 1.2099 | 1.4007 |
| 64 | 1.0863 | 1.3702 | 1.2619 | 1.4613 | 1.1944 | 1.3767 | 1.2877 | 1.1974 | 1.5476 | 1.3314 | 1.2186 | 1.3992 |
| 65 | 1.0874 | 1.3779 | 1.2641 | 1.4692 | 1.1959 | 1.3787 | 1.292 | 1.197 | 1.5463 | 1.3309 | 1.228 | 1.3966 |
| 66 | 1.0886 | 1.3846 | 1.2663 | 1.4757 | 1.1971 | 1.3798 | 1.2957 | 1.1965 | 1.5452 | 1.3306 | 1.2352 | 1.3952 |
| 67 | 1.0899 | 1.3909 | 1.2684 | 1.482 | 1.1986 | 1.3807 | 1.2988 | 1.1958 | 1.5451 | 1.3301 | 1.2424 | 1.394 |
| 68 | 1.0911 | 1.3961 | 1.2702 | 1.4877 | 1.1997 | 1.3812 | 1.3023 | 1.1951 | 1.5454 | 1.3289 | 1.2488 | 1.3933 |
| 69 | 1.0913 | 1.4015 | 1.2709 | 1.4943 | 1.2005 | 1.3805 | 1.3064 | 1.1943 | 1.5449 | 1.3273 | 1.253 | 1.3915 |
| 70 | 1.0917 | 1.4052 | 1.2708 | 1.4985 | 1.2011 | 1.3797 | 1.3098 | 1.1931 | 1.5434 | 1.3265 | 1.2552 | 1.3902 |
| 71 | 1.0918 | 1.4085 | 1.2703 | 1.502 | 1.2019 | 1.3796 | 1.3126 | 1.1921 | 1.5407 | 1.3252 | 1.2572 | 1.3885 |
| 72 | 1.0921 | 1.4102 | 1.2706 | 1.501 | 1.2028 | 1.3809 | 1.3155 | 1.1911 | 1.5375 | 1.3237 | 1.2599 | 1.3864 |
| 73 | 1.0927 | 1.4127 | 1.2716 | 1.5022 | 1.2039 | 1.382 | 1.3177 | 1.1904 | 1.5355 | 1.3223 | 1.2627 | 1.385 |
| 74 | 1.0933 | 1.4145 | 1.272 | 1.5027 | 1.205 | 1.3828 | 1.3205 | 1.1896 | 1.5337 | 1.322 | 1.2659 | 1.3844 |
| 75 | 1.0935 | 1.4144 | 1.2725 | 1.5025 | 1.207 | 1.3831 | 1.3231 | 1.1886 | 1.5315 | 1.3213 | 1.2683 | 1.3838 |
| 76 | 1.0944 | 1.4148 | 1.2737 | 1.5018 | 1.2085 | 1.3829 | 1.3271 | 1.1875 | 1.5295 | 1.3203 | 1.2705 | 1.3834 |
| 77 | 1.0953 | 1.4147 | 1.2751 | 1.5006 | 1.2093 | 1.3818 | 1.3305 | 1.1859 | 1.5276 | 1.3197 | 1.274 | 1.3824 |
| 78 | 1.096 | 1.4167 | 1.2767 | 1.5025 | 1.2105 | 1.3808 | 1.3335 | 1.1845 | 1.5261 | 1.3189 | 1.2771 | 1.3817 |
| 79 | 1.0972 | 1.4201 | 1.2784 | 1.5047 | 1.212 | 1.3801 | 1.3363 | 1.1829 | 1.5237 | 1.3182 | 1.2815 | 1.3809 |
| 80 | 1.0986 | 1.422 | 1.2801 | 1.5067 | 1.2132 | 1.3794 | 1.3378 | 1.1815 | 1.5221 | 1.3171 | 1.2846 | 1.3797 |
| 81 | 1.1 | 1.4248 | 1.2811 | 1.5086 | 1.2144 | 1.379 | 1.3402 | 1.1801 | 1.5199 | 1.3163 | 1.2865 | 1.3787 |
| 82 | 1.1012 | 1.4286 | 1.2825 | 1.5126 | 1.2153 | 1.3785 | 1.3412 | 1.1786 | 1.5175 | 1.3159 | 1.2892 | 1.3776 |
| 83 | 1.1025 | 1.433 | 1.2846 | 1.516 | 1.2172 | 1.378 | 1.3417 | 1.1775 | 1.5158 | 1.3151 | 1.2905 | 1.3757 |
| 84 | 1.1038 | 1.4375 | 1.2861 | 1.5179 | 1.2181 | 1.3763 | 1.3422 | 1.1771 | 1.5135 | 1.3136 | 1.2909 | 1.3745 |
| 85 | 1.1053 | 1.443 | 1.2872 | 1.5213 | 1.2187 | 1.3745 | 1.3426 | 1.1767 | 1.511 | 1.312 | 1.2905 | 1.3735 |
| 86 | 1.1067 | 1.4483 | 1.288 | 1.5243 | 1.2199 | 1.3728 | 1.3438 | 1.1766 | 1.5089 | 1.3109 | 1.2886 | 1.3724 |
| 87 | 1.1079 | 1.4529 | 1.2886 | 1.5287 | 1.2208 | 1.3706 | 1.344 | 1.1764 | 1.5061 | 1.3092 | 1.2869 | 1.3713 |
| 88 | 1.1091 | 1.4566 | 1.2894 | 1.5319 | 1.2218 | 1.3694 | 1.3446 | 1.1764 | 1.5031 | 1.3073 | 1.2851 | 1.371 |
| 89 | 1.1101 | 1.459 | 1.2894 | 1.5335 | 1.2231 | 1.3678 | 1.3449 | 1.1765 | 1.5003 | 1.3057 | 1.2835 | 1.3706 |
| 90 | 1.1108 | 1.4607 | 1.2895 | 1.5344 | 1.2244 | 1.3658 | 1.3461 | 1.1767 | 1.4986 | 1.3042 | 1.2818 | 1.3709 |
| 91 | 1.1117 | 1.4625 | 1.2896 | 1.5339 | 1.2262 | 1.3645 | 1.3461 | 1.1771 | 1.4973 | 1.3027 | 1.2804 | 1.3709 |
| 92 | 1.1128 | 1.4637 | 1.2896 | 1.5325 | 1.2286 | 1.3645 | 1.3464 | 1.1773 | 1.4961 | 1.3013 | 1.2786 | 1.3708 |
| 93 | 1.1139 | 1.4647 | 1.2897 | 1.5329 | 1.2309 | 1.3652 | 1.3479 | 1.1778 | 1.4955 | 1.3001 | 1.2777 | 1.3714 |
| 94 | 1.1151 | 1.4641 | 1.2905 | 1.5311 | 1.2328 | 1.3656 | 1.3484 | 1.1781 | 1.495 | 1.2987 | 1.2761 | 1.3717 |
| 95 | 1.1168 | 1.4644 | 1.2912 | 1.5305 | 1.2354 | 1.3665 | 1.3488 | 1.1785 | 1.4948 | 1.297 | 1.2754 | 1.3717 |
| 96 | 1.1188 | 1.4652 | 1.2907 | 1.5312 | 1.2373 | 1.3675 | 1.3491 | 1.1788 | 1.4941 | 1.2955 | 1.2753 | 1.3719 |
| 97 | 1.1207 | 1.4672 | 1.2911 | 1.5347 | 1.2393 | 1.3681 | 1.3496 | 1.1788 | 1.4938 | 1.2942 | 1.2752 | 1.3718 |
| 98 | 1.123 | 1.4701 | 1.2916 | 1.538 | 1.2415 | 1.3683 | 1.3509 | 1.1791 | 1.4941 | 1.2929 | 1.2766 | 1.3713 |
| 99 | 1.125 | 1.4733 | 1.2921 | 1.5418 | 1.2435 | 1.369 | 1.3525 | 1.179 | 1.4942 | 1.2918 | 1.2774 | 1.3712 |
| 100 | 1.127 | 1.4768 | 1.292 | 1.5452 | 1.2459 | 1.3698 | 1.3543 | 1.1792 | 1.4938 | 1.2906 | 1.278 | 1.3709 |
| 101 | 1.1288 | 1.4815 | 1.2919 | 1.5494 | 1.2481 | 1.3704 | 1.3561 | 1.1792 | 1.4929 | 1.2892 | 1.2782 | 1.3709 |
| 102 | 1.1307 | 1.4854 | 1.2924 | 1.5537 | 1.2504 | 1.3716 | 1.3578 | 1.1791 | 1.4923 | 1.288 | 1.2777 | 1.3707 |
| 103 | 1.1326 | 1.4906 | 1.2931 | 1.5593 | 1.2531 | 1.3723 | 1.3591 | 1.1793 | 1.492 | 1.2869 | 1.2773 | 1.3707 |
| 104 | 1.1344 | 1.4954 | 1.294 | 1.5642 | 1.2559 | 1.3736 | 1.3616 | 1.1795 | 1.4926 | 1.2863 | 1.2766 | 1.3712 |
| 105 | 1.1359 | 1.5006 | 1.2941 | 1.5684 | 1.2591 | 1.3752 | 1.3645 | 1.18 | 1.4929 | 1.2857 | 1.2764 | 1.3718 |
| 106 | 1.1374 | 1.5051 | 1.2941 | 1.5722 | 1.2624 | 1.3769 | 1.3681 | 1.1805 | 1.4927 | 1.2857 | 1.2759 | 1.3726 |
| 107 | 1.1391 | 1.5085 | 1.2945 | 1.5765 | 1.2653 | 1.3791 | 1.3711 | 1.1809 | 1.4927 | 1.2862 | 1.2763 | 1.3729 |
| 108 | 1.1402 | 1.512 | 1.2956 | 1.5807 | 1.2682 | 1.3822 | 1.3744 | 1.1812 | 1.4926 | 1.2867 | 1.2767 | 1.373 |
| 109 | 1.141 | 1.5134 | 1.2969 | 1.5817 | 1.2707 | 1.3857 | 1.3774 | 1.1818 | 1.4924 | 1.287 | 1.2763 | 1.3732 |
| 110 | 1.1418 | 1.516 | 1.2976 | 1.5831 | 1.2731 | 1.3885 | 1.3803 | 1.1823 | 1.4917 | 1.2876 | 1.2772 | 1.3731 |
| 111 | 1.1427 | 1.5187 | 1.2983 | 1.5822 | 1.2754 | 1.3903 | 1.3835 | 1.1827 | 1.4914 | 1.2887 | 1.2785 | 1.3723 |
| 112 | 1.1434 | 1.5216 | 1.3 | 1.5821 | 1.2775 | 1.3913 | 1.3868 | 1.183 | 1.4904 | 1.2893 | 1.28 | 1.3715 |
| 113 | 1.1446 | 1.5247 | 1.3013 | 1.5817 | 1.2792 | 1.3927 | 1.3884 | 1.1835 | 1.4894 | 1.2898 | 1.2814 | 1.3703 |
| 114 | 1.1456 | 1.5282 | 1.3026 | 1.5796 | 1.2809 | 1.3932 | 1.3905 | 1.1842 | 1.4884 | 1.2902 | 1.2828 | 1.3692 |
| 115 | 1.1466 | 1.532 | 1.3038 | 1.5789 | 1.2827 | 1.3935 | 1.393 | 1.185 | 1.4876 | 1.291 | 1.2849 | 1.3682 |
| 116 | 1.1475 | 1.5361 | 1.305 | 1.5785 | 1.2845 | 1.3947 | 1.396 | 1.1857 | 1.4876 | 1.2921 | 1.2872 | 1.3671 |
| 117 | 1.1486 | 1.5415 | 1.3069 | 1.5787 | 1.2865 | 1.3957 | 1.3987 | 1.1865 | 1.487 | 1.2929 | 1.2895 | 1.3663 |
| 118 | 1.1499 | 1.547 | 1.3089 | 1.5791 | 1.2888 | 1.3966 | 1.4018 | 1.187 | 1.486 | 1.2934 | 1.2916 | 1.3658 |
| 119 | 1.1516 | 1.5539 | 1.3104 | 1.5797 | 1.2911 | 1.398 | 1.405 | 1.1875 | 1.4853 | 1.2938 | 1.2946 | 1.3653 |
| 120 | 1.1532 | 1.5612 | 1.3117 | 1.5794 | 1.2934 | 1.3985 | 1.4092 | 1.1882 | 1.4841 | 1.2944 | 1.2993 | 1.3646 |
| 121 | 1.1548 | 1.5683 | 1.3133 | 1.5807 | 1.295 | 1.3991 | 1.4135 | 1.1883 | 1.4833 | 1.2945 | 1.3042 | 1.364 |
| 122 | 1.1563 | 1.5755 | 1.3148 | 1.5808 | 1.2964 | 1.399 | 1.417 | 1.1886 | 1.4824 | 1.2946 | 1.3086 | 1.3631 |
| 123 | 1.1577 | 1.5832 | 1.3166 | 1.5803 | 1.2976 | 1.3993 | 1.421 | 1.1888 | 1.4817 | 1.2949 | 1.3122 | 1.3624 |
| 124 | 1.1594 | 1.5926 | 1.3188 | 1.581 | 1.2991 | 1.3994 | 1.425 | 1.1889 | 1.4803 | 1.295 | 1.3154 | 1.3618 |
| 125 | 1.161 | 1.6026 | 1.3201 | 1.5832 | 1.3007 | 1.3995 | 1.4288 | 1.1891 | 1.4789 | 1.2952 | 1.3188 | 1.3611 |
| 126 | 1.1627 | 1.6113 | 1.3212 | 1.5844 | 1.3025 | 1.4001 | 1.4329 | 1.1895 | 1.4777 | 1.295 | 1.3229 | 1.3606 |
| 127 | 1.1642 | 1.6203 | 1.3226 | 1.5864 | 1.304 | 1.4007 | 1.4365 | 1.19 | 1.4763 | 1.2949 | 1.3274 | 1.3601 |
| 128 | 1.1655 | 1.6281 | 1.3243 | 1.587 | 1.3062 | 1.4013 | 1.4405 | 1.1905 | 1.4752 | 1.295 | 1.332 | 1.3595 |
| 129 | 1.1666 | 1.6351 | 1.3262 | 1.5879 | 1.3076 | 1.402 | 1.4445 | 1.1907 | 1.4742 | 1.2948 | 1.3367 | 1.3584 |
| 130 | 1.1679 | 1.6413 | 1.3274 | 1.5889 | 1.3089 | 1.4025 | 1.4475 | 1.1906 | 1.4725 | 1.2946 | 1.3416 | 1.3572 |
| 131 | 1.169 | 1.6467 | 1.3285 | 1.5903 | 1.3099 | 1.4026 | 1.4506 | 1.1905 | 1.4713 | 1.2946 | 1.3464 | 1.3562 |
| 132 | 1.1699 | 1.6531 | 1.33 | 1.5919 | 1.3115 | 1.4038 | 1.4546 | 1.1904 | 1.47 | 1.2945 | 1.3513 | 1.3553 |
| 133 | 1.1707 | 1.6596 | 1.3321 | 1.5933 | 1.313 | 1.405 | 1.4594 | 1.1903 | 1.4688 | 1.2943 | 1.3556 | 1.3545 |
| 134 | 1.1715 | 1.6671 | 1.3339 | 1.594 | 1.3145 | 1.406 | 1.4632 | 1.1898 | 1.4682 | 1.2939 | 1.3594 | 1.3535 |
| 135 | 1.1724 | 1.675 | 1.3351 | 1.5944 | 1.3158 | 1.407 | 1.4676 | 1.1893 | 1.4674 | 1.2936 | 1.3633 | 1.352 |
| 136 | 1.1732 | 1.6828 | 1.3361 | 1.5948 | 1.3176 | 1.4084 | 1.4721 | 1.1887 | 1.4667 | 1.2938 | 1.3674 | 1.3507 |
| 137 | 1.174 | 1.6915 | 1.3375 | 1.596 | 1.3191 | 1.4096 | 1.4768 | 1.188 | 1.4666 | 1.2936 | 1.3706 | 1.3494 |
| 138 | 1.1751 | 1.6998 | 1.3389 | 1.5984 | 1.3207 | 1.4106 | 1.4813 | 1.1871 | 1.4655 | 1.2933 | 1.374 | 1.3481 |
| 139 | 1.1765 | 1.7094 | 1.3398 | 1.6006 | 1.3225 | 1.412 | 1.4861 | 1.1864 | 1.4646 | 1.2929 | 1.3775 | 1.3472 |
| 140 | 1.178 | 1.717 | 1.3409 | 1.6021 | 1.3241 | 1.414 | 1.4909 | 1.1858 | 1.4639 | 1.2927 | 1.3809 | 1.3464 |
| 141 | 1.1796 | 1.7231 | 1.342 | 1.6032 | 1.3255 | 1.4162 | 1.4963 | 1.1852 | 1.4634 | 1.2929 | 1.3854 | 1.3456 |
| 142 | 1.1812 | 1.7304 | 1.3428 | 1.605 | 1.3273 | 1.4182 | 1.5023 | 1.1847 | 1.4627 | 1.2933 | 1.3897 | 1.3448 |
| 143 | 1.1827 | 1.7361 | 1.3435 | 1.6063 | 1.329 | 1.4213 | 1.5087 | 1.1845 | 1.4621 | 1.2937 | 1.3939 | 1.3441 |
| 144 | 1.1843 | 1.7435 | 1.3446 | 1.6087 | 1.3306 | 1.4244 | 1.5155 | 1.1844 | 1.4617 | 1.2943 | 1.398 | 1.3433 |
| 145 | 1.1859 | 1.7494 | 1.3456 | 1.611 | 1.3322 | 1.4273 | 1.5207 | 1.1844 | 1.4614 | 1.2949 | 1.4023 | 1.3424 |
| 146 | 1.1876 | 1.7564 | 1.3467 | 1.6134 | 1.3338 | 1.4307 | 1.5259 | 1.1843 | 1.4614 | 1.2955 | 1.4066 | 1.3413 |
| 147 | 1.1892 | 1.7624 | 1.3477 | 1.6144 | 1.3356 | 1.4341 | 1.5308 | 1.1842 | 1.4614 | 1.2961 | 1.4104 | 1.3399 |
| 148 | 1.1907 | 1.7695 | 1.3488 | 1.617 | 1.3376 | 1.4376 | 1.5353 | 1.1843 | 1.4614 | 1.2968 | 1.4141 | 1.3385 |
| 149 | 1.1923 | 1.7777 | 1.3499 | 1.6187 | 1.3394 | 1.441 | 1.54 | 1.1845 | 1.4614 | 1.2973 | 1.4181 | 1.3369 |
| 150 | 1.1941 | 1.7849 | 1.3512 | 1.6199 | 1.3412 | 1.4445 | 1.5451 | 1.1848 | 1.4618 | 1.298 | 1.4222 | 1.3353 |
| 151 | 1.1958 | 1.792 | 1.3526 | 1.6203 | 1.3433 | 1.4476 | 1.55 | 1.1852 | 1.462 | 1.2989 | 1.4258 | 1.3339 |
| 152 | 1.1973 | 1.7992 | 1.3538 | 1.6211 | 1.3456 | 1.4509 | 1.5544 | 1.1854 | 1.4625 | 1.2994 | 1.4291 | 1.3323 |
| 153 | 1.1985 | 1.8081 | 1.3551 | 1.6233 | 1.3478 | 1.4537 | 1.558 | 1.1856 | 1.4626 | 1.2999 | 1.4322 | 1.3306 |
| 154 | 1.1996 | 1.8155 | 1.3567 | 1.625 | 1.3501 | 1.4567 | 1.5612 | 1.1859 | 1.4626 | 1.3002 | 1.4344 | 1.329 |
| 155 | 1.2006 | 1.8224 | 1.3584 | 1.6261 | 1.3528 | 1.4595 | 1.5647 | 1.1864 | 1.4625 | 1.3006 | 1.4357 | 1.3276 |
| 156 | 1.2016 | 1.8293 | 1.3598 | 1.6268 | 1.3556 | 1.4626 | 1.5684 | 1.1868 | 1.4626 | 1.301 | 1.4374 | 1.3265 |
| 157 | 1.2027 | 1.8373 | 1.3612 | 1.6292 | 1.3586 | 1.466 | 1.5719 | 1.1872 | 1.4625 | 1.3016 | 1.4383 | 1.3253 |
| 158 | 1.2036 | 1.8457 | 1.363 | 1.6309 | 1.3618 | 1.4698 | 1.5751 | 1.1876 | 1.4623 | 1.3022 | 1.439 | 1.3241 |
| 159 | 1.2047 | 1.8533 | 1.3647 | 1.6325 | 1.3647 | 1.4742 | 1.579 | 1.1878 | 1.462 | 1.303 | 1.4396 | 1.3228 |
| 160 | 1.2057 | 1.8602 | 1.366 | 1.6333 | 1.3677 | 1.4784 | 1.5819 | 1.1881 | 1.4611 | 1.3035 | 1.4399 | 1.3214 |
| 161 | 1.2064 | 1.8652 | 1.3671 | 1.632 | 1.3705 | 1.4824 | 1.5843 | 1.1881 | 1.4605 | 1.3037 | 1.4399 | 1.3202 |
| 162 | 1.2074 | 1.8707 | 1.3692 | 1.6316 | 1.3734 | 1.4868 | 1.5861 | 1.1884 | 1.4604 | 1.3042 | 1.4403 | 1.3193 |
| 163 | 1.2087 | 1.8767 | 1.3713 | 1.6316 | 1.3763 | 1.4914 | 1.5882 | 1.1885 | 1.4599 | 1.3046 | 1.4415 | 1.3183 |
| 164 | 1.21 | 1.8816 | 1.373 | 1.6308 | 1.3791 | 1.4954 | 1.5906 | 1.1885 | 1.4596 | 1.3049 | 1.4417 | 1.3173 |
| 165 | 1.2111 | 1.8875 | 1.3746 | 1.6309 | 1.3823 | 1.499 | 1.5926 | 1.1885 | 1.4598 | 1.3048 | 1.4423 | 1.316 |
| 166 | 1.2122 | 1.8935 | 1.3761 | 1.6317 | 1.385 | 1.5028 | 1.595 | 1.1884 | 1.4597 | 1.3049 | 1.4427 | 1.3147 |
| 167 | 1.2132 | 1.9 | 1.3774 | 1.6318 | 1.3882 | 1.5065 | 1.597 | 1.1881 | 1.4594 | 1.3051 | 1.4428 | 1.313 |
| 168 | 1.2144 | 1.907 | 1.3788 | 1.6324 | 1.3919 | 1.5113 | 1.5987 | 1.1879 | 1.4588 | 1.3053 | 1.443 | 1.3114 |
| 169 | 1.2158 | 1.9145 | 1.3805 | 1.6336 | 1.3955 | 1.5161 | 1.5995 | 1.1877 | 1.4583 | 1.3055 | 1.4423 | 1.31 |
| 170 | 1.2174 | 1.9231 | 1.3819 | 1.6356 | 1.3991 | 1.5214 | 1.6006 | 1.1874 | 1.4581 | 1.3057 | 1.4417 | 1.3086 |
| 171 | 1.2185 | 1.9321 | 1.383 | 1.6374 | 1.4026 | 1.5268 | 1.6017 | 1.1871 | 1.4576 | 1.3059 | 1.4398 | 1.3074 |
| 172 | 1.2195 | 1.9408 | 1.3844 | 1.6395 | 1.4067 | 1.5326 | 1.6026 | 1.1868 | 1.4571 | 1.306 | 1.4374 | 1.3057 |
| 173 | 1.2204 | 1.9479 | 1.3857 | 1.6414 | 1.4106 | 1.5378 | 1.6042 | 1.1865 | 1.4567 | 1.3062 | 1.4351 | 1.3043 |
| 174 | 1.2212 | 1.954 | 1.3866 | 1.6433 | 1.4144 | 1.5432 | 1.6059 | 1.1862 | 1.4566 | 1.3064 | 1.4332 | 1.303 |
| 175 | 1.222 | 1.9599 | 1.3875 | 1.6458 | 1.4187 | 1.5496 | 1.6082 | 1.186 | 1.4563 | 1.3069 | 1.4313 | 1.3016 |
| 176 | 1.2228 | 1.9663 | 1.3884 | 1.6475 | 1.4225 | 1.5556 | 1.6095 | 1.1858 | 1.4556 | 1.3071 | 1.4306 | 1.3 |
| 177 | 1.2236 | 1.9732 | 1.3902 | 1.6502 | 1.4267 | 1.5618 | 1.6113 | 1.1854 | 1.4552 | 1.3075 | 1.4296 | 1.2987 |
| 178 | 1.2244 | 1.98 | 1.3919 | 1.6528 | 1.4312 | 1.5682 | 1.6128 | 1.185 | 1.4554 | 1.3078 | 1.4286 | 1.2971 |
| 179 | 1.2252 | 1.9862 | 1.3935 | 1.6551 | 1.4355 | 1.5743 | 1.615 | 1.1847 | 1.4554 | 1.3079 | 1.4284 | 1.2958 |
| 180 | 1.2259 | 1.9925 | 1.3953 | 1.6571 | 1.4397 | 1.5802 | 1.6167 | 1.1844 | 1.4554 | 1.3077 | 1.4282 | 1.2945 |
| 181 | 1.2268 | 1.9977 | 1.3973 | 1.6592 | 1.4438 | 1.5862 | 1.6191 | 1.1845 | 1.4555 | 1.3074 | 1.4281 | 1.2937 |
| 182 | 1.2277 | 2.0015 | 1.3992 | 1.6602 | 1.4483 | 1.592 | 1.6214 | 1.1846 | 1.4558 | 1.3074 | 1.4287 | 1.2931 |
| 183 | 1.2289 | 2.0067 | 1.4008 | 1.6625 | 1.4531 | 1.5979 | 1.6229 | 1.1848 | 1.4557 | 1.3075 | 1.4299 | 1.2924 |
| 184 | 1.23 | 2.0106 | 1.4024 | 1.6638 | 1.458 | 1.6041 | 1.6243 | 1.1852 | 1.4558 | 1.3078 | 1.4307 | 1.2917 |
| 185 | 1.2311 | 2.0159 | 1.4042 | 1.6644 | 1.4633 | 1.6107 | 1.6253 | 1.1855 | 1.4559 | 1.3081 | 1.4314 | 1.2912 |
| 186 | 1.2323 | 2.0199 | 1.4058 | 1.6649 | 1.4687 | 1.6173 | 1.6262 | 1.1859 | 1.4564 | 1.3084 | 1.4329 | 1.291 |
| 187 | 1.2336 | 2.0257 | 1.4076 | 1.6665 | 1.474 | 1.6233 | 1.6275 | 1.1863 | 1.4566 | 1.3087 | 1.4343 | 1.2907 |
| 188 | 1.2348 | 2.0316 | 1.4099 | 1.6675 | 1.479 | 1.629 | 1.6288 | 1.1869 | 1.4568 | 1.3092 | 1.4351 | 1.2904 |
| 189 | 1.2358 | 2.0386 | 1.412 | 1.6686 | 1.4841 | 1.6353 | 1.6296 | 1.1873 | 1.4567 | 1.3095 | 1.4363 | 1.2901 |
| 190 | 1.2366 | 2.0451 | 1.4142 | 1.6679 | 1.489 | 1.6413 | 1.631 | 1.1877 | 1.4569 | 1.3099 | 1.4377 | 1.2898 |
| 191 | 1.2375 | 2.0524 | 1.4165 | 1.6689 | 1.4944 | 1.6471 | 1.6327 | 1.1884 | 1.4572 | 1.3103 | 1.4391 | 1.2896 |
| 192 | 1.2382 | 2.0602 | 1.4195 | 1.6707 | 1.4997 | 1.653 | 1.6337 | 1.1892 | 1.4572 | 1.311 | 1.4407 | 1.2893 |
| 193 | 1.239 | 2.0673 | 1.423 | 1.6727 | 1.5053 | 1.6589 | 1.6347 | 1.1898 | 1.4572 | 1.3116 | 1.4417 | 1.289 |
| 194 | 1.2398 | 2.0763 | 1.4263 | 1.6754 | 1.5111 | 1.6643 | 1.6355 | 1.1905 | 1.4574 | 1.3123 | 1.4424 | 1.2886 |
| 195 | 1.2406 | 2.0862 | 1.4293 | 1.6776 | 1.5166 | 1.6691 | 1.637 | 1.191 | 1.457 | 1.3129 | 1.4428 | 1.2882 |
| 196 | 1.2411 | 2.0951 | 1.4328 | 1.6788 | 1.5219 | 1.6736 | 1.6383 | 1.1913 | 1.4571 | 1.3133 | 1.4434 | 1.2877 |
| 197 | 1.2412 | 2.1029 | 1.4367 | 1.6792 | 1.5273 | 1.6779 | 1.6388 | 1.1918 | 1.4571 | 1.3138 | 1.4441 | 1.2872 |
| 198 | 1.2412 | 2.1105 | 1.4407 | 1.6794 | 1.5326 | 1.6818 | 1.6397 | 1.1921 | 1.4574 | 1.3142 | 1.4449 | 1.2869 |
| 199 | 1.2412 | 2.1193 | 1.4445 | 1.6796 | 1.5382 | 1.6861 | 1.6404 | 1.1924 | 1.4573 | 1.3146 | 1.446 | 1.2865 |
| 200 | 1.2413 | 2.1283 | 1.4481 | 1.6806 | 1.5435 | 1.6899 | 1.6403 | 1.1927 | 1.457 | 1.3152 | 1.448 | 1.2861 |
| 201 | 1.2416 | 2.138 | 1.4523 | 1.6824 | 1.5486 | 1.6936 | 1.6405 | 1.1929 | 1.4568 | 1.3157 | 1.4505 | 1.2859 |
| 202 | 1.242 | 2.1473 | 1.457 | 1.6844 | 1.5541 | 1.698 | 1.6406 | 1.1932 | 1.4566 | 1.3163 | 1.4531 | 1.2855 |
| 203 | 1.2424 | 2.1552 | 1.4612 | 1.6852 | 1.5596 | 1.7033 | 1.6413 | 1.1933 | 1.4566 | 1.3168 | 1.4554 | 1.2851 |
| 204 | 1.2429 | 2.1646 | 1.465 | 1.6868 | 1.5654 | 1.7072 | 1.6416 | 1.1934 | 1.4563 | 1.3172 | 1.4578 | 1.2849 |
| 205 | 1.2433 | 2.1748 | 1.4683 | 1.6881 | 1.5712 | 1.712 | 1.6415 | 1.1936 | 1.4564 | 1.3177 | 1.4604 | 1.2844 |
| 206 | 1.2437 | 2.1856 | 1.4718 | 1.6894 | 1.5766 | 1.717 | 1.6414 | 1.1937 | 1.4563 | 1.3181 | 1.4625 | 1.284 |
| 207 | 1.244 | 2.1974 | 1.4755 | 1.6912 | 1.5817 | 1.722 | 1.641 | 1.1941 | 1.4563 | 1.3186 | 1.4642 | 1.2835 |
| 208 | 1.2444 | 2.2105 | 1.4788 | 1.693 | 1.5876 | 1.7271 | 1.6412 | 1.1944 | 1.4563 | 1.3189 | 1.4655 | 1.2831 |
| 209 | 1.2447 | 2.2239 | 1.482 | 1.6954 | 1.5932 | 1.7319 | 1.6418 | 1.1946 | 1.4564 | 1.319 | 1.4665 | 1.283 |
| 210 | 1.2449 | 2.2379 | 1.4844 | 1.6979 | 1.5991 | 1.7372 | 1.6429 | 1.1948 | 1.4565 | 1.3189 | 1.4681 | 1.2828 |
| 211 | 1.2451 | 2.2515 | 1.4864 | 1.7006 | 1.6051 | 1.7426 | 1.6432 | 1.1953 | 1.4567 | 1.3187 | 1.4701 | 1.2826 |
| 212 | 1.2452 | 2.2678 | 1.4889 | 1.7038 | 1.6108 | 1.7472 | 1.6437 | 1.1958 | 1.4568 | 1.3186 | 1.4722 | 1.2825 |
| 213 | 1.2453 | 2.2852 | 1.4915 | 1.7077 | 1.6164 | 1.7523 | 1.6442 | 1.1964 | 1.457 | 1.3184 | 1.4742 | 1.2824 |
| 214 | 1.2454 | 2.3031 | 1.4935 | 1.7113 | 1.6222 | 1.7574 | 1.6449 | 1.1971 | 1.4571 | 1.3181 | 1.4762 | 1.2824 |
| 215 | 1.2453 | 2.32 | 1.4953 | 1.7149 | 1.6277 | 1.7619 | 1.6458 | 1.1979 | 1.4573 | 1.3177 | 1.4784 | 1.2823 |
| 216 | 1.2454 | 2.335 | 1.4976 | 1.7189 | 1.6335 | 1.7676 | 1.6471 | 1.1988 | 1.4577 | 1.3173 | 1.4805 | 1.2825 |
| 217 | 1.2456 | 2.35 | 1.5004 | 1.722 | 1.6395 | 1.7733 | 1.648 | 1.1998 | 1.458 | 1.317 | 1.4836 | 1.2825 |
| 218 | 1.2459 | 2.364 | 1.5032 | 1.7248 | 1.6456 | 1.7787 | 1.6488 | 1.201 | 1.4587 | 1.3167 | 1.4869 | 1.2824 |
| 219 | 1.2462 | 2.3766 | 1.5056 | 1.7271 | 1.6514 | 1.7846 | 1.6493 | 1.2023 | 1.4592 | 1.3164 | 1.4911 | 1.2823 |
| 220 | 1.2465 | 2.3855 | 1.5073 | 1.7283 | 1.6566 | 1.7899 | 1.6495 | 1.2035 | 1.4596 | 1.3161 | 1.4956 | 1.2822 |
| 221 | 1.2466 | 2.394 | 1.5084 | 1.7289 | 1.6615 | 1.7952 | 1.6495 | 1.2048 | 1.4602 | 1.3156 | 1.5001 | 1.2822 |
| 222 | 1.2466 | 2.4037 | 1.5093 | 1.7297 | 1.6664 | 1.8008 | 1.6493 | 1.2059 | 1.4607 | 1.3151 | 1.5049 | 1.2822 |
| 223 | 1.2467 | 2.4123 | 1.5104 | 1.7297 | 1.6714 | 1.8064 | 1.6493 | 1.2072 | 1.461 | 1.3147 | 1.5089 | 1.2823 |
| 224 | 1.2468 | 2.422 | 1.5115 | 1.7297 | 1.6767 | 1.8122 | 1.6488 | 1.2085 | 1.4613 | 1.314 | 1.5128 | 1.2823 |
| 225 | 1.2468 | 2.4317 | 1.512 | 1.7291 | 1.6816 | 1.8179 | 1.6479 | 1.2097 | 1.4618 | 1.3134 | 1.5163 | 1.2824 |
| 226 | 1.2468 | 2.4412 | 1.5119 | 1.7283 | 1.6862 | 1.8235 | 1.6474 | 1.2109 | 1.462 | 1.3129 | 1.5197 | 1.2824 |
| 227 | 1.2467 | 2.4505 | 1.5129 | 1.7273 | 1.6906 | 1.8296 | 1.6468 | 1.2122 | 1.4624 | 1.3125 | 1.5224 | 1.2824 |
| 228 | 1.2467 | 2.4621 | 1.5138 | 1.7269 | 1.6945 | 1.8358 | 1.6463 | 1.2135 | 1.4624 | 1.312 | 1.5252 | 1.2824 |
| 229 | 1.2467 | 2.473 | 1.5145 | 1.7271 | 1.6987 | 1.8424 | 1.6453 | 1.2148 | 1.4623 | 1.3115 | 1.5283 | 1.2824 |
| 230 | 1.2465 | 2.4817 | 1.5151 | 1.7268 | 1.703 | 1.8492 | 1.6449 | 1.2161 | 1.4617 | 1.3109 | 1.5311 | 1.2825 |
| 231 | 1.2464 | 2.4884 | 1.516 | 1.7257 | 1.707 | 1.8543 | 1.6442 | 1.2174 | 1.4613 | 1.3105 | 1.5339 | 1.2826 |
| 232 | 1.2464 | 2.4951 | 1.5169 | 1.7253 | 1.7115 | 1.8594 | 1.6431 | 1.2186 | 1.461 | 1.3101 | 1.5373 | 1.2827 |
| 233 | 1.2464 | 2.5002 | 1.5182 | 1.7243 | 1.7155 | 1.8645 | 1.6421 | 1.2197 | 1.4607 | 1.3098 | 1.5405 | 1.283 |
| 234 | 1.2464 | 2.5037 | 1.5188 | 1.7233 | 1.7194 | 1.8682 | 1.641 | 1.2209 | 1.4605 | 1.3092 | 1.5433 | 1.2833 |
| 235 | 1.2464 | 2.5064 | 1.519 | 1.7229 | 1.7226 | 1.8722 | 1.6391 | 1.2219 | 1.4603 | 1.3088 | 1.5461 | 1.2834 |
| 236 | 1.2463 | 2.5092 | 1.52 | 1.7226 | 1.7252 | 1.8761 | 1.6376 | 1.2228 | 1.4602 | 1.3085 | 1.5489 | 1.2835 |
| 237 | 1.2461 | 2.5129 | 1.5208 | 1.7222 | 1.7275 | 1.8814 | 1.6357 | 1.2236 | 1.4599 | 1.3081 | 1.5514 | 1.2836 |
| 238 | 1.2458 | 2.5156 | 1.5213 | 1.7215 | 1.73 | 1.8868 | 1.6338 | 1.2245 | 1.4596 | 1.3074 | 1.5538 | 1.2837 |
| 239 | 1.2456 | 2.5174 | 1.5218 | 1.7207 | 1.7317 | 1.8917 | 1.6316 | 1.2252 | 1.4589 | 1.3069 | 1.5558 | 1.2837 |
| 240 | 1.2454 | 2.5184 | 1.5219 | 1.7203 | 1.7331 | 1.8968 | 1.6294 | 1.2259 | 1.4582 | 1.3063 | 1.5577 | 1.2837 |
| 241 | 1.245 | 2.5191 | 1.5212 | 1.7199 | 1.7345 | 1.9016 | 1.6266 | 1.2266 | 1.4578 | 1.3056 | 1.5591 | 1.2838 |
| 242 | 1.2447 | 2.5188 | 1.521 | 1.7191 | 1.7351 | 1.9058 | 1.6238 | 1.2273 | 1.4572 | 1.3051 | 1.5607 | 1.2838 |
| 243 | 1.2444 | 2.5194 | 1.5213 | 1.7175 | 1.7353 | 1.9103 | 1.621 | 1.2281 | 1.4566 | 1.3046 | 1.5619 | 1.2837 |
| 244 | 1.244 | 2.5179 | 1.5214 | 1.7161 | 1.7356 | 1.9146 | 1.6185 | 1.2291 | 1.4561 | 1.3041 | 1.563 | 1.2835 |
| 245 | 1.2435 | 2.5148 | 1.5206 | 1.7137 | 1.7354 | 1.9194 | 1.6163 | 1.2302 | 1.4554 | 1.3036 | 1.564 | 1.2834 |
| 246 | 1.243 | 2.5117 | 1.5198 | 1.7109 | 1.7355 | 1.9255 | 1.6142 | 1.2313 | 1.4547 | 1.303 | 1.5645 | 1.2832 |
| 247 | 1.2427 | 2.5114 | 1.5197 | 1.709 | 1.7347 | 1.9311 | 1.6115 | 1.2323 | 1.4541 | 1.3023 | 1.5644 | 1.2829 |
| 248 | 1.2423 | 2.5099 | 1.5198 | 1.707 | 1.7337 | 1.9359 | 1.6092 | 1.2332 | 1.4535 | 1.3017 | 1.5643 | 1.2825 |
| 249 | 1.2421 | 2.5081 | 1.5196 | 1.7056 | 1.7332 | 1.9402 | 1.6066 | 1.2343 | 1.4528 | 1.301 | 1.5641 | 1.2819 |
| 250 | 1.242 | 2.5052 | 1.5194 | 1.7042 | 1.7324 | 1.9449 | 1.6046 | 1.2356 | 1.4521 | 1.3003 | 1.5635 | 1.2815 |
Data for Appendix 4 - Long Memory Hypothesis Tests: Commodity (Silver - Sugar)
| xi | Silver | Cattle | Cocoa | Coffee | Corn | Cotton | Rubber | Soybeans | Sugar | Wheat |
|---|---|---|---|---|---|---|---|---|---|---|
| 0 | 0.9683 | 1.5446 | 2.0956 | 1.653 | 0.9823 | 2.055 | 0.6766 | 0.8807 | 1.2471 | 1.4085 |
| 1 | 1.0113 | 1.5769 | 1.7559 | 1.6539 | 1.0604 | 2.0834 | 0.695 | 0.903 | 1.2549 | 1.4952 |
| 2 | 1.0297 | 1.605 | 1.5896 | 1.6323 | 1.1137 | 2.0555 | 0.7306 | 0.9034 | 1.2671 | 1.5522 |
| 3 | 1.0236 | 1.6347 | 1.4914 | 1.6231 | 1.1508 | 2.032 | 0.742 | 0.911 | 1.2659 | 1.5694 |
| 4 | 1.0176 | 1.6361 | 1.4306 | 1.604 | 1.1829 | 1.9759 | 0.7304 | 0.9188 | 1.2778 | 1.5801 |
| 5 | 1.0127 | 1.6235 | 1.3873 | 1.5977 | 1.2134 | 1.948 | 0.7096 | 0.9231 | 1.2752 | 1.5671 |
| 6 | 1.0168 | 1.6234 | 1.354 | 1.5899 | 1.2521 | 1.9292 | 0.708 | 0.9267 | 1.2799 | 1.571 |
| 7 | 1.02 | 1.6166 | 1.3241 | 1.5896 | 1.2839 | 1.9146 | 0.7168 | 0.933 | 1.2882 | 1.5742 |
| 8 | 1.0229 | 1.616 | 1.2967 | 1.5911 | 1.2975 | 1.8967 | 0.7313 | 0.9414 | 1.2973 | 1.5698 |
| 9 | 1.0231 | 1.5994 | 1.272 | 1.5912 | 1.3066 | 1.877 | 0.7487 | 0.9487 | 1.3071 | 1.5595 |
| 10 | 1.0226 | 1.5925 | 1.2496 | 1.589 | 1.3269 | 1.8549 | 0.7641 | 0.9568 | 1.3124 | 1.5602 |
| 11 | 1.0252 | 1.5852 | 1.2316 | 1.5854 | 1.3409 | 1.8398 | 0.7824 | 0.9672 | 1.3217 | 1.5648 |
| 12 | 1.0255 | 1.5785 | 1.2153 | 1.584 | 1.3513 | 1.8241 | 0.8017 | 0.9793 | 1.3297 | 1.5675 |
| 13 | 1.0307 | 1.5786 | 1.2011 | 1.5818 | 1.3574 | 1.8077 | 0.8259 | 0.9909 | 1.3337 | 1.5733 |
| 14 | 1.0311 | 1.576 | 1.1885 | 1.5814 | 1.3609 | 1.7946 | 0.848 | 0.9996 | 1.3401 | 1.5762 |
| 15 | 1.0314 | 1.5672 | 1.1767 | 1.5731 | 1.3627 | 1.7837 | 0.8622 | 1.0076 | 1.3427 | 1.5847 |
| 16 | 1.0329 | 1.5589 | 1.1654 | 1.5642 | 1.3661 | 1.7738 | 0.8735 | 1.0146 | 1.3469 | 1.5844 |
| 17 | 1.0322 | 1.5519 | 1.1552 | 1.5572 | 1.3693 | 1.7636 | 0.8797 | 1.0238 | 1.3538 | 1.5815 |
| 18 | 1.033 | 1.5482 | 1.1468 | 1.5493 | 1.3759 | 1.7553 | 0.8895 | 1.0343 | 1.3584 | 1.5782 |
| 19 | 1.0313 | 1.5467 | 1.1403 | 1.5396 | 1.3837 | 1.7492 | 0.8961 | 1.0402 | 1.3625 | 1.5734 |
| 20 | 1.0313 | 1.5408 | 1.1354 | 1.5287 | 1.3912 | 1.7431 | 0.8946 | 1.0432 | 1.365 | 1.5675 |
| 21 | 1.0309 | 1.5383 | 1.1317 | 1.5172 | 1.4033 | 1.7369 | 0.8912 | 1.0462 | 1.365 | 1.5615 |
| 22 | 1.0329 | 1.5397 | 1.1288 | 1.5074 | 1.416 | 1.7307 | 0.8907 | 1.0542 | 1.3686 | 1.5566 |
| 23 | 1.0365 | 1.5433 | 1.1269 | 1.501 | 1.429 | 1.7268 | 0.8902 | 1.0571 | 1.3744 | 1.5524 |
| 24 | 1.0385 | 1.5441 | 1.1258 | 1.4954 | 1.4378 | 1.7234 | 0.8883 | 1.0623 | 1.3778 | 1.5498 |
| 25 | 1.0435 | 1.5427 | 1.1247 | 1.4902 | 1.4438 | 1.7211 | 0.887 | 1.0686 | 1.3783 | 1.5462 |
| 26 | 1.0475 | 1.5399 | 1.1244 | 1.4843 | 1.4514 | 1.7202 | 0.8893 | 1.0741 | 1.3788 | 1.5425 |
| 27 | 1.0512 | 1.5408 | 1.1249 | 1.4788 | 1.4632 | 1.7207 | 0.8916 | 1.0773 | 1.3785 | 1.5399 |
| 28 | 1.0568 | 1.5462 | 1.1257 | 1.4735 | 1.4744 | 1.7218 | 0.8945 | 1.081 | 1.3806 | 1.5395 |
| 29 | 1.0619 | 1.5493 | 1.1265 | 1.4688 | 1.4791 | 1.7216 | 0.8999 | 1.0818 | 1.3813 | 1.5356 |
| 30 | 1.0687 | 1.5549 | 1.1271 | 1.4639 | 1.4845 | 1.7209 | 0.9067 | 1.083 | 1.3832 | 1.5335 |
| 31 | 1.0751 | 1.56 | 1.1277 | 1.4594 | 1.4903 | 1.719 | 0.9127 | 1.0845 | 1.3863 | 1.5312 |
| 32 | 1.0831 | 1.5672 | 1.1284 | 1.4555 | 1.4925 | 1.7169 | 0.9177 | 1.0856 | 1.3915 | 1.5273 |
| 33 | 1.09 | 1.5753 | 1.1291 | 1.4514 | 1.4956 | 1.7132 | 0.9241 | 1.0851 | 1.3961 | 1.5243 |
| 34 | 1.0992 | 1.5818 | 1.1302 | 1.4471 | 1.5026 | 1.7092 | 0.9294 | 1.0857 | 1.4001 | 1.521 |
| 35 | 1.1071 | 1.588 | 1.1315 | 1.4436 | 1.5074 | 1.7027 | 0.9295 | 1.0857 | 1.4028 | 1.5193 |
| 36 | 1.1141 | 1.5934 | 1.133 | 1.4391 | 1.5108 | 1.6966 | 0.9256 | 1.0876 | 1.4062 | 1.5142 |
| 37 | 1.1225 | 1.6001 | 1.1345 | 1.4347 | 1.5163 | 1.6897 | 0.922 | 1.0885 | 1.4102 | 1.5115 |
| 38 | 1.1288 | 1.6072 | 1.1356 | 1.43 | 1.5198 | 1.6826 | 0.9181 | 1.0893 | 1.4157 | 1.5079 |
| 39 | 1.1352 | 1.6132 | 1.1366 | 1.4242 | 1.5226 | 1.6756 | 0.9151 | 1.0887 | 1.4204 | 1.504 |
| 40 | 1.1399 | 1.6181 | 1.1374 | 1.4185 | 1.5261 | 1.668 | 0.9082 | 1.0902 | 1.4235 | 1.5008 |
| 41 | 1.1464 | 1.6211 | 1.138 | 1.4135 | 1.5273 | 1.6596 | 0.9 | 1.0922 | 1.4274 | 1.4981 |
| 42 | 1.1502 | 1.6248 | 1.1388 | 1.4089 | 1.5291 | 1.6517 | 0.896 | 1.0953 | 1.433 | 1.4962 |
| 43 | 1.1531 | 1.63 | 1.1395 | 1.4056 | 1.5285 | 1.6437 | 0.8924 | 1.0984 | 1.4396 | 1.4943 |
| 44 | 1.1566 | 1.6371 | 1.1403 | 1.4037 | 1.5316 | 1.6356 | 0.8907 | 1.1014 | 1.4452 | 1.4914 |
| 45 | 1.1604 | 1.6449 | 1.1408 | 1.4023 | 1.5347 | 1.6277 | 0.8885 | 1.105 | 1.4502 | 1.4893 |
| 46 | 1.164 | 1.6504 | 1.1409 | 1.4006 | 1.54 | 1.6199 | 0.8862 | 1.11 | 1.4546 | 1.487 |
| 47 | 1.1671 | 1.6554 | 1.1409 | 1.3993 | 1.5458 | 1.6119 | 0.8865 | 1.1161 | 1.4583 | 1.4854 |
| 48 | 1.1697 | 1.6616 | 1.1409 | 1.397 | 1.5484 | 1.6037 | 0.8883 | 1.1226 | 1.4611 | 1.4827 |
| 49 | 1.1739 | 1.6669 | 1.1409 | 1.3941 | 1.5507 | 1.5945 | 0.8902 | 1.1273 | 1.4637 | 1.4799 |
| 50 | 1.1787 | 1.6712 | 1.1411 | 1.3916 | 1.5528 | 1.5865 | 0.8923 | 1.1313 | 1.4636 | 1.477 |
| 51 | 1.1843 | 1.675 | 1.1414 | 1.3888 | 1.556 | 1.5777 | 0.8937 | 1.1365 | 1.4649 | 1.4738 |
| 52 | 1.1904 | 1.6807 | 1.1413 | 1.3853 | 1.559 | 1.5696 | 0.8962 | 1.1405 | 1.4663 | 1.4702 |
| 53 | 1.1954 | 1.6863 | 1.141 | 1.3821 | 1.5621 | 1.5621 | 0.8989 | 1.1438 | 1.4681 | 1.4668 |
| 54 | 1.201 | 1.6913 | 1.1402 | 1.3788 | 1.565 | 1.555 | 0.9017 | 1.147 | 1.4707 | 1.4625 |
| 55 | 1.2052 | 1.6966 | 1.1391 | 1.3762 | 1.5678 | 1.5484 | 0.9028 | 1.1494 | 1.4717 | 1.4583 |
| 56 | 1.2092 | 1.701 | 1.138 | 1.3736 | 1.5717 | 1.5421 | 0.9037 | 1.1506 | 1.4725 | 1.4537 |
| 57 | 1.2128 | 1.7063 | 1.137 | 1.3708 | 1.5761 | 1.5358 | 0.9049 | 1.1508 | 1.472 | 1.4492 |
| 58 | 1.218 | 1.7113 | 1.1359 | 1.3681 | 1.5801 | 1.5302 | 0.9063 | 1.1512 | 1.4724 | 1.446 |
| 59 | 1.2217 | 1.7172 | 1.1346 | 1.3655 | 1.5822 | 1.5247 | 0.9088 | 1.1523 | 1.4728 | 1.4436 |
| 60 | 1.2263 | 1.7228 | 1.1332 | 1.3626 | 1.5864 | 1.5197 | 0.9102 | 1.1528 | 1.4712 | 1.4409 |
| 61 | 1.231 | 1.7284 | 1.1317 | 1.3599 | 1.5908 | 1.5154 | 0.9114 | 1.1537 | 1.4702 | 1.4378 |
| 62 | 1.235 | 1.734 | 1.1301 | 1.3577 | 1.5954 | 1.5114 | 0.9128 | 1.154 | 1.4685 | 1.4352 |
| 63 | 1.238 | 1.7395 | 1.1283 | 1.3561 | 1.6006 | 1.5081 | 0.9161 | 1.1558 | 1.466 | 1.4331 |
| 64 | 1.2405 | 1.7441 | 1.1269 | 1.3546 | 1.6046 | 1.5051 | 0.9198 | 1.1582 | 1.4623 | 1.4325 |
| 65 | 1.2433 | 1.7475 | 1.1256 | 1.3535 | 1.6079 | 1.5023 | 0.9251 | 1.16 | 1.4582 | 1.4307 |
| 66 | 1.2446 | 1.7503 | 1.1247 | 1.3523 | 1.6103 | 1.4989 | 0.9306 | 1.1624 | 1.4539 | 1.4295 |
| 67 | 1.2453 | 1.7543 | 1.124 | 1.3505 | 1.613 | 1.4962 | 0.9348 | 1.164 | 1.4483 | 1.4287 |
| 68 | 1.2461 | 1.7593 | 1.1232 | 1.3484 | 1.6158 | 1.494 | 0.9407 | 1.1654 | 1.4437 | 1.4269 |
| 69 | 1.2454 | 1.7643 | 1.1224 | 1.3459 | 1.6192 | 1.4918 | 0.9484 | 1.1678 | 1.4395 | 1.4242 |
| 70 | 1.242 | 1.7698 | 1.1215 | 1.3431 | 1.6234 | 1.4893 | 0.954 | 1.1696 | 1.4348 | 1.4213 |
| 71 | 1.239 | 1.7743 | 1.1207 | 1.3404 | 1.6264 | 1.4869 | 0.9574 | 1.1706 | 1.4303 | 1.418 |
| 72 | 1.2369 | 1.7782 | 1.1199 | 1.3377 | 1.6304 | 1.4842 | 0.9592 | 1.1717 | 1.425 | 1.4142 |
| 73 | 1.2348 | 1.7814 | 1.1195 | 1.335 | 1.6325 | 1.4813 | 0.9616 | 1.1719 | 1.4205 | 1.4099 |
| 74 | 1.2336 | 1.7854 | 1.1194 | 1.3324 | 1.6341 | 1.478 | 0.9638 | 1.1727 | 1.4167 | 1.4065 |
| 75 | 1.2311 | 1.7876 | 1.1195 | 1.3297 | 1.6384 | 1.475 | 0.9649 | 1.1728 | 1.4115 | 1.4031 |
| 76 | 1.2279 | 1.7885 | 1.1198 | 1.3265 | 1.6424 | 1.4718 | 0.9636 | 1.1717 | 1.408 | 1.4 |
| 77 | 1.226 | 1.7893 | 1.1201 | 1.3239 | 1.6446 | 1.4686 | 0.9627 | 1.1702 | 1.4052 | 1.3971 |
| 78 | 1.2231 | 1.7906 | 1.1206 | 1.3212 | 1.6437 | 1.465 | 0.964 | 1.1681 | 1.403 | 1.3946 |
| 79 | 1.2207 | 1.7915 | 1.1211 | 1.3187 | 1.6428 | 1.4619 | 0.966 | 1.1671 | 1.4012 | 1.3918 |
| 80 | 1.2172 | 1.7915 | 1.1216 | 1.3161 | 1.6409 | 1.4588 | 0.9682 | 1.1656 | 1.3999 | 1.3895 |
| 81 | 1.2129 | 1.7917 | 1.1223 | 1.3135 | 1.6385 | 1.4557 | 0.97 | 1.164 | 1.3984 | 1.3876 |
| 82 | 1.209 | 1.7926 | 1.1231 | 1.3109 | 1.6367 | 1.4526 | 0.9727 | 1.1622 | 1.3974 | 1.3852 |
| 83 | 1.2042 | 1.7924 | 1.1241 | 1.3088 | 1.6356 | 1.4494 | 0.9762 | 1.1603 | 1.3976 | 1.3827 |
| 84 | 1.1982 | 1.7917 | 1.125 | 1.307 | 1.6319 | 1.4466 | 0.981 | 1.159 | 1.3975 | 1.3798 |
| 85 | 1.1922 | 1.7898 | 1.1259 | 1.3045 | 1.6306 | 1.4439 | 0.9859 | 1.1574 | 1.3966 | 1.3778 |
| 86 | 1.1866 | 1.7883 | 1.1269 | 1.3022 | 1.6289 | 1.4409 | 0.9896 | 1.1558 | 1.3956 | 1.3753 |
| 87 | 1.1812 | 1.7862 | 1.1278 | 1.3001 | 1.6279 | 1.4378 | 0.9937 | 1.1551 | 1.3931 | 1.373 |
| 88 | 1.1761 | 1.7838 | 1.1288 | 1.2979 | 1.6275 | 1.4347 | 0.9991 | 1.1528 | 1.3916 | 1.3707 |
| 89 | 1.1714 | 1.7818 | 1.1299 | 1.2962 | 1.6274 | 1.4316 | 1.0051 | 1.1504 | 1.3901 | 1.368 |
| 90 | 1.1662 | 1.7809 | 1.1311 | 1.2946 | 1.6279 | 1.429 | 1.0109 | 1.1483 | 1.3881 | 1.366 |
| 91 | 1.1616 | 1.7791 | 1.1325 | 1.2928 | 1.6278 | 1.4263 | 1.0157 | 1.1463 | 1.3865 | 1.3634 |
| 92 | 1.1577 | 1.7757 | 1.1337 | 1.2914 | 1.6268 | 1.424 | 1.0209 | 1.1453 | 1.3851 | 1.3606 |
| 93 | 1.155 | 1.7733 | 1.1348 | 1.2905 | 1.6263 | 1.4219 | 1.0268 | 1.1439 | 1.3839 | 1.3584 |
| 94 | 1.1521 | 1.7704 | 1.1359 | 1.29 | 1.6269 | 1.4199 | 1.0327 | 1.142 | 1.3832 | 1.3563 |
| 95 | 1.1495 | 1.768 | 1.1369 | 1.2897 | 1.6266 | 1.4177 | 1.0379 | 1.1403 | 1.3837 | 1.3545 |
| 96 | 1.1474 | 1.7656 | 1.1382 | 1.2892 | 1.6272 | 1.4155 | 1.0417 | 1.1384 | 1.3834 | 1.3528 |
| 97 | 1.1452 | 1.7626 | 1.1394 | 1.2887 | 1.6281 | 1.4137 | 1.0453 | 1.1368 | 1.3835 | 1.3518 |
| 98 | 1.1445 | 1.7601 | 1.1408 | 1.2882 | 1.6281 | 1.4117 | 1.0502 | 1.1353 | 1.3841 | 1.3505 |
| 99 | 1.1432 | 1.7588 | 1.1422 | 1.2876 | 1.6266 | 1.4097 | 1.0546 | 1.134 | 1.385 | 1.3499 |
| 100 | 1.1422 | 1.7572 | 1.1436 | 1.287 | 1.6243 | 1.4078 | 1.0595 | 1.1323 | 1.3853 | 1.3485 |
| 101 | 1.1414 | 1.7556 | 1.145 | 1.2863 | 1.6232 | 1.4059 | 1.0639 | 1.1309 | 1.3862 | 1.3471 |
| 102 | 1.1406 | 1.7546 | 1.1464 | 1.2855 | 1.6217 | 1.4041 | 1.0689 | 1.129 | 1.3873 | 1.3464 |
| 103 | 1.1401 | 1.7537 | 1.1478 | 1.285 | 1.6192 | 1.4025 | 1.0748 | 1.128 | 1.389 | 1.3454 |
| 104 | 1.1396 | 1.7528 | 1.1492 | 1.2844 | 1.6168 | 1.4011 | 1.0815 | 1.1268 | 1.3911 | 1.3444 |
| 105 | 1.139 | 1.7528 | 1.1506 | 1.2836 | 1.6162 | 1.3998 | 1.0879 | 1.1263 | 1.3932 | 1.3434 |
| 106 | 1.139 | 1.7536 | 1.152 | 1.2828 | 1.6142 | 1.3986 | 1.0942 | 1.1263 | 1.3952 | 1.3427 |
| 107 | 1.1397 | 1.7554 | 1.1533 | 1.2823 | 1.6108 | 1.3975 | 1.1009 | 1.1275 | 1.3974 | 1.3419 |
| 108 | 1.1395 | 1.7579 | 1.1545 | 1.2821 | 1.6081 | 1.3965 | 1.1076 | 1.1279 | 1.4006 | 1.3408 |
| 109 | 1.139 | 1.7603 | 1.1556 | 1.2819 | 1.604 | 1.3953 | 1.1145 | 1.1282 | 1.4045 | 1.3396 |
| 110 | 1.1391 | 1.7629 | 1.1568 | 1.2818 | 1.5992 | 1.3942 | 1.1194 | 1.1285 | 1.4082 | 1.3387 |
| 111 | 1.1391 | 1.7656 | 1.1579 | 1.2817 | 1.5957 | 1.393 | 1.1237 | 1.1292 | 1.4106 | 1.338 |
| 112 | 1.139 | 1.7671 | 1.159 | 1.2815 | 1.5921 | 1.3921 | 1.127 | 1.1296 | 1.4122 | 1.3371 |
| 113 | 1.1389 | 1.7684 | 1.1601 | 1.2817 | 1.5884 | 1.3912 | 1.1303 | 1.13 | 1.4139 | 1.3368 |
| 114 | 1.1384 | 1.7705 | 1.161 | 1.282 | 1.5857 | 1.3906 | 1.1344 | 1.1302 | 1.415 | 1.3365 |
| 115 | 1.1384 | 1.7733 | 1.1619 | 1.2823 | 1.5829 | 1.3899 | 1.1379 | 1.1298 | 1.4165 | 1.3362 |
| 116 | 1.1385 | 1.7757 | 1.1629 | 1.2828 | 1.5803 | 1.3896 | 1.1413 | 1.1298 | 1.4182 | 1.336 |
| 117 | 1.1386 | 1.7778 | 1.164 | 1.2835 | 1.5779 | 1.3891 | 1.1444 | 1.1301 | 1.42 | 1.3359 |
| 118 | 1.139 | 1.779 | 1.1652 | 1.2843 | 1.5762 | 1.3885 | 1.1479 | 1.1318 | 1.4222 | 1.3357 |
| 119 | 1.1397 | 1.7811 | 1.1666 | 1.2851 | 1.575 | 1.3879 | 1.1527 | 1.1332 | 1.4238 | 1.3354 |
| 120 | 1.1409 | 1.7826 | 1.1679 | 1.2859 | 1.5745 | 1.3874 | 1.1577 | 1.1348 | 1.4255 | 1.3349 |
| 121 | 1.1421 | 1.7843 | 1.1695 | 1.2867 | 1.5725 | 1.3871 | 1.1615 | 1.1359 | 1.427 | 1.3345 |
| 122 | 1.143 | 1.7854 | 1.1711 | 1.2875 | 1.5713 | 1.3866 | 1.1648 | 1.1366 | 1.428 | 1.3339 |
| 123 | 1.1434 | 1.7863 | 1.1729 | 1.2885 | 1.5696 | 1.3861 | 1.1696 | 1.1369 | 1.4293 | 1.3331 |
| 124 | 1.1435 | 1.7872 | 1.1748 | 1.2895 | 1.5671 | 1.3857 | 1.1749 | 1.1371 | 1.4303 | 1.3322 |
| 125 | 1.1438 | 1.7883 | 1.1766 | 1.2904 | 1.5651 | 1.3853 | 1.1795 | 1.1372 | 1.4306 | 1.3314 |
| 126 | 1.1438 | 1.7892 | 1.1784 | 1.2916 | 1.5636 | 1.3849 | 1.1841 | 1.1377 | 1.4314 | 1.3306 |
| 127 | 1.1436 | 1.7896 | 1.1802 | 1.2925 | 1.5612 | 1.3847 | 1.1885 | 1.138 | 1.4318 | 1.3297 |
| 128 | 1.1438 | 1.7906 | 1.1821 | 1.2936 | 1.559 | 1.3845 | 1.1929 | 1.1386 | 1.4328 | 1.3289 |
| 129 | 1.1436 | 1.7912 | 1.1842 | 1.2946 | 1.5567 | 1.3842 | 1.1971 | 1.139 | 1.4331 | 1.3285 |
| 130 | 1.1434 | 1.7916 | 1.1863 | 1.2959 | 1.5543 | 1.3841 | 1.2027 | 1.1393 | 1.4328 | 1.3278 |
| 131 | 1.1434 | 1.7914 | 1.1885 | 1.297 | 1.5522 | 1.384 | 1.2081 | 1.1391 | 1.4332 | 1.3272 |
| 132 | 1.1436 | 1.7915 | 1.1908 | 1.2983 | 1.5496 | 1.3838 | 1.2119 | 1.1391 | 1.4342 | 1.3268 |
| 133 | 1.1439 | 1.7908 | 1.1933 | 1.2997 | 1.5479 | 1.3836 | 1.2161 | 1.1394 | 1.4355 | 1.3264 |
| 134 | 1.1442 | 1.79 | 1.1959 | 1.301 | 1.5461 | 1.3834 | 1.2205 | 1.1405 | 1.437 | 1.3263 |
| 135 | 1.1447 | 1.7898 | 1.1986 | 1.3023 | 1.5441 | 1.383 | 1.2261 | 1.1401 | 1.4388 | 1.3262 |
| 136 | 1.1458 | 1.7893 | 1.2015 | 1.3037 | 1.5426 | 1.3826 | 1.2306 | 1.1403 | 1.4414 | 1.3263 |
| 137 | 1.1465 | 1.7883 | 1.2046 | 1.3047 | 1.5406 | 1.3823 | 1.2336 | 1.1409 | 1.4434 | 1.3264 |
| 138 | 1.147 | 1.7872 | 1.2078 | 1.3059 | 1.5387 | 1.382 | 1.2383 | 1.1419 | 1.4454 | 1.3267 |
| 139 | 1.1479 | 1.7864 | 1.2111 | 1.3071 | 1.5369 | 1.3818 | 1.2434 | 1.1423 | 1.4479 | 1.3267 |
| 140 | 1.1487 | 1.7854 | 1.2144 | 1.3084 | 1.5347 | 1.3817 | 1.2486 | 1.1433 | 1.4509 | 1.3267 |
| 141 | 1.1498 | 1.7844 | 1.2177 | 1.3098 | 1.5319 | 1.3816 | 1.254 | 1.1437 | 1.4533 | 1.3271 |
| 142 | 1.1511 | 1.7828 | 1.2209 | 1.3112 | 1.5293 | 1.3815 | 1.2594 | 1.1437 | 1.456 | 1.3275 |
| 143 | 1.1522 | 1.7818 | 1.224 | 1.3127 | 1.528 | 1.3814 | 1.2642 | 1.1439 | 1.4589 | 1.3279 |
| 144 | 1.1533 | 1.7812 | 1.2271 | 1.314 | 1.5269 | 1.3814 | 1.2692 | 1.144 | 1.4618 | 1.3284 |
| 145 | 1.1543 | 1.7809 | 1.23 | 1.3154 | 1.526 | 1.3812 | 1.2725 | 1.144 | 1.4641 | 1.3287 |
| 146 | 1.1553 | 1.7805 | 1.2327 | 1.3165 | 1.5251 | 1.3811 | 1.275 | 1.1445 | 1.4666 | 1.3292 |
| 147 | 1.1561 | 1.7797 | 1.2353 | 1.3178 | 1.5246 | 1.3812 | 1.2778 | 1.1452 | 1.4693 | 1.3295 |
| 148 | 1.1565 | 1.7791 | 1.2378 | 1.319 | 1.5237 | 1.3813 | 1.2806 | 1.1459 | 1.4723 | 1.33 |
| 149 | 1.1573 | 1.7783 | 1.2403 | 1.3204 | 1.5236 | 1.3815 | 1.2822 | 1.1469 | 1.4755 | 1.3304 |
| 150 | 1.158 | 1.7771 | 1.2426 | 1.3215 | 1.524 | 1.3816 | 1.2831 | 1.147 | 1.4785 | 1.3305 |
| 151 | 1.1586 | 1.7757 | 1.2449 | 1.3227 | 1.5248 | 1.3818 | 1.2844 | 1.147 | 1.4813 | 1.3308 |
| 152 | 1.1588 | 1.7743 | 1.2472 | 1.324 | 1.5267 | 1.3821 | 1.2858 | 1.1469 | 1.4845 | 1.3309 |
| 153 | 1.1588 | 1.773 | 1.2494 | 1.3253 | 1.5281 | 1.3824 | 1.2868 | 1.1472 | 1.4881 | 1.3311 |
| 154 | 1.1587 | 1.7716 | 1.2517 | 1.3264 | 1.5293 | 1.3828 | 1.2885 | 1.148 | 1.4913 | 1.3309 |
| 155 | 1.1583 | 1.7708 | 1.2537 | 1.3276 | 1.5303 | 1.3833 | 1.2899 | 1.1491 | 1.4948 | 1.3308 |
| 156 | 1.158 | 1.7694 | 1.2557 | 1.3288 | 1.5306 | 1.3837 | 1.2916 | 1.1503 | 1.4984 | 1.3307 |
| 157 | 1.1578 | 1.7679 | 1.2576 | 1.3299 | 1.5304 | 1.3843 | 1.2925 | 1.1512 | 1.5018 | 1.3305 |
| 158 | 1.1575 | 1.7658 | 1.2593 | 1.3311 | 1.5303 | 1.3848 | 1.2943 | 1.1509 | 1.5054 | 1.3307 |
| 159 | 1.1571 | 1.7638 | 1.2608 | 1.3323 | 1.53 | 1.3854 | 1.296 | 1.1509 | 1.5084 | 1.3306 |
| 160 | 1.1565 | 1.762 | 1.2622 | 1.3333 | 1.5293 | 1.386 | 1.2969 | 1.1499 | 1.5116 | 1.3307 |
| 161 | 1.1554 | 1.7604 | 1.2635 | 1.3343 | 1.5289 | 1.3865 | 1.2981 | 1.1491 | 1.5153 | 1.3306 |
| 162 | 1.1548 | 1.7593 | 1.2648 | 1.3354 | 1.5289 | 1.3874 | 1.2995 | 1.148 | 1.5188 | 1.3307 |
| 163 | 1.1547 | 1.7575 | 1.266 | 1.3365 | 1.5288 | 1.3882 | 1.3007 | 1.1472 | 1.5224 | 1.3308 |
| 164 | 1.1541 | 1.7552 | 1.2672 | 1.3376 | 1.5288 | 1.3893 | 1.303 | 1.1458 | 1.5258 | 1.3311 |
| 165 | 1.1538 | 1.753 | 1.2683 | 1.339 | 1.5288 | 1.3902 | 1.3053 | 1.1442 | 1.5297 | 1.3316 |
| 166 | 1.1536 | 1.7509 | 1.2693 | 1.3401 | 1.5279 | 1.3911 | 1.3068 | 1.1429 | 1.5339 | 1.3323 |
| 167 | 1.1531 | 1.7489 | 1.2702 | 1.3414 | 1.5271 | 1.3919 | 1.3091 | 1.142 | 1.5381 | 1.333 |
| 168 | 1.1528 | 1.7468 | 1.2711 | 1.3428 | 1.526 | 1.3929 | 1.3112 | 1.1412 | 1.5422 | 1.3336 |
| 169 | 1.152 | 1.7445 | 1.2721 | 1.3444 | 1.5244 | 1.3938 | 1.3137 | 1.1408 | 1.5459 | 1.3343 |
| 170 | 1.1515 | 1.7419 | 1.2731 | 1.3458 | 1.5221 | 1.3948 | 1.3153 | 1.1402 | 1.5506 | 1.335 |
| 171 | 1.1508 | 1.7397 | 1.2742 | 1.3473 | 1.5199 | 1.3957 | 1.3166 | 1.14 | 1.5549 | 1.3354 |
| 172 | 1.1503 | 1.7371 | 1.2752 | 1.3486 | 1.5177 | 1.3965 | 1.3171 | 1.1396 | 1.559 | 1.3359 |
| 173 | 1.1502 | 1.7349 | 1.2763 | 1.3498 | 1.5148 | 1.3972 | 1.3188 | 1.1395 | 1.5635 | 1.3364 |
| 174 | 1.1503 | 1.7327 | 1.2774 | 1.3512 | 1.5132 | 1.398 | 1.32 | 1.1393 | 1.5673 | 1.3367 |
| 175 | 1.1506 | 1.7302 | 1.2785 | 1.3528 | 1.5111 | 1.3985 | 1.3207 | 1.1393 | 1.5709 | 1.337 |
| 176 | 1.1512 | 1.7274 | 1.2795 | 1.3541 | 1.5088 | 1.399 | 1.3219 | 1.139 | 1.5749 | 1.3374 |
| 177 | 1.1518 | 1.7248 | 1.2804 | 1.3555 | 1.5058 | 1.3997 | 1.3227 | 1.1393 | 1.5783 | 1.3376 |
| 178 | 1.1525 | 1.722 | 1.2814 | 1.3568 | 1.5031 | 1.4003 | 1.3237 | 1.1399 | 1.5813 | 1.3379 |
| 179 | 1.1534 | 1.7195 | 1.2824 | 1.3583 | 1.5004 | 1.401 | 1.3248 | 1.1405 | 1.5843 | 1.3384 |
| 180 | 1.1539 | 1.7173 | 1.2834 | 1.3598 | 1.4977 | 1.4018 | 1.3252 | 1.1407 | 1.5879 | 1.339 |
| 181 | 1.1546 | 1.7148 | 1.2844 | 1.3612 | 1.495 | 1.4025 | 1.3262 | 1.1408 | 1.5907 | 1.3396 |
| 182 | 1.156 | 1.7126 | 1.2856 | 1.3628 | 1.4926 | 1.4031 | 1.3262 | 1.1412 | 1.5935 | 1.3403 |
| 183 | 1.1575 | 1.7102 | 1.2866 | 1.3645 | 1.4904 | 1.4038 | 1.3271 | 1.1418 | 1.5964 | 1.3407 |
| 184 | 1.1587 | 1.7081 | 1.2876 | 1.3663 | 1.4878 | 1.4044 | 1.3287 | 1.1423 | 1.5986 | 1.3419 |
| 185 | 1.1599 | 1.7068 | 1.2885 | 1.368 | 1.4852 | 1.4048 | 1.3282 | 1.1426 | 1.6007 | 1.343 |
| 186 | 1.1615 | 1.7058 | 1.2893 | 1.37 | 1.4826 | 1.4054 | 1.327 | 1.1431 | 1.6025 | 1.3441 |
| 187 | 1.1629 | 1.7047 | 1.2901 | 1.3718 | 1.4803 | 1.406 | 1.3268 | 1.1438 | 1.6043 | 1.3454 |
| 188 | 1.164 | 1.7031 | 1.2908 | 1.3738 | 1.478 | 1.4067 | 1.3263 | 1.1445 | 1.6063 | 1.3465 |
| 189 | 1.1652 | 1.7016 | 1.2917 | 1.3757 | 1.4762 | 1.4074 | 1.3255 | 1.1449 | 1.6084 | 1.3478 |
| 190 | 1.1668 | 1.7002 | 1.2925 | 1.3777 | 1.4751 | 1.408 | 1.3241 | 1.1451 | 1.6112 | 1.3493 |
| 191 | 1.1683 | 1.6993 | 1.2934 | 1.3797 | 1.4734 | 1.4087 | 1.3229 | 1.1452 | 1.6137 | 1.3504 |
| 192 | 1.1697 | 1.6985 | 1.2944 | 1.3816 | 1.4716 | 1.4094 | 1.3219 | 1.1454 | 1.6165 | 1.3516 |
| 193 | 1.1707 | 1.698 | 1.2953 | 1.3835 | 1.4697 | 1.4101 | 1.3216 | 1.1457 | 1.6194 | 1.3529 |
| 194 | 1.1717 | 1.6983 | 1.2963 | 1.3853 | 1.4681 | 1.4108 | 1.3212 | 1.1464 | 1.6218 | 1.3541 |
| 195 | 1.1726 | 1.6983 | 1.2972 | 1.3871 | 1.4669 | 1.4118 | 1.3206 | 1.1471 | 1.6252 | 1.3555 |
| 196 | 1.1736 | 1.6984 | 1.2981 | 1.3888 | 1.4656 | 1.4128 | 1.3199 | 1.1481 | 1.6277 | 1.3569 |
| 197 | 1.1743 | 1.6981 | 1.2992 | 1.3905 | 1.4644 | 1.414 | 1.3194 | 1.1485 | 1.63 | 1.3582 |
| 198 | 1.175 | 1.6978 | 1.3002 | 1.3921 | 1.4633 | 1.4153 | 1.318 | 1.1492 | 1.6326 | 1.3596 |
| 199 | 1.1756 | 1.6976 | 1.3013 | 1.3936 | 1.4624 | 1.4165 | 1.3176 | 1.1497 | 1.6352 | 1.3609 |
| 200 | 1.1766 | 1.6978 | 1.3023 | 1.3952 | 1.4614 | 1.4178 | 1.316 | 1.1504 | 1.6376 | 1.3621 |
| 201 | 1.1779 | 1.6979 | 1.3033 | 1.3968 | 1.4604 | 1.4191 | 1.3157 | 1.1509 | 1.6401 | 1.3635 |
| 202 | 1.1792 | 1.6981 | 1.3043 | 1.3984 | 1.4589 | 1.4206 | 1.3152 | 1.1515 | 1.6424 | 1.3648 |
| 203 | 1.1803 | 1.6985 | 1.3055 | 1.4001 | 1.4576 | 1.422 | 1.3133 | 1.152 | 1.645 | 1.3661 |
| 204 | 1.1814 | 1.6986 | 1.3068 | 1.4019 | 1.4558 | 1.4233 | 1.3121 | 1.1528 | 1.6469 | 1.3676 |
| 205 | 1.1825 | 1.6988 | 1.3081 | 1.4035 | 1.4543 | 1.4247 | 1.3123 | 1.1535 | 1.6488 | 1.3693 |
| 206 | 1.1834 | 1.6992 | 1.3095 | 1.4051 | 1.4525 | 1.426 | 1.3121 | 1.1543 | 1.6509 | 1.3709 |
| 207 | 1.1841 | 1.6993 | 1.3108 | 1.4065 | 1.4507 | 1.4274 | 1.3111 | 1.1552 | 1.6529 | 1.3725 |
| 208 | 1.1848 | 1.6999 | 1.3122 | 1.4079 | 1.4484 | 1.4288 | 1.3105 | 1.1561 | 1.6549 | 1.3743 |
| 209 | 1.1853 | 1.7006 | 1.3135 | 1.4092 | 1.4462 | 1.4304 | 1.3107 | 1.1571 | 1.6562 | 1.3762 |
| 210 | 1.1861 | 1.7015 | 1.3149 | 1.4106 | 1.4442 | 1.4319 | 1.3114 | 1.1579 | 1.6572 | 1.3779 |
| 211 | 1.187 | 1.7023 | 1.3163 | 1.4118 | 1.4423 | 1.4334 | 1.3117 | 1.1591 | 1.6587 | 1.3797 |
| 212 | 1.1878 | 1.7029 | 1.3176 | 1.4129 | 1.44 | 1.4349 | 1.3119 | 1.1601 | 1.6597 | 1.3813 |
| 213 | 1.1886 | 1.7031 | 1.3191 | 1.4138 | 1.4378 | 1.4365 | 1.313 | 1.1608 | 1.6613 | 1.3829 |
| 214 | 1.1894 | 1.7032 | 1.3205 | 1.4149 | 1.4361 | 1.4381 | 1.3143 | 1.1617 | 1.6629 | 1.3845 |
| 215 | 1.1903 | 1.703 | 1.3219 | 1.416 | 1.4339 | 1.4398 | 1.3155 | 1.1624 | 1.6646 | 1.3858 |
| 216 | 1.1912 | 1.7031 | 1.3233 | 1.4174 | 1.4324 | 1.4414 | 1.3164 | 1.1627 | 1.6665 | 1.3874 |
| 217 | 1.1924 | 1.7032 | 1.3246 | 1.4187 | 1.4308 | 1.4432 | 1.3176 | 1.163 | 1.6683 | 1.3889 |
| 218 | 1.1938 | 1.7034 | 1.326 | 1.4201 | 1.4294 | 1.4447 | 1.3186 | 1.1629 | 1.6706 | 1.3906 |
| 219 | 1.1955 | 1.7036 | 1.3274 | 1.4216 | 1.4282 | 1.4463 | 1.319 | 1.1626 | 1.6732 | 1.3923 |
| 220 | 1.1972 | 1.7039 | 1.3288 | 1.4231 | 1.4266 | 1.4478 | 1.3191 | 1.1626 | 1.6755 | 1.394 |
| 221 | 1.1989 | 1.7039 | 1.3302 | 1.4245 | 1.4253 | 1.4493 | 1.3185 | 1.1627 | 1.6779 | 1.3956 |
| 222 | 1.2006 | 1.7035 | 1.3316 | 1.4258 | 1.4237 | 1.4508 | 1.3181 | 1.1632 | 1.6795 | 1.3973 |
| 223 | 1.202 | 1.7027 | 1.333 | 1.4271 | 1.4224 | 1.4524 | 1.3174 | 1.1633 | 1.6814 | 1.3993 |
| 224 | 1.2031 | 1.7018 | 1.3344 | 1.4282 | 1.4213 | 1.454 | 1.3163 | 1.1634 | 1.683 | 1.4013 |
| 225 | 1.2044 | 1.7013 | 1.3359 | 1.4292 | 1.4203 | 1.4557 | 1.3155 | 1.1637 | 1.684 | 1.4034 |
| 226 | 1.2057 | 1.7009 | 1.3373 | 1.43 | 1.4195 | 1.4573 | 1.315 | 1.1643 | 1.6854 | 1.4054 |
| 227 | 1.2071 | 1.7001 | 1.3389 | 1.4308 | 1.4187 | 1.4589 | 1.3145 | 1.1651 | 1.6871 | 1.4076 |
| 228 | 1.2085 | 1.6993 | 1.3404 | 1.4316 | 1.4183 | 1.4605 | 1.3144 | 1.1661 | 1.6885 | 1.4099 |
| 229 | 1.2101 | 1.6984 | 1.3421 | 1.4324 | 1.418 | 1.4622 | 1.3152 | 1.1671 | 1.6893 | 1.4122 |
| 230 | 1.2115 | 1.6974 | 1.3438 | 1.4331 | 1.4177 | 1.4639 | 1.3155 | 1.1678 | 1.6902 | 1.4148 |
| 231 | 1.2127 | 1.6962 | 1.3455 | 1.4339 | 1.4175 | 1.4656 | 1.3158 | 1.1687 | 1.6909 | 1.417 |
| 232 | 1.2143 | 1.6955 | 1.3472 | 1.4346 | 1.4169 | 1.4672 | 1.3163 | 1.1697 | 1.6915 | 1.4194 |
| 233 | 1.2155 | 1.6945 | 1.3488 | 1.4353 | 1.4163 | 1.4688 | 1.3165 | 1.1704 | 1.6921 | 1.4217 |
| 234 | 1.2167 | 1.6936 | 1.3505 | 1.4361 | 1.4155 | 1.4704 | 1.3172 | 1.1714 | 1.6925 | 1.424 |
| 235 | 1.2178 | 1.6927 | 1.3522 | 1.4368 | 1.4147 | 1.472 | 1.3169 | 1.1724 | 1.6929 | 1.4263 |
| 236 | 1.2188 | 1.6919 | 1.3539 | 1.4375 | 1.4139 | 1.4737 | 1.3163 | 1.1732 | 1.6927 | 1.4286 |
| 237 | 1.2198 | 1.6912 | 1.3557 | 1.4382 | 1.4135 | 1.4753 | 1.3165 | 1.174 | 1.6922 | 1.431 |
| 238 | 1.2206 | 1.6902 | 1.3574 | 1.4389 | 1.4128 | 1.4769 | 1.3161 | 1.1747 | 1.6918 | 1.4334 |
| 239 | 1.2213 | 1.6892 | 1.3592 | 1.4397 | 1.4123 | 1.4784 | 1.3158 | 1.175 | 1.6917 | 1.4357 |
| 240 | 1.222 | 1.6883 | 1.3609 | 1.4404 | 1.4115 | 1.4798 | 1.3159 | 1.1756 | 1.692 | 1.4381 |
| 241 | 1.2225 | 1.6876 | 1.3627 | 1.4411 | 1.4104 | 1.4813 | 1.3154 | 1.1759 | 1.6914 | 1.4404 |
| 242 | 1.2231 | 1.6869 | 1.3643 | 1.4417 | 1.4095 | 1.4827 | 1.3149 | 1.1763 | 1.6908 | 1.4426 |
| 243 | 1.2234 | 1.686 | 1.366 | 1.4425 | 1.4083 | 1.4841 | 1.3149 | 1.1764 | 1.6905 | 1.4444 |
| 244 | 1.224 | 1.6851 | 1.3676 | 1.4432 | 1.4066 | 1.4857 | 1.3153 | 1.1766 | 1.6899 | 1.4465 |
| 245 | 1.2245 | 1.6841 | 1.3691 | 1.4438 | 1.405 | 1.4871 | 1.3164 | 1.1765 | 1.6893 | 1.4486 |
| 246 | 1.2249 | 1.6833 | 1.3707 | 1.4445 | 1.4033 | 1.4885 | 1.3172 | 1.1765 | 1.6887 | 1.451 |
| 247 | 1.225 | 1.6824 | 1.3722 | 1.4451 | 1.4017 | 1.4897 | 1.3176 | 1.1766 | 1.6884 | 1.4532 |
| 248 | 1.2251 | 1.6813 | 1.3737 | 1.4455 | 1.4005 | 1.491 | 1.3191 | 1.1769 | 1.6882 | 1.4552 |
| 249 | 1.2252 | 1.6804 | 1.3753 | 1.4459 | 1.3991 | 1.4921 | 1.3199 | 1.1775 | 1.6877 | 1.4575 |
| 250 | 1.2251 | 1.6797 | 1.377 | 1.4463 | 1.3975 | 1.4932 | 1.3204 | 1.1783 | 1.6869 | 1.4599 |

Data for Appendix 4 - Long Memory Hypothesis Tests: USD Bilateral Exchange Rate (Argentina - Russia)
| xi | Argentina | Brazil | Chile | Colombia | Mexico | Peru | Indonesia | India | South Korea | Malaysia | Philippines | Russia |
|---|---|---|---|---|---|---|---|---|---|---|---|---|
| 0 | 1.7481 | 1.9373 | 1.9016 | 1.907 | 0.9959 | 1.4364 | 1.5296 | 1.9405 | 1.9227 | 1.3735 | 1.4463 | 1.8629 |
| 1 | 1.7948 | 1.884 | 1.8467 | 1.906 | 0.994 | 1.3892 | 1.4331 | 2.0674 | 1.8242 | 1.3487 | 1.5269 | 1.7028 |
| 2 | 1.9163 | 1.8911 | 1.8746 | 1.9002 | 1.0018 | 1.423 | 1.4105 | 2.0619 | 1.7961 | 1.3527 | 1.6008 | 1.7267 |
| 3 | 2 | 1.8955 | 1.8753 | 1.8945 | 1.0101 | 1.4295 | 1.4211 | 2.0637 | 1.7932 | 1.3583 | 1.6178 | 1.855 |
| 4 | 2.0192 | 1.8748 | 1.8599 | 1.8688 | 1.0174 | 1.4366 | 1.4352 | 2.0732 | 1.8299 | 1.3455 | 1.6513 | 1.9647 |
| 5 | 2.0552 | 1.8728 | 1.8397 | 1.8671 | 1.0179 | 1.4418 | 1.4444 | 2.0855 | 1.8879 | 1.336 | 1.6859 | 1.9946 |
| 6 | 2.106 | 1.8662 | 1.8287 | 1.854 | 1.0271 | 1.4455 | 1.4578 | 2.0969 | 1.9318 | 1.3408 | 1.7163 | 1.9902 |
| 7 | 2.1206 | 1.8628 | 1.8209 | 1.8438 | 1.0385 | 1.4487 | 1.4671 | 2.1106 | 1.9474 | 1.3495 | 1.7505 | 1.9942 |
| 8 | 2.1263 | 1.867 | 1.8071 | 1.8369 | 1.0467 | 1.445 | 1.4656 | 2.1198 | 1.9393 | 1.3525 | 1.7678 | 1.9992 |
| 9 | 2.1377 | 1.8649 | 1.7946 | 1.8246 | 1.0461 | 1.4389 | 1.4603 | 2.1218 | 1.8983 | 1.3527 | 1.778 | 2.0103 |
| 10 | 2.1489 | 1.8543 | 1.7852 | 1.8074 | 1.0441 | 1.4293 | 1.4507 | 2.1245 | 1.8619 | 1.3468 | 1.7754 | 2.0023 |
| 11 | 2.1532 | 1.843 | 1.7787 | 1.7914 | 1.0411 | 1.4124 | 1.4281 | 2.1263 | 1.8375 | 1.3443 | 1.7693 | 1.9884 |
| 12 | 2.1342 | 1.8369 | 1.7723 | 1.7736 | 1.041 | 1.398 | 1.4111 | 2.1266 | 1.8181 | 1.3379 | 1.7559 | 1.9758 |
| 13 | 2.1242 | 1.8326 | 1.7645 | 1.7554 | 1.0383 | 1.3837 | 1.4007 | 2.125 | 1.7997 | 1.3292 | 1.7447 | 1.9696 |
| 14 | 2.1037 | 1.8295 | 1.7592 | 1.7362 | 1.0351 | 1.3661 | 1.3973 | 2.1218 | 1.7792 | 1.3197 | 1.7352 | 1.9637 |
| 15 | 2.0852 | 1.8275 | 1.7519 | 1.7182 | 1.0318 | 1.3549 | 1.3922 | 2.1182 | 1.7558 | 1.3121 | 1.7261 | 1.9497 |
| 16 | 2.0633 | 1.8192 | 1.743 | 1.703 | 1.0294 | 1.349 | 1.3842 | 2.1128 | 1.7268 | 1.3069 | 1.7247 | 1.9384 |
| 17 | 2.0518 | 1.8076 | 1.7332 | 1.688 | 1.0309 | 1.3464 | 1.374 | 2.1078 | 1.7011 | 1.3021 | 1.7209 | 1.9326 |
| 18 | 2.046 | 1.7985 | 1.7237 | 1.6729 | 1.034 | 1.3444 | 1.3642 | 2.1025 | 1.684 | 1.3007 | 1.7149 | 1.9329 |
| 19 | 2.0271 | 1.7903 | 1.717 | 1.6605 | 1.0374 | 1.3399 | 1.3571 | 2.0978 | 1.6712 | 1.3026 | 1.7076 | 1.9336 |
| 20 | 2.0068 | 1.7832 | 1.7097 | 1.649 | 1.0385 | 1.3338 | 1.3486 | 2.0921 | 1.6578 | 1.3016 | 1.6976 | 1.932 |
| 21 | 1.9869 | 1.7758 | 1.7022 | 1.6392 | 1.0394 | 1.3248 | 1.3366 | 2.0872 | 1.6402 | 1.2979 | 1.6867 | 1.9265 |
| 22 | 1.972 | 1.7668 | 1.6972 | 1.6306 | 1.0399 | 1.3139 | 1.3266 | 2.0798 | 1.6209 | 1.2886 | 1.6751 | 1.9254 |
| 23 | 1.9524 | 1.757 | 1.6917 | 1.6245 | 1.0417 | 1.3034 | 1.3194 | 2.0735 | 1.6005 | 1.2822 | 1.6672 | 1.9246 |
| 24 | 1.9309 | 1.7499 | 1.6859 | 1.6191 | 1.0437 | 1.2937 | 1.3158 | 2.0672 | 1.5842 | 1.2777 | 1.6627 | 1.9241 |
| 25 | 1.9052 | 1.742 | 1.6768 | 1.6143 | 1.0442 | 1.2853 | 1.315 | 2.0614 | 1.5697 | 1.2696 | 1.6579 | 1.9271 |
| 26 | 1.8878 | 1.7337 | 1.6687 | 1.6092 | 1.046 | 1.2822 | 1.3177 | 2.0574 | 1.5575 | 1.2615 | 1.6541 | 1.9285 |
| 27 | 1.888 | 1.7265 | 1.6623 | 1.6037 | 1.0479 | 1.2822 | 1.3192 | 2.0531 | 1.549 | 1.2537 | 1.6511 | 1.9276 |
| 28 | 1.8795 | 1.7214 | 1.656 | 1.6 | 1.0495 | 1.2849 | 1.3176 | 2.049 | 1.5446 | 1.2477 | 1.6472 | 1.9223 |
| 29 | 1.8687 | 1.7174 | 1.6495 | 1.5983 | 1.0512 | 1.2875 | 1.3115 | 2.0451 | 1.5393 | 1.2432 | 1.6441 | 1.9142 |
| 30 | 1.8589 | 1.7161 | 1.6435 | 1.5958 | 1.0524 | 1.2865 | 1.3057 | 2.0392 | 1.531 | 1.2402 | 1.6402 | 1.9102 |
| 31 | 1.8466 | 1.7162 | 1.6391 | 1.5931 | 1.0536 | 1.2863 | 1.3012 | 2.0338 | 1.5206 | 1.2386 | 1.6351 | 1.9103 |
| 32 | 1.8344 | 1.7157 | 1.6341 | 1.5896 | 1.0556 | 1.288 | 1.295 | 2.0273 | 1.5088 | 1.2361 | 1.628 | 1.9164 |
| 33 | 1.8242 | 1.7149 | 1.6287 | 1.5867 | 1.0566 | 1.2909 | 1.2891 | 2.0217 | 1.4978 | 1.2345 | 1.6222 | 1.9251 |
| 34 | 1.8186 | 1.7155 | 1.6237 | 1.5832 | 1.0571 | 1.2952 | 1.2843 | 2.0171 | 1.4887 | 1.2347 | 1.6164 | 1.9275 |
| 35 | 1.8096 | 1.7154 | 1.6187 | 1.5808 | 1.0581 | 1.299 | 1.2804 | 2.0134 | 1.4814 | 1.2347 | 1.6096 | 1.9234 |
| 36 | 1.8002 | 1.7153 | 1.6139 | 1.5793 | 1.059 | 1.3027 | 1.2776 | 2.0092 | 1.4737 | 1.235 | 1.6037 | 1.9189 |
| 37 | 1.7916 | 1.7165 | 1.6095 | 1.5779 | 1.0613 | 1.3067 | 1.2749 | 2.0056 | 1.4679 | 1.2341 | 1.5994 | 1.9184 |
| 38 | 1.7862 | 1.7164 | 1.6049 | 1.5769 | 1.0635 | 1.3115 | 1.2727 | 2.0016 | 1.4625 | 1.2334 | 1.5954 | 1.9191 |
| 39 | 1.7769 | 1.7147 | 1.6002 | 1.576 | 1.0667 | 1.3174 | 1.2698 | 1.997 | 1.4569 | 1.2326 | 1.5931 | 1.9162 |
| 40 | 1.765 | 1.7121 | 1.5952 | 1.5756 | 1.0689 | 1.3223 | 1.2667 | 1.9931 | 1.4521 | 1.2314 | 1.5881 | 1.9113 |
| 41 | 1.754 | 1.7094 | 1.5906 | 1.5751 | 1.0713 | 1.3268 | 1.2652 | 1.9896 | 1.4468 | 1.2308 | 1.5839 | 1.9047 |
| 42 | 1.747 | 1.7075 | 1.5858 | 1.5737 | 1.0733 | 1.3333 | 1.2641 | 1.9857 | 1.4416 | 1.2298 | 1.5787 | 1.9 |
| 43 | 1.7408 | 1.7051 | 1.5809 | 1.5723 | 1.0754 | 1.339 | 1.2633 | 1.9823 | 1.4381 | 1.2294 | 1.5733 | 1.895 |
| 44 | 1.7331 | 1.7031 | 1.5769 | 1.5701 | 1.0771 | 1.3426 | 1.2609 | 1.9792 | 1.4356 | 1.2279 | 1.5692 | 1.8889 |
| 45 | 1.7236 | 1.7022 | 1.5741 | 1.5683 | 1.0787 | 1.3453 | 1.2585 | 1.9761 | 1.4325 | 1.2271 | 1.564 | 1.8833 |
| 46 | 1.7163 | 1.7019 | 1.5716 | 1.5659 | 1.0802 | 1.3491 | 1.2578 | 1.9731 | 1.4294 | 1.2272 | 1.5585 | 1.8785 |
| 47 | 1.7071 | 1.702 | 1.5698 | 1.5631 | 1.0818 | 1.3537 | 1.2578 | 1.9703 | 1.4258 | 1.2259 | 1.5543 | 1.8733 |
| 48 | 1.6983 | 1.7028 | 1.5687 | 1.5594 | 1.0845 | 1.3568 | 1.2586 | 1.9674 | 1.4222 | 1.2246 | 1.5496 | 1.866 |
| 49 | 1.6897 | 1.7038 | 1.5677 | 1.556 | 1.0866 | 1.3593 | 1.259 | 1.9648 | 1.4196 | 1.2229 | 1.5453 | 1.8578 |
| 50 | 1.6827 | 1.7045 | 1.5665 | 1.5527 | 1.0888 | 1.3623 | 1.2581 | 1.9618 | 1.4169 | 1.2228 | 1.5416 | 1.8539 |
| 51 | 1.6746 | 1.7047 | 1.5657 | 1.5501 | 1.0906 | 1.365 | 1.2572 | 1.9591 | 1.4151 | 1.2228 | 1.5383 | 1.8521 |
| 52 | 1.6665 | 1.7057 | 1.5647 | 1.5464 | 1.093 | 1.3682 | 1.2557 | 1.9568 | 1.4134 | 1.2215 | 1.5355 | 1.8498 |
| 53 | 1.6569 | 1.7063 | 1.5641 | 1.5429 | 1.0962 | 1.3712 | 1.2543 | 1.9543 | 1.4116 | 1.2212 | 1.5344 | 1.8427 |
| 54 | 1.648 | 1.707 | 1.5635 | 1.539 | 1.0981 | 1.3748 | 1.2541 | 1.9513 | 1.4097 | 1.2199 | 1.5277 | 1.8344 |
| 55 | 1.6397 | 1.7077 | 1.5622 | 1.5355 | 1.0993 | 1.3768 | 1.2555 | 1.9493 | 1.4078 | 1.2201 | 1.5236 | 1.8282 |
| 56 | 1.6329 | 1.708 | 1.5604 | 1.5319 | 1.1007 | 1.3786 | 1.258 | 1.9469 | 1.4063 | 1.2207 | 1.5204 | 1.8237 |
| 57 | 1.6266 | 1.7079 | 1.5582 | 1.5285 | 1.103 | 1.3815 | 1.2608 | 1.9446 | 1.4057 | 1.2199 | 1.5153 | 1.8199 |
| 58 | 1.6213 | 1.7083 | 1.556 | 1.5251 | 1.1053 | 1.3859 | 1.2631 | 1.9426 | 1.4056 | 1.219 | 1.5106 | 1.8162 |
| 59 | 1.6154 | 1.7089 | 1.5539 | 1.5219 | 1.1075 | 1.3889 | 1.265 | 1.9405 | 1.4067 | 1.2185 | 1.5077 | 1.812 |
| 60 | 1.6094 | 1.7092 | 1.5517 | 1.5194 | 1.1097 | 1.391 | 1.2664 | 1.9381 | 1.4079 | 1.218 | 1.5053 | 1.8078 |
| 61 | 1.6036 | 1.7097 | 1.5498 | 1.5171 | 1.1125 | 1.3929 | 1.267 | 1.9359 | 1.4088 | 1.2176 | 1.5037 | 1.8036 |
| 62 | 1.5993 | 1.7105 | 1.548 | 1.515 | 1.1148 | 1.3947 | 1.2678 | 1.9337 | 1.4092 | 1.2175 | 1.5017 | 1.7984 |
| 63 | 1.594 | 1.7112 | 1.5461 | 1.5134 | 1.1176 | 1.3958 | 1.2683 | 1.9313 | 1.4091 | 1.2179 | 1.5001 | 1.7929 |
| 64 | 1.5888 | 1.7124 | 1.5437 | 1.511 | 1.1203 | 1.3969 | 1.2687 | 1.9291 | 1.4091 | 1.2181 | 1.4979 | 1.7874 |
| 65 | 1.5825 | 1.7133 | 1.5409 | 1.5091 | 1.1221 | 1.3975 | 1.2698 | 1.9268 | 1.4093 | 1.2175 | 1.4964 | 1.7831 |
| 66 | 1.5759 | 1.7141 | 1.5378 | 1.5075 | 1.1244 | 1.3979 | 1.2719 | 1.9249 | 1.4099 | 1.2171 | 1.4942 | 1.779 |
| 67 | 1.5703 | 1.7144 | 1.5346 | 1.506 | 1.1263 | 1.3983 | 1.2736 | 1.9228 | 1.4102 | 1.2163 | 1.4919 | 1.7748 |
| 68 | 1.5653 | 1.7148 | 1.531 | 1.5041 | 1.1282 | 1.398 | 1.2756 | 1.9205 | 1.4107 | 1.2157 | 1.4896 | 1.7703 |
| 69 | 1.5602 | 1.7157 | 1.5277 | 1.5023 | 1.1299 | 1.3972 | 1.2772 | 1.9184 | 1.4116 | 1.2148 | 1.4881 | 1.7667 |
| 70 | 1.5539 | 1.7163 | 1.5249 | 1.5006 | 1.1318 | 1.3964 | 1.2793 | 1.9161 | 1.4125 | 1.2144 | 1.4872 | 1.7626 |
| 71 | 1.5483 | 1.7163 | 1.5222 | 1.4989 | 1.1339 | 1.3968 | 1.2811 | 1.914 | 1.4135 | 1.214 | 1.486 | 1.7588 |
| 72 | 1.5436 | 1.7162 | 1.519 | 1.4979 | 1.1363 | 1.3979 | 1.2827 | 1.9119 | 1.4145 | 1.2138 | 1.4843 | 1.7542 |
| 73 | 1.5388 | 1.7161 | 1.5158 | 1.4967 | 1.1388 | 1.3991 | 1.285 | 1.9098 | 1.4157 | 1.2135 | 1.4828 | 1.7502 |
| 74 | 1.5344 | 1.7165 | 1.5126 | 1.4957 | 1.1412 | 1.4016 | 1.287 | 1.9076 | 1.417 | 1.2128 | 1.4808 | 1.7463 |
| 75 | 1.5305 | 1.7167 | 1.5095 | 1.4952 | 1.1433 | 1.4034 | 1.2892 | 1.9053 | 1.4184 | 1.213 | 1.4789 | 1.7426 |
| 76 | 1.5263 | 1.7167 | 1.5063 | 1.4951 | 1.1453 | 1.4051 | 1.292 | 1.903 | 1.4198 | 1.2131 | 1.4774 | 1.7398 |
| 77 | 1.522 | 1.7169 | 1.5036 | 1.4949 | 1.148 | 1.4077 | 1.2954 | 1.9006 | 1.4212 | 1.2128 | 1.4761 | 1.7374 |
| 78 | 1.518 | 1.717 | 1.5013 | 1.4948 | 1.1504 | 1.4107 | 1.2982 | 1.8982 | 1.4229 | 1.2123 | 1.4753 | 1.7358 |
| 79 | 1.5141 | 1.7171 | 1.4992 | 1.4951 | 1.1524 | 1.4139 | 1.2999 | 1.8959 | 1.4248 | 1.2114 | 1.4744 | 1.734 |
| 80 | 1.5108 | 1.7177 | 1.4971 | 1.4949 | 1.1545 | 1.4168 | 1.3014 | 1.8936 | 1.4269 | 1.2104 | 1.4732 | 1.7315 |
| 81 | 1.5077 | 1.7183 | 1.4948 | 1.4951 | 1.1566 | 1.4202 | 1.3029 | 1.8917 | 1.4286 | 1.2096 | 1.4719 | 1.729 |
| 82 | 1.505 | 1.7183 | 1.4928 | 1.495 | 1.1584 | 1.4235 | 1.304 | 1.8899 | 1.4301 | 1.209 | 1.4707 | 1.7256 |
| 83 | 1.5025 | 1.7184 | 1.4909 | 1.4949 | 1.1603 | 1.4272 | 1.305 | 1.8882 | 1.4314 | 1.2084 | 1.4696 | 1.7218 |
| 84 | 1.4996 | 1.7184 | 1.4887 | 1.4944 | 1.1621 | 1.4309 | 1.3056 | 1.8863 | 1.4325 | 1.2076 | 1.469 | 1.7188 |
| 85 | 1.4967 | 1.7181 | 1.4868 | 1.4941 | 1.1639 | 1.4339 | 1.3067 | 1.8841 | 1.434 | 1.2071 | 1.4682 | 1.7167 |
| 86 | 1.4935 | 1.7175 | 1.4851 | 1.494 | 1.1664 | 1.4367 | 1.308 | 1.882 | 1.4355 | 1.2064 | 1.4675 | 1.7153 |
| 87 | 1.4903 | 1.7163 | 1.4834 | 1.4938 | 1.1684 | 1.4408 | 1.3096 | 1.8798 | 1.4376 | 1.2056 | 1.4674 | 1.7133 |
| 88 | 1.4872 | 1.7147 | 1.4817 | 1.4933 | 1.1703 | 1.4455 | 1.3118 | 1.8784 | 1.4396 | 1.2054 | 1.4671 | 1.7105 |
| 89 | 1.4839 | 1.713 | 1.4801 | 1.493 | 1.1717 | 1.449 | 1.3136 | 1.8768 | 1.4412 | 1.2051 | 1.4671 | 1.7079 |
| 90 | 1.4807 | 1.7112 | 1.4784 | 1.4927 | 1.1725 | 1.4517 | 1.3158 | 1.8751 | 1.4426 | 1.2059 | 1.467 | 1.7055 |
| 91 | 1.4777 | 1.7093 | 1.4764 | 1.4922 | 1.1733 | 1.4557 | 1.3175 | 1.8737 | 1.4441 | 1.2064 | 1.4673 | 1.7028 |
| 92 | 1.4746 | 1.7073 | 1.4746 | 1.4919 | 1.1746 | 1.4594 | 1.3186 | 1.8722 | 1.4455 | 1.2066 | 1.4674 | 1.7001 |
| 93 | 1.472 | 1.7055 | 1.4731 | 1.4916 | 1.1758 | 1.4625 | 1.3199 | 1.8706 | 1.4468 | 1.2067 | 1.4673 | 1.6974 |
| 94 | 1.4699 | 1.7039 | 1.4712 | 1.491 | 1.177 | 1.4656 | 1.3216 | 1.8691 | 1.448 | 1.2071 | 1.467 | 1.6949 |
| 95 | 1.468 | 1.7018 | 1.4693 | 1.49 | 1.1785 | 1.4699 | 1.323 | 1.8677 | 1.4492 | 1.207 | 1.4671 | 1.6928 |
| 96 | 1.4661 | 1.6995 | 1.4677 | 1.4889 | 1.1794 | 1.4746 | 1.3245 | 1.8663 | 1.4503 | 1.2067 | 1.4677 | 1.6905 |
| 97 | 1.4644 | 1.6968 | 1.4659 | 1.4875 | 1.1802 | 1.479 | 1.3262 | 1.8649 | 1.4512 | 1.2066 | 1.468 | 1.688 |
| 98 | 1.4625 | 1.6948 | 1.4643 | 1.4861 | 1.1809 | 1.4826 | 1.3285 | 1.8635 | 1.4521 | 1.2068 | 1.4688 | 1.6855 |
| 99 | 1.4604 | 1.6926 | 1.4625 | 1.4849 | 1.1809 | 1.486 | 1.3305 | 1.8621 | 1.4529 | 1.2073 | 1.4697 | 1.6833 |
| 100 | 1.4583 | 1.6901 | 1.4606 | 1.4833 | 1.1806 | 1.4894 | 1.3319 | 1.8609 | 1.4541 | 1.2081 | 1.4707 | 1.6811 |
| 101 | 1.4564 | 1.6879 | 1.4588 | 1.482 | 1.1803 | 1.4937 | 1.3333 | 1.8596 | 1.4554 | 1.2092 | 1.4721 | 1.6784 |
| 102 | 1.4545 | 1.6859 | 1.4571 | 1.4808 | 1.1801 | 1.4996 | 1.3343 | 1.8584 | 1.4569 | 1.2107 | 1.4734 | 1.6754 |
| 103 | 1.4527 | 1.6841 | 1.4556 | 1.4794 | 1.1799 | 1.5053 | 1.3345 | 1.8572 | 1.4582 | 1.2124 | 1.4746 | 1.6722 |
| 104 | 1.4507 | 1.6821 | 1.4544 | 1.478 | 1.1799 | 1.5096 | 1.3342 | 1.8559 | 1.4593 | 1.2139 | 1.4758 | 1.6694 |
| 105 | 1.4487 | 1.6804 | 1.4531 | 1.4766 | 1.1801 | 1.5132 | 1.3344 | 1.8546 | 1.4604 | 1.2153 | 1.477 | 1.667 |
| 106 | 1.4468 | 1.6787 | 1.4518 | 1.4752 | 1.1804 | 1.5167 | 1.3349 | 1.8532 | 1.4614 | 1.2167 | 1.4782 | 1.6645 |
| 107 | 1.4452 | 1.6767 | 1.4505 | 1.4737 | 1.1805 | 1.5198 | 1.3351 | 1.8518 | 1.4626 | 1.2183 | 1.4794 | 1.6621 |
| 108 | 1.4439 | 1.6748 | 1.4493 | 1.4721 | 1.1804 | 1.5234 | 1.3356 | 1.8503 | 1.464 | 1.2204 | 1.4804 | 1.6598 |
| 109 | 1.4422 | 1.6729 | 1.4481 | 1.4706 | 1.1798 | 1.5271 | 1.3362 | 1.849 | 1.4653 | 1.2221 | 1.4813 | 1.6571 |
| 110 | 1.4404 | 1.671 | 1.4471 | 1.4692 | 1.1792 | 1.5307 | 1.3368 | 1.8475 | 1.4668 | 1.2241 | 1.482 | 1.6541 |
| 111 | 1.4385 | 1.6688 | 1.4459 | 1.4677 | 1.1784 | 1.5343 | 1.3368 | 1.846 | 1.4679 | 1.2256 | 1.4826 | 1.6507 |
| 112 | 1.4369 | 1.6665 | 1.4448 | 1.4662 | 1.1778 | 1.5378 | 1.3364 | 1.8444 | 1.4688 | 1.2274 | 1.4832 | 1.6477 |
| 113 | 1.4354 | 1.6644 | 1.4439 | 1.4648 | 1.1775 | 1.5414 | 1.3356 | 1.8428 | 1.4694 | 1.229 | 1.4839 | 1.6451 |
| 114 | 1.4339 | 1.6621 | 1.4434 | 1.4635 | 1.1774 | 1.5455 | 1.3347 | 1.841 | 1.4699 | 1.2302 | 1.4841 | 1.6422 |
| 115 | 1.4324 | 1.6601 | 1.4426 | 1.4622 | 1.1772 | 1.5489 | 1.3342 | 1.8392 | 1.4705 | 1.2316 | 1.4842 | 1.6387 |
| 116 | 1.4308 | 1.6582 | 1.4419 | 1.4607 | 1.1769 | 1.5522 | 1.3337 | 1.8375 | 1.4713 | 1.2332 | 1.4845 | 1.6349 |
| 117 | 1.4294 | 1.6562 | 1.4412 | 1.459 | 1.1768 | 1.5553 | 1.3333 | 1.8356 | 1.4722 | 1.235 | 1.4849 | 1.6314 |
| 118 | 1.428 | 1.6539 | 1.4406 | 1.4574 | 1.1766 | 1.5588 | 1.3331 | 1.834 | 1.4731 | 1.2363 | 1.4854 | 1.6285 |
| 119 | 1.427 | 1.6517 | 1.4401 | 1.4559 | 1.1766 | 1.5621 | 1.3328 | 1.8326 | 1.474 | 1.2377 | 1.4858 | 1.6255 |
| 120 | 1.4259 | 1.6497 | 1.4397 | 1.4546 | 1.1765 | 1.5648 | 1.3323 | 1.831 | 1.4747 | 1.2391 | 1.4861 | 1.6224 |
| 121 | 1.4246 | 1.6477 | 1.4396 | 1.4533 | 1.1765 | 1.5691 | 1.3315 | 1.8295 | 1.4754 | 1.2405 | 1.4863 | 1.6191 |
| 122 | 1.4233 | 1.6457 | 1.4395 | 1.4521 | 1.1769 | 1.5737 | 1.3306 | 1.828 | 1.4761 | 1.2423 | 1.4865 | 1.6159 |
| 123 | 1.422 | 1.6438 | 1.4392 | 1.4512 | 1.1772 | 1.5783 | 1.3298 | 1.8265 | 1.4769 | 1.2439 | 1.4868 | 1.6128 |
| 124 | 1.4207 | 1.6421 | 1.4391 | 1.4504 | 1.178 | 1.5833 | 1.3289 | 1.8251 | 1.4775 | 1.2446 | 1.4869 | 1.61 |
| 125 | 1.4194 | 1.6404 | 1.4389 | 1.4496 | 1.179 | 1.588 | 1.3279 | 1.8241 | 1.4779 | 1.2453 | 1.4869 | 1.6074 |
| 126 | 1.4182 | 1.6387 | 1.4385 | 1.4489 | 1.1802 | 1.5928 | 1.3272 | 1.8228 | 1.4781 | 1.246 | 1.487 | 1.6048 |
| 127 | 1.4172 | 1.637 | 1.438 | 1.4483 | 1.1815 | 1.5976 | 1.3267 | 1.8216 | 1.4785 | 1.2465 | 1.4874 | 1.6022 |
| 128 | 1.4162 | 1.635 | 1.4374 | 1.4476 | 1.1831 | 1.601 | 1.3258 | 1.8203 | 1.4788 | 1.2472 | 1.4875 | 1.5999 |
| 129 | 1.4153 | 1.633 | 1.4368 | 1.4471 | 1.184 | 1.6044 | 1.3246 | 1.819 | 1.4792 | 1.2483 | 1.4874 | 1.5978 |
| 130 | 1.4143 | 1.6311 | 1.4361 | 1.4466 | 1.1846 | 1.6079 | 1.3234 | 1.8175 | 1.4797 | 1.2496 | 1.4873 | 1.5956 |
| 131 | 1.4133 | 1.6293 | 1.4355 | 1.4461 | 1.1849 | 1.613 | 1.3219 | 1.8161 | 1.4804 | 1.2514 | 1.4872 | 1.5932 |
| 132 | 1.4123 | 1.6275 | 1.435 | 1.4456 | 1.1851 | 1.6195 | 1.32 | 1.8146 | 1.4811 | 1.2538 | 1.4871 | 1.5908 |
| 133 | 1.4113 | 1.6258 | 1.4346 | 1.4451 | 1.1854 | 1.6254 | 1.3187 | 1.8132 | 1.4816 | 1.2564 | 1.487 | 1.5888 |
| 134 | 1.4102 | 1.624 | 1.4343 | 1.4446 | 1.1857 | 1.631 | 1.3176 | 1.8116 | 1.4822 | 1.2589 | 1.4868 | 1.587 |
| 135 | 1.409 | 1.6223 | 1.434 | 1.444 | 1.1862 | 1.6363 | 1.3165 | 1.81 | 1.4827 | 1.2611 | 1.4864 | 1.5854 |
| 136 | 1.4078 | 1.6209 | 1.4338 | 1.4435 | 1.1867 | 1.6418 | 1.3151 | 1.8085 | 1.4834 | 1.2633 | 1.486 | 1.5839 |
| 137 | 1.4066 | 1.6198 | 1.4336 | 1.443 | 1.1875 | 1.6473 | 1.314 | 1.8071 | 1.4841 | 1.2659 | 1.4856 | 1.5823 |
| 138 | 1.4055 | 1.6186 | 1.4334 | 1.4425 | 1.1881 | 1.6526 | 1.3132 | 1.8058 | 1.4849 | 1.2681 | 1.4857 | 1.5806 |
| 139 | 1.4042 | 1.6177 | 1.4332 | 1.4421 | 1.189 | 1.658 | 1.3121 | 1.8047 | 1.4859 | 1.2706 | 1.4855 | 1.5791 |
| 140 | 1.403 | 1.617 | 1.4331 | 1.4418 | 1.1902 | 1.6642 | 1.3111 | 1.8036 | 1.4868 | 1.2731 | 1.4853 | 1.5776 |
| 141 | 1.4019 | 1.6165 | 1.4332 | 1.4415 | 1.1909 | 1.6707 | 1.3099 | 1.8024 | 1.4877 | 1.2757 | 1.4852 | 1.576 |
| 142 | 1.4008 | 1.616 | 1.4336 | 1.4412 | 1.1915 | 1.6782 | 1.3085 | 1.8012 | 1.4887 | 1.2785 | 1.4848 | 1.5743 |
| 143 | 1.3999 | 1.6158 | 1.4339 | 1.4408 | 1.1919 | 1.6858 | 1.3068 | 1.7999 | 1.4896 | 1.2811 | 1.4842 | 1.5728 |
| 144 | 1.3989 | 1.6156 | 1.4343 | 1.4404 | 1.1922 | 1.6942 | 1.3051 | 1.7987 | 1.4903 | 1.2841 | 1.4837 | 1.5713 |
| 145 | 1.3979 | 1.6155 | 1.4349 | 1.44 | 1.1928 | 1.7027 | 1.3034 | 1.7976 | 1.4913 | 1.287 | 1.4828 | 1.5699 |
| 146 | 1.397 | 1.6154 | 1.4354 | 1.4395 | 1.1936 | 1.712 | 1.3019 | 1.7964 | 1.4925 | 1.2901 | 1.4819 | 1.5684 |
| 147 | 1.3962 | 1.6153 | 1.4358 | 1.4389 | 1.1943 | 1.7205 | 1.3002 | 1.7953 | 1.4938 | 1.2931 | 1.4809 | 1.5672 |
| 148 | 1.3955 | 1.6151 | 1.4362 | 1.4383 | 1.1951 | 1.7275 | 1.2987 | 1.7942 | 1.4952 | 1.2962 | 1.4801 | 1.5662 |
| 149 | 1.3949 | 1.6152 | 1.4367 | 1.4376 | 1.1961 | 1.7344 | 1.2971 | 1.793 | 1.4966 | 1.2992 | 1.4795 | 1.5651 |
| 150 | 1.3943 | 1.6154 | 1.4372 | 1.437 | 1.1971 | 1.7424 | 1.2958 | 1.7918 | 1.4978 | 1.3026 | 1.4791 | 1.5637 |
| 151 | 1.3936 | 1.6154 | 1.4375 | 1.4361 | 1.1974 | 1.7514 | 1.2945 | 1.7906 | 1.499 | 1.3057 | 1.4787 | 1.5623 |
| 152 | 1.3931 | 1.6156 | 1.4378 | 1.4353 | 1.1975 | 1.7595 | 1.2932 | 1.7892 | 1.5004 | 1.309 | 1.4781 | 1.5611 |
| 153 | 1.3927 | 1.6159 | 1.4382 | 1.4345 | 1.1977 | 1.7659 | 1.2918 | 1.788 | 1.5017 | 1.3124 | 1.4776 | 1.5599 |
| 154 | 1.3922 | 1.6158 | 1.4384 | 1.4338 | 1.1978 | 1.773 | 1.2907 | 1.7866 | 1.5032 | 1.3161 | 1.4772 | 1.5586 |
| 155 | 1.3916 | 1.6155 | 1.4385 | 1.4332 | 1.1976 | 1.779 | 1.2894 | 1.7855 | 1.5047 | 1.32 | 1.4767 | 1.557 |
| 156 | 1.391 | 1.6153 | 1.4386 | 1.4328 | 1.197 | 1.7853 | 1.2881 | 1.7842 | 1.5061 | 1.3238 | 1.4764 | 1.5557 |
| 157 | 1.3905 | 1.615 | 1.4386 | 1.4324 | 1.1964 | 1.7919 | 1.2871 | 1.7833 | 1.5073 | 1.3279 | 1.4761 | 1.5545 |
| 158 | 1.3902 | 1.6147 | 1.4388 | 1.4319 | 1.1962 | 1.7978 | 1.286 | 1.7823 | 1.5086 | 1.3317 | 1.4757 | 1.5534 |
| 159 | 1.3899 | 1.6146 | 1.4389 | 1.4315 | 1.1963 | 1.8028 | 1.2851 | 1.7813 | 1.5096 | 1.3359 | 1.4751 | 1.5521 |
| 160 | 1.3896 | 1.6146 | 1.439 | 1.4309 | 1.1962 | 1.8069 | 1.2844 | 1.7803 | 1.5107 | 1.3399 | 1.4745 | 1.5509 |
| 161 | 1.3894 | 1.6146 | 1.4392 | 1.4301 | 1.1962 | 1.8114 | 1.2837 | 1.7792 | 1.512 | 1.344 | 1.4739 | 1.5496 |
| 162 | 1.3892 | 1.6147 | 1.4395 | 1.4294 | 1.196 | 1.8165 | 1.2831 | 1.7781 | 1.5132 | 1.3484 | 1.4733 | 1.5482 |
| 163 | 1.389 | 1.6149 | 1.4396 | 1.4286 | 1.1955 | 1.8217 | 1.2824 | 1.7771 | 1.5143 | 1.3524 | 1.4725 | 1.5467 |
| 164 | 1.389 | 1.6151 | 1.4396 | 1.4276 | 1.1952 | 1.8268 | 1.2813 | 1.776 | 1.5154 | 1.3564 | 1.4716 | 1.5452 |
| 165 | 1.389 | 1.6153 | 1.4397 | 1.4266 | 1.1948 | 1.8313 | 1.2803 | 1.7747 | 1.5166 | 1.3598 | 1.4707 | 1.5438 |
| 166 | 1.3893 | 1.6156 | 1.4397 | 1.4256 | 1.1946 | 1.8351 | 1.2794 | 1.7737 | 1.5178 | 1.3635 | 1.4698 | 1.5426 |
| 167 | 1.3896 | 1.6159 | 1.4396 | 1.4246 | 1.1949 | 1.8393 | 1.2789 | 1.7726 | 1.519 | 1.3672 | 1.4689 | 1.5414 |
| 168 | 1.3898 | 1.6162 | 1.4396 | 1.4236 | 1.1955 | 1.8431 | 1.2785 | 1.7717 | 1.5204 | 1.3711 | 1.468 | 1.5402 |
| 169 | 1.3899 | 1.6166 | 1.4395 | 1.4227 | 1.1957 | 1.8461 | 1.2782 | 1.771 | 1.522 | 1.3754 | 1.467 | 1.5391 |
| 170 | 1.39 | 1.6172 | 1.4394 | 1.4218 | 1.1955 | 1.849 | 1.2777 | 1.7702 | 1.5234 | 1.38 | 1.4659 | 1.5378 |
| 171 | 1.3902 | 1.6177 | 1.4392 | 1.4209 | 1.195 | 1.8527 | 1.2771 | 1.7695 | 1.5246 | 1.385 | 1.4648 | 1.5367 |
| 172 | 1.3905 | 1.6181 | 1.4391 | 1.42 | 1.1945 | 1.8555 | 1.2764 | 1.7687 | 1.5257 | 1.3897 | 1.4639 | 1.5354 |
| 173 | 1.3908 | 1.6182 | 1.4389 | 1.4193 | 1.1937 | 1.8576 | 1.2756 | 1.768 | 1.5267 | 1.3943 | 1.463 | 1.5338 |
| 174 | 1.391 | 1.6181 | 1.4387 | 1.4185 | 1.1929 | 1.8592 | 1.2747 | 1.7669 | 1.5276 | 1.3988 | 1.462 | 1.5321 |
| 175 | 1.3911 | 1.6181 | 1.4385 | 1.4176 | 1.1919 | 1.8609 | 1.2737 | 1.7655 | 1.5284 | 1.4033 | 1.461 | 1.5303 |
| 176 | 1.3913 | 1.6184 | 1.4384 | 1.4167 | 1.1907 | 1.8621 | 1.2727 | 1.764 | 1.5292 | 1.4078 | 1.46 | 1.5287 |
| 177 | 1.3916 | 1.6187 | 1.4385 | 1.4158 | 1.19 | 1.8634 | 1.2721 | 1.7624 | 1.5301 | 1.4127 | 1.459 | 1.5271 |
| 178 | 1.3919 | 1.6188 | 1.4386 | 1.4149 | 1.1894 | 1.8653 | 1.2713 | 1.7608 | 1.5309 | 1.417 | 1.4581 | 1.5257 |
| 179 | 1.3922 | 1.6191 | 1.4388 | 1.4141 | 1.189 | 1.8672 | 1.2703 | 1.7593 | 1.5317 | 1.4216 | 1.457 | 1.5242 |
| 180 | 1.3924 | 1.6195 | 1.4387 | 1.4133 | 1.1886 | 1.8693 | 1.2691 | 1.7578 | 1.5322 | 1.4263 | 1.456 | 1.5229 |
| 181 | 1.3926 | 1.6198 | 1.4386 | 1.4126 | 1.1884 | 1.8714 | 1.2677 | 1.7563 | 1.5329 | 1.4309 | 1.4551 | 1.5214 |
| 182 | 1.393 | 1.6202 | 1.4386 | 1.4119 | 1.1881 | 1.8739 | 1.2663 | 1.7549 | 1.5335 | 1.4356 | 1.4543 | 1.5201 |
| 183 | 1.3936 | 1.6207 | 1.4386 | 1.4112 | 1.188 | 1.8752 | 1.265 | 1.7534 | 1.5341 | 1.4404 | 1.4534 | 1.5186 |
| 184 | 1.3941 | 1.621 | 1.4384 | 1.4104 | 1.1873 | 1.8767 | 1.2638 | 1.752 | 1.5346 | 1.4452 | 1.4525 | 1.5171 |
| 185 | 1.3946 | 1.6213 | 1.4384 | 1.4097 | 1.1864 | 1.8791 | 1.2626 | 1.7505 | 1.5351 | 1.4498 | 1.4517 | 1.5156 |
| 186 | 1.395 | 1.6217 | 1.4383 | 1.4091 | 1.1855 | 1.8819 | 1.2613 | 1.749 | 1.5356 | 1.454 | 1.4508 | 1.5143 |
| 187 | 1.3955 | 1.6221 | 1.4381 | 1.4084 | 1.1848 | 1.8849 | 1.26 | 1.7474 | 1.536 | 1.4582 | 1.4499 | 1.5129 |
| 188 | 1.3959 | 1.6224 | 1.4378 | 1.4077 | 1.1839 | 1.8879 | 1.2585 | 1.7456 | 1.5364 | 1.4618 | 1.4489 | 1.5118 |
| 189 | 1.3964 | 1.6226 | 1.4373 | 1.407 | 1.1832 | 1.8916 | 1.2572 | 1.7439 | 1.5366 | 1.4652 | 1.4479 | 1.5107 |
| 190 | 1.3967 | 1.6228 | 1.4369 | 1.4065 | 1.1822 | 1.8953 | 1.2562 | 1.7421 | 1.5367 | 1.4683 | 1.4468 | 1.5098 |
| 191 | 1.397 | 1.6231 | 1.4366 | 1.4058 | 1.1811 | 1.8995 | 1.2552 | 1.7403 | 1.5368 | 1.4715 | 1.4458 | 1.5088 |
| 192 | 1.3974 | 1.6236 | 1.4364 | 1.4053 | 1.1802 | 1.9039 | 1.2542 | 1.7386 | 1.5368 | 1.4748 | 1.4447 | 1.5079 |
| 193 | 1.398 | 1.6238 | 1.4362 | 1.4046 | 1.1792 | 1.9079 | 1.2534 | 1.737 | 1.5367 | 1.4785 | 1.4437 | 1.5068 |
| 194 | 1.3985 | 1.6238 | 1.436 | 1.404 | 1.1781 | 1.9122 | 1.2527 | 1.7355 | 1.5366 | 1.4825 | 1.4426 | 1.5057 |
| 195 | 1.3991 | 1.6238 | 1.4358 | 1.4034 | 1.177 | 1.9164 | 1.2522 | 1.7342 | 1.5365 | 1.4864 | 1.4416 | 1.5047 |
| 196 | 1.3999 | 1.6238 | 1.4356 | 1.4027 | 1.1756 | 1.92 | 1.2515 | 1.7328 | 1.5362 | 1.4903 | 1.4404 | 1.5038 |
| 197 | 1.4007 | 1.6239 | 1.4356 | 1.402 | 1.1738 | 1.9238 | 1.2509 | 1.7313 | 1.536 | 1.4943 | 1.4392 | 1.503 |
| 198 | 1.4014 | 1.6239 | 1.4355 | 1.4013 | 1.1723 | 1.9275 | 1.2503 | 1.7299 | 1.5358 | 1.4979 | 1.438 | 1.5019 |
| 199 | 1.4021 | 1.6237 | 1.4354 | 1.4005 | 1.1708 | 1.9317 | 1.25 | 1.7283 | 1.5355 | 1.5018 | 1.4368 | 1.5008 |
| 200 | 1.4027 | 1.6236 | 1.4354 | 1.3997 | 1.1694 | 1.9361 | 1.2496 | 1.7267 | 1.5353 | 1.5054 | 1.4355 | 1.4996 |
| 201 | 1.4034 | 1.6235 | 1.4354 | 1.399 | 1.1681 | 1.9406 | 1.2492 | 1.725 | 1.535 | 1.5087 | 1.4343 | 1.4984 |
| 202 | 1.404 | 1.6236 | 1.4355 | 1.3984 | 1.1669 | 1.9455 | 1.249 | 1.7233 | 1.5346 | 1.5116 | 1.4332 | 1.497 |
| 203 | 1.4046 | 1.6237 | 1.4356 | 1.3977 | 1.1659 | 1.9499 | 1.2485 | 1.7214 | 1.5343 | 1.5144 | 1.432 | 1.4954 |
| 204 | 1.4053 | 1.6238 | 1.4357 | 1.3971 | 1.1649 | 1.954 | 1.2482 | 1.7197 | 1.5339 | 1.5172 | 1.4308 | 1.4938 |
| 205 | 1.406 | 1.624 | 1.4359 | 1.3965 | 1.1639 | 1.9584 | 1.248 | 1.718 | 1.5334 | 1.5196 | 1.4295 | 1.4926 |
| 206 | 1.4067 | 1.6243 | 1.436 | 1.3958 | 1.1626 | 1.9634 | 1.2477 | 1.7163 | 1.5328 | 1.5213 | 1.4282 | 1.4917 |
| 207 | 1.4075 | 1.6246 | 1.4361 | 1.3951 | 1.1613 | 1.9689 | 1.2474 | 1.7145 | 1.5323 | 1.5226 | 1.427 | 1.4906 |
| 208 | 1.4082 | 1.6249 | 1.4362 | 1.3943 | 1.1604 | 1.974 | 1.2469 | 1.7128 | 1.5319 | 1.5239 | 1.4257 | 1.4893 |
| 209 | 1.4088 | 1.6251 | 1.4362 | 1.3934 | 1.1593 | 1.9787 | 1.2465 | 1.7112 | 1.5316 | 1.5252 | 1.4243 | 1.4878 |
| 210 | 1.4095 | 1.6253 | 1.4362 | 1.3925 | 1.1581 | 1.9839 | 1.2462 | 1.7096 | 1.5313 | 1.5263 | 1.4232 | 1.4863 |
| 211 | 1.4102 | 1.6254 | 1.4362 | 1.3916 | 1.1571 | 1.9893 | 1.2461 | 1.708 | 1.531 | 1.5272 | 1.4221 | 1.4848 |
| 212 | 1.4111 | 1.6256 | 1.4364 | 1.3907 | 1.1564 | 1.9941 | 1.2461 | 1.7063 | 1.5305 | 1.5282 | 1.4211 | 1.4832 |
| 213 | 1.4121 | 1.6257 | 1.4365 | 1.3897 | 1.1558 | 1.9982 | 1.2461 | 1.7047 | 1.5301 | 1.5289 | 1.42 | 1.4816 |
| 214 | 1.413 | 1.6258 | 1.4366 | 1.3887 | 1.1553 | 2.0024 | 1.246 | 1.703 | 1.5296 | 1.5298 | 1.419 | 1.4798 |
| 215 | 1.4139 | 1.6259 | 1.4367 | 1.3879 | 1.1547 | 2.0069 | 1.2459 | 1.7013 | 1.529 | 1.5308 | 1.418 | 1.478 |
| 216 | 1.4148 | 1.6261 | 1.4368 | 1.387 | 1.154 | 2.0118 | 1.2457 | 1.6997 | 1.5285 | 1.5316 | 1.4169 | 1.4764 |
| 217 | 1.4158 | 1.6264 | 1.4371 | 1.3861 | 1.1534 | 2.016 | 1.2455 | 1.6981 | 1.5281 | 1.5328 | 1.4161 | 1.4747 |
| 218 | 1.4167 | 1.6267 | 1.4373 | 1.3851 | 1.1527 | 2.0193 | 1.2454 | 1.6965 | 1.5278 | 1.5344 | 1.4154 | 1.4732 |
| 219 | 1.4176 | 1.627 | 1.4375 | 1.3841 | 1.152 | 2.0227 | 1.2455 | 1.6949 | 1.5275 | 1.5359 | 1.4145 | 1.4716 |
| 220 | 1.4183 | 1.6271 | 1.4377 | 1.3832 | 1.1511 | 2.0252 | 1.2457 | 1.6932 | 1.5273 | 1.5372 | 1.4137 | 1.47 |
| 221 | 1.4191 | 1.6273 | 1.4378 | 1.3822 | 1.1502 | 2.0277 | 1.2461 | 1.6916 | 1.527 | 1.5382 | 1.4129 | 1.4684 |
| 222 | 1.4199 | 1.6275 | 1.4379 | 1.3812 | 1.1495 | 2.0311 | 1.2465 | 1.6901 | 1.5266 | 1.5391 | 1.4122 | 1.4668 |
| 223 | 1.4207 | 1.6277 | 1.4379 | 1.3803 | 1.149 | 2.0345 | 1.2468 | 1.6885 | 1.5263 | 1.5401 | 1.4114 | 1.4653 |
| 224 | 1.4216 | 1.628 | 1.438 | 1.3793 | 1.1487 | 2.0385 | 1.2471 | 1.687 | 1.5261 | 1.5414 | 1.4106 | 1.4637 |
| 225 | 1.4223 | 1.6283 | 1.4379 | 1.3784 | 1.1482 | 2.042 | 1.2473 | 1.6855 | 1.5258 | 1.5426 | 1.4097 | 1.462 |
| 226 | 1.4232 | 1.6287 | 1.4377 | 1.3775 | 1.1478 | 2.0457 | 1.2476 | 1.684 | 1.5255 | 1.5441 | 1.409 | 1.4602 |
| 227 | 1.4243 | 1.6291 | 1.4376 | 1.3766 | 1.1474 | 2.0502 | 1.248 | 1.6825 | 1.5253 | 1.5455 | 1.4082 | 1.4583 |
| 228 | 1.4255 | 1.6295 | 1.4375 | 1.3757 | 1.1471 | 2.0544 | 1.2484 | 1.681 | 1.5251 | 1.5472 | 1.4075 | 1.4566 |
| 229 | 1.4265 | 1.6298 | 1.4374 | 1.3748 | 1.1467 | 2.0587 | 1.2491 | 1.6796 | 1.5249 | 1.5487 | 1.4068 | 1.4549 |
| 230 | 1.4276 | 1.6304 | 1.4372 | 1.3738 | 1.1464 | 2.0642 | 1.2498 | 1.6782 | 1.5248 | 1.5498 | 1.406 | 1.4533 |
| 231 | 1.4285 | 1.6312 | 1.437 | 1.3729 | 1.146 | 2.0703 | 1.2505 | 1.6768 | 1.5246 | 1.551 | 1.4053 | 1.4516 |
| 232 | 1.4296 | 1.632 | 1.4369 | 1.3721 | 1.1458 | 2.076 | 1.2512 | 1.6755 | 1.5244 | 1.5517 | 1.4045 | 1.4499 |
| 233 | 1.4306 | 1.6327 | 1.4368 | 1.3712 | 1.1459 | 2.0818 | 1.2518 | 1.6741 | 1.5242 | 1.552 | 1.4036 | 1.4482 |
| 234 | 1.4315 | 1.6335 | 1.4367 | 1.3703 | 1.1459 | 2.0884 | 1.2524 | 1.6728 | 1.5241 | 1.552 | 1.4027 | 1.4465 |
| 235 | 1.4326 | 1.6344 | 1.4363 | 1.3694 | 1.1456 | 2.0958 | 1.2529 | 1.6715 | 1.524 | 1.552 | 1.4019 | 1.4448 |
| 236 | 1.4337 | 1.6352 | 1.4358 | 1.3684 | 1.1453 | 2.1033 | 1.2534 | 1.6702 | 1.5239 | 1.5522 | 1.4012 | 1.443 |
| 237 | 1.4348 | 1.636 | 1.4355 | 1.3676 | 1.1453 | 2.1116 | 1.2541 | 1.6688 | 1.5237 | 1.5524 | 1.4004 | 1.4412 |
| 238 | 1.4358 | 1.6368 | 1.4352 | 1.3668 | 1.1453 | 2.1198 | 1.2548 | 1.6675 | 1.5236 | 1.5521 | 1.3994 | 1.4394 |
| 239 | 1.4367 | 1.6376 | 1.4349 | 1.366 | 1.1451 | 2.1273 | 1.2557 | 1.6661 | 1.5235 | 1.5519 | 1.3984 | 1.4377 |
| 240 | 1.4377 | 1.6385 | 1.4346 | 1.3654 | 1.1447 | 2.135 | 1.2565 | 1.6647 | 1.5235 | 1.5518 | 1.3974 | 1.436 |
| 241 | 1.4387 | 1.6395 | 1.4342 | 1.3648 | 1.1444 | 2.1426 | 1.2574 | 1.6632 | 1.5236 | 1.5513 | 1.3964 | 1.4344 |
| 242 | 1.4398 | 1.6405 | 1.4338 | 1.3642 | 1.1441 | 2.1492 | 1.2583 | 1.6618 | 1.5236 | 1.5506 | 1.3955 | 1.4327 |
| 243 | 1.4409 | 1.6414 | 1.4333 | 1.3636 | 1.1438 | 2.1555 | 1.259 | 1.6604 | 1.5236 | 1.5498 | 1.3945 | 1.4309 |
| 244 | 1.4419 | 1.6423 | 1.4329 | 1.3631 | 1.1435 | 2.1617 | 1.2597 | 1.659 | 1.5237 | 1.549 | 1.3934 | 1.4293 |
| 245 | 1.4428 | 1.6434 | 1.4323 | 1.3625 | 1.1432 | 2.1676 | 1.2604 | 1.6576 | 1.5237 | 1.5481 | 1.3924 | 1.4277 |
| 246 | 1.4436 | 1.6444 | 1.4318 | 1.3619 | 1.143 | 2.1742 | 1.261 | 1.6561 | 1.5238 | 1.5474 | 1.3914 | 1.426 |
| 247 | 1.4446 | 1.6453 | 1.4312 | 1.3613 | 1.1429 | 2.1811 | 1.2616 | 1.6547 | 1.5239 | 1.5467 | 1.3903 | 1.4244 |
| 248 | 1.4456 | 1.6463 | 1.4305 | 1.3607 | 1.1427 | 2.1878 | 1.2623 | 1.6532 | 1.524 | 1.546 | 1.3893 | 1.4229 |
| 249 | 1.4468 | 1.6473 | 1.4297 | 1.3602 | 1.1425 | 2.1945 | 1.263 | 1.6518 | 1.5244 | 1.5451 | 1.3882 | 1.4215 |
| 250 | 1.448 | 1.6483 | 1.4289 | 1.3596 | 1.142 | 2.2013 | 1.2638 | 1.6503 | 1.5248 | 1.5443 | 1.3872 | 1.4201 |
Data for Appendix 4 - Long Memory Hypothesis Tests: USD Bilateral Exchange Rate (Singapore - Norway)
| xi | Singapore | Thailand | Israel | Nigeria | South Africa | Turkey | Australia | Canada | Czech Republic | Euro Area | Japan | Norway |
|---|---|---|---|---|---|---|---|---|---|---|---|---|
| 0 | 1.259 | 1.6007 | 1.9974 | 0.6878 | 2.0043 | 1.2331 | 1.3057 | 1.6517 | 1.709 | 1.5111 | 1.2624 | 1.4285 |
| 1 | 1.3047 | 1.5518 | 2.0328 | 0.8408 | 2.0133 | 1.3126 | 1.2875 | 1.6396 | 1.7005 | 1.5084 | 1.245 | 1.4301 |
| 2 | 1.3233 | 1.5585 | 2.0516 | 0.9287 | 2.0264 | 1.3468 | 1.2901 | 1.6423 | 1.7064 | 1.5005 | 1.2335 | 1.4371 |
| 3 | 1.3349 | 1.574 | 2.082 | 1.0072 | 2.0394 | 1.3546 | 1.3029 | 1.6476 | 1.7054 | 1.501 | 1.228 | 1.4446 |
| 4 | 1.3394 | 1.5785 | 2.0998 | 1.0555 | 2.0452 | 1.3561 | 1.3117 | 1.6543 | 1.6877 | 1.4924 | 1.2246 | 1.4435 |
| 5 | 1.3341 | 1.5639 | 2.1042 | 1.0922 | 2.046 | 1.3551 | 1.318 | 1.6613 | 1.6814 | 1.4889 | 1.2205 | 1.4418 |
| 6 | 1.3417 | 1.5565 | 2.1112 | 1.1134 | 2.0425 | 1.3676 | 1.3246 | 1.6669 | 1.6769 | 1.4868 | 1.2187 | 1.4437 |
| 7 | 1.3476 | 1.5548 | 2.1125 | 1.1336 | 2.0401 | 1.3727 | 1.3298 | 1.6644 | 1.6662 | 1.4826 | 1.2164 | 1.4441 |
| 8 | 1.3542 | 1.5582 | 2.1002 | 1.1553 | 2.0312 | 1.3756 | 1.3345 | 1.6606 | 1.6602 | 1.4791 | 1.213 | 1.4421 |
| 9 | 1.3566 | 1.5618 | 2.0856 | 1.2015 | 2.0131 | 1.3751 | 1.3378 | 1.6582 | 1.6553 | 1.4782 | 1.2088 | 1.4393 |
| 10 | 1.3516 | 1.5601 | 2.0711 | 1.211 | 2.0005 | 1.3699 | 1.3408 | 1.6564 | 1.649 | 1.4775 | 1.2005 | 1.4352 |
| 11 | 1.3509 | 1.5578 | 2.0581 | 1.2242 | 1.9905 | 1.3683 | 1.3439 | 1.6553 | 1.6437 | 1.477 | 1.1931 | 1.4312 |
| 12 | 1.347 | 1.5501 | 2.0451 | 1.2444 | 1.9855 | 1.3662 | 1.3443 | 1.653 | 1.64 | 1.478 | 1.1866 | 1.4291 |
| 13 | 1.3437 | 1.5421 | 2.0297 | 1.2703 | 1.9846 | 1.3609 | 1.3467 | 1.6489 | 1.635 | 1.476 | 1.1813 | 1.4279 |
| 14 | 1.3412 | 1.5352 | 2.0164 | 1.2853 | 1.9794 | 1.3541 | 1.3494 | 1.6455 | 1.6291 | 1.4729 | 1.1757 | 1.424 |
| 15 | 1.339 | 1.5314 | 2.0007 | 1.3007 | 1.9691 | 1.3423 | 1.3528 | 1.6457 | 1.6295 | 1.4715 | 1.1705 | 1.4195 |
| 16 | 1.3379 | 1.5279 | 1.9873 | 1.3102 | 1.9609 | 1.3295 | 1.3567 | 1.6468 | 1.6306 | 1.4709 | 1.1659 | 1.4165 |
| 17 | 1.3339 | 1.5192 | 1.9767 | 1.3059 | 1.9551 | 1.3167 | 1.3596 | 1.6482 | 1.6308 | 1.4684 | 1.1627 | 1.4139 |
| 18 | 1.3297 | 1.5116 | 1.9688 | 1.3174 | 1.9491 | 1.3084 | 1.3613 | 1.6486 | 1.6325 | 1.4682 | 1.1589 | 1.4132 |
| 19 | 1.3243 | 1.5026 | 1.9601 | 1.331 | 1.9436 | 1.3006 | 1.3622 | 1.6485 | 1.634 | 1.4656 | 1.1561 | 1.4132 |
| 20 | 1.3199 | 1.4939 | 1.9534 | 1.3262 | 1.9396 | 1.2949 | 1.3623 | 1.6463 | 1.635 | 1.462 | 1.1531 | 1.4122 |
| 21 | 1.3156 | 1.4879 | 1.9452 | 1.3329 | 1.9361 | 1.2887 | 1.3616 | 1.6454 | 1.6367 | 1.4578 | 1.1506 | 1.4105 |
| 22 | 1.312 | 1.4824 | 1.9377 | 1.3379 | 1.9319 | 1.2846 | 1.3604 | 1.6445 | 1.6379 | 1.4548 | 1.1484 | 1.4095 |
| 23 | 1.3092 | 1.4791 | 1.9305 | 1.3492 | 1.9267 | 1.2844 | 1.3599 | 1.643 | 1.6368 | 1.451 | 1.1463 | 1.4076 |
| 24 | 1.3081 | 1.4755 | 1.9249 | 1.3548 | 1.9209 | 1.2809 | 1.3599 | 1.6428 | 1.6354 | 1.4461 | 1.1447 | 1.406 |
| 25 | 1.3057 | 1.4733 | 1.92 | 1.3612 | 1.915 | 1.2791 | 1.3596 | 1.6431 | 1.6336 | 1.4398 | 1.1428 | 1.4041 |
| 26 | 1.3044 | 1.4733 | 1.9144 | 1.3709 | 1.9094 | 1.2757 | 1.3591 | 1.6432 | 1.6298 | 1.4334 | 1.1409 | 1.4025 |
| 27 | 1.3025 | 1.4727 | 1.9103 | 1.3778 | 1.9023 | 1.2719 | 1.3587 | 1.6427 | 1.6261 | 1.428 | 1.139 | 1.4012 |
| 28 | 1.3008 | 1.4693 | 1.906 | 1.3856 | 1.8963 | 1.2695 | 1.3588 | 1.6416 | 1.6236 | 1.4236 | 1.1371 | 1.3993 |
| 29 | 1.2991 | 1.4628 | 1.9031 | 1.399 | 1.8921 | 1.2648 | 1.3589 | 1.6407 | 1.6224 | 1.4211 | 1.1355 | 1.3983 |
| 30 | 1.298 | 1.4565 | 1.9 | 1.4033 | 1.8876 | 1.2593 | 1.3591 | 1.639 | 1.6214 | 1.4175 | 1.1344 | 1.3982 |
| 31 | 1.2978 | 1.4508 | 1.8975 | 1.4053 | 1.8849 | 1.2568 | 1.3593 | 1.6382 | 1.6201 | 1.4145 | 1.1335 | 1.398 |
| 32 | 1.2982 | 1.4447 | 1.8948 | 1.4175 | 1.8825 | 1.2563 | 1.3602 | 1.6378 | 1.6175 | 1.4108 | 1.1325 | 1.3977 |
| 33 | 1.298 | 1.4381 | 1.8922 | 1.4219 | 1.8802 | 1.2574 | 1.3611 | 1.6375 | 1.615 | 1.4082 | 1.1316 | 1.3984 |
| 34 | 1.2976 | 1.4305 | 1.8923 | 1.428 | 1.8778 | 1.2585 | 1.3614 | 1.6363 | 1.6122 | 1.4053 | 1.1309 | 1.3992 |
| 35 | 1.2972 | 1.4243 | 1.8898 | 1.4379 | 1.8749 | 1.2617 | 1.3616 | 1.635 | 1.6102 | 1.4024 | 1.1297 | 1.399 |
| 36 | 1.2966 | 1.4219 | 1.8875 | 1.4404 | 1.8712 | 1.2628 | 1.3616 | 1.6344 | 1.6083 | 1.4 | 1.1286 | 1.399 |
| 37 | 1.2966 | 1.4211 | 1.8855 | 1.4359 | 1.869 | 1.265 | 1.3624 | 1.6339 | 1.6069 | 1.3981 | 1.128 | 1.399 |
| 38 | 1.2964 | 1.419 | 1.8831 | 1.4428 | 1.8669 | 1.2678 | 1.3634 | 1.6333 | 1.6062 | 1.3971 | 1.1274 | 1.3984 |
| 39 | 1.2965 | 1.4159 | 1.881 | 1.4464 | 1.8645 | 1.2696 | 1.3646 | 1.6329 | 1.6053 | 1.3972 | 1.1269 | 1.3975 |
| 40 | 1.2954 | 1.4138 | 1.878 | 1.4435 | 1.8615 | 1.2704 | 1.3652 | 1.6319 | 1.6037 | 1.3961 | 1.126 | 1.3963 |
| 41 | 1.2952 | 1.4125 | 1.875 | 1.4462 | 1.8593 | 1.2709 | 1.3662 | 1.6314 | 1.6032 | 1.3956 | 1.1253 | 1.3955 |
| 42 | 1.2946 | 1.4112 | 1.8719 | 1.4526 | 1.8574 | 1.2721 | 1.3673 | 1.6316 | 1.6034 | 1.3955 | 1.1245 | 1.3947 |
| 43 | 1.2942 | 1.4106 | 1.8679 | 1.4596 | 1.8551 | 1.2737 | 1.3681 | 1.6326 | 1.603 | 1.3954 | 1.1236 | 1.3938 |
| 44 | 1.2939 | 1.4103 | 1.8637 | 1.4622 | 1.8526 | 1.274 | 1.3688 | 1.6326 | 1.6016 | 1.3949 | 1.1226 | 1.3926 |
| 45 | 1.2933 | 1.4103 | 1.8606 | 1.4706 | 1.8506 | 1.2734 | 1.3697 | 1.6324 | 1.6009 | 1.3952 | 1.1216 | 1.3915 |
| 46 | 1.2935 | 1.4101 | 1.8579 | 1.4799 | 1.8492 | 1.273 | 1.3709 | 1.6327 | 1.6008 | 1.3956 | 1.1208 | 1.3903 |
| 47 | 1.2944 | 1.4083 | 1.8557 | 1.4904 | 1.848 | 1.2722 | 1.3727 | 1.6328 | 1.6008 | 1.3952 | 1.12 | 1.3894 |
| 48 | 1.2958 | 1.4069 | 1.854 | 1.4995 | 1.8475 | 1.2723 | 1.3741 | 1.6334 | 1.6001 | 1.3945 | 1.1196 | 1.3885 |
| 49 | 1.2972 | 1.4056 | 1.8523 | 1.5091 | 1.8468 | 1.2719 | 1.3755 | 1.6342 | 1.5991 | 1.394 | 1.1194 | 1.3877 |
| 50 | 1.2984 | 1.4061 | 1.851 | 1.5162 | 1.8459 | 1.2722 | 1.377 | 1.6352 | 1.598 | 1.3937 | 1.1194 | 1.3871 |
| 51 | 1.2994 | 1.4061 | 1.8496 | 1.527 | 1.8446 | 1.271 | 1.3784 | 1.6357 | 1.5969 | 1.393 | 1.1195 | 1.3864 |
| 52 | 1.2997 | 1.406 | 1.8484 | 1.5356 | 1.8432 | 1.2703 | 1.3801 | 1.6367 | 1.5963 | 1.3929 | 1.1195 | 1.3857 |
| 53 | 1.2998 | 1.4072 | 1.8483 | 1.5402 | 1.8419 | 1.2698 | 1.3819 | 1.6381 | 1.5961 | 1.3927 | 1.1196 | 1.3851 |
| 54 | 1.2997 | 1.4088 | 1.8473 | 1.5469 | 1.8404 | 1.269 | 1.3837 | 1.6395 | 1.5952 | 1.392 | 1.1193 | 1.3841 |
| 55 | 1.3001 | 1.4106 | 1.8469 | 1.5524 | 1.8386 | 1.2677 | 1.3854 | 1.6408 | 1.5941 | 1.3915 | 1.119 | 1.3833 |
| 56 | 1.3011 | 1.4129 | 1.8461 | 1.5561 | 1.8372 | 1.2666 | 1.3875 | 1.642 | 1.5924 | 1.3903 | 1.1187 | 1.3824 |
| 57 | 1.3015 | 1.4163 | 1.845 | 1.5604 | 1.8359 | 1.2653 | 1.3888 | 1.6429 | 1.5908 | 1.3886 | 1.1181 | 1.3814 |
| 58 | 1.302 | 1.4185 | 1.8449 | 1.5654 | 1.8349 | 1.2638 | 1.3901 | 1.6437 | 1.5891 | 1.3872 | 1.1176 | 1.3807 |
| 59 | 1.3028 | 1.4205 | 1.8452 | 1.5711 | 1.8337 | 1.2629 | 1.3912 | 1.6443 | 1.5877 | 1.3859 | 1.1171 | 1.3798 |
| 60 | 1.3032 | 1.4221 | 1.8454 | 1.578 | 1.8325 | 1.2619 | 1.3921 | 1.645 | 1.5865 | 1.3845 | 1.1162 | 1.3791 |
| 61 | 1.3033 | 1.423 | 1.8457 | 1.5859 | 1.8313 | 1.2606 | 1.3931 | 1.6459 | 1.5858 | 1.3842 | 1.1154 | 1.3787 |
| 62 | 1.3033 | 1.4237 | 1.8463 | 1.5932 | 1.8302 | 1.2603 | 1.3944 | 1.6465 | 1.5854 | 1.3837 | 1.1146 | 1.3782 |
| 63 | 1.3039 | 1.424 | 1.8465 | 1.5964 | 1.8293 | 1.2605 | 1.3953 | 1.647 | 1.5844 | 1.3834 | 1.1138 | 1.3775 |
| 64 | 1.3046 | 1.4237 | 1.8472 | 1.6038 | 1.8278 | 1.2591 | 1.3958 | 1.647 | 1.5829 | 1.383 | 1.1127 | 1.3769 |
| 65 | 1.3053 | 1.424 | 1.8478 | 1.6107 | 1.8259 | 1.2578 | 1.3964 | 1.6475 | 1.5815 | 1.3833 | 1.1118 | 1.3766 |
| 66 | 1.3069 | 1.4243 | 1.8484 | 1.6179 | 1.8242 | 1.2572 | 1.3966 | 1.6482 | 1.5804 | 1.384 | 1.1109 | 1.3759 |
| 67 | 1.3083 | 1.4239 | 1.8486 | 1.6224 | 1.8226 | 1.256 | 1.397 | 1.6486 | 1.5795 | 1.3841 | 1.1101 | 1.3755 |
| 68 | 1.3094 | 1.4235 | 1.8493 | 1.6277 | 1.8209 | 1.2542 | 1.3974 | 1.649 | 1.5783 | 1.384 | 1.1091 | 1.3752 |
| 69 | 1.3105 | 1.4234 | 1.8499 | 1.6327 | 1.8189 | 1.2532 | 1.3977 | 1.6489 | 1.5772 | 1.3844 | 1.1083 | 1.3752 |
| 70 | 1.3116 | 1.4239 | 1.8502 | 1.6396 | 1.8166 | 1.2506 | 1.3979 | 1.6491 | 1.5756 | 1.3847 | 1.1074 | 1.3751 |
| 71 | 1.3126 | 1.4237 | 1.8498 | 1.6479 | 1.8145 | 1.2487 | 1.398 | 1.6493 | 1.5742 | 1.3854 | 1.1065 | 1.3748 |
| 72 | 1.3134 | 1.4233 | 1.8498 | 1.6583 | 1.8124 | 1.2468 | 1.3982 | 1.6499 | 1.5733 | 1.3865 | 1.1058 | 1.3744 |
| 73 | 1.3141 | 1.4225 | 1.8499 | 1.6617 | 1.8109 | 1.2445 | 1.399 | 1.6505 | 1.5722 | 1.3877 | 1.1052 | 1.3741 |
| 74 | 1.315 | 1.423 | 1.8503 | 1.6728 | 1.8095 | 1.242 | 1.3997 | 1.6514 | 1.571 | 1.3889 | 1.1045 | 1.3737 |
| 75 | 1.3162 | 1.4241 | 1.8504 | 1.6814 | 1.8084 | 1.2392 | 1.4006 | 1.6524 | 1.5696 | 1.3902 | 1.104 | 1.3733 |
| 76 | 1.3179 | 1.4257 | 1.8501 | 1.69 | 1.8072 | 1.237 | 1.4016 | 1.6533 | 1.5689 | 1.3918 | 1.1036 | 1.373 |
| 77 | 1.3192 | 1.4273 | 1.8498 | 1.6983 | 1.8064 | 1.2354 | 1.4024 | 1.6543 | 1.5682 | 1.393 | 1.103 | 1.3725 |
| 78 | 1.3202 | 1.4288 | 1.8498 | 1.7054 | 1.8057 | 1.2346 | 1.4029 | 1.655 | 1.5675 | 1.3946 | 1.1027 | 1.3722 |
| 79 | 1.3214 | 1.4307 | 1.8501 | 1.7163 | 1.8049 | 1.2337 | 1.4034 | 1.6558 | 1.5674 | 1.3956 | 1.1023 | 1.3723 |
| 80 | 1.3226 | 1.4323 | 1.8502 | 1.7228 | 1.8042 | 1.2332 | 1.4037 | 1.656 | 1.5669 | 1.3963 | 1.1018 | 1.3724 |
| 81 | 1.3238 | 1.434 | 1.8503 | 1.7325 | 1.8035 | 1.2321 | 1.4044 | 1.6556 | 1.5664 | 1.3967 | 1.1014 | 1.3724 |
| 82 | 1.3251 | 1.436 | 1.8505 | 1.7457 | 1.8028 | 1.2313 | 1.4048 | 1.6553 | 1.566 | 1.3972 | 1.101 | 1.3726 |
| 83 | 1.3265 | 1.4378 | 1.8505 | 1.7486 | 1.8023 | 1.2306 | 1.4052 | 1.655 | 1.5656 | 1.3981 | 1.1006 | 1.3728 |
| 84 | 1.3282 | 1.44 | 1.8501 | 1.757 | 1.8015 | 1.2301 | 1.4054 | 1.6547 | 1.5656 | 1.3984 | 1.1 | 1.3725 |
| 85 | 1.3295 | 1.4429 | 1.8496 | 1.7687 | 1.8004 | 1.2294 | 1.4057 | 1.6543 | 1.5659 | 1.399 | 1.0994 | 1.3723 |
| 86 | 1.3308 | 1.4458 | 1.8492 | 1.7795 | 1.7995 | 1.229 | 1.406 | 1.654 | 1.5663 | 1.3999 | 1.0988 | 1.3722 |
| 87 | 1.3321 | 1.4485 | 1.8484 | 1.7914 | 1.7983 | 1.2286 | 1.4062 | 1.6533 | 1.5666 | 1.4004 | 1.0982 | 1.3721 |
| 88 | 1.3337 | 1.4515 | 1.8473 | 1.8034 | 1.7971 | 1.2279 | 1.4065 | 1.6527 | 1.567 | 1.4011 | 1.0978 | 1.3724 |
| 89 | 1.3353 | 1.4547 | 1.8463 | 1.8081 | 1.7961 | 1.2271 | 1.407 | 1.652 | 1.5672 | 1.4012 | 1.0974 | 1.3726 |
| 90 | 1.3365 | 1.4578 | 1.8456 | 1.8155 | 1.795 | 1.2262 | 1.4074 | 1.6513 | 1.5672 | 1.4011 | 1.0969 | 1.3727 |
| 91 | 1.338 | 1.4604 | 1.8451 | 1.8236 | 1.794 | 1.225 | 1.4077 | 1.6505 | 1.5671 | 1.4008 | 1.0965 | 1.3727 |
| 92 | 1.3395 | 1.4626 | 1.8441 | 1.8331 | 1.7931 | 1.2242 | 1.4084 | 1.6495 | 1.567 | 1.401 | 1.0962 | 1.3731 |
| 93 | 1.3413 | 1.4638 | 1.8437 | 1.8399 | 1.7923 | 1.2237 | 1.4091 | 1.649 | 1.5673 | 1.4019 | 1.0959 | 1.3737 |
| 94 | 1.3428 | 1.4648 | 1.8431 | 1.8461 | 1.7912 | 1.2227 | 1.4094 | 1.6486 | 1.5672 | 1.4023 | 1.0955 | 1.3741 |
| 95 | 1.3441 | 1.4658 | 1.842 | 1.8506 | 1.7902 | 1.222 | 1.4102 | 1.648 | 1.567 | 1.4031 | 1.0953 | 1.3746 |
| 96 | 1.3455 | 1.4665 | 1.8406 | 1.8554 | 1.7893 | 1.2215 | 1.4111 | 1.6477 | 1.5671 | 1.4042 | 1.095 | 1.3752 |
| 97 | 1.3469 | 1.4667 | 1.8389 | 1.8528 | 1.7887 | 1.2207 | 1.412 | 1.6471 | 1.5669 | 1.4049 | 1.0947 | 1.3757 |
| 98 | 1.3483 | 1.4671 | 1.8367 | 1.8609 | 1.7884 | 1.2201 | 1.4129 | 1.6467 | 1.5665 | 1.4056 | 1.0943 | 1.3761 |
| 99 | 1.35 | 1.4682 | 1.8346 | 1.8625 | 1.7881 | 1.2194 | 1.4138 | 1.6459 | 1.5658 | 1.4061 | 1.0938 | 1.3763 |
| 100 | 1.3514 | 1.4691 | 1.8326 | 1.864 | 1.7881 | 1.2183 | 1.4145 | 1.6449 | 1.5651 | 1.4065 | 1.0935 | 1.3764 |
| 101 | 1.3533 | 1.4698 | 1.8314 | 1.8665 | 1.7882 | 1.2177 | 1.4153 | 1.6441 | 1.5646 | 1.4072 | 1.0932 | 1.3767 |
| 102 | 1.355 | 1.4705 | 1.8299 | 1.8715 | 1.7885 | 1.2172 | 1.416 | 1.6434 | 1.564 | 1.4078 | 1.0929 | 1.3772 |
| 103 | 1.3569 | 1.4713 | 1.8282 | 1.8753 | 1.7888 | 1.2165 | 1.4165 | 1.6426 | 1.5628 | 1.4081 | 1.0926 | 1.3774 |
| 104 | 1.359 | 1.473 | 1.8262 | 1.8772 | 1.7887 | 1.2163 | 1.4169 | 1.6418 | 1.5615 | 1.4083 | 1.0923 | 1.3774 |
| 105 | 1.361 | 1.4742 | 1.8241 | 1.8757 | 1.7888 | 1.2165 | 1.4174 | 1.641 | 1.5603 | 1.4088 | 1.092 | 1.3775 |
| 106 | 1.3627 | 1.4755 | 1.8221 | 1.8803 | 1.7892 | 1.2167 | 1.418 | 1.6401 | 1.559 | 1.4091 | 1.0917 | 1.3775 |
| 107 | 1.3642 | 1.4769 | 1.8202 | 1.8817 | 1.7897 | 1.2172 | 1.4187 | 1.6387 | 1.5579 | 1.4096 | 1.0915 | 1.3775 |
| 108 | 1.3658 | 1.479 | 1.8183 | 1.8854 | 1.7901 | 1.218 | 1.4191 | 1.6374 | 1.5566 | 1.41 | 1.0914 | 1.3775 |
| 109 | 1.3674 | 1.481 | 1.8162 | 1.8902 | 1.7908 | 1.2183 | 1.4195 | 1.6361 | 1.5554 | 1.4105 | 1.0914 | 1.3776 |
| 110 | 1.3686 | 1.4821 | 1.8139 | 1.8967 | 1.7917 | 1.2185 | 1.4199 | 1.6348 | 1.5542 | 1.4104 | 1.0913 | 1.3775 |
| 111 | 1.3697 | 1.4825 | 1.8115 | 1.8954 | 1.7924 | 1.2184 | 1.4203 | 1.6336 | 1.5533 | 1.4103 | 1.0912 | 1.3774 |
| 112 | 1.3706 | 1.4829 | 1.8092 | 1.8973 | 1.793 | 1.2188 | 1.4205 | 1.6321 | 1.5522 | 1.4101 | 1.091 | 1.3772 |
| 113 | 1.3718 | 1.4834 | 1.8068 | 1.8982 | 1.7932 | 1.2194 | 1.4208 | 1.6305 | 1.5512 | 1.4097 | 1.0909 | 1.3769 |
| 114 | 1.3731 | 1.4842 | 1.8046 | 1.9006 | 1.7937 | 1.22 | 1.4212 | 1.6289 | 1.55 | 1.4093 | 1.091 | 1.3767 |
| 115 | 1.3745 | 1.485 | 1.8028 | 1.9056 | 1.7943 | 1.2201 | 1.4216 | 1.6272 | 1.5489 | 1.4089 | 1.091 | 1.3766 |
| 116 | 1.3764 | 1.4865 | 1.8013 | 1.9084 | 1.7951 | 1.2209 | 1.4222 | 1.6254 | 1.5477 | 1.4086 | 1.0912 | 1.3765 |
| 117 | 1.3781 | 1.488 | 1.7998 | 1.9112 | 1.7962 | 1.2216 | 1.4226 | 1.6239 | 1.547 | 1.4089 | 1.0913 | 1.3767 |
| 118 | 1.3805 | 1.4892 | 1.7983 | 1.9152 | 1.7971 | 1.2221 | 1.423 | 1.6225 | 1.5462 | 1.409 | 1.0916 | 1.377 |
| 119 | 1.3826 | 1.4904 | 1.7965 | 1.9199 | 1.7976 | 1.2223 | 1.4236 | 1.6212 | 1.5454 | 1.4091 | 1.0919 | 1.3773 |
| 120 | 1.3848 | 1.4916 | 1.7946 | 1.9222 | 1.798 | 1.2229 | 1.4243 | 1.6197 | 1.5446 | 1.4093 | 1.092 | 1.3777 |
| 121 | 1.3868 | 1.4923 | 1.7929 | 1.9241 | 1.7985 | 1.2231 | 1.4249 | 1.6185 | 1.5436 | 1.4097 | 1.0921 | 1.3782 |
| 122 | 1.3886 | 1.4924 | 1.7914 | 1.9279 | 1.7992 | 1.2239 | 1.4257 | 1.6176 | 1.5425 | 1.4102 | 1.0924 | 1.3786 |
| 123 | 1.3907 | 1.4925 | 1.7896 | 1.9363 | 1.8 | 1.2249 | 1.4261 | 1.6167 | 1.5415 | 1.4107 | 1.0927 | 1.3791 |
| 124 | 1.3922 | 1.4924 | 1.7879 | 1.9408 | 1.8012 | 1.2257 | 1.4265 | 1.6158 | 1.5406 | 1.4108 | 1.0929 | 1.3797 |
| 125 | 1.3938 | 1.4923 | 1.786 | 1.9453 | 1.8027 | 1.2265 | 1.4269 | 1.6151 | 1.5399 | 1.4111 | 1.0931 | 1.3804 |
| 126 | 1.3954 | 1.4927 | 1.7843 | 1.9498 | 1.8039 | 1.2274 | 1.4273 | 1.6144 | 1.5391 | 1.4114 | 1.0933 | 1.3808 |
| 127 | 1.3965 | 1.4929 | 1.7827 | 1.9521 | 1.8049 | 1.2279 | 1.4276 | 1.6135 | 1.5381 | 1.4116 | 1.0936 | 1.3813 |
| 128 | 1.3978 | 1.4936 | 1.7813 | 1.9554 | 1.806 | 1.2281 | 1.4279 | 1.6127 | 1.5372 | 1.4122 | 1.094 | 1.3818 |
| 129 | 1.3987 | 1.4936 | 1.7798 | 1.9601 | 1.8072 | 1.2285 | 1.4282 | 1.6119 | 1.5361 | 1.4125 | 1.0943 | 1.3823 |
| 130 | 1.3996 | 1.4937 | 1.7781 | 1.9616 | 1.8086 | 1.2289 | 1.4284 | 1.6111 | 1.5351 | 1.4132 | 1.0945 | 1.3828 |
| 131 | 1.4005 | 1.4936 | 1.7764 | 1.966 | 1.8102 | 1.2292 | 1.4286 | 1.6104 | 1.534 | 1.4136 | 1.0947 | 1.3833 |
| 132 | 1.4013 | 1.494 | 1.7747 | 1.967 | 1.812 | 1.2293 | 1.4289 | 1.6097 | 1.5332 | 1.4142 | 1.095 | 1.3839 |
| 133 | 1.4028 | 1.495 | 1.773 | 1.9705 | 1.8136 | 1.2294 | 1.4291 | 1.6091 | 1.5324 | 1.4151 | 1.0953 | 1.3846 |
| 134 | 1.4041 | 1.4958 | 1.7716 | 1.9737 | 1.815 | 1.2293 | 1.429 | 1.6086 | 1.5317 | 1.4159 | 1.0958 | 1.3853 |
| 135 | 1.4055 | 1.4965 | 1.7704 | 1.9778 | 1.8164 | 1.2293 | 1.4289 | 1.6079 | 1.531 | 1.4165 | 1.0962 | 1.3859 |
| 136 | 1.4068 | 1.4973 | 1.7691 | 1.9782 | 1.8178 | 1.2292 | 1.4288 | 1.6072 | 1.5306 | 1.417 | 1.0967 | 1.3865 |
| 137 | 1.4083 | 1.4991 | 1.7677 | 1.9826 | 1.8192 | 1.2293 | 1.4285 | 1.6065 | 1.5301 | 1.4173 | 1.0973 | 1.3871 |
| 138 | 1.4099 | 1.501 | 1.7663 | 1.9864 | 1.8206 | 1.2294 | 1.4284 | 1.6058 | 1.5292 | 1.4172 | 1.098 | 1.3877 |
| 139 | 1.4109 | 1.5023 | 1.765 | 1.988 | 1.8218 | 1.2292 | 1.4284 | 1.6051 | 1.5283 | 1.417 | 1.0987 | 1.3883 |
| 140 | 1.4123 | 1.5035 | 1.7638 | 1.9884 | 1.823 | 1.229 | 1.4285 | 1.6044 | 1.5273 | 1.4169 | 1.0993 | 1.3888 |
| 141 | 1.4137 | 1.5043 | 1.7626 | 1.99 | 1.8243 | 1.2286 | 1.4286 | 1.6039 | 1.5265 | 1.4168 | 1.1 | 1.3893 |
| 142 | 1.415 | 1.5051 | 1.7613 | 1.9945 | 1.8257 | 1.2286 | 1.4286 | 1.6035 | 1.5256 | 1.4165 | 1.1007 | 1.3896 |
| 143 | 1.4163 | 1.5062 | 1.76 | 1.9987 | 1.8272 | 1.2282 | 1.4284 | 1.6031 | 1.5247 | 1.4166 | 1.1014 | 1.3899 |
| 144 | 1.4174 | 1.5072 | 1.7586 | 1.9998 | 1.8288 | 1.2279 | 1.4282 | 1.6026 | 1.5238 | 1.4165 | 1.1021 | 1.3901 |
| 145 | 1.4184 | 1.5088 | 1.757 | 2.0023 | 1.8303 | 1.2277 | 1.428 | 1.6022 | 1.5229 | 1.4163 | 1.1029 | 1.3903 |
| 146 | 1.4193 | 1.5108 | 1.7553 | 2.0057 | 1.8319 | 1.2274 | 1.4276 | 1.6018 | 1.5221 | 1.4162 | 1.1038 | 1.3906 |
| 147 | 1.4204 | 1.513 | 1.7538 | 2.0113 | 1.8336 | 1.2271 | 1.4273 | 1.6014 | 1.5217 | 1.4161 | 1.1045 | 1.3909 |
| 148 | 1.4211 | 1.5152 | 1.7524 | 2.0157 | 1.835 | 1.2268 | 1.4269 | 1.6011 | 1.5211 | 1.4156 | 1.1051 | 1.3912 |
| 149 | 1.4217 | 1.5178 | 1.751 | 2.0152 | 1.8365 | 1.2264 | 1.4268 | 1.6007 | 1.5207 | 1.4152 | 1.1057 | 1.3913 |
| 150 | 1.4226 | 1.5203 | 1.7498 | 2.0167 | 1.8383 | 1.2262 | 1.4265 | 1.6001 | 1.5203 | 1.4146 | 1.1063 | 1.3915 |
| 151 | 1.4235 | 1.5225 | 1.7488 | 2.0166 | 1.84 | 1.226 | 1.4263 | 1.5996 | 1.5202 | 1.4141 | 1.107 | 1.3918 |
| 152 | 1.4243 | 1.5246 | 1.7478 | 2.0191 | 1.8419 | 1.2259 | 1.4263 | 1.5993 | 1.5198 | 1.4139 | 1.1077 | 1.3922 |
| 153 | 1.4251 | 1.5267 | 1.7467 | 2.0221 | 1.8436 | 1.2261 | 1.4261 | 1.5991 | 1.5193 | 1.4136 | 1.1084 | 1.3926 |
| 154 | 1.426 | 1.5288 | 1.7455 | 2.0234 | 1.845 | 1.2263 | 1.4258 | 1.5991 | 1.5188 | 1.4133 | 1.109 | 1.393 |
| 155 | 1.427 | 1.5309 | 1.7443 | 2.0272 | 1.8462 | 1.2261 | 1.4255 | 1.5991 | 1.5185 | 1.4131 | 1.1097 | 1.3934 |
| 156 | 1.4278 | 1.5328 | 1.7432 | 2.0235 | 1.8471 | 1.226 | 1.4252 | 1.5992 | 1.5183 | 1.4129 | 1.1104 | 1.3937 |
| 157 | 1.4287 | 1.5345 | 1.7423 | 2.0196 | 1.848 | 1.2259 | 1.4248 | 1.5993 | 1.518 | 1.4128 | 1.111 | 1.394 |
| 158 | 1.4297 | 1.5356 | 1.7417 | 2.021 | 1.8489 | 1.2255 | 1.4247 | 1.5996 | 1.5174 | 1.4124 | 1.1116 | 1.3942 |
| 159 | 1.4303 | 1.5366 | 1.7413 | 2.0258 | 1.8497 | 1.2252 | 1.4246 | 1.5997 | 1.5167 | 1.4117 | 1.1122 | 1.3944 |
| 160 | 1.431 | 1.5377 | 1.7408 | 2.0272 | 1.8505 | 1.225 | 1.4243 | 1.5997 | 1.516 | 1.4112 | 1.1127 | 1.3944 |
| 161 | 1.432 | 1.5388 | 1.7403 | 2.0318 | 1.8513 | 1.2249 | 1.4241 | 1.5997 | 1.5153 | 1.4107 | 1.1131 | 1.3945 |
| 162 | 1.4329 | 1.5395 | 1.7398 | 2.0356 | 1.8518 | 1.2248 | 1.4237 | 1.5997 | 1.5147 | 1.4101 | 1.1135 | 1.3946 |
| 163 | 1.4336 | 1.5398 | 1.7393 | 2.0401 | 1.8522 | 1.2248 | 1.4233 | 1.5996 | 1.5139 | 1.4094 | 1.1139 | 1.3946 |
| 164 | 1.434 | 1.54 | 1.7387 | 2.0404 | 1.8525 | 1.2248 | 1.423 | 1.5994 | 1.513 | 1.4084 | 1.1143 | 1.3946 |
| 165 | 1.4345 | 1.54 | 1.738 | 2.0429 | 1.8527 | 1.2251 | 1.4225 | 1.5994 | 1.5121 | 1.4075 | 1.1147 | 1.3947 |
| 166 | 1.4351 | 1.5404 | 1.7375 | 2.048 | 1.853 | 1.2252 | 1.4219 | 1.5995 | 1.5111 | 1.4063 | 1.1151 | 1.3948 |
| 167 | 1.4354 | 1.5408 | 1.7371 | 2.0472 | 1.8535 | 1.2253 | 1.4214 | 1.5995 | 1.5101 | 1.405 | 1.1155 | 1.3949 |
| 168 | 1.4359 | 1.5412 | 1.7366 | 2.0494 | 1.854 | 1.2255 | 1.421 | 1.5993 | 1.5093 | 1.4038 | 1.1159 | 1.3948 |
| 169 | 1.436 | 1.5411 | 1.7361 | 2.0513 | 1.8541 | 1.2259 | 1.4205 | 1.599 | 1.5086 | 1.4025 | 1.1164 | 1.3947 |
| 170 | 1.4364 | 1.5411 | 1.7356 | 2.0554 | 1.8543 | 1.2261 | 1.4201 | 1.5987 | 1.5077 | 1.4014 | 1.1169 | 1.3945 |
| 171 | 1.4368 | 1.5412 | 1.7351 | 2.0587 | 1.8545 | 1.2263 | 1.4195 | 1.5983 | 1.5068 | 1.3999 | 1.1174 | 1.3944 |
| 172 | 1.4373 | 1.5418 | 1.7345 | 2.0606 | 1.8544 | 1.2265 | 1.4187 | 1.5981 | 1.5059 | 1.3983 | 1.1178 | 1.3942 |
| 173 | 1.4378 | 1.5421 | 1.734 | 2.0645 | 1.8542 | 1.2266 | 1.4182 | 1.5978 | 1.505 | 1.3968 | 1.1182 | 1.3939 |
| 174 | 1.4382 | 1.5425 | 1.7334 | 2.0659 | 1.8537 | 1.2266 | 1.4178 | 1.5974 | 1.5043 | 1.3953 | 1.1186 | 1.3937 |
| 175 | 1.4385 | 1.5429 | 1.7327 | 2.0703 | 1.853 | 1.2265 | 1.4172 | 1.597 | 1.5036 | 1.394 | 1.1188 | 1.3935 |
| 176 | 1.4387 | 1.5432 | 1.7321 | 2.0727 | 1.8523 | 1.2267 | 1.4168 | 1.5967 | 1.5028 | 1.3928 | 1.119 | 1.3933 |
| 177 | 1.4389 | 1.544 | 1.7314 | 2.0748 | 1.8515 | 1.2271 | 1.4161 | 1.5963 | 1.502 | 1.3916 | 1.1192 | 1.393 |
| 178 | 1.4391 | 1.5445 | 1.7309 | 2.0779 | 1.8507 | 1.2274 | 1.4154 | 1.596 | 1.5012 | 1.3902 | 1.1194 | 1.3926 |
| 179 | 1.439 | 1.545 | 1.73 | 2.0801 | 1.8498 | 1.2275 | 1.4148 | 1.5956 | 1.5005 | 1.3889 | 1.1196 | 1.3924 |
| 180 | 1.4388 | 1.5452 | 1.7291 | 2.0803 | 1.849 | 1.2279 | 1.4143 | 1.5951 | 1.4998 | 1.3874 | 1.1197 | 1.3922 |
| 181 | 1.4382 | 1.5454 | 1.7282 | 2.0851 | 1.8482 | 1.2283 | 1.4138 | 1.5945 | 1.499 | 1.386 | 1.1197 | 1.392 |
| 182 | 1.4377 | 1.5454 | 1.7273 | 2.0872 | 1.8476 | 1.2286 | 1.4134 | 1.5939 | 1.4983 | 1.3846 | 1.1198 | 1.3918 |
| 183 | 1.4372 | 1.5454 | 1.7264 | 2.0912 | 1.8469 | 1.2288 | 1.4129 | 1.5935 | 1.4974 | 1.3831 | 1.1198 | 1.3917 |
| 184 | 1.4368 | 1.5453 | 1.7255 | 2.0912 | 1.8461 | 1.229 | 1.4125 | 1.593 | 1.4966 | 1.3815 | 1.1198 | 1.3916 |
| 185 | 1.4365 | 1.5451 | 1.7245 | 2.0948 | 1.8453 | 1.229 | 1.4119 | 1.5926 | 1.4957 | 1.3798 | 1.1198 | 1.3914 |
| 186 | 1.4363 | 1.5452 | 1.7235 | 2.0967 | 1.8445 | 1.229 | 1.4113 | 1.5922 | 1.495 | 1.3784 | 1.1198 | 1.3914 |
| 187 | 1.4361 | 1.5452 | 1.7223 | 2.0953 | 1.8438 | 1.2292 | 1.4105 | 1.5917 | 1.4943 | 1.377 | 1.1198 | 1.3914 |
| 188 | 1.436 | 1.5451 | 1.7211 | 2.096 | 1.8429 | 1.2291 | 1.4096 | 1.5912 | 1.4936 | 1.3754 | 1.1196 | 1.3914 |
| 189 | 1.4359 | 1.5449 | 1.7198 | 2.0975 | 1.842 | 1.2291 | 1.4087 | 1.5906 | 1.4927 | 1.3738 | 1.1195 | 1.3914 |
| 190 | 1.4358 | 1.5448 | 1.7184 | 2.0974 | 1.8412 | 1.2292 | 1.4079 | 1.5903 | 1.4919 | 1.3724 | 1.1192 | 1.3914 |
| 191 | 1.4354 | 1.5446 | 1.7171 | 2.0979 | 1.8402 | 1.2292 | 1.4071 | 1.5899 | 1.491 | 1.3707 | 1.1189 | 1.3915 |
| 192 | 1.435 | 1.5442 | 1.7158 | 2.0987 | 1.8392 | 1.2293 | 1.4063 | 1.5896 | 1.4901 | 1.3691 | 1.1187 | 1.3915 |
| 193 | 1.4345 | 1.544 | 1.7146 | 2.0971 | 1.8383 | 1.2296 | 1.4054 | 1.5891 | 1.4891 | 1.3672 | 1.1184 | 1.3915 |
| 194 | 1.4342 | 1.544 | 1.7132 | 2.0966 | 1.8374 | 1.2296 | 1.4046 | 1.5884 | 1.4883 | 1.3655 | 1.1182 | 1.3915 |
| 195 | 1.4338 | 1.544 | 1.7119 | 2.098 | 1.8365 | 1.2298 | 1.4037 | 1.5879 | 1.4875 | 1.3637 | 1.1179 | 1.3915 |
| 196 | 1.4334 | 1.544 | 1.7105 | 2.0959 | 1.8355 | 1.2298 | 1.4029 | 1.5873 | 1.4866 | 1.3617 | 1.1177 | 1.3914 |
| 197 | 1.433 | 1.5441 | 1.709 | 2.0922 | 1.8345 | 1.2298 | 1.4021 | 1.5867 | 1.486 | 1.3599 | 1.1175 | 1.3915 |
| 198 | 1.4327 | 1.5443 | 1.7075 | 2.0935 | 1.8333 | 1.2297 | 1.4015 | 1.5861 | 1.4855 | 1.3582 | 1.1172 | 1.3916 |
| 199 | 1.4324 | 1.5447 | 1.7061 | 2.0933 | 1.8322 | 1.2298 | 1.4009 | 1.5855 | 1.485 | 1.3568 | 1.1169 | 1.3918 |
| 200 | 1.4321 | 1.5451 | 1.7046 | 2.0919 | 1.8308 | 1.2297 | 1.4002 | 1.5848 | 1.4846 | 1.3553 | 1.1166 | 1.3919 |
| 201 | 1.4318 | 1.5454 | 1.7032 | 2.088 | 1.8295 | 1.2296 | 1.3995 | 1.5841 | 1.484 | 1.3537 | 1.1163 | 1.392 |
| 202 | 1.4317 | 1.5455 | 1.7019 | 2.0864 | 1.8283 | 1.2296 | 1.3989 | 1.5836 | 1.4834 | 1.3523 | 1.1161 | 1.3921 |
| 203 | 1.4313 | 1.5455 | 1.7005 | 2.0881 | 1.827 | 1.2295 | 1.3984 | 1.5831 | 1.4828 | 1.3508 | 1.1157 | 1.3922 |
| 204 | 1.4309 | 1.5455 | 1.6992 | 2.0819 | 1.8258 | 1.2295 | 1.3979 | 1.5826 | 1.4823 | 1.3492 | 1.1153 | 1.3923 |
| 205 | 1.4306 | 1.5457 | 1.6977 | 2.0832 | 1.8247 | 1.2298 | 1.3973 | 1.5823 | 1.4818 | 1.3477 | 1.1149 | 1.3923 |
| 206 | 1.4302 | 1.5458 | 1.6963 | 2.0827 | 1.8236 | 1.2299 | 1.3967 | 1.582 | 1.4815 | 1.3463 | 1.1144 | 1.3923 |
| 207 | 1.4298 | 1.546 | 1.6948 | 2.0788 | 1.8223 | 1.23 | 1.3962 | 1.5816 | 1.4812 | 1.3448 | 1.1139 | 1.3923 |
| 208 | 1.4294 | 1.5461 | 1.6932 | 2.0784 | 1.821 | 1.2302 | 1.3957 | 1.5814 | 1.4809 | 1.3432 | 1.1134 | 1.3922 |
| 209 | 1.4288 | 1.5462 | 1.6916 | 2.0777 | 1.8197 | 1.2304 | 1.3953 | 1.5813 | 1.4805 | 1.3416 | 1.113 | 1.3922 |
| 210 | 1.4284 | 1.5464 | 1.6901 | 2.0762 | 1.8185 | 1.2306 | 1.3949 | 1.5812 | 1.4801 | 1.3401 | 1.1126 | 1.3921 |
| 211 | 1.4281 | 1.5464 | 1.6888 | 2.0754 | 1.8173 | 1.2308 | 1.3945 | 1.5811 | 1.4798 | 1.3387 | 1.1123 | 1.392 |
| 212 | 1.4279 | 1.5465 | 1.6874 | 2.073 | 1.816 | 1.2311 | 1.394 | 1.5809 | 1.4795 | 1.3374 | 1.112 | 1.392 |
| 213 | 1.4277 | 1.5468 | 1.686 | 2.0705 | 1.8145 | 1.2315 | 1.3936 | 1.5807 | 1.479 | 1.336 | 1.1117 | 1.3919 |
| 214 | 1.4273 | 1.5472 | 1.6845 | 2.0693 | 1.8132 | 1.232 | 1.3932 | 1.5803 | 1.4786 | 1.3347 | 1.1115 | 1.3918 |
| 215 | 1.4269 | 1.5475 | 1.6829 | 2.069 | 1.8118 | 1.2325 | 1.3928 | 1.5798 | 1.4781 | 1.3333 | 1.1113 | 1.3917 |
| 216 | 1.4264 | 1.5477 | 1.6814 | 2.0674 | 1.8104 | 1.233 | 1.3924 | 1.5794 | 1.4777 | 1.3319 | 1.1111 | 1.3917 |
| 217 | 1.4258 | 1.5481 | 1.6799 | 2.0692 | 1.809 | 1.2336 | 1.3919 | 1.5789 | 1.4772 | 1.3305 | 1.1108 | 1.3916 |
| 218 | 1.4254 | 1.5487 | 1.6785 | 2.0686 | 1.8076 | 1.234 | 1.3915 | 1.5785 | 1.4769 | 1.329 | 1.1105 | 1.3916 |
| 219 | 1.4251 | 1.5494 | 1.6771 | 2.0686 | 1.8063 | 1.2343 | 1.3911 | 1.5781 | 1.4766 | 1.3277 | 1.1104 | 1.3916 |
| 220 | 1.4247 | 1.5499 | 1.6758 | 2.07 | 1.8052 | 1.2347 | 1.3907 | 1.5777 | 1.4763 | 1.3263 | 1.1102 | 1.3917 |
| 221 | 1.4243 | 1.5504 | 1.6744 | 2.0664 | 1.8039 | 1.2351 | 1.3902 | 1.5771 | 1.4759 | 1.3249 | 1.1101 | 1.3917 |
| 222 | 1.424 | 1.5509 | 1.6731 | 2.0664 | 1.8025 | 1.2354 | 1.3897 | 1.5767 | 1.4756 | 1.3235 | 1.1101 | 1.3918 |
| 223 | 1.4238 | 1.5514 | 1.6719 | 2.0674 | 1.8011 | 1.2357 | 1.3893 | 1.5762 | 1.4753 | 1.3221 | 1.11 | 1.3918 |
| 224 | 1.4237 | 1.5518 | 1.6708 | 2.0668 | 1.7996 | 1.2358 | 1.3889 | 1.5757 | 1.4749 | 1.3206 | 1.1099 | 1.3918 |
| 225 | 1.4235 | 1.5522 | 1.6695 | 2.0654 | 1.7981 | 1.2358 | 1.3886 | 1.5753 | 1.4745 | 1.3193 | 1.1097 | 1.3917 |
| 226 | 1.4233 | 1.5525 | 1.6683 | 2.0643 | 1.7967 | 1.236 | 1.3882 | 1.5748 | 1.4742 | 1.3176 | 1.1095 | 1.3916 |
| 227 | 1.423 | 1.5529 | 1.6672 | 2.0622 | 1.7954 | 1.236 | 1.3878 | 1.5742 | 1.4738 | 1.3159 | 1.1093 | 1.3914 |
| 228 | 1.4227 | 1.5533 | 1.6659 | 2.0634 | 1.7942 | 1.2361 | 1.3874 | 1.5735 | 1.4733 | 1.3142 | 1.1091 | 1.391 |
| 229 | 1.4224 | 1.5538 | 1.6645 | 2.0614 | 1.793 | 1.2363 | 1.3869 | 1.5727 | 1.4727 | 1.3125 | 1.1089 | 1.3907 |
| 230 | 1.4223 | 1.5542 | 1.6632 | 2.0604 | 1.7918 | 1.2364 | 1.3865 | 1.5719 | 1.4721 | 1.3109 | 1.1086 | 1.3905 |
| 231 | 1.4221 | 1.5545 | 1.662 | 2.0587 | 1.7907 | 1.2365 | 1.386 | 1.5711 | 1.4716 | 1.3093 | 1.1084 | 1.3903 |
| 232 | 1.422 | 1.5548 | 1.6608 | 2.0556 | 1.7896 | 1.2365 | 1.3855 | 1.5701 | 1.4711 | 1.3077 | 1.1081 | 1.3901 |
| 233 | 1.4217 | 1.5552 | 1.6597 | 2.0549 | 1.7884 | 1.2368 | 1.3849 | 1.5693 | 1.4706 | 1.3062 | 1.1077 | 1.3899 |
| 234 | 1.4211 | 1.5555 | 1.6586 | 2.0545 | 1.7873 | 1.237 | 1.3844 | 1.5685 | 1.47 | 1.3047 | 1.1073 | 1.3897 |
| 235 | 1.4206 | 1.556 | 1.6574 | 2.0537 | 1.7862 | 1.2371 | 1.3839 | 1.5677 | 1.4695 | 1.3032 | 1.1068 | 1.3895 |
| 236 | 1.42 | 1.5565 | 1.6563 | 2.0547 | 1.7852 | 1.2369 | 1.3834 | 1.567 | 1.4689 | 1.3015 | 1.1064 | 1.3893 |
| 237 | 1.4195 | 1.557 | 1.6552 | 2.0534 | 1.7842 | 1.2369 | 1.3829 | 1.5662 | 1.4683 | 1.2999 | 1.1059 | 1.389 |
| 238 | 1.4189 | 1.5575 | 1.6541 | 2.0541 | 1.7832 | 1.2368 | 1.3824 | 1.5655 | 1.4677 | 1.2983 | 1.1055 | 1.3888 |
| 239 | 1.4183 | 1.5581 | 1.6532 | 2.0558 | 1.7821 | 1.2367 | 1.3819 | 1.5647 | 1.467 | 1.2966 | 1.105 | 1.3885 |
| 240 | 1.418 | 1.5587 | 1.6522 | 2.054 | 1.7809 | 1.2365 | 1.3813 | 1.5637 | 1.4664 | 1.2948 | 1.1044 | 1.3881 |
| 241 | 1.4177 | 1.5595 | 1.6511 | 2.0521 | 1.7798 | 1.2366 | 1.3807 | 1.5627 | 1.4658 | 1.2931 | 1.1039 | 1.3876 |
| 242 | 1.4174 | 1.5604 | 1.65 | 2.0537 | 1.7787 | 1.2367 | 1.3801 | 1.5618 | 1.4653 | 1.2915 | 1.1033 | 1.3872 |
| 243 | 1.417 | 1.5613 | 1.6489 | 2.0538 | 1.7774 | 1.2367 | 1.3796 | 1.561 | 1.4647 | 1.2899 | 1.1027 | 1.3867 |
| 244 | 1.4168 | 1.5621 | 1.6478 | 2.0563 | 1.7761 | 1.2369 | 1.3791 | 1.5601 | 1.4641 | 1.2884 | 1.1022 | 1.3862 |
| 245 | 1.4166 | 1.5629 | 1.6467 | 2.0542 | 1.7746 | 1.237 | 1.3785 | 1.5594 | 1.4635 | 1.2868 | 1.1016 | 1.3857 |
| 246 | 1.4164 | 1.5638 | 1.6458 | 2.0539 | 1.7732 | 1.2371 | 1.3779 | 1.5586 | 1.463 | 1.2853 | 1.1011 | 1.3853 |
| 247 | 1.4161 | 1.5648 | 1.6448 | 2.0537 | 1.7717 | 1.2372 | 1.3771 | 1.5578 | 1.4623 | 1.2836 | 1.1006 | 1.3849 |
| 248 | 1.4158 | 1.5659 | 1.6439 | 2.0556 | 1.7702 | 1.2374 | 1.3764 | 1.557 | 1.4616 | 1.2819 | 1.1 | 1.3845 |
| 249 | 1.4155 | 1.567 | 1.6429 | 2.0556 | 1.7686 | 1.2376 | 1.3757 | 1.5562 | 1.461 | 1.2802 | 1.0994 | 1.3841 |
| 250 | 1.4153 | 1.5679 | 1.6418 | 2.0556 | 1.7671 | 1.2378 | 1.375 | 1.5555 | 1.4603 | 1.2786 | 1.0987 | 1.3837 |
Data for Appendix 4 - Long Memory Hypothesis Tests: USD Bilateral Exchange Rate (New Zealand - United Kingdom)
| xi | New Zealand | Poland | Sweden | Switzerland | United Kingdom |
|---|---|---|---|---|---|
| 0 | 1.4319 | 1.8523 | 1.4784 | 1.3872 | 1.4921 |
| 1 | 1.4419 | 1.812 | 1.4779 | 1.3779 | 1.4576 |
| 2 | 1.4708 | 1.79 | 1.4814 | 1.3749 | 1.4421 |
| 3 | 1.4851 | 1.7822 | 1.488 | 1.3746 | 1.4397 |
| 4 | 1.4966 | 1.7813 | 1.4878 | 1.3719 | 1.4368 |
| 5 | 1.5026 | 1.7789 | 1.4894 | 1.3686 | 1.427 |
| 6 | 1.5122 | 1.7875 | 1.4926 | 1.3667 | 1.4224 |
| 7 | 1.5173 | 1.7913 | 1.4945 | 1.3648 | 1.4192 |
| 8 | 1.5188 | 1.7953 | 1.4937 | 1.3602 | 1.4163 |
| 9 | 1.518 | 1.797 | 1.4915 | 1.3554 | 1.4117 |
| 10 | 1.5151 | 1.7953 | 1.4876 | 1.3499 | 1.408 |
| 11 | 1.5142 | 1.7964 | 1.4863 | 1.3452 | 1.4055 |
| 12 | 1.5102 | 1.7966 | 1.4862 | 1.3417 | 1.4047 |
| 13 | 1.5092 | 1.7945 | 1.4858 | 1.3393 | 1.4049 |
| 14 | 1.507 | 1.7898 | 1.4829 | 1.3363 | 1.4041 |
| 15 | 1.5045 | 1.7875 | 1.4792 | 1.3319 | 1.401 |
| 16 | 1.5039 | 1.7839 | 1.4761 | 1.3283 | 1.399 |
| 17 | 1.5034 | 1.779 | 1.4743 | 1.3252 | 1.3965 |
| 18 | 1.503 | 1.7745 | 1.4733 | 1.3231 | 1.3952 |
| 19 | 1.502 | 1.7704 | 1.472 | 1.3211 | 1.3939 |
| 20 | 1.5 | 1.7678 | 1.4687 | 1.3187 | 1.3917 |
| 21 | 1.4979 | 1.7655 | 1.465 | 1.3152 | 1.3889 |
| 22 | 1.4955 | 1.7636 | 1.4622 | 1.3124 | 1.3858 |
| 23 | 1.4943 | 1.7611 | 1.4586 | 1.3092 | 1.3823 |
| 24 | 1.4933 | 1.7575 | 1.4545 | 1.3058 | 1.3791 |
| 25 | 1.492 | 1.7513 | 1.4506 | 1.3024 | 1.3758 |
| 26 | 1.4916 | 1.7439 | 1.4475 | 1.3001 | 1.3732 |
| 27 | 1.4914 | 1.7374 | 1.4442 | 1.2983 | 1.3703 |
| 28 | 1.4903 | 1.7331 | 1.4403 | 1.2965 | 1.3672 |
| 29 | 1.4888 | 1.7313 | 1.4372 | 1.2951 | 1.3643 |
| 30 | 1.4869 | 1.7289 | 1.4341 | 1.2935 | 1.3614 |
| 31 | 1.4854 | 1.7274 | 1.4309 | 1.2924 | 1.359 |
| 32 | 1.4844 | 1.7254 | 1.4277 | 1.2915 | 1.3573 |
| 33 | 1.4839 | 1.7235 | 1.4253 | 1.2916 | 1.3556 |
| 34 | 1.4834 | 1.7219 | 1.4226 | 1.2918 | 1.3543 |
| 35 | 1.4823 | 1.7206 | 1.4197 | 1.2915 | 1.3525 |
| 36 | 1.4812 | 1.7201 | 1.417 | 1.291 | 1.3502 |
| 37 | 1.4808 | 1.7207 | 1.4146 | 1.2909 | 1.3484 |
| 38 | 1.4802 | 1.7216 | 1.4121 | 1.2906 | 1.3459 |
| 39 | 1.4799 | 1.7229 | 1.4103 | 1.2903 | 1.3432 |
| 40 | 1.479 | 1.724 | 1.4086 | 1.2899 | 1.3407 |
| 41 | 1.4789 | 1.725 | 1.407 | 1.2898 | 1.3387 |
| 42 | 1.4795 | 1.7264 | 1.4056 | 1.2894 | 1.337 |
| 43 | 1.4793 | 1.7274 | 1.4044 | 1.2891 | 1.3354 |
| 44 | 1.4793 | 1.7284 | 1.4026 | 1.2883 | 1.3334 |
| 45 | 1.4792 | 1.7303 | 1.4012 | 1.2874 | 1.3319 |
| 46 | 1.4793 | 1.733 | 1.3995 | 1.2864 | 1.3304 |
| 47 | 1.4792 | 1.7365 | 1.3983 | 1.2857 | 1.3294 |
| 48 | 1.4788 | 1.7394 | 1.3967 | 1.2854 | 1.3286 |
| 49 | 1.478 | 1.7413 | 1.3951 | 1.2853 | 1.3279 |
| 50 | 1.4772 | 1.7429 | 1.3937 | 1.2855 | 1.3277 |
| 51 | 1.4774 | 1.7447 | 1.3919 | 1.2857 | 1.3275 |
| 52 | 1.4786 | 1.7467 | 1.3903 | 1.286 | 1.3274 |
| 53 | 1.4794 | 1.7485 | 1.3888 | 1.2861 | 1.3273 |
| 54 | 1.4802 | 1.7495 | 1.3872 | 1.2858 | 1.3272 |
| 55 | 1.4807 | 1.751 | 1.3857 | 1.2853 | 1.3273 |
| 56 | 1.4808 | 1.7518 | 1.3842 | 1.2853 | 1.3278 |
| 57 | 1.4805 | 1.7528 | 1.3825 | 1.2849 | 1.328 |
| 58 | 1.4798 | 1.7532 | 1.3808 | 1.2845 | 1.328 |
| 59 | 1.4794 | 1.7531 | 1.3792 | 1.284 | 1.3281 |
| 60 | 1.4787 | 1.753 | 1.3778 | 1.2834 | 1.3281 |
| 61 | 1.4781 | 1.7534 | 1.3765 | 1.2834 | 1.3284 |
| 62 | 1.4774 | 1.7543 | 1.3751 | 1.283 | 1.3286 |
| 63 | 1.4764 | 1.7556 | 1.3738 | 1.2824 | 1.3288 |
| 64 | 1.4752 | 1.7566 | 1.3721 | 1.2819 | 1.3288 |
| 65 | 1.474 | 1.7572 | 1.3707 | 1.2816 | 1.3288 |
| 66 | 1.4731 | 1.7575 | 1.3692 | 1.2812 | 1.3287 |
| 67 | 1.4718 | 1.7582 | 1.3675 | 1.281 | 1.3288 |
| 68 | 1.4706 | 1.7585 | 1.3659 | 1.2809 | 1.3288 |
| 69 | 1.4695 | 1.7594 | 1.3646 | 1.281 | 1.3288 |
| 70 | 1.4682 | 1.7605 | 1.3633 | 1.281 | 1.3286 |
| 71 | 1.4669 | 1.7617 | 1.362 | 1.2809 | 1.3282 |
| 72 | 1.4653 | 1.7626 | 1.3609 | 1.2807 | 1.3279 |
| 73 | 1.4642 | 1.7628 | 1.3599 | 1.2804 | 1.3274 |
| 74 | 1.463 | 1.7632 | 1.3587 | 1.2801 | 1.3265 |
| 75 | 1.4619 | 1.7632 | 1.3574 | 1.2796 | 1.3255 |
| 76 | 1.461 | 1.7638 | 1.3563 | 1.2795 | 1.3246 |
| 77 | 1.46 | 1.7643 | 1.3553 | 1.2792 | 1.3235 |
| 78 | 1.4589 | 1.7642 | 1.3546 | 1.279 | 1.3225 |
| 79 | 1.458 | 1.7644 | 1.354 | 1.2789 | 1.3216 |
| 80 | 1.4566 | 1.7647 | 1.3532 | 1.2788 | 1.3207 |
| 81 | 1.4554 | 1.7652 | 1.3523 | 1.2787 | 1.3201 |
| 82 | 1.4542 | 1.7657 | 1.3514 | 1.2788 | 1.3195 |
| 83 | 1.4531 | 1.7659 | 1.3505 | 1.2789 | 1.3188 |
| 84 | 1.4524 | 1.7656 | 1.3494 | 1.279 | 1.3181 |
| 85 | 1.4517 | 1.7652 | 1.3482 | 1.279 | 1.3174 |
| 86 | 1.4509 | 1.7647 | 1.347 | 1.2791 | 1.3167 |
| 87 | 1.4502 | 1.7641 | 1.3457 | 1.2792 | 1.3161 |
| 88 | 1.4495 | 1.7637 | 1.3447 | 1.2795 | 1.3158 |
| 89 | 1.4489 | 1.763 | 1.3435 | 1.2794 | 1.3156 |
| 90 | 1.4485 | 1.7621 | 1.3424 | 1.2793 | 1.3152 |
| 91 | 1.4481 | 1.7616 | 1.3412 | 1.2793 | 1.3148 |
| 92 | 1.4478 | 1.7613 | 1.3402 | 1.2792 | 1.3145 |
| 93 | 1.4479 | 1.7615 | 1.3396 | 1.2793 | 1.3142 |
| 94 | 1.4476 | 1.7619 | 1.3387 | 1.2794 | 1.3137 |
| 95 | 1.4475 | 1.7623 | 1.3379 | 1.2798 | 1.3133 |
| 96 | 1.4473 | 1.763 | 1.3373 | 1.2803 | 1.3127 |
| 97 | 1.4469 | 1.7633 | 1.3367 | 1.2806 | 1.312 |
| 98 | 1.4467 | 1.7635 | 1.336 | 1.2809 | 1.3112 |
| 99 | 1.4466 | 1.7635 | 1.3351 | 1.2811 | 1.3103 |
| 100 | 1.4467 | 1.764 | 1.3342 | 1.2812 | 1.3093 |
| 101 | 1.4469 | 1.7652 | 1.3335 | 1.2814 | 1.3086 |
| 102 | 1.4472 | 1.7659 | 1.3329 | 1.2816 | 1.3079 |
| 103 | 1.4474 | 1.7661 | 1.3322 | 1.2818 | 1.3071 |
| 104 | 1.4477 | 1.7659 | 1.3314 | 1.2819 | 1.3061 |
| 105 | 1.4479 | 1.7658 | 1.3306 | 1.2822 | 1.3052 |
| 106 | 1.4482 | 1.7656 | 1.3297 | 1.2824 | 1.3044 |
| 107 | 1.4487 | 1.7657 | 1.3288 | 1.2826 | 1.3037 |
| 108 | 1.449 | 1.7657 | 1.3279 | 1.2829 | 1.3031 |
| 109 | 1.4492 | 1.7654 | 1.3271 | 1.2833 | 1.3027 |
| 110 | 1.4495 | 1.7646 | 1.3262 | 1.2837 | 1.3022 |
| 111 | 1.4497 | 1.7637 | 1.3252 | 1.2842 | 1.3016 |
| 112 | 1.4496 | 1.7623 | 1.3241 | 1.2846 | 1.301 |
| 113 | 1.4492 | 1.7609 | 1.3231 | 1.285 | 1.3002 |
| 114 | 1.4489 | 1.7597 | 1.3222 | 1.2854 | 1.2996 |
| 115 | 1.4487 | 1.759 | 1.3212 | 1.2855 | 1.2987 |
| 116 | 1.4487 | 1.7583 | 1.3202 | 1.2858 | 1.2981 |
| 117 | 1.4486 | 1.7578 | 1.3195 | 1.2862 | 1.2976 |
| 118 | 1.4483 | 1.7571 | 1.3188 | 1.2866 | 1.2972 |
| 119 | 1.4482 | 1.7561 | 1.3181 | 1.2869 | 1.2969 |
| 120 | 1.448 | 1.7551 | 1.3175 | 1.2872 | 1.2965 |
| 121 | 1.4478 | 1.754 | 1.3169 | 1.2878 | 1.2964 |
| 122 | 1.4477 | 1.753 | 1.3163 | 1.2883 | 1.2962 |
| 123 | 1.4475 | 1.7518 | 1.3158 | 1.2888 | 1.2962 |
| 124 | 1.4473 | 1.7508 | 1.3155 | 1.2893 | 1.2962 |
| 125 | 1.447 | 1.7499 | 1.3153 | 1.29 | 1.2963 |
| 126 | 1.4467 | 1.7488 | 1.3149 | 1.2905 | 1.2965 |
| 127 | 1.4464 | 1.7476 | 1.3145 | 1.2911 | 1.2967 |
| 128 | 1.4463 | 1.7461 | 1.3143 | 1.2917 | 1.2969 |
| 129 | 1.4461 | 1.7443 | 1.314 | 1.2923 | 1.2971 |
| 130 | 1.4456 | 1.7425 | 1.3137 | 1.2929 | 1.2971 |
| 131 | 1.4452 | 1.7406 | 1.3134 | 1.2936 | 1.2972 |
| 132 | 1.4448 | 1.7386 | 1.3133 | 1.2945 | 1.2972 |
| 133 | 1.4444 | 1.7368 | 1.3132 | 1.2953 | 1.2972 |
| 134 | 1.4439 | 1.7352 | 1.3131 | 1.296 | 1.2972 |
| 135 | 1.4435 | 1.7335 | 1.3131 | 1.2968 | 1.2971 |
| 136 | 1.4432 | 1.7318 | 1.3132 | 1.2975 | 1.2971 |
| 137 | 1.4427 | 1.7301 | 1.3132 | 1.2984 | 1.297 |
| 138 | 1.442 | 1.7283 | 1.3133 | 1.2993 | 1.297 |
| 139 | 1.4414 | 1.7262 | 1.3134 | 1.3002 | 1.297 |
| 140 | 1.4409 | 1.7241 | 1.3134 | 1.301 | 1.2969 |
| 141 | 1.4403 | 1.7221 | 1.3133 | 1.3018 | 1.2968 |
| 142 | 1.4397 | 1.7203 | 1.3133 | 1.3026 | 1.2966 |
| 143 | 1.4391 | 1.7182 | 1.3132 | 1.3034 | 1.2965 |
| 144 | 1.4384 | 1.7161 | 1.3132 | 1.3041 | 1.2965 |
| 145 | 1.4377 | 1.7139 | 1.3132 | 1.3046 | 1.2966 |
| 146 | 1.437 | 1.7117 | 1.3132 | 1.3052 | 1.2967 |
| 147 | 1.4365 | 1.7099 | 1.3133 | 1.3058 | 1.2967 |
| 148 | 1.436 | 1.7084 | 1.3133 | 1.3064 | 1.2967 |
| 149 | 1.4355 | 1.7068 | 1.3133 | 1.3068 | 1.2965 |
| 150 | 1.4349 | 1.7052 | 1.3133 | 1.3073 | 1.2965 |
| 151 | 1.4344 | 1.7035 | 1.3133 | 1.3077 | 1.2966 |
| 152 | 1.4338 | 1.7017 | 1.3134 | 1.3081 | 1.2968 |
| 153 | 1.4332 | 1.6996 | 1.3135 | 1.3084 | 1.2971 |
| 154 | 1.4325 | 1.6978 | 1.3135 | 1.3087 | 1.2973 |
| 155 | 1.4319 | 1.6959 | 1.3135 | 1.3089 | 1.2976 |
| 156 | 1.4313 | 1.6941 | 1.3135 | 1.3093 | 1.2978 |
| 157 | 1.4307 | 1.6926 | 1.3135 | 1.3096 | 1.298 |
| 158 | 1.4301 | 1.6908 | 1.3134 | 1.31 | 1.2982 |
| 159 | 1.4293 | 1.6889 | 1.3134 | 1.3104 | 1.2985 |
| 160 | 1.4286 | 1.6872 | 1.3133 | 1.3108 | 1.2989 |
| 161 | 1.4279 | 1.6856 | 1.3132 | 1.3112 | 1.2993 |
| 162 | 1.4273 | 1.6837 | 1.3131 | 1.3116 | 1.2997 |
| 163 | 1.4266 | 1.6815 | 1.3129 | 1.3119 | 1.3001 |
| 164 | 1.426 | 1.6793 | 1.3126 | 1.3122 | 1.3004 |
| 165 | 1.4254 | 1.6771 | 1.3124 | 1.3124 | 1.3007 |
| 166 | 1.4247 | 1.6748 | 1.3121 | 1.3128 | 1.3011 |
| 167 | 1.424 | 1.6725 | 1.3117 | 1.3131 | 1.3014 |
| 168 | 1.4232 | 1.6702 | 1.3114 | 1.3134 | 1.3016 |
| 169 | 1.4226 | 1.6678 | 1.311 | 1.3136 | 1.3017 |
| 170 | 1.422 | 1.6654 | 1.3105 | 1.3136 | 1.3018 |
| 171 | 1.4212 | 1.6632 | 1.3101 | 1.3138 | 1.3019 |
| 172 | 1.4203 | 1.661 | 1.3096 | 1.3139 | 1.302 |
| 173 | 1.4194 | 1.6587 | 1.3092 | 1.314 | 1.3021 |
| 174 | 1.4185 | 1.6565 | 1.3087 | 1.3141 | 1.3023 |
| 175 | 1.4173 | 1.6544 | 1.3082 | 1.3143 | 1.3023 |
| 176 | 1.4162 | 1.6523 | 1.3076 | 1.3145 | 1.3023 |
| 177 | 1.4153 | 1.6502 | 1.307 | 1.3146 | 1.3022 |
| 178 | 1.4141 | 1.6483 | 1.3062 | 1.3148 | 1.3022 |
| 179 | 1.413 | 1.6465 | 1.3055 | 1.315 | 1.3021 |
| 180 | 1.412 | 1.6448 | 1.3047 | 1.3152 | 1.302 |
| 181 | 1.4108 | 1.6432 | 1.304 | 1.3153 | 1.3018 |
| 182 | 1.4097 | 1.6416 | 1.3034 | 1.3155 | 1.3017 |
| 183 | 1.4085 | 1.6401 | 1.3027 | 1.3156 | 1.3016 |
| 184 | 1.4073 | 1.6387 | 1.3021 | 1.3158 | 1.3014 |
| 185 | 1.406 | 1.6374 | 1.3014 | 1.3159 | 1.3013 |
| 186 | 1.4047 | 1.6363 | 1.3008 | 1.316 | 1.3012 |
| 187 | 1.4032 | 1.6351 | 1.3003 | 1.3161 | 1.3009 |
| 188 | 1.4017 | 1.6341 | 1.2997 | 1.3162 | 1.3007 |
| 189 | 1.4002 | 1.633 | 1.2991 | 1.3162 | 1.3004 |
| 190 | 1.3987 | 1.632 | 1.2986 | 1.3163 | 1.3001 |
| 191 | 1.3972 | 1.6308 | 1.298 | 1.3163 | 1.3 |
| 192 | 1.3958 | 1.6297 | 1.2974 | 1.3163 | 1.2997 |
| 193 | 1.3942 | 1.6283 | 1.2968 | 1.3163 | 1.2994 |
| 194 | 1.3927 | 1.6268 | 1.2963 | 1.3164 | 1.2992 |
| 195 | 1.3913 | 1.6253 | 1.2957 | 1.3165 | 1.299 |
| 196 | 1.3899 | 1.6238 | 1.2951 | 1.3167 | 1.2987 |
| 197 | 1.3884 | 1.6223 | 1.2945 | 1.3168 | 1.2985 |
| 198 | 1.3868 | 1.621 | 1.2939 | 1.3169 | 1.2982 |
| 199 | 1.3853 | 1.6198 | 1.2933 | 1.3171 | 1.298 |
| 200 | 1.3838 | 1.6186 | 1.2927 | 1.3172 | 1.2978 |
| 201 | 1.3823 | 1.6175 | 1.2921 | 1.3172 | 1.2974 |
| 202 | 1.3808 | 1.6166 | 1.2915 | 1.3173 | 1.2972 |
| 203 | 1.3794 | 1.6157 | 1.2909 | 1.3174 | 1.2969 |
| 204 | 1.3781 | 1.6147 | 1.2902 | 1.3175 | 1.2966 |
| 205 | 1.3767 | 1.6138 | 1.2894 | 1.3174 | 1.2963 |
| 206 | 1.3754 | 1.6129 | 1.2887 | 1.3174 | 1.296 |
| 207 | 1.374 | 1.6122 | 1.288 | 1.3173 | 1.2957 |
| 208 | 1.3726 | 1.6115 | 1.2872 | 1.3171 | 1.2954 |
| 209 | 1.3712 | 1.6107 | 1.2865 | 1.3169 | 1.2951 |
| 210 | 1.3699 | 1.61 | 1.2857 | 1.3166 | 1.2947 |
| 211 | 1.3686 | 1.6094 | 1.285 | 1.3165 | 1.2945 |
| 212 | 1.3673 | 1.6088 | 1.2843 | 1.3164 | 1.2943 |
| 213 | 1.3661 | 1.6082 | 1.2836 | 1.3163 | 1.294 |
| 214 | 1.3649 | 1.6075 | 1.2829 | 1.3161 | 1.2938 |
| 215 | 1.3637 | 1.6069 | 1.2822 | 1.3158 | 1.2935 |
| 216 | 1.3625 | 1.6064 | 1.2815 | 1.3155 | 1.2933 |
| 217 | 1.3613 | 1.6057 | 1.2808 | 1.3152 | 1.2931 |
| 218 | 1.36 | 1.6051 | 1.2802 | 1.3149 | 1.293 |
| 219 | 1.3587 | 1.6046 | 1.2795 | 1.3147 | 1.2928 |
| 220 | 1.3575 | 1.6041 | 1.2788 | 1.3144 | 1.2926 |
| 221 | 1.3562 | 1.6035 | 1.2782 | 1.3141 | 1.2924 |
| 222 | 1.3549 | 1.6029 | 1.2775 | 1.3138 | 1.2923 |
| 223 | 1.3537 | 1.6023 | 1.2767 | 1.3134 | 1.2921 |
| 224 | 1.3525 | 1.6017 | 1.2759 | 1.3129 | 1.292 |
| 225 | 1.3513 | 1.6013 | 1.275 | 1.3125 | 1.2918 |
| 226 | 1.3502 | 1.6007 | 1.2741 | 1.3119 | 1.2916 |
| 227 | 1.3489 | 1.6002 | 1.2731 | 1.3113 | 1.2914 |
| 228 | 1.3474 | 1.5996 | 1.2721 | 1.3106 | 1.2912 |
| 229 | 1.346 | 1.599 | 1.2712 | 1.3099 | 1.291 |
| 230 | 1.3446 | 1.5983 | 1.2703 | 1.3094 | 1.2909 |
| 231 | 1.3431 | 1.5975 | 1.2694 | 1.3089 | 1.2908 |
| 232 | 1.3417 | 1.5969 | 1.2686 | 1.3085 | 1.2908 |
| 233 | 1.3403 | 1.5964 | 1.2678 | 1.3082 | 1.2907 |
| 234 | 1.3388 | 1.5958 | 1.267 | 1.3079 | 1.2906 |
| 235 | 1.3375 | 1.5952 | 1.2662 | 1.3075 | 1.2905 |
| 236 | 1.3362 | 1.5946 | 1.2653 | 1.3071 | 1.2904 |
| 237 | 1.3349 | 1.5941 | 1.2644 | 1.3067 | 1.2903 |
| 238 | 1.3335 | 1.5936 | 1.2636 | 1.3063 | 1.2902 |
| 239 | 1.3323 | 1.5931 | 1.2627 | 1.3058 | 1.2899 |
| 240 | 1.331 | 1.5925 | 1.2617 | 1.3053 | 1.2896 |
| 241 | 1.3298 | 1.592 | 1.2607 | 1.3048 | 1.2894 |
| 242 | 1.3287 | 1.5914 | 1.2598 | 1.3042 | 1.2892 |
| 243 | 1.3274 | 1.5907 | 1.2589 | 1.3037 | 1.2889 |
| 244 | 1.3263 | 1.5901 | 1.2579 | 1.3032 | 1.2887 |
| 245 | 1.3251 | 1.5895 | 1.2569 | 1.3026 | 1.2883 |
| 246 | 1.3239 | 1.5888 | 1.256 | 1.302 | 1.288 |
| 247 | 1.3227 | 1.5879 | 1.2551 | 1.3015 | 1.2876 |
| 248 | 1.3215 | 1.587 | 1.2542 | 1.301 | 1.2872 |
| 249 | 1.3203 | 1.586 | 1.2533 | 1.3005 | 1.2868 |
| 250 | 1.3191 | 1.5851 | 1.2524 | 1.3 | 1.2864 |
* Author notes: We appreciate the comments of Shaghil Ahmed, Brett Berger, Dale Henderson, Erik Hjalmarsson, Andrea Raffo, and Robert Vigfusson. Eitelman and Vitanza are research assistants in the Division of International Finance at the Federal Reserve Board. Corresponding Author: Paul Eitelman, Mail Stop 24, Federal Reserve Board, Washington, DC 20551 USA. Email: [email protected]. The views expressed in this paper are solely the responsibility of the authors and should not be interpreted as reflecting the views of the Board of Governors of the Federal Reserve System or of any other person associated with the Federal Reserve System. Return to text
1. The data are described in detail in Appendix 1. Return to text
2. See Appendix 2 for further evidence and summary statistics specific to our data set. Return to text
3. Lo and MacKinlay convert their data from daily to weekly frequency to mitigate the biases introduced by non-trading, the bid-ask spread, and asynchronous prices. We deviate slightly from their method of frequency conversion. We calculate the weekly return for each series as the return from Wednesday's closing price to the following Wednesday's close. If the following Wednesday's price is missing, we use Tuesday's price. If Tuesday's price is also missing we use Monday's price, etc. Return to text
4. The Campbell, Lo, and MacKinlay (1997) findings are based on U.S. value-weighted index data from the Center for Research in Security Prices (CRSP) dated July 10, 1962 to December 27, 1994. Return to text
5. The conventional form of the Sharpe
ratio is
, where
is the risk-free rate. Because of the scarcity and
inconsistency of data on international risk-free interest rates,
and given our use of local currency-denominated equity indices, we
ignore this term. Thus, the Sharpe Ratio, as defined in this paper,
is simply
. Return to text
6. GARCH processes are written of the form
GARCH(
,
), where
is the number of lags of the conditional variance and
is the number of lags of the squared innovations. For
simplicity, we assume the common GARCH(1,1) process and then
estimate the GARCH coefficients from our weekly S&P 500
data. Return to text
7. As in Lo (1991), when reporting results
for the data-dependent
*, we replace the Newey
and West (1987) autocorrelation weights,
, in equation (14) with
those suggested by Andrews (1991):
.
Return to text
8. A rejection of the null hypothesis does not precisely imply that long memory is present, but that the stochastic process does not simultaneously satisfy all of the hypothesis conditions in Lo (1991). Return to text
9. Mulligan (2000) uses monthly data from the Federal Reserve Bank of St. Louis. Return to text
10. NYMEX is the New York Mercantile Exchange, COMEX is the Commodity Exchange, LME is the London Metal Exchange, USGS is the U.S. Geological Survey, AMM is the American Metal Market, USDA is the U.S. Department of Agriculture, MARB is the Malaysian Rubber Board, CBOT is the Chicago Board of Trade, KCBOT is the Kansas City Board of Trade, CME is the Chicago Mercantile Exchange, and NYBOT is the New York Board of Trade. Return to text
11. On the Markets, Foreign Exchange section of the FRBNY website: http://www.ny.frb.org/markets/fxrates/noon.cfm Return to text
12. Austria, Belgium, Finland, France, Germany, Greece, Ireland, Italy, Luxembourg, the Netherlands, Portugal and Spain participate in the European Monetary Union. The European Central Bank may intervene to smooth fluctuations in the euro exchange rate. Return to text
This version is optimized for use by screen readers. Descriptions for all mathematical expressions are provided in LaTex format. A printable pdf version is available. Return to text